2021年中国SaaS市场研究报告
- 来源:海比研究院
- 发布时间:2021/07/15
- 浏览次数:7401
- 举报
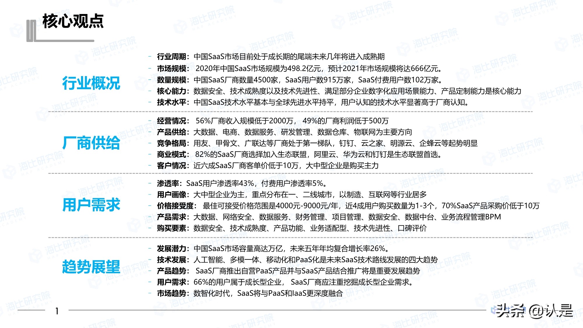
01 行业概况
1.1 市场环境分析:
政策环境:政策鼓励企业数字化转型,推动企业上云
经济环境:经济进入增速换挡期,企业数字化建设需求旺盛
中国经济现已迈入增速换挡期,中国市场的数字化建设需求呈现急剧增长的态势。伴随中国数字化建设水平的不断提高,企业对于数字化建设的需 求提高,企业上云需求旺盛。
社会环境:数智化发展历程已经历四个阶段,现处于生态级数智化阶段,上云成为主流
技术环境:云计算技术的成熟与应用,降低了数字化门槛,为云端化与普及化提供技术基础
伴随云计算技术在中国市场已经进入成熟阶段,企业在数字化建设中的上云率逐步提高,为企业数字化建设的云端化和普及化提供了技术基础。同 时,大数据、人工智能、物联网、5G等技术的发展,也推动企业的数字化建设向数智融合方向转型,带来了更多降本增效的数字化解决方案。
1.2 SaaS类型划分
企业数字化转型升级,业务场景应用市场具有更快加速度
中国数字经济加速发展改变原有产业格局,倒逼企业转型,业务场景应用助力企业数字化转型,对原有价值链条进行整合。海比研究对业务场景应 用SaaS进行赛道划分,分为经营管理业务类、办公沟通工具类、业务流程外包类、数据分析服务类、信息安全服务类、垂直行业专用类六大类。
1.3 行业发展周期分析:中国SaaS市场目前处于成长期的尾端未来几年将进入成熟期
中国SaaS市场经过十几年的发展,现在已经正处于高速发展的成长期,预计在2025年之前进入成熟期。随着企业上云需求的进一步提升,企业对 于SaaS产品的需求较高,SaaS产品逐渐多样化、个性化,为SaaS厂商带来了更多发展机会,SaaS市场规模进一步扩大,产品细分领域众多,市场 竞争激烈程度也会逐步提高。
不同类型的SaaS产品发展周期不同,经营管理业务类SaaS成熟度最高
从SaaS产品细分类型的发展周期来看,经营管理业务类SaaS的行业发展处于成熟期,如CRM、费控管理、HR SaaS等;办公沟通工具类、垂直行 业专用类、业务流程外包类和数据分析服务类处于行业发展周期的成长期阶段,未来继续保持快速增长;信息安全管理类SaaS处于行业发展的导 入期,安全类SaaS产品的技术水平需要进一步提升。
1.4 SaaS产业链分析:
产业链主要有六大环节,中下游是业内厂商关注重点,部分厂商上游关注少
1.5 SaaS业务价值链分析
SaaS产品业务链主要有七大环节,企业在各业务链中侧重不同
SaaS产品的业务价值链可分为七大环节,主要分为技术研发、产品研发、营销/销售、产品定制、交付运维、售后服务、产品续费。
1.6 关键成功要素
数据安全、技术成熟度、技术先进性、满足企业场景需求和定制能力是关键要素
从核心能力来看,数据安全、技术成熟度以及技术先进性、满足部分企业数字化应用场景能力、产品定制能力是最重要的核心能力。从厂商的角度 来看,产品的可扩展性、售后服务能力、快速开发及交付能力高于用户认知;从需求端来看,则对SaaS产品的数据安全、技术成熟度、技术先进 性更为重视。
1.7 技术水平分析
最终用户认为目前SaaS产品的各项技术水平均高于厂商认知
从SaaS产品的技术成熟度来看,目前用户对于中国SaaS产品各项技术水平的认知均高于厂商。从行业整体来看,数据加密技术、权限管理技术、 数据访问控制等技术高于SaaS产品的平均水平,而多用户存储结构、热部署能力、多级缓存技术等能力仍还有较大进步空间。
1.8 中国市场与全球领先市场的技术差距
中国SaaS市场与全球领先市场的技术水平基本持平
中国SaaS市场的技术成熟度与全球领先市场差距基本持平,差值仅有0.22,最终用户认为中国SaaS产品技术水平与全球相比仅低0.06,但厂商认 为与全球相比低0.38。最终用户对中国SaaS产品的技术水平普遍有较强信心。
比较中国与全球SaaS产品的核心技术的成熟度发现,中国的数据访问控制、数据加密技术基本与全球技术水平持平;多用户存储结构、业务共性 提取与业务个性分析、热部署方面的技术差距与全球相比较大。
1.9 未来技术路线
人工智能AI和多模块一体化技术是厂商和用户认为的未来重点技术发展路线
人工智能AI技术是厂商和用户共同认为的重点技术发展路线,其次是多模块一体化技术、移动化、自建PaaS平台技术,用户与厂商对无服务器、 XaaS化、伪SaaS技术路线、传统的云部署技术路线以及容器化的未来技术发展路线期待较小。
02 市场规模
2.1 云市场规模及结构:2020年中国公有云市场规模1356亿元,其中SaaS市场占比达37%
海比研究院调查显示,2020年中国公有云市场规模达1356亿元,其中SaaS市场规模37%。预计2022年将会增长至2397亿元,其中SaaS市场规模 将会增长至866亿元,PaaS市场规模为358.8亿元,IaaS市场规模将增至1172.5亿元。
2.2 全球SaaS市场规模分析:
全球SaaS市场规模2020年达1015亿美元,相比2019年有下降,首现负增长
2020年全球SaaS市场规模1015亿美元,相比2019年下降1个百分点,预计2021年开始继续保持上升态势,未来两年将保持16%左右的增长速度, 这主要受到全球疫情的影响,导致2020年全球SaaS市场首次出现负增长。
2.3 中国SaaS市场规模
2020年中国SaaS市场规模为498.2亿元,预计2021年市场规模将达666亿元
海比研究院调研数据显示,中国SaaS市场规模稳步上升,2020年中国SaaS市场规模为498.2亿元,同比2019年增长了31.6%,预计到2021年中国SaaS市场规模为666亿元。
2.4 中国SaaS细分市场规模
经营管理类SaaS产品市场份额最高,占比达40%,且保持高速增长
从中国SaaS细分市场规模来看,经营管理类SaaS市场份额最高,占比为40%,规模达到200.6亿元, 其次为垂直行业应用类市场份额为26%,规 模也达到130亿,办公沟通工具类占比为14%,市场规模也达到69亿元。
相比2019年各细分领域市场规模来看,信息安全服务类、数据分析服务类、办公沟通工具类和经营管理业务类均有较高幅度的增长。
区域市场:东部市场规模达400亿元,占比达八成,北上广是各省份细分市场的前三名
从不同区域的SaaS细分市场规模来看,东部地区市场规模达400.2亿元,占比80%,其次是西部地区61亿元,中部地区为22.7亿元,东北地区最 低为14.2亿元。
从不同省份市场规模来看,北京、广东和上海是前三大细分市场,其次是山东、浙江、河南、江苏、四川、河北和辽宁。
结构分布趋势:经营管理业务类、信息安全服务类、数据分析服务类呈现逐年上升的态势
从近三年中国SaaS细分市场结构分布趋势来看,经营管理业务类、办公沟通工具类、信息安全服务类和数据分析服务类的结构占比呈现不断上升 的态势,尤其信息安全服务类和办公沟通工具类的结构占比提升显著。相对而言,垂直行业专用类和业务流程外包类的市场结构占比有所下降。
这说明未来经营管理业务类、办公沟通工具类、信息安全服务类将会有更好的发展空间。
2.5 中国SaaS各细分市场的厂商数量规模
SaaS厂商数量达4500家,经营管理类厂商数量超过千家,占比为31%
根据海比研究院调研数据显示,2020年中国SaaS厂商数量达到4500家,其中经营管理业务类SaaS厂商数量最多达1392家,占比31%;其次为办 公沟通工具类SaaS厂商和垂直行业专用类SaaS厂商,占比均为21%,数量超过900家;相比而言,数据分析服务类和信息安全管理类SaaS厂商数 量略少,分别是255家和197家,占比分别为6%和4%。
2.6 SaaS行业集中度分析
SaaS市场整体的行业集中度不高,垂直类集中度显著高于通用类
2.7 SaaS市场企业用户数量
SaaS市场用户数达915万家,其中付费用户数102万家,2020年新增18万家
03 厂商供给
3.1 厂商画像:成立时间与所在地区
新增SaaS厂商显著增多,八成SaaS厂商集中在一二线城市
3.2 厂商经营情况:SaaS厂商盈利水平仍有较大提升空间,56%厂商收入规模低于2000万
从盈利能力来看,56%的厂商收入规模低于2000万,49%的厂商利润低于500万,可见SaaS厂商盈利水平仍有较大提升空间 。
从SaaS厂商年均销售订单数量分布来看,订单数量低于50个的占比最高,达33%,其次是51-100个占比25%,超过500个的仅有21%。
3.3 产品供给情况
产品数量与类型分布:SaaS厂商提供产品以4-10个居多,经营管理业务类产品是主流
热门产品类型:大数据、电商、数据服务、研发管理、数据仓库、物联网等是热门产品
从厂商产品供给的前十五名热门产品类型来看,数据、电商、研发管理、物联网、安全、中台、OA等方向是当下的热门产品类型。
因此,注重电商营销的沃丰、企蜂云、明源云、微丰、景栗科技等公司、以及注重OA产品的云之家、蓝凌等厂商的产品符合当下热点方向,未来 会有更好发展前景。
不同细分类型的热门产品
不同细分领域的热门产品类型有所不同,经营管理业务类比较热门的产品是电商、研发管理、设备与资产管理、ERP等,数据分析服务类热门产品 则是大数据、数据服务和数据仓库类,办公沟通工具类热门产品则是OA、视频会议、设计与图像、office和文档管理等。业务流程外包类比较热 门的产品则有企业培训、员工福利、代记账等。
新锐产品分析:八成SaaS厂商推出新锐产品,以数据、移动应用、电商、协同办公等为主
从厂商推出新锐产品的比例来看,有80%的厂商在2020年推出新锐产品,可见SaaS厂商在推出新锐产品方面较为积极,像用友就推出YonSuite、 YonBuilder、友空间三大产品,但七成厂商的新锐产品数量多是1种或2种。
从新锐产品类型分布来看,主要以数据安全、大数据、移动应用和电商为主,因此像沃丰、企蜂云、明源云、微丰、景栗科技等公司的产品均注重 营销方向,符合当下热点趋势。
3.4 SaaS厂商竞争格局:总体竞争格局
用友、甲骨文、广联达等厂商处于第一梯队,钉钉、云之家、明源云等起势明显
从SaaS厂商的总体竞争格局来看,用友、甲骨文、广联达等老牌厂商处于明星象限第一梯队,美团、钉钉、云之家等也处于明星象限,并拥有较高的市场认可度,和产品竞 争力,对第一梯队构成显著冲击。在金牛象限中,明源云、金蝶、SAP、Salesforce等厂商具有稳定的商业模式,已经能够提供稳定现金流。
在成长型象限中,沃丰科技、企蜂云、51个税、神州云动CloudCC、励销云、销售易、景栗科技、易趋、蓝凌、聚通达、e签宝等一大批具有较高产品竞争力且已在各自领 域具有一定市场份额的厂商,未来有成长进入明星象限的可能。
3.5 生态竞争格局分析
SaaS生态联盟:八成以上SaaS厂商选择加入生态联盟,阿里云、华为云和钉钉是生态联盟首选
从SaaS厂商对加入生态联盟的态度来看,有82%的SaaS厂商选择加入生态联盟,仅有18%的SaaS厂商未加入SaaS生态联盟,可见厂商加入意愿 高。
从SaaS厂商对生态联盟的偏好来看,阿里云SaaS加速器是SaaS厂商最优选的对象,占比达30%,其次是华为云和钉钉。
SaaS生态短板:联盟品牌、个性化定制、可扩展性、通用性和价格仍是SaaS生态发展的短板
从SaaS厂商角度来看,SaaS生态联盟仍然存在一些短板,特别是生态联盟品牌影响力不足、产品个性化定制能力不足、可扩展性不强、通用性差、 价格过高等是制约SaaS生态发展的主要短板,应该进行优化调整。
商业模式:
厂商→渠道→用户的商业模式
厂商→联盟→渠道→用户的商业模式
3.7 销售渠道分析:第三方厂商、云市场、渠道商、平台商和咨询服务商是主要销售渠道
从SaaS厂商的销售渠道体系分布来看,第三方产品厂商、云市场销售模式、渠道商/代理商、平台商和咨询服务商是主要销售渠道所在。但是从供 需平衡来看,渠道商/代理商和咨询服务商的供给显著小于需求,说明SaaS厂商在这两个渠道的布局力度无法满足需求,SaaS厂商应该加大这两个 渠道的推广。
3.8 客户情况
产品实际销售与行业分布:SaaS厂商在数据类、物联网类产品方面销售较好,互联网和制造是重点行业
购买情况:近六成SaaS厂商客单价低于10万,中小型企业是购买主力
从SaaS厂商的客单价分布来看,5-<10万的占比最高达27%,其次是2万以下和2-<5万均为16%,可见SaaS厂商中有58%的客单价是低于10万水 平的。从客户类型来看,当下SaaS产品的客户主体仍是中小型企业为主,二者占比达到73%,是SaaS产品的购买主力。
04 用户需求
4.1 SaaS市场目标用户定位
将有数字化建设需求且已使用SaaS产品的用户定位为SaaS市场目标用户
根据海比研究院的调研数据显示,有96%的企业有数字化建设的需求,其中企业对于SaaS产品的需求旺盛,有90%的企业有SaaS产品的需求。
海比研究院将有数字化建设需求、愿意并使用SaaS产品的用户定位为目标用户,目标用户在当下市场的占比高达43%,而付费SaaS用户的渗透率 则仅有5%,由此可见SaaS市场用户群体庞大,但付费用户比例还不高,市场潜力巨大。
4.2 目标用户SaaS产品使用历程
2015年之后使用SaaS产品的企业数量显著增多,如今正处于旺盛期
从目标用户开始使用SaaS产品的时间分布来看,孕育期和成长期阶段用户使用SaaS产品的比例较低,但从2015年开始进入快速增长期,2019年 到现在SaaS产品使用已经进入旺盛期。
4.3 SaaS目标用户画像
中型企业为主,重点分布在一、二线城市,以制造、互联网等行业居多
用户行业分布:SaaS用户主要集中在制造、互联网、软件、能源、交通、专业服务等行业
从SaaS用户的行业分布情况来看,SaaS用户比例较高的行业有制造、互联网、软件、能源、交通、专业服务等,其中制造和互联网占比均达21%, 其次是软件、能源和交通占比也较高。
由此可见,SaaS用户的行业集中度较高,前四大行业占比接近六成,因此SaaS厂商应该对这四大行业进行重点布局。
4.4 用户产品需求
用户对经营管理业务类SaaS产品需求最高,其次是数据分析服务类
从SaaS用户对产品需求的偏好来看,经营管理业务类SaaS产品需求度最高,有高达88%的用户均有需求,其次是数据分析服务类50%,再次为办 公沟通工具类和信息安全管理类。因此,用友YonSuite、YonBuilder、友空间、神州云动CloudCC、e签宝、沃丰、企蜂云、明源云等主营产品 是经营管理业务类的企业会更符合用户需求。
细分产品类型需求:数据服务、信息安全领域的SaaS产品需求旺盛,垂直领域SaaS产品需求较少
海比研究院调研数据显示,用户产品需求较高的SaaS产品类型主要集中在数据服务和信息安全领域,其中大数据类的SaaS产品需求较高,占比为 16.2%,其次是网络安全、数据服务类SaaS产品,占比分别为15.7%和15.2%。财务管理、项目管理、数据安全、数据中台、业务流程管理BPM 类型的SaaS产品需求较多。垂直专用类的SaaS产品需求较少,未被收入用户产品需求的前20名排名中。
企业SaaS产品需求超一半来自非IT部门,接近六成由中层管理者进行购买决策
从海比研究院调研结果来看,50%的企业非IT部门对SaaS产品提出购买需求,其中管理部门、生产部门和财务部门占比分别为13%、10% 、10%, 说明SaaS产品需求发起部门已经不再是以IT部门为主。而且SaaS产品购买主要决策者不是企业的一把手,而是更多的集中在中层管理者手中。
4.5 购买行为
2020年超过五成企业用户购买软件支出在50万以内
2020年54.8%的企业用户软件支出规模在50万元以内,其中企业软件支出规模占比最大的区间为【20,50】万元以内,占比为17.6%,其中近4 成企业SaaS产品的购买数量为1-3个,SaaS产品的平均采购单价为10万以内,占比为70%,
购买渠道和购买时段:渠道商/代理商仍为SaaS产品的主要购买渠道,超过六成企业在上半年进行采购
触媒渠道:IT专业领域峰会及SaaS细分领域专业峰会成为最终用户首选了解渠道
IT专业领域峰会、SaaS细分领域专业峰会成为用户了解SaaS产品的主要渠道,占比分别为30.5%和29.0%。其次咨询等IT服务商、技术类网站 /app、渠道商/代理商、产品厂商、阿里云等云市场也是最终用户选择SaaS产品的重要渠道。
购买影响要素:数据安全能力是用户最关注的SaaS产品,其次是SaaS产品的技术成熟度
数据安全是影响用户购买SaaS产品的首要因素,其次是技术成熟度、产品功能、业务适配性、技术先进性、口碑评价等也是最终用户的主要关注 重点。
4.6 价格接受度
SaaS产品单价的最佳可接受价格范围是4000元-9000元/年
根据SaaS产品的市场价格测试显示,低于1500元的SaaS产品价格,消费者会怀疑其质量太差而不会去购买;高于6万元的SaaS产品,消费者会认 为价钱太高,从而也不会去购买。
SaaS产品单价的可接受价格范围是1500元至60000元,SaaS产品的最优单价在【4000-9000】元的区间内。 4000元的SaaS产品是最终用户认为 的SaaS产品最优价格,9000元/年的SaaS产品为最终用户可接受价格。
4.7 厂商偏好:SaaS用户对阿里、腾讯、百度的偏好更高,处于第一梯队
从用户对SaaS厂商的偏好来看,top20厂商可以分为三大梯队,处于第一梯队的SaaS厂商是阿里、腾讯、百度;处于第二梯队的SaaS厂商则有金 蝶、网易、字节跳动、360、用友和东软,处于第三梯队的则有云之家、销售易、石墨文档、IBM、浪潮、微软、美云智数等。
4.8 净推荐值分析:用户对SaaS产品的净推荐值为28,主动推荐传播意愿较高
4.9 SaaS产品满意度分析:行业满意度水平较好,经营管理业务类和数据分析服务类的满意度尚需提升
4.10 满意度水平较高的厂商
05 趋势展望
5.1 行业发展潜力分析
中国SaaS市场容量高达万亿,未来五年保持较高增长,5年后开发率可达16%
5.2 技术发展趋势分析:人工智能、多模一体、移动化和PaaS化是未来SaaS技术路线发展的四大趋势
中国SaaS市场发展即将告别成长期进入成熟期,未来技术路线将会发生变革,通过调研数据来看,人工智能、多模块一体化、移动化、自建PaaS 平台是当下业内较为认可的四大技术路线发展趋势。
5.3 产品发展趋势分析:SaaS厂商推出自营PaaS产品并与SaaS产品结合推广将是重要发展趋势
中国SaaS市场发展即将告别成长期进入成熟期,未来技术路线将会发生变革,通过调研数据来看,人工智能、多模块一体化、移动化、自建PaaS 平台是当下业内较为认可的四大技术路线发展趋势。
5.4 用户需求趋势分析:中小型企业已经成为SaaS用户的主力,SaaS厂商应注重挖掘成长型企业需求
比较近两年SaaS用户的结构占比可以看出,2020年大型企业和小微型企业占比相比2019年有所下降,而中型企业的占比则出现明显的上升,这与 中型企业也开始注重数字化建设转型有密切关系。
海比研究院将中小微型企业定位为成长型企业,在2020年成长型企业已经占到SaaS用户的66%,可见成长型企业将是SaaS市场的重要客户群, SaaS厂商应该注重对成长型企业的业务布局与开发。
未来重点行业需求分析:大型企业用户和成长型企业用户的热点行业分布存在显著差异
从SaaS用户的行业分布情况来看,大型企业行业分布与成长型企业的行业分布存在显著不同,大型企业热点行业中除互联网、制造、交通、软件、 能源等之外,在建筑和电信领域也较为热门,成长型企业除这些之外则是在医疗、零售领域需求更高。
5.5 数智化转型对 SaaS市场的影响
数智化时代,SaaS将与PaaS和IaaS更深度融合
中国市场的数字化历程已经四大阶段,现在已经第三阶段的数字化时代迈入到第四阶段的数智化时代,在数智化时代云计算市场过去IaaS、PaaS 和SaaS三者泾渭分明的情况已经无法满足新时代数智化建设的需求,在新需求的驱动下,未来云计算市场将会走向融合,当下的热点是SaaS与 PaaS的融合,SaaS与IaaS的融合。
成长型企业上云助推SaaS市场发展
近八成的成长型企业有上云需求
成长型企业中,有上云需求企业占比达78%,接近八成。其中一二线城市占比超70%。
从上云类型来看,有上云需求企业选择以SaaS为代表的公有云占比近60%,混合云占比43%,这也与企业针对多种业务模式进行多云管理趋势 相关。
成长型企业需求产品以数据服务、数据安全、项目管理、商业智能等为主
从成长型企业需求产品类型来看,经营管理业务类是需求最高的,其次是数据分析服务类、信息安全管理类,需要特别注意的是成长型企业对 PaaS融合发展类的需要比较较高,达到31%。
从具体产品需求来看,成长型企业对数据服务、数据安全、项目管理、系统安全、商业智能、研发管理等产品需求较高。
5.6 低代码对SaaS市场的影响
低代码拓宽了用户群体,对于部分SaaS产品具有推动作用
从产品开发需求发起部门来看,开发、运营和管理三大部门发起需求最多,可见低代码的出现让业务人员参与产品开发已经成为重要趋势,进一步拓宽了SaaS产品的开发人群和使用场景。
从行业场景来看,低/无代码平台开发的产品主要以互联网、专业服务、零售、金融、制造和教育等行业场景为主。对数据仓库类、人工智能和区 块链等先进技术类、生产制造类等方面均具有较高的低代码开发需求。
报告节选:
报告链接:2021年中国SaaS市场研究报告
(本文仅供参考,不代表我们的任何投资建议。如需使用相关信息,请参阅报告原文。)
- 2026新春重磅报告_SaaS的解构与IaaU时代的创投机遇.pdf
- 2025年软件和SaaS行业研究报告.pdf
- 聚水潭公司研究报告:进入盈利释放期的稀缺SaaS公司、海外与AI应用助力突破远期天花板.pdf
- 金蝶国际公司研究报告:企业SaaS服务领军者,AI赋能重构管理软件.pdf
- 迈富时研究报告:营销SaaS龙头,AI加速平台化转型.pdf
- 美股云计算和互联网行业巨头25Q4总结:Capex指引大幅上修,ROI重要性凸显.pdf
- 云计算行业:全球云上数据泄露风险分析简报(第九期).pdf
- 中国电信:2025年云计算研究白皮书.pdf
- 云计算行业:全球算力十大趋势(2026).pdf
- 云计算行业分析:从AI大模型及智驾算力需求测算,看小米算力需求.pdf
- OECD经合组织:2025年全球养老金市场研究报告(英文版).pdf
- 统一大市场研究系列报告:欧洲经验之市场记分牌制度.pdf
- 2025 实时分析市场研究报告.pdf
- 第一新声智库:2025年中国数据库市场研究报告.pdf
- 爱分析:2025年中国PaaS市场研究报告.pdf
- 相关文档
- 相关文章
- 全部热门
- 本年热门
- 本季热门
- 1 卫宁健康研究报告:医疗信息化龙头,AIGC+SaaS开启新征程.pdf
- 2 产业互联网专题报告:营销云SaaS深度研究.pdf
- 3 2020全球软件SaaS云计算产业展望.pdf
- 4 2021年中国SaaS市场研究报告.pdf
- 5 SaaS巨头的经验及启示:Salesforce公司案例分析.pdf
- 6 云计算行业研究:美股SaaS公司深度分析.pdf
- 7 云计算行业深度报告:赛道与空间.pdf
- 8 云计算专题报告:纵观SaaS产业主脉络,产业、财务、估值.pdf
- 9 私域电商SaaS行业研究:助力全场景数字化,享去中心化红利
- 10 中国SaaS行业投资报告:风至云起.pdf
- 1 艾瑞咨询2024年中国外贸B2BSaaS行业研究报告.pdf
- 2 2025年中国跨境电商SaaS市场行业报告-艾瑞咨询.pdf
- 3 迈富时研究报告:中国营销与销售SaaS龙头,AI驱动迈向新增长阶段.pdf
- 4 多点数智研究报告:AI+零售SaaS,携手胖东来,出海正当时.pdf
- 5 光云科技研究报告:电商SaaS龙头迎来经营拐点,加速布局AI应用有望打开空间.pdf
- 6 金蝶国际公司研究报告:企业SaaS服务领军者,AI赋能重构管理软件.pdf
- 7 光云科技研究报告:AI赋能电商SaaS,业绩有望迎来拐点.pdf
- 8 海外垂类AI行业专题报告:板块年度指引较平淡,继续关注AI产品进展.pdf
- 9 迈富时研究报告:国内营销+销售SaaS龙头企业,AI赋能提速增长.pdf
- 10 SaaS AIGC产品化与商业化实践-微盟 裘皓萍.pdf
- 全部热门
- 本年热门
- 本季热门
- 1 2025年聚水潭公司研究报告:进入盈利释放期的稀缺SaaS公司、海外与AI应用助力突破远期天花板
- 2 2025年金蝶国际公司研究报告:企业SaaS服务领军者,AI赋能重构管理软件
- 3 2025年迈富时研究报告:营销SaaS龙头,AI加速平台化转型
- 4 2025年美登科技研究报告:电商SaaS领军者,积极拥抱AI技术
- 5 2025年安全生产SaaS平台行业分析:数字化转型助力企业安全管理效率提升40%
- 6 2025年迈富时研究报告:AIAgent重构营销SaaS范式,迈富时如何突破50%营收增长边界?
- 7 2025年多点数智研究报告:AI+零售SaaS,携手胖东来,出海正当时
- 8 2025年迈富时研究报告:中国营销与销售SaaS龙头,AI驱动迈向新增长阶段
- 9 2025年迈富时研究报告:国内营销+销售SaaS龙头企业,AI赋能提速增长
- 10 2025年赛富时研究报告:CRM行业龙头,“PaaS+SaaS”核心优势稳固,AI有望贡献新增量
- 1 2025年聚水潭公司研究报告:进入盈利释放期的稀缺SaaS公司、海外与AI应用助力突破远期天花板
- 2 2025年金蝶国际公司研究报告:企业SaaS服务领军者,AI赋能重构管理软件
- 3 2025年迈富时研究报告:营销SaaS龙头,AI加速平台化转型
- 4 2025年美登科技研究报告:电商SaaS领军者,积极拥抱AI技术
- 5 2025年安全生产SaaS平台行业分析:数字化转型助力企业安全管理效率提升40%
- 6 2025年迈富时研究报告:AIAgent重构营销SaaS范式,迈富时如何突破50%营收增长边界?
- 7 2025年多点数智研究报告:AI+零售SaaS,携手胖东来,出海正当时
- 8 2025年迈富时研究报告:中国营销与销售SaaS龙头,AI驱动迈向新增长阶段
- 9 2025年迈富时研究报告:国内营销+销售SaaS龙头企业,AI赋能提速增长
- 10 2025年赛富时研究报告:CRM行业龙头,“PaaS+SaaS”核心优势稳固,AI有望贡献新增量
- 最新文档
- 最新精读
- 1 2026年中国医药行业:全球减重药物市场,千亿蓝海与创新迭代
- 2 2026年银行自营投资手册(三):流动性监管指标对银行投资行为的影响(上)
- 3 2026年香港房地产行业跟踪报告:如何看待本轮香港楼市复苏的本质?
- 4 2026年投资银行业与经纪业行业:复盘投融资平衡周期,如何看待本轮“慢牛”的持续性?
- 5 2026年电子设备、仪器和元件行业“智存新纪元”系列之一:CXL,互联筑池化,破局内存墙
- 6 2026年银行业上市银行Q1及全年业绩展望:业绩弹性释放,关注负债成本优化和中收潜力
- 7 2026年区域经济系列专题研究报告:“都”与“城”相融、疏解与协同并举——现代化首都都市圈空间协同规划详解
- 8 2026年历史6轮油价上行周期对当下交易的启示
- 9 2026年国防军工行业:商业航天革命先驱Starlink深度解析
- 10 2026年创新引领,AI赋能:把握科技产业升级下的投资机会
