盘点微信电商生态圈,看微信如何玩转电商
- 来源:未来智库
- 发布时间:2020/09/30
- 浏览次数:1295
- 举报
1、微信积极发展电商生态,盘活私域流量
即时通讯 APP 使用时长最长,短视频类使用时长持续增长。根据极光大数据,微信为代表的 即时通讯类产品在整体移动网民使用时长占比逐步被短视频类产品挤占,2020 年 Q1,即时通 讯的占比为 22.8%,短视频已经达到 21.1%。
从变现手段看,除游戏外,朋友圈广告、以小程序为主的微商和线下商户是微信的主要商业化 手段。
微信本身有流量,总体缺乏缺商户,线上有微商,线下依赖第三方电商工具(SaaS)导入商 户,作为社交工具本身缺乏淘宝导流促成交的能力,运营和导流的需求也给第三方 SaaS工具、 运营方以发展空间。2019 年,小程序累计成交额已达 8000 亿,同比增长 160%。
2、微信电商生态建设进入加速期,直播、朋友圈流量加码
微信自 15 年开始做小程序,目前正需要引入新的玩法来提高流量转化率。2019 年,微信推 LBS 广告,免费试运营,计费方式从 CPC(按点击次数计费)到 CPM(千人展现成本)再到 CPC,2019 年微信,还推出视频号功能,但更偏个人 IP,而不是商户;2020 年微信推出直 播,对标淘宝直播,直播工具 3 月已经公测,官方小程序做直播预告,为直播小程序导流,平 台和 B 端商户目前积极性都比较高;6 月份,微信推出微信小商店,为商家提供 0 元开店的工 具,并可以实现直播带货;7 月份微信测试小程序转发朋友圈,以此将微信私域流量打开,为 小程序电商注入新的活力。
2.1 对标淘宝直播,微信直播GMV短期空间可以看到1766.67亿
淘宝直播市场占有率在 50%以上。淘宝直播在 2019 年已累计 4 亿用户,淘宝直播 GMV 在 2000-2500 亿元,粗略估计淘宝的转化率在 0.5 以上;另一方面,淘宝直播 DAU(日活用户) 为 0.75 亿,2019 年 GMV 在 2000 到 2500 亿之间,占到直播行业市场的 50%以上,淘宝 GMV/DAU 的数值在 2667-3333 之间。
微信小程序测试转发朋友圈等举动有利于提高微信小程序直播的转化率以及 GMV。2020 年微 信在直播投入较大,从年初三月份的腾讯看点直播再到现在7月份的微信小商店,无不在强调 直播这一功能,与此同时,微信7月份测试小程序转发朋友圈。微信小程序测试转发朋友圈等 举动有利于提高微信小程序直播的转化率以及 GMV。
对标淘宝直播,微信直播 GMV 短期空间可以看到 1766.67 亿体量。对标淘宝,利用《微信电商呈多样化发展态势,有望拓宽 SaaS 产业发展空间——加速视频化、电商化,第三方 SaaS 平台畅享微信电商 alpha(上)》中对于淘宝和微信直播的功能评价对比,给予对比后各项目评 分,加权平均后我们测算出微信电商对标后的 GMV/DAU 值,同时对标淘宝直播 DAU/淘宝 DAU,并随着微信直播基础设施的不断完善,推算微信小程序直播 DAU0.4 亿进而可以推算出 微信电商 GMV 短期空间可以看到 1766.67 亿体量。
2.2 微盟有赞有望提升微信电商生态整体活跃度和基础设施水平
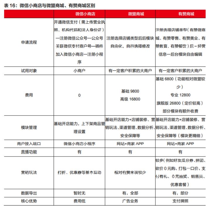
微信小商店基础设施不够完善,微盟有赞介入有望提升微信电商整体运营能力。6 月,微盟小 商店开始进入公测,一些拥有企业号的用户纷纷收到内测邀请。微信小商店主打 0 元开店的口 号开始吸引各商户们的注意。但是目前微信小商店还在测试阶段,从其开店流程和商家后台模 块来看,微信小商店目前只能进行基础的交易卖货行为,适合刚起步的小商户(没有太多的资 金)入驻,而对于有一定客户粉丝的商户来说,并不适用,其在营销玩法以及数据分析,客户 关系维护上较为欠缺,而微盟、有赞的商城显得更加成熟。
2.3 腾讯智慧零售对标美团、小红书,GMV短期空间可以看到1446.76亿
美团这几年大力发展新零售,目前美团 APP 的市场占有率将近 60%。如此高的市场占有率显 示了美团强劲的市场竞争力。目前美团的 DAU 达到 0.63 亿,2019 年 GMV 达到 6821 亿元, GMV/DAU 为 10827。
对标美团 APP,预计腾讯智慧零售 GMV 短期空间可以看到 1446.76 亿元。腾讯智慧零售小 程序入口处在微信腾讯服务九宫格,相对视频号来说多一层入口,假设多一层入口会流失 50% 的用户,我们根据视频号入口 DAU1 亿可以得到腾讯智慧零售的 DAU 大约 0.25亿,对标淘宝, 利用《微信电商呈多样化发展态势,有望拓宽 SaaS 产业发展空间——加速视频化、电商化, 第三方 SaaS 平台畅享微信电商 alpha(上)》中对于腾讯智慧零售和美团的功能评价对比,给 予对比后各项目评分,加权平均后我们测算出腾讯智慧零售对标后的 GMV/DAU 值,随着腾讯 智慧零售基础设施的不断完善,最后预计腾讯智慧零售 GMV 短期空间可以看到 1446.76 亿元。
2.4 小鹅拼拼对标拼多多,GMV短期空间可以看到941.13亿
拼多多做为电商三大巨头,目前市场份额为 5.2%。拼多多这几年与微信联手,通过微信小程 序实现用户裂变,不断利用营销活动拉新获客,2019 年 DAU 达到 1.23 亿,GMV 突破万亿达 到 10066 亿元,GMV/DAU 高达 8183.74。
对标拼多多 APP,预计小鹅拼拼 GMV 短期空间可以看到 941.13 亿元。小鹅拼拼入口位于小 程序窗口内,通过搜索进入,相对视频号来说多两层入口,假设多一层入口会流失 50%的用 户,我们根据视频号入口 DAU1 亿可以得到小鹅拼拼的 DAU 大约 0.25 亿,利用《微信电商呈 多样化发展态势,有望拓宽 SaaS 产业发展空间——加速视频化、电商化,第三方 SaaS 平台 畅享微信电商 alpha(上)》中对于小鹅拼拼和拼多多的功能评价对比,给予对比后各项目评分, 加权平均后我们测算出小鹅拼拼对标后的 GMV/DAU 值,随着小鹅拼拼生态基础设施的不断完 善,最后测算出小鹅拼拼 GMV 短期空间可以看到 941.13 亿元。
2.5 微信朋友圈私域流量有望进一步为商户小程序导流
截至 2020 年 6 月,在小程序来源 TOP10 中,可以清晰的看到排在第一位 58.5%的是微信朋 友之间的分享,MAU(月活跃用户)高达 12 亿的微信是每天用户必不可少的信息交流导导致 了这一结果,这说明在私域平台中,用户的体验显得格外重要。
同时横向对比可以发现通过分享获得流量的比例在逐年上升,而通过快捷入口获得流量的比例 在逐年下降,2020 年 6 月已经下降至 18.4%,这一数据完全展示了微信平台的社交独特性。
朋友圈流量 7-8 亿/天,平均访问朋友圈 10 次/人,朋友圈 100 亿访问量/天。通过分享转发的 形式更能够促进商户的精准送达和推荐。未来加入小程序分享朋友圈,将会为各商户平台导入 更多流量。
微信小程序测试朋友圈转发只是微信电商做出的基础动作,目前微信的定位主要还是在于巩固 自身的用户活跃,在保证用户活跃的基础上,会开拓电商新途径,一旦突破这个点,也就成为 微信电商发展的转折点。
2.6 微信电商生态尚有4倍发展空间,GMV短期空间可以看到45160亿
2019 年,根据公开信息,微信小程序电商 GMV 约 8000 亿,DAU 约为 3 亿左右,GMV/DAU 比值约为 2700,2020 年微信小程序的 DAU 已经达到 4 亿+,对标淘系电商,微信小程序流 量池拉动的电商 GMV 尚有 4 倍的空间。
微信限于其个人社交属性,微信本身不主动导流,因此其电商成交量远小于其流量规模,DAU 转化 GMV 的效率很低,但如果仅限于微信小程序,其流量转化效率的差距则要小很多。直播 小程序开通、朋友圈转发引流等手段下,我们认为其与普通小程序、公众号、微信群相结合, 将进一步提高微信社交电商整体的流量转化效率,参考微信小程序和淘宝直播的效率差距,我 们认为短期至少将带来 4 倍以上的空间,中长期空间更大。
3、微信电商SaaS短期空间看185.66亿元~278.49亿元,持续看好龙头双雄
SaaS 产业总收入短期空间可以看到 185.66 亿元~278.49 亿元。综合微信各板块 GMV 测算以 及变现率测算,考虑国内国外同SaaS产业发展现状,随着微信电商生态基础设施的不断完善, 我们预测 SaaS 产业(GMV*TAKE RATE)短期空间可以看到 185.66 亿元~278.49 亿元。
(报告观点属于原作者,仅供参考。报告来源:西部证券)
(本文仅供参考,不代表我们的任何投资建议。如需使用相关信息,请参阅报告原文。)
- 从微信小店看电商变革路径与分析.pdf
- 春节消费前瞻深度专题:探寻新春消费的亮点,“微信蓝包”、“谷子”等新消费驱动增量.pdf
- 2024年微信小游戏买量获客报告.pdf
- 2024微信品牌保护报告.pdf
- 2024全渠道数据白皮书系列:B2B企业【微信公众号】运营报告.pdf
- 极兔速递_W首次覆盖报告:全球化成长型物流企业,享中国电商出海红利.pdf
- 网经社:2025年度中国跨境电商投诉数据与典型案例报告.pdf
- 化妆品行业「卷发棒美国市场」研究报告:数据驱动的跨境电商品牌化转型市场指南.pdf
- 宠物零食行业「狗狗零食美国市场」研究报告:数据驱动的跨境电商品牌化转型市场指南.pdf
- 「运动相机行业美国市场」研究报告:数据驱动的跨境电商品牌化转型市场指南.pdf
- 相关标签
- 相关专题
- 相关文档
- 相关文章
- 全部热门
- 本年热门
- 本季热门
- 1 微信视频号研究报告:小步快跑,微信视频号不是短视频.pdf
- 2 2020视频号发展白皮书-视灯数据
- 3 微信小程序市场研究报告2019.pdf
- 4 腾讯广告-微信视频号介绍及商业玩法.pdf
- 5 SaaS专题报告:微信等巨头发力商业生态,第三方SaaS服务商受益.pdf
- 6 互联网广告行业:从组织架构迭代以及生态体系看腾讯微信的广告价值与成长.pdf
- 7 石基-酒店微信社群营销指南.pdf
- 8 企业微信品牌私域案例合集.pdf
- 9 微信生态下的营销洞察报告-克劳锐
- 10 公众号运营策略.pptx
- 1 从微信小店看电商变革路径与分析.pdf
- 2 电商平台一次性塑料减量管理规则操作指南.pdf
- 3 解数咨询2025银发经济下的电商产品创新.pdf
- 4 2024年直播电商高质量发展报告.pdf
- 5 2025年Q1抖音电商季度增长报告.pdf
- 6 2025上半年中国农产品电商发展报告.pdf
- 7 即时零售行业研究:电商的增量引擎,拥抱下沉市场新蓝海.pdf
- 8 2025年电商发展报告- 星图数据.pdf
- 9 阿里巴巴研究报告:以长期主义经营电商,跨境与云支撑新增长.pdf
- 10 跨境电商物流行业分析报告:剖析美国关税政策调整对跨境电商物流的影响.pdf
- 1 中国电商行业:四季度业绩前瞻;首选推荐阿里巴巴和拼多多.pdf
- 2 2026年中国跨境电商行业WMS白皮书.pdf
- 3 2025年跨境电商行业平台治理体系创新白皮书.pdf
- 4 电商行业:2025年飞瓜抖音电商生态与营销投放报告.pdf
- 5 宝宝零食品类电商消费趋势.pdf
- 6 2025年中国跨境电商营销行业报告:―站式营销服务兴起.pdf
- 7 互联网行业2026年投资策略:AI、游戏和电商出海、外卖边际缓和是关键变量.pdf
- 8 物流行业:顺丰旺季业务结构优化,电商快递龙头份额提升.pdf
- 9 小红书电商“新春市集”专场:年货节家居饰品行业指南趋势解读与商家实战策略.pdf
- 10 2025年头发护理电商消费趋势.pdf
- 全部热门
- 本年热门
- 本季热门
- 1 2025年传媒互联网行业分析:Agent产品深度梳理——微信潜力大,阿里夸克字节扣子布局快
- 2 2023年微信小游戏质量保障分析:智能探索测试如何提升游戏生态效能
- 3 2024年微信小游戏行业分析:用户规模突破10亿背后的市场机遇与挑战
- 4 2025年从微信小店看电商变革路径与分析
- 5 2024微信朋友圈用户研究报告
- 6 微信公众平台常见问题及微信营销方案
- 7 微信产业研究:挑战与机遇
- 8 微信行业研究
- 9 微信电商的机会和趋势
- 10 公众号运营策略
- 1 2025年传媒互联网行业分析:Agent产品深度梳理——微信潜力大,阿里夸克字节扣子布局快
- 2 2023年微信小游戏质量保障分析:智能探索测试如何提升游戏生态效能
- 3 2024年微信小游戏行业分析:用户规模突破10亿背后的市场机遇与挑战
- 4 2025年从微信小店看电商变革路径与分析
- 5 2026年极兔速递_W首次覆盖报告:全球化成长型物流企业,享中国电商出海红利
- 6 2026年东方甄选公司研究报告:从直播电商向全渠道品牌零售商的跨越转型
- 7 2025年互联网行业2026年投资策略:AI、游戏和电商出海、外卖边际缓和是关键变量
- 8 2025年传媒行业AI商业化系列深度报告之二:AI电商的星辰大海
- 9 2026零售行业策略:线上掘金AI电商产业机遇,线下业态分化看变革
- 10 2026年工业B2B电商分析:数字化转型如何解决75%买家偏好的自助采购需求
- 1 2026年极兔速递_W首次覆盖报告:全球化成长型物流企业,享中国电商出海红利
- 2 2026年东方甄选公司研究报告:从直播电商向全渠道品牌零售商的跨越转型
- 3 2025年互联网行业2026年投资策略:AI、游戏和电商出海、外卖边际缓和是关键变量
- 4 2025年传媒行业AI商业化系列深度报告之二:AI电商的星辰大海
- 5 2026零售行业策略:线上掘金AI电商产业机遇,线下业态分化看变革
- 6 2026年工业B2B电商分析:数字化转型如何解决75%买家偏好的自助采购需求
- 7 2025年物流行业:顺丰旺季业务结构优化,电商快递龙头份额提升
- 8 2025年电商内容种草数字化解决方案分析:数据驱动下营销效率的全面革新
- 9 2025年TikTok Shop全球电商分析:社交电商GMV突破414亿美元的新纪元
- 10 2025年双11电商消费维权分析:退款问题占比近20%背后的服务挑战与转型信号
- 最新文档
- 最新精读
- 1 2026年中国医药行业:全球减重药物市场,千亿蓝海与创新迭代
- 2 2026年银行自营投资手册(三):流动性监管指标对银行投资行为的影响(上)
- 3 2026年香港房地产行业跟踪报告:如何看待本轮香港楼市复苏的本质?
- 4 2026年投资银行业与经纪业行业:复盘投融资平衡周期,如何看待本轮“慢牛”的持续性?
- 5 2026年电子设备、仪器和元件行业“智存新纪元”系列之一:CXL,互联筑池化,破局内存墙
- 6 2026年银行业上市银行Q1及全年业绩展望:业绩弹性释放,关注负债成本优化和中收潜力
- 7 2026年区域经济系列专题研究报告:“都”与“城”相融、疏解与协同并举——现代化首都都市圈空间协同规划详解
- 8 2026年历史6轮油价上行周期对当下交易的启示
- 9 2026年国防军工行业:商业航天革命先驱Starlink深度解析
- 10 2026年创新引领,AI赋能:把握科技产业升级下的投资机会
