工程机械行业专题报告:美国工程机械的复盘与启示
- 来源:中信建投
- 发布时间:2021/07/21
- 浏览次数:2158
- 举报
一、视角:城市化→建筑业→工程机械
1.1 城市化、建筑业与工程机械之间密切相关
城市化是指人口向城市聚集、城市规模扩大以及由此引起一系列经济社会变化的过程。城市化过程中包含了经济结构、 社会结构和空间结构的变迁,通常由工业化、产业升级、经济或行政手段等因素驱动。
城市化变迁带动建筑业的发展。随着城市人口的增长,城市对公用设施、交通设施、居民住宅和商业广场等功能性建 筑的需求逐步提升,城市化为建筑业提供巨大的发展空间。
工程机械服务于建筑业。工程机械的诞生旨在提高建筑业生产效率,解放劳动力。
1.2 城市化进程指引建筑业发展
城市化率的提升对建筑业GDP有拉动作用。美国城市化率和建筑业GDP呈现指数相关。美国城市化初期,建筑业GDP / 城市化率的斜率较低,表明城市化率的提升对建筑业需求拉动较少。当美国城市化率达到74%时,开始出现转折点。 人口的大量涌入使得住房、公共设施、交通设施等不堪其重,因此人口流入意愿降低,建筑业开始修复,从而表现出 城市化率的滞涨和建筑业GDP快速增长。美国城市化率达到78%以后,与建筑业GDP的关系重构,建筑业GDP /城市化率 的斜率上升且稳定,表明城市化进展后期,城市化率提升对建筑业GDP的拉动效应更强。
1.3 工程机械服务于建筑业演变
工程机械包含土方机械、起重机械、混凝土机械、路面机械、高空作业机械和工业车辆 等相关设备,在城市化建设中应用广泛,对应的下游领域主要为基础设施建设和房地产开发。在不同城市化阶段以及 建筑业侧重发展中,工程机械的需求偏好有所差异。
二、复盘:美国城市化进程与工程机械发展史
2.1 美国城市化发展阶段划分
美国城市化进程可以分为三个典型阶段
结合城市化进程的一般规律和美国自身城市化发展特点,我们将美国的城市化进程分为三个阶段:集中型城市化阶段 (19世纪初-1970年)、逆城市化阶段(1970年-1990年)、再城市化阶段(1990年-至今)。
美国城市化三个阶段所对应的人口流向、建筑业、工程机械行业特点均有所区别。集中型城市化阶段,基础设施建设 推动工程机械启蒙与发展;逆城市化阶段,建设重点逐步由基础设施建设转向房地产建设,工程机械行业发生变革; 再城市化阶段,工程机械行业成熟,渗透率提高,成长性再现。
2.2 集中型城市化:基础设施建设为主,催生工程机械从0到1
人口集聚推动城市化率快速增长
集中型城市化阶段(19世纪初-1970年):美国早期城市化的主要驱动力是工业化,城市的形态由初始的政治中心转 化为以工业为主的经济中心。19世纪初开始的美国第一次工业革命期间,机器生产和工厂制度兴起,推动了旧城市的 扩大与新工业城市的崛起,城市体系初步形成,人类的生产、居住活动也向城市聚集。城市的集聚效应及居民对城市 功能要求的提高催生大量城市建筑需求。1900年开始,美国城市化的主导因素是大都市区化。主要特征是以已经形成 的大城市为中心向外拓展,市区和郊区的规模不断扩大。截止1970年,美国城市化率已经达到73.48%,城市化基本完 成。
城市化建设需求以及政府逆周期调节带动基建高速增长。
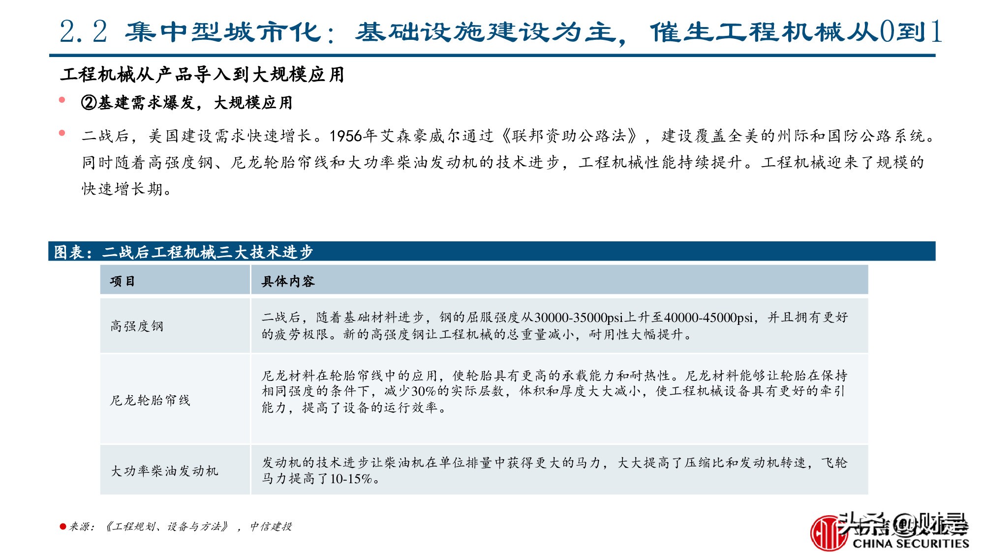
1929-1933年美国爆发的经济大萧条引发了大规模失业。 1933年罗斯福就任总统后推行新政,颁布《国家工业复苏法案》,大力发展公共工程。1956年艾森豪威尔通过《联邦 资助公路法》,建设覆盖全美的州际和国防公路系统,覆盖约65000公里的高速公路,几乎连接了美国所有的城市。 该阶段美国建筑业快速发展,大力发展基础设施建设,主要是道路、桥梁、水坝和工业建筑。
工程机械从产品导入到大规模应用
①技术铺垫与产品优化(1945年以前):工程机械存量规模从1925年的3亿美元上升到1944年的7亿美元,发展速度较 为缓慢。
②基建需求爆发,大规模应用(1945-1970年):工程机械存量规模开始大幅上升,从1945年的10亿美元上升到1970 年的147亿美元。
2.3 逆城市化:建设重点开始转变,工程机械从成长到变革
工程机械行业从成长到变革
①产品迭代和技术进步推动行业发展(1970-1980):从建设投资来看,该阶段基建需求开始下滑,房地产建设需求 增长,水泥消费量维持稳定。但工程机械受益于技术升级和下游应用切换,存量规模持续增长,从1970年的147亿美 元上升至1980年的607亿美元。
②行业洗牌,存者发展(1980-1990):从建设投资来看,基建建设需求下滑,房地产需求波动,工程机械行业发生 一系列兼并重组,在转折中缓慢发展,存量规模从1980年的607亿波动上升至1990年的773亿,增速放缓。
在内外环境影响下,美国许多工程机械设备公司发生亏损,行业发生一系列重组或合并。例如,Dresser Industries在1982年收 购了International Harvester的工程机械业务,在1983年收购了非公路卡车制造商Wabco。Clark Equipment在1984年收购 Euclid Truck。与此同时,欧洲和日本也加入了竞争,希望能占领更多的美国市场。意大利汽车巨头Fiat收购了Allis Chalmers 的工程机械业务,1985年瑞典汽车制造商Volvo与Clark equipment成立了合资企业。小松1988年收购了Dresser Industries的自 卸卡车产品线。行业洗牌使得美国工程机械行业集中度进一步提升,为后来的巨头发展打下了基础
三、归纳:美国工程机械行业成长性大过周期性
3.1 美国工程机械具有明显的成长性
纵观美国工程机械行业发展历史,美国国内工程机械年新增需求总体特征为波动上升,兼具成长性与周期性,但成长 性又强于周期性。无论是建设需求快速增长的城市化进程初期,还是建设需求降低的城市化后期,皆是如此。
3.2 美国工程机械行业的周期性规律
美国国内工程机械需求同比增速和GDP同比增速正相关,走势基本同步,但工程机械需求波动幅度更大。经济向好时, 企业盈利增长预期变好,通常会大量购置新设备;经济走弱时,企业盈利预期较差,便会削减新设备的投资。1982年 以来美国经历了四轮长周期:1982-1991、1991-2001、2001-2009、2009-至今,前三轮分别持续了9年、10年和8年, 受新冠疫情影响,最新一轮经济低点预计是2020年,随着美国疫苗接种推进,2021年工程机械有望开启一轮新的复苏 周期。
3.3 美国工程机械成长性大过周期性
通过上文对美国城市化与工程机械发展的复盘,以及工程机械成长与周期驱动力的分析,我们认为工程机械的成长性 大过周期性。随着城市化进程的推进,美国新增建设需求逐步下降,运行维护成为主要需求。但是对于工程机械,由 于机器替代人力、技术进步推动设备升级、应用领域拓展,其可以表现出跨越周期的成长性,推动工程机械需求不断 提升。但是同时,不可忽视,信贷、战争、疫情等会引发经济周期波动,从而对工程机械的需求产生短期扰动,工程 机械最终在波动中持续成长。
四、启示:当前时间点,中国工程机械的空间几何?
4.1 中国目前所处的城市化阶段和建筑业发展情况
目前中国城市化建设可对标美国再城市化阶段前夕。2018年我国的城镇化率为59.15%,与美国1950年水平相当,但考虑到中国建筑业的发展较为迅速,将我国城市化建设 进展与美国1950年对标明显不合适。另一方面,参考不同国家发展历程,水泥消费量曲线也可以作为其城市化建设的 反映。若从水泥消费量曲线来看,中国水泥消费量2014年触顶,随后下降;与美国1973年触顶后下降的阶段相似。因 此,我们判断目前中国城市化建设程度可对标美国再城市化前夕。
现代农业农村建设将为工程机械带来巨大市场
除了新型城市化建设,现代农业农村建设也是“十四五”期间国家重点建设工程。首先,农村的基础设施建设将带来 大量的建设需求,需要对农村地区进行环境整治提升、建立水电保障、发展冷链物流设施,将带来新的建设需求。此 外,由于中国特殊的地理环境,随着农业机械化的推进,农村有大量的土地需要平整,工程机械在农村的渗透率很低, 未来市场空间巨大。
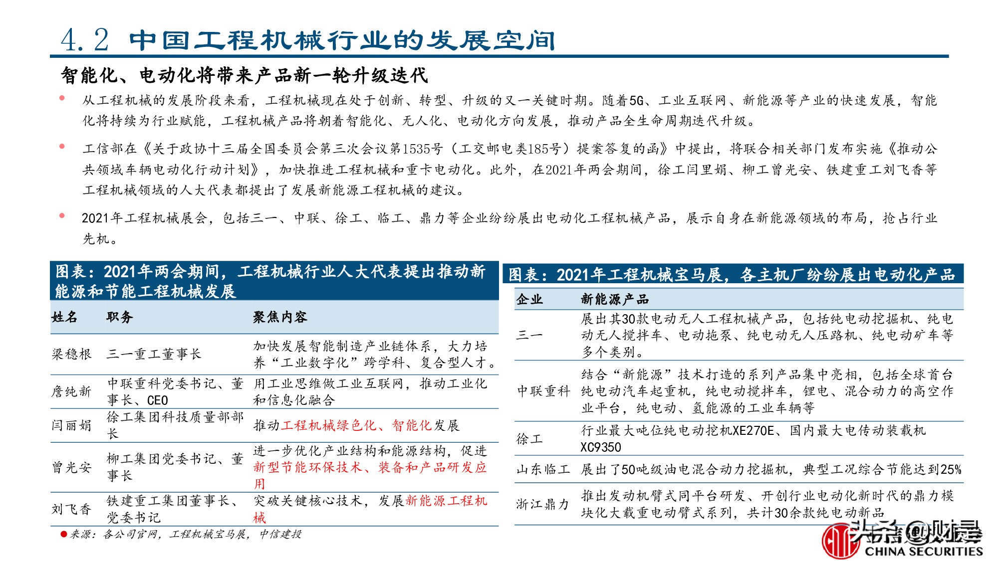
4.2 中国工程机械行业的发展空间
中国国内工程机械需求基本盘稳固,将会波动中继续上行
过去中国快速的基础设施建设和房地产开发迅速拉动国内工程机械需求,但随着下游投资增速的逐步平稳,中国工程 机械市场正在由以增量市场为主的需求结构向存量市场升级、更新并重的需求结构转变。基于上文可以判断:未来中 国的城市化建设中的基础设施建设和房地产投资仍将继续增长,工程机械需求基本盘依旧稳固。
中国工程机械下游需求将趋向多元化
参考美国经验,工程机械传统应用领域占比不断下降,下游趋向多元化。产品端来看,挖掘机作为工程机械的主流设 备,2020年销量占比为58%,随着行业成熟将加速替代低价值量设备;此外,挖掘机吨位结构有下移趋势,中国的微 挖、小挖销量占比由2006年的45%提升至2020年的58%。微挖、小挖具有机器人属性,主要用于替代人力,适用于各种 小型工程,应用更加广泛,将逐渐应用于其他领域,工程机械下游行业将随之拓展。
报告节选:
(本文仅供参考,不代表我们的任何投资建议。如需使用相关信息,请参阅报告原文。)
-
标签
- 工程机械
- 相关文档
- 相关文章
- 全部热门
- 本年热门
- 本季热门
- 1 工程机械行业专题研究:从卡特彼勒与小松发展史看机械行业龙头.pdf
- 2 工程机械之挖掘机行业深度研究报告(76页).pdf
- 3 三一重工深度报告:剩者为王,强者恒强
- 4 工程机械行业专题报告:三一重工深度研究.pdf
- 5 德勤 中国工程机械企业的五大战略选择.pdf
- 6 全球工程机械巨头金融服务模式深度研究.pdf
- 7 2020中国B2B企业出海营销白皮书:工程机械行业报告.pdf
- 8 机械行业研究报告:全球工程机械征途大海,国产龙头全球化拓展加速
- 9 叉车行业研究:对标国际巨头;中国龙头空间大.pdf
- 10 工程机械行业专题报告:美国工程机械的复盘与启示.pdf
- 1 柳工研究报告:工程机械老牌国企,拥抱电动化、国际化浪潮.pdf
- 2 工程机械行业专题报告:从外需到内需,若隐若现的第四轮周期.pdf
- 3 工程机械行业智能物流装备(叉车)专题报告:AI发展驱动物流智能化升级,无人叉车技术持续发展.pdf
- 4 机械设备行业跟踪:工程机械行业韧性足,内外销整体边际改善.pdf
- 5 工程机械行业深度报告:市场规模庞大,多元催化下发展可期.pdf
- 6 从品牌突围到市场增长,领英助力三一集团工程机械全球化.pdf
- 7 2025年工程机械行业分析-联合资信.pdf
- 8 机械行业6月投资策略:重点关注工程机械、电测仪器、燃机叶片等细分方向.pdf
- 9 机械行业2024年报总结:科技为矛,内需为盾,推荐人形机器人和工程机械.pdf
- 10 工程机械行业海外产能布局专题:海外产能完善降低关税风险,“一带一路”打造核心朋友圈.pdf
- 1 机械行业专题报告:工程机械2025年海关数据更新.pdf
- 2 工程机械设备行业2026年度策略:智能物流+矿山机械同步驱动,锚定海外高景气.pdf
- 3 机械设备行业:持续看好人形机器人、AI基建及工程机械.pdf
- 4 工程机械行业跟踪:工程机械行业整体复苏,出海为主要增长来源.pdf
- 5 机械行业“求知”系列五:海外工程机械的周期位置与中资竞争力.pdf
- 6 工程机械行业专题:中证全指工程机械指数型基金和广发中证工程机械主题ETF投资价值分析.pdf
- 7 工程机械行业:攻守易形,走向慢牛!.pdf
- 8 工程机械行业广发中证工程机械ETF(560280.SH):板块进入复苏阶段,配置兼具稳健性&弹性,助力业绩高涨.pdf
- 9 机械设备行业周报:关注半导体设备、人形机器人、核聚变及工程机械.pdf
- 10 机械设备行业跟踪周报:推荐工程机械开门红机遇;持续推荐燃气轮机&光模块设备.pdf
- 全部热门
- 本年热门
- 本季热门
- 1 2026年第10周机械设备行业跟踪周报:看好北美电力缺口带来的燃气轮机链出海大机会;看好工程机械内销中大挖超预期
- 2 2026年工程机械行业深度报告:七十年艰苦奋斗路,两周期寰宇立潮头
- 3 2026年徐工机械公司研究报告:中国工程机械龙头,矿机成套打开第二增长曲线
- 4 2026年北交所专题报告:工程机械复苏动能稳步释放,建议关注北交所工程机械相关标的
- 5 2026年机械行业专题报告:工程机械2025年海关数据更新
- 6 2026年第4周机械设备行业跟踪周报:看好太空光伏和人形机器人短期催化;推荐矿山机械和工程机械长期出海机遇
- 7 2026年工程机械行业广发中证工程机械ETF:板块进入复苏阶段,配置兼具稳健性与弹性,助力业绩高涨
- 8 2026年工程机械行业专题:中证全指工程机械指数型基金和广发中证工程机械主题ETF投资价值分析
- 9 2026年工程机械行业:攻守易形,走向慢牛!
- 10 2025年机械行业“求知”系列五:海外工程机械的周期位置与中资竞争力
- 1 2026年第10周机械设备行业跟踪周报:看好北美电力缺口带来的燃气轮机链出海大机会;看好工程机械内销中大挖超预期
- 2 2026年工程机械行业深度报告:七十年艰苦奋斗路,两周期寰宇立潮头
- 3 2026年徐工机械公司研究报告:中国工程机械龙头,矿机成套打开第二增长曲线
- 4 2026年北交所专题报告:工程机械复苏动能稳步释放,建议关注北交所工程机械相关标的
- 5 2026年机械行业专题报告:工程机械2025年海关数据更新
- 6 2026年第4周机械设备行业跟踪周报:看好太空光伏和人形机器人短期催化;推荐矿山机械和工程机械长期出海机遇
- 7 2026年工程机械行业广发中证工程机械ETF:板块进入复苏阶段,配置兼具稳健性与弹性,助力业绩高涨
- 8 2026年工程机械行业专题:中证全指工程机械指数型基金和广发中证工程机械主题ETF投资价值分析
- 9 2026年工程机械行业:攻守易形,走向慢牛!
- 10 2025年机械行业“求知”系列五:海外工程机械的周期位置与中资竞争力
- 1 2026年第10周机械设备行业跟踪周报:看好北美电力缺口带来的燃气轮机链出海大机会;看好工程机械内销中大挖超预期
- 2 2026年工程机械行业深度报告:七十年艰苦奋斗路,两周期寰宇立潮头
- 3 2026年徐工机械公司研究报告:中国工程机械龙头,矿机成套打开第二增长曲线
- 4 2026年北交所专题报告:工程机械复苏动能稳步释放,建议关注北交所工程机械相关标的
- 5 2026年机械行业专题报告:工程机械2025年海关数据更新
- 6 2026年第4周机械设备行业跟踪周报:看好太空光伏和人形机器人短期催化;推荐矿山机械和工程机械长期出海机遇
- 7 2026年工程机械行业广发中证工程机械ETF:板块进入复苏阶段,配置兼具稳健性与弹性,助力业绩高涨
- 8 2026年工程机械行业专题:中证全指工程机械指数型基金和广发中证工程机械主题ETF投资价值分析
- 9 2026年工程机械行业:攻守易形,走向慢牛!
- 10 2025年机械行业“求知”系列五:海外工程机械的周期位置与中资竞争力
- 最新文档
- 最新精读
- 1 2026年中国医药行业:全球减重药物市场,千亿蓝海与创新迭代
- 2 2026年银行自营投资手册(三):流动性监管指标对银行投资行为的影响(上)
- 3 2026年香港房地产行业跟踪报告:如何看待本轮香港楼市复苏的本质?
- 4 2026年投资银行业与经纪业行业:复盘投融资平衡周期,如何看待本轮“慢牛”的持续性?
- 5 2026年电子设备、仪器和元件行业“智存新纪元”系列之一:CXL,互联筑池化,破局内存墙
- 6 2026年银行业上市银行Q1及全年业绩展望:业绩弹性释放,关注负债成本优化和中收潜力
- 7 2026年区域经济系列专题研究报告:“都”与“城”相融、疏解与协同并举——现代化首都都市圈空间协同规划详解
- 8 2026年历史6轮油价上行周期对当下交易的启示
- 9 2026年国防军工行业:商业航天革命先驱Starlink深度解析
- 10 2026年创新引领,AI赋能:把握科技产业升级下的投资机会
