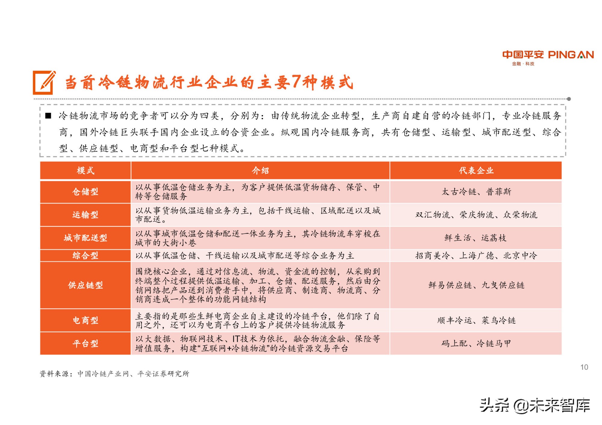
冷链物流行业研究:潜力巨大,生鲜电商是重要推手
- 来源:中国平安
- 发布时间:2021/07/24
- 浏览次数:730
- 举报
一、我国冷链物流行业发展潜力巨大
冷链物流是指物品在生产 、仓储或 运输和销售过程中 ,一直到消费前 的各个环节中始终处于产品规定的 最佳低温环境下 ,才能保证食品质 量 ,减少食品损耗的一项系统工程 。
冷链物流的对象产品包括一般产品 有:农产品 、禽禽肉类 、水产品 、 花卉 、加工食品 、冷冻或速冻食品 、 冰淇淋和蛋奶制品 、快餐原料 、 酒 品饮料等;特殊的产品有:药品 (疫苗、血液)、化工品等。
食品冷链占比约九成:冷链物流下游需 求中以食品为主 ,食品又分为农产品 、 禽肉 、乳制品等细分产品 ,根据 《制冷 技术 》数据 ,食品冷链占冷链物流的比 重接近90 % ,是冷链物流最主要的运用 。
医药冷链门槛较高:疫苗类制品 、注射 针剂 、酊剂 、口服药品 、外用药品 、 血 液制品等需要低温条件下储运的药品的 流通都属于医药冷链物流的范畴 。医药 冷链行业监管严格 ,门槛高 ,前期投入 大 ,且需要一定的客户基础支撑新业务 的获取 ,因此医药冷链与食品冷链有非 常大区别 。
水果蔬菜类农产品需求量最高
中物联冷链委通过对水果、蔬菜、肉类、水产品、乳制品和速冻食品这六大类食品(其他类产量较少或基本不采用 冷链物流方式流通,故没有计算在内)的年产量进行统计,并结合各品类的冷链流通率,测算2019年我国食品冷链 物流需求总量约为2.33亿吨,比2018年增长4439万吨,同比增长23.52%。其中,水果冷链物流需求总量为5480.17万吨,蔬菜冷链物流需求总量为6489.23万吨,肉类冷链物流需求总量为 4577.68万吨,水产品冷链物流需求总量为3823.32万吨,乳制品冷链物流需求总量为1658.83万吨,速冻食品冷链 物流需求总量为1279.42万吨。
当前我国冷链物流行业持续保持较快增长
我国城镇化进程还在加速,中等收入群体还在扩增,消费者的食 品安全意识也在不断提升,京津冀地区、粤港澳大湾区等区域合作步伐在加快,并且生鲜电商带动的国内农产品、 冷链食品的产地、加工地和消费市场重塑,冷链需求正在快速增加。
我国冷链物流基础设施日益完善
从冷库建设规模来看,在2015年国家层面提出实施城乡冷链物流基础设施补短板的要求后,我国冷链基础设施建 设加快推进。国家商务部数据显示,2019年全国冷库总量约6053万吨,新增库容814.5万吨,同比增长15.6%。
二、生鲜电商——冷链物流持续发展的重要推手
生鲜品具有市场规模大、需求刚性且高频的特点:根据艾瑞咨询数据,2020年中国生鲜规模达5.04万亿元,同比增 长5%。生鲜品具有刚需高频的特点,具有显著的引流商品属性。
生鲜品经营难度高,电商渗透率较低
生鲜品经营难度高:上游生产分散,中游冷链配送渗透率低、流通层级多,区域属性强,导致“两高一低”特点, 即高加价率、高损耗率、低毛利率。
生鲜品类电商渗透率低:2019年,相比于全品类总体23.4%的电商渗透率,生鲜电商渗透率只有5.8%,即使是疫情催 化下的2020年,生鲜电商渗透率也仅仅达到9.1%。
按时效生鲜电商可分为小时达、次日达和传统电商
按时效和城市线级主要生鲜电商业态可分为三大类,包括1)小时达电商(前置仓、店仓一体、平台)、2)社区团购和 网超次日达以及3)次日以上达的传统电商。其中小时达到家电商和社区团购生鲜品类占比40%以上,对冷链需求大。
疫情推动生鲜线上化,生鲜电商较传统渠道有一定优势
疫情推动生鲜线上化趋势:根据Questmobile数据,疫情期间生鲜电商净增2542万新用户,且用户使用粘性大幅提升。
生鲜电商与传统渠道对比:以前置仓为代表的高线城市小时达生鲜电商较传统大卖场更快更便捷,以社区团购为代 表的低线城市生鲜电商较传统渠道价格更便宜,这些优势预计将推动生鲜电商渗透率进一步提升。
社区团购和小时达电商高速增长
社区团购:疫情后社区团购高速发展,根据各巨头年初定下的增长目标,2021年社区团购规模将达4000亿以上。
小时达电商:2020年小时达电商规模达到1288亿,根据CIC预测,2021年规模将达到2010亿,同比增长56%。
生鲜电商对冷链需求测算:根据艾瑞数据,预计2021年生鲜电商规模6705亿元,渗透率12.3%,假设冷链费用占销售 额的25%,则2021年生鲜电商对冷链的需求将超1600亿元。
三、冷链物流发展趋势
政策持续加码,行业发展持续享受政策红利
总体来看,我国出台的冷链相关政策主要分为三 类:
1. 加快冷链物流体系建设的相关政策。这类政策主要是制 定冷链物流的相关标准和规范,细分冷链物流领域,促 进冷链物流的标准化发展。
2. 便利冷链物流快速发展的相关政策。这类政策主要是从 税收、供电、基础设施配置等方面为冷链物流的进一步 发展提供便利。
3. 促进农副产品流通的相关政策。这类政策与农产品、乳 制品等农副产品相结合,为促进农产品供给侧改革,提 高农副产品质量而制定的与冷链运输相关的具体政策。
近年来冷链政策发布频率越来越密集,意味着冷 链物流越来越受到国家政府的重视,随着各种利 好政策的发布,冷链运输必将迎来新的机遇。
市场规模持续扩大,基础设施逐步完善
冷链物流市场规模持续增长:2019年我国冷链物流市场规 模约为3391亿元,2017-2019年中国冷链物流市场规模年 均复合增长率为15.3%,考虑到当前利好的政策环境以及 冷链物流产业处于快速上升时期,未来几年冷链物流快速 发展的势头不会减小,初步按18%年均增速测算,到2025 年我国冷链物流市场总规模约为9154亿元。
从人均冷库面积来看, 根据国际冷藏仓库协会 (IARW)数据,2018年美国人均库容面积达到0.49 立方米,日本为0.315立方米,加拿大为0.316立方 米,中国仅有0.132立方米,反映出国内冷库建设规 模还有待进一步扩张。
冷链物流智慧化发展推动行业服务能力提升
智慧化冷链物流的重要特征:数字化、信息化、智能化、自动 化:冷链物流数字化和信息化能够使用户借助互联网、物联网与 区块链等技术实时监控冷链物流流通中各环节,打通生产商、供 应商、销售商以及消费者之间的信息壁垒,结合大数据挖掘分析 和云计算等技术在冷链物流产业链上的应用,最大化冷链物流资 源利用率,实现冷链物流的智能化、自动化操控,最终达到显著 降低冷链物流各环节人力、物力成本,提高冷链物流运行管理效 率,实现食品质量与安全可追溯、可监控以及订单信息与位置可 跟踪。
新技术、新设备也将成为行业发展重点:“十四五”期间,冷 链物流技术装备的创新研发与迭代升级将进一步加速。对保鲜、 预冷、冷藏运输、冷库制冷、节能、环保等技术和新材料,以及 多温区冷藏车、集装箱、低温保温容器等装备的研发将成为行业 发展的重点。
冷链物流服务能力预测:基于目前国内的生 鲜平均损耗率在10%以上,是欧美国家的2- 3倍,而果蔬、肉类、水产品的冷藏运输率 在30%-70%之间,发达国家高达90%以上, 初步预测到2025年国内的生鲜产品的冷链损 耗率控制在8%左右的水平,而冷藏运输率 预计整体将达到70%左右的水平。
报告节选:
(本文仅供参考,不代表我们的任何投资建议。如需使用相关信息,请参阅报告原文。)
- 极兔速递_W首次覆盖报告:全球化成长型物流企业,享中国电商出海红利.pdf
- 网经社:2025年度中国物流科技投诉数据与典型案例报告.pdf
- 物流及航运物流行业ESG白皮书.pdf
- 航空物流行业ESG白皮书.pdf
- 零排放货运行动:全球物流排放理事会物流排放核算与报告框架V3.2中文版.pdf
- 上海冷链协会:2025年新质冷链物流发展白皮书.pdf
- 中国餐饮行业供应链指南2024:餐饮冷链物流及设计咨询篇.pdf
- (行业分析)中国冷链物流技术装备行业分析及发展趋势研究报告.docx
- (电子商务)(原创)电商争相进军生鲜市场冷链物流和保鲜仓储成考验.docx
- 冷链物流项目.docx
- 叮咚买菜研究报告:行稳致远,4G新战略聚焦产品力.pdf
- 2024年度中国生鲜电商市场数据报告.pdf
- 2024年度中国生鲜电商消费投诉数据与典型案例报告.pdf
- 叮咚买菜研究报告:掘金优质中概系列,垂类龙头,聚焦战略和格局改善共促利润.pdf
- 生鲜电商营运方案培训讲义.docx
- 相关文档
- 相关文章
- 全部热门
- 本年热门
- 本季热门
- 1 2020智能物流产业研究报告.pdf
- 2 京东物流深度解析:打造千亿规模的物流科技服务商.pdf
- 3 中国物流行业研究报告2019.pdf
- 4 罗戈研究2021中国物流科技发展报告.pdf
- 5 冷链物流行业专题报告:冷链物流,改变生活.pdf
- 6 德勤物流行业商业模式转型趋势探析.pdf
- 7 5G助力物流数字化转型升级专题报告.pdf
- 8 5G助力物流智能化转型研究报告.pdf
- 9 京东物流深度研究报告:京东物流VS亚马逊物流VS顺丰.pdf
- 10 5G在物流企业数字化转型升级中的应用2020(77页PPT).pptx
- 1 洞隐科技2025中国物流与供应链领域AI应用研究报告.pdf
- 2 2025中国供应链物流科技创新发展报告.pdf
- 3 戴德梁行:2025年第二季度大中华区物流地产市场回顾报告.pdf
- 4 2025年低碳供应商(物流)评价报告v1.0.pdf
- 5 低空+物流行业专题报告:新质生产力的经济账怎么算?.pdf
- 6 2025年第三季度全国物流地产市场报告-物联云仓.pdf
- 7 物流行业分析:老将王振辉再掌京东物流,极兔双十一海外增速亮眼.pdf
- 8 2025年冷链物流行业研究报告-硕远咨询.pdf
- 9 京东物流公司研究报告:全球综合物流龙头,内外兼修开启增长新篇章.pdf
- 10 物流无人车从快递起步,迈向城市配送星辰大海——具身智能产业深度研究(六).pdf
- 1 为什么选择波兰-2025波兰工业和物流房地产市场投资指南.pdf
- 2 物流行业:京东物流首个海外智狼仓投用,顺丰携手国铁推出“高铁急送”.pdf
- 3 物流行业:顺丰旺季业务结构优化,电商快递龙头份额提升.pdf
- 4 交通运输行业周报:原油运价大幅回落,顺丰国际与安睿物流签署战略合作协议.pdf
- 5 交通运输行业:油价波动不改航空投资价值,无人物流九识菜鸟战略整合.pdf
- 6 厦门象屿深度研究报告:六字新模式、迈向新估值——大物流时代系列研究(29).pdf
- 7 顺丰控股公司深度研究:厚积薄发,综合物流龙头开启新成长.pdf
- 8 2025年航空货运行业设施未来展望:通过技术与创新重塑物流(英译中).pdf
- 9 极兔速递公司研究报告:全球物流黑马,盈利拐点已至.pdf
- 10 交通运输行业2026年投资策略:快递物流,掘金三大主线,把握分化与成长.pdf
- 全部热门
- 本年热门
- 本季热门
- 1 2026年极兔速递_W首次覆盖报告:全球化成长型物流企业,享中国电商出海红利
- 2 2026年东航物流公司研究报告:全货机供不应求+新业务增长迅速
- 3 2026年富临运业深度研究报告:四川省道路客运龙头,积极布局三大战略转型方向,交旅融合+低空经济+无人物流——华创交运低空60系列(26)
- 4 2026年科捷智能公司研究报告:智能物流方案供应商,营收利润双阶跃升
- 5 2026年交通运输行业投资策略:快递物流,掘金三大主线,把握分化与成长
- 6 2026年深圳国际公司研究报告:华南物流园兑现业绩,低估值高股息凸显价值
- 7 2026年美德乐公司研究报告:深耕智能物流装备,乘新能源东风有望加速成长
- 8 2026年交通运输行业:快递物流整合加速强者或更强,航空旺季将至量价表现可期
- 9 2026年极智嘉公司研究报告:全球智能物流先锋,AI机器人引领仓储变革
- 10 2026年第2周交通运输行业周报:国航拟向空客采购60架空客A320系列飞机,前11个月全国社会物流总额同比增长5.0%
- 1 2026年极兔速递_W首次覆盖报告:全球化成长型物流企业,享中国电商出海红利
- 2 2026年东航物流公司研究报告:全货机供不应求+新业务增长迅速
- 3 2026年富临运业深度研究报告:四川省道路客运龙头,积极布局三大战略转型方向,交旅融合+低空经济+无人物流——华创交运低空60系列(26)
- 4 2026年科捷智能公司研究报告:智能物流方案供应商,营收利润双阶跃升
- 5 2026年交通运输行业投资策略:快递物流,掘金三大主线,把握分化与成长
- 6 2026年深圳国际公司研究报告:华南物流园兑现业绩,低估值高股息凸显价值
- 7 2026年美德乐公司研究报告:深耕智能物流装备,乘新能源东风有望加速成长
- 8 2026年交通运输行业:快递物流整合加速强者或更强,航空旺季将至量价表现可期
- 9 2026年极智嘉公司研究报告:全球智能物流先锋,AI机器人引领仓储变革
- 10 2026年第2周交通运输行业周报:国航拟向空客采购60架空客A320系列飞机,前11个月全国社会物流总额同比增长5.0%
- 1 2026年极兔速递_W首次覆盖报告:全球化成长型物流企业,享中国电商出海红利
- 2 2026年东航物流公司研究报告:全货机供不应求+新业务增长迅速
- 3 2026年富临运业深度研究报告:四川省道路客运龙头,积极布局三大战略转型方向,交旅融合+低空经济+无人物流——华创交运低空60系列(26)
- 4 2026年科捷智能公司研究报告:智能物流方案供应商,营收利润双阶跃升
- 5 2026年交通运输行业投资策略:快递物流,掘金三大主线,把握分化与成长
- 6 2026年深圳国际公司研究报告:华南物流园兑现业绩,低估值高股息凸显价值
- 7 2026年美德乐公司研究报告:深耕智能物流装备,乘新能源东风有望加速成长
- 8 2026年交通运输行业:快递物流整合加速强者或更强,航空旺季将至量价表现可期
- 9 2026年极智嘉公司研究报告:全球智能物流先锋,AI机器人引领仓储变革
- 10 2026年第2周交通运输行业周报:国航拟向空客采购60架空客A320系列飞机,前11个月全国社会物流总额同比增长5.0%
- 最新文档
- 最新精读
- 1 2026年中国医药行业:全球减重药物市场,千亿蓝海与创新迭代
- 2 2026年银行自营投资手册(三):流动性监管指标对银行投资行为的影响(上)
- 3 2026年香港房地产行业跟踪报告:如何看待本轮香港楼市复苏的本质?
- 4 2026年投资银行业与经纪业行业:复盘投融资平衡周期,如何看待本轮“慢牛”的持续性?
- 5 2026年电子设备、仪器和元件行业“智存新纪元”系列之一:CXL,互联筑池化,破局内存墙
- 6 2026年银行业上市银行Q1及全年业绩展望:业绩弹性释放,关注负债成本优化和中收潜力
- 7 2026年区域经济系列专题研究报告:“都”与“城”相融、疏解与协同并举——现代化首都都市圈空间协同规划详解
- 8 2026年历史6轮油价上行周期对当下交易的启示
- 9 2026年国防军工行业:商业航天革命先驱Starlink深度解析
- 10 2026年创新引领,AI赋能:把握科技产业升级下的投资机会
