数字人民币行业深度研究报告:引领未来支付新趋势
- 来源:华安证券
- 发布时间:2021/09/18
- 浏览次数:1991
- 举报
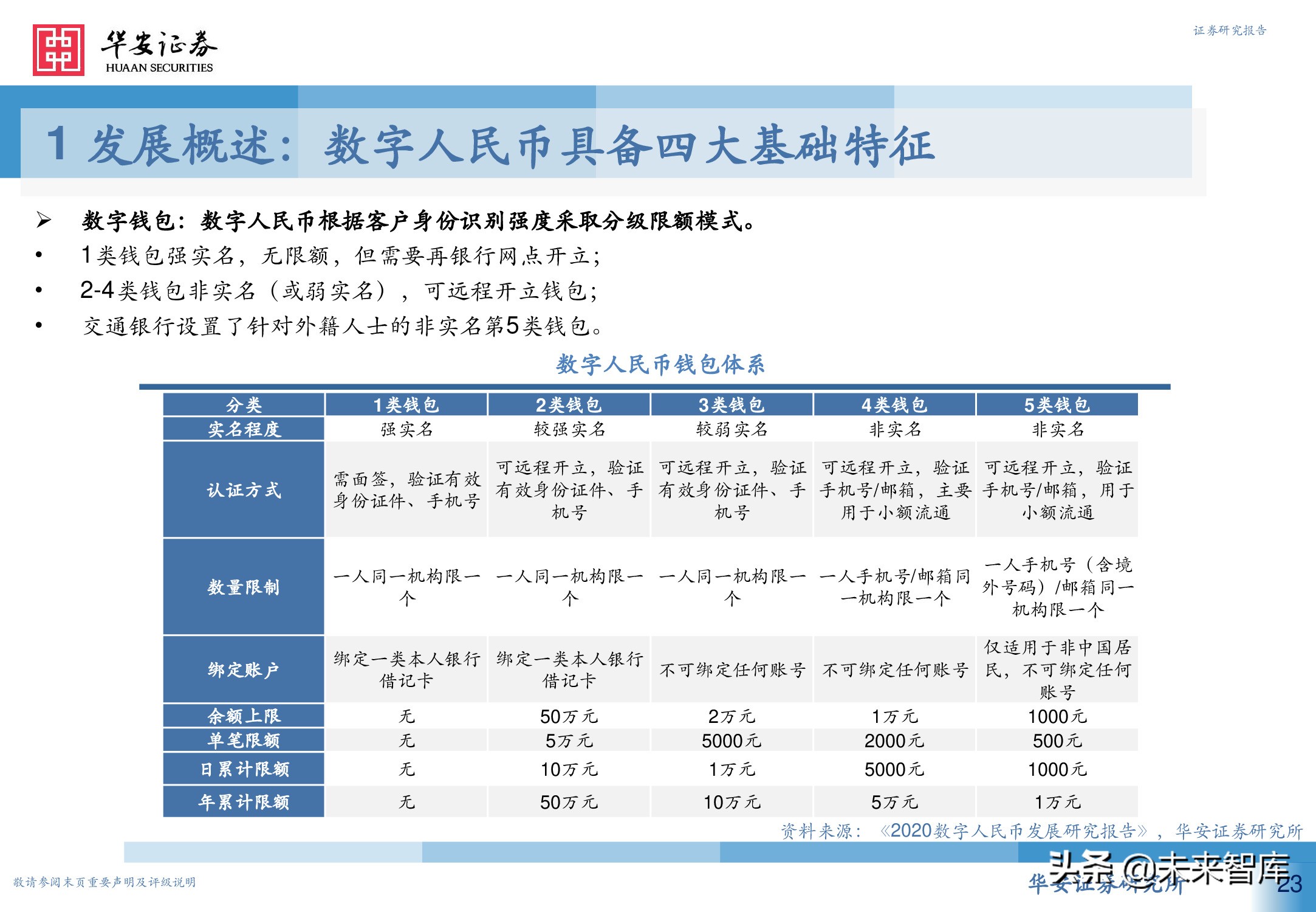
1 发展概述:数字人民币具备四大基础特征
基本定义:数字人民币是人民银行发行的数字形式的法定货币,由指定运营机构参与运营,以广义账户体系为基础,支持银行账户松耦合功能,与实物人民币等价,具有价值特征和法 偿性。根据央行发布的《中国数字人民币的研发进展白皮书》,我们认为数字人民币具有四大基础特征。
基础特征一:数字人民币是央行发行的法定货币,以国家信用为支撑,具有法偿性。
数字人民币具备货币的价值尺度、交易媒介、价值贮藏等基本功能,是央行对公众的负债,以国家信用为支 撑,具有法偿性,与实物人民币一样是法定货币; 从货币发展历程看,货币形态随着科技进步、经济活动发展不断演变,实物、金属铸币、纸币均是相应历史 时期发展进步的产物。历史上,在官定货币流通的同时,私铸货币和外来货币也不同程度地存在。当前,比 特币、Libra等加密资产试图发挥货币职能,又开始了新一轮私铸货币、外来货币与法定货币的博弈。因此, 数字人民币为数字经济发展提供通用性的基础货币。
基础特征二:数字人民币主要定位于现金类支付凭证(M0),将与实物人民币长期并存。
当前批发资金依托支付系统已经实现了电子化,用数字人民币替代M1和M2,既无助于提高支付效率,也会 造成现有系统和资源的巨大浪费。另一方面,公众对现金的依赖度仍然很高,现金管理成本较高,需要数字 化改造。 从M0的收费体系来看,数字人民币不计付利息,央行不向发行层收取兑换流通服务费用,商业银行也不向个 人客户收取数字人民币的兑出、兑回服务费。
基础特征三:数字人民币采取中心化管理、双层运营。
DC/EP的运行分为3层体系:第1层参与主体包括中央 银行和商业银行,涉及发行、回笼以及在商业银行之间转移;第2层是商业银行到个人或企业用户的数字货币 兑换;第3层是个人或企业用户之间数字货币的流通,DC/EP在个人或企业的数字货币钱包之间转移。
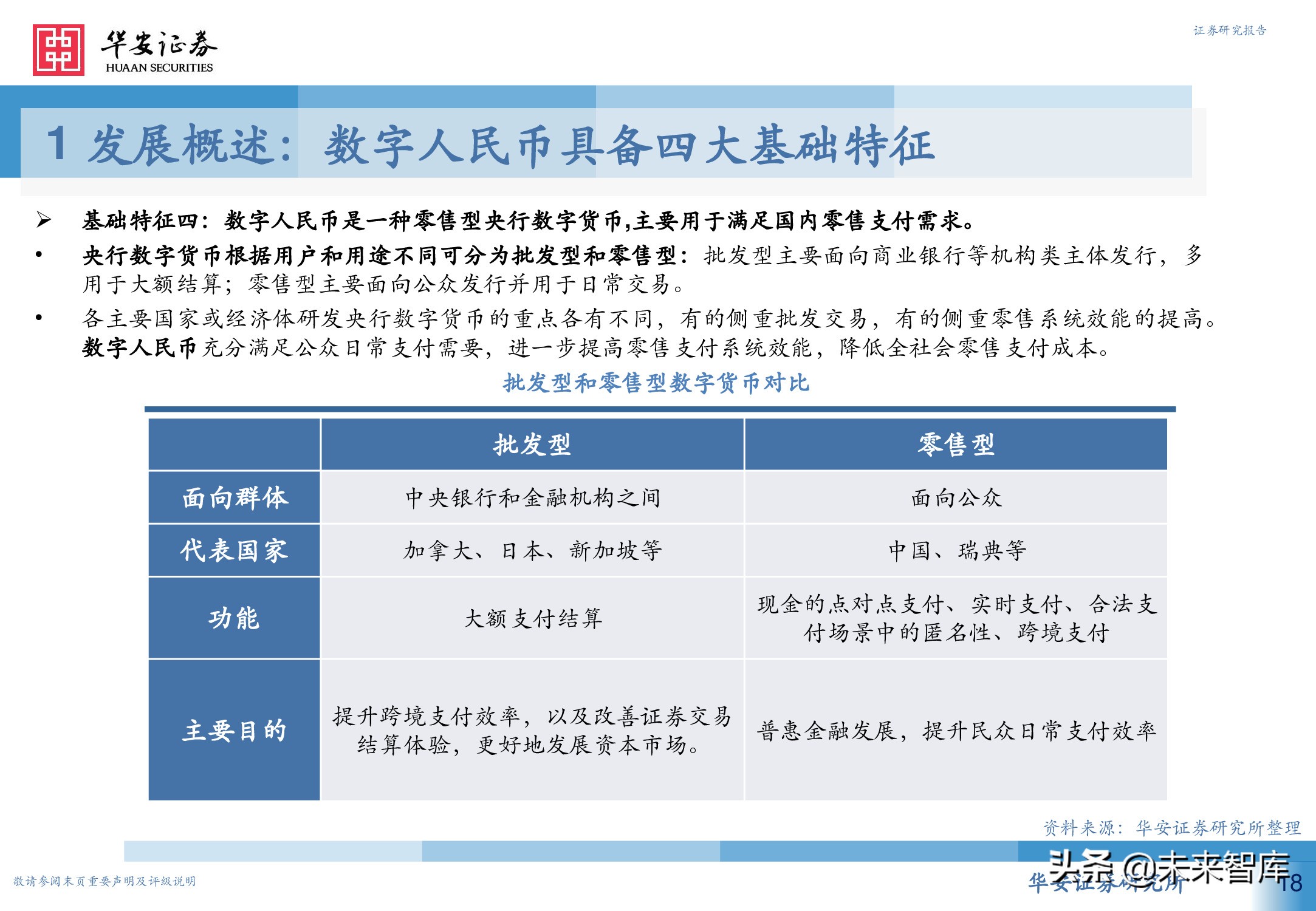
基础特征四:数字人民币是一种零售型央行数字货币,主要用于满足国内零售支付需求。
央行数字货币根据用户和用途不同可分为批发型和零售型:批发型主要面向商业银行等机构类主体发行,多 用于大额结算;零售型主要面向公众发行并用于日常交易。 各主要国家或经济体研发央行数字货币的重点各有不同,有的侧重批发交易,有的侧重零售系统效能的提高。 数字人民币充分满足公众日常支付需要,进一步提高零售支付系统效能,降低全社会零售支付成本。
2 多维对比:数字人民币vs比特币/Libra/CBDC/移动支付
比特币:一种基于密码学的货币,建立去中心化的信任机制。
比特币最初于2008年由中本聪提出,该系统允 许任何有交易意愿的双方直接交易。而非通过一个可信任的第三方,因此具有去中心化、交易匿名、不易篡 改、难以追溯等特点。与电子钱包转账-银行记账-国家信用背书的形式不同,比特币以区块链为底层技术, 通过去中心化电子记账系统,由参与者共同记账,交易信息平等地记在区块链的所有节点上,篡改信息需要 得到51%以上节点的认证,耗费成本巨大,因此不需要第三方机构进行信任背书即可实现去中心化的点对点 交易,同时避免信息不对称。
Libra:建立一套简单的、无国界的货币和为数十亿人服务的金融基础设施。
Libra首次提出于2019年6月18 日,由Facebook发布Libra白皮书。Libra 由三个部分组成,它们将共同作用,创造一个更加普惠的金融体系 • 技术体系:建立在安全、可扩展和可靠的区块链基础上; • 价值体系:以赋予 Libra 内在价值的资产储备为后盾; 治理体系:由独立的Libra协会治理,协会由28家机构组成,包括eBay、Uber、Visa、Paypal等。
各国CBDC对比:技术路线存在较大差异。
CBDC(央行数字货币)的研发计划被多国央行提上日程,目前 已有几个国家(地区)的央行在法定数字货币实践上取得进展。从技术特点来看,定位批发型和零售型的国 家均有。
数字人民币与第三方支付和银行账户从属性上也存在差异。
央行数字人民币是具有国家信用的法定货币,在 支付方面与现金一致;支付宝微信支付使用的仍是个人银行卡中的余额,本质属于支付方式,基于商业银行 存款进行货币结算,背后是银行的商业信用。
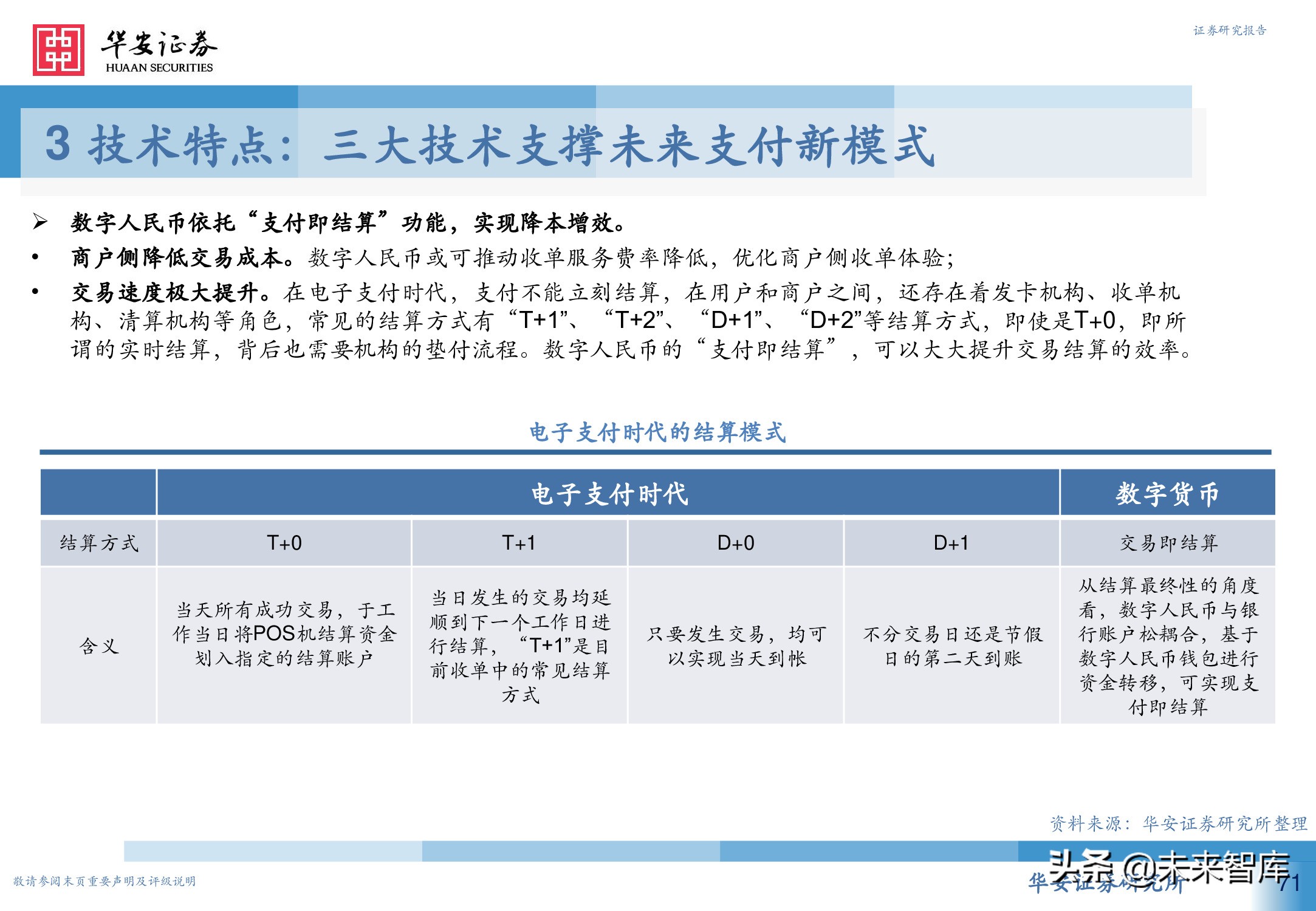
3 技术特点:三大技术支撑未来支付新模式
数字人民币具有七大设计特性。其 中,我们认为可控匿名、支付即结算、可编程性是实现未来新型支付体系的三大技术特点。
技术特点一:可控匿名。数字人民币依托数字钱包的分类实现可控匿名和兼具账户与价值特性。
可控匿名的第一层含义在于“匿名”,数字钱包可以满足合理的匿名支付和隐私保护的需求。数字人民币与银行 账户松耦合,根据KYC程度不同开立不同等级的钱包,最低要求仅需要手机号开立,可以实现小额匿名交易。 可控匿名的第二层含义是“可控”,在保护合理的匿名需求同时,数字钱包也保持对犯罪行为的打击能力。数字 人民币可以利用大数据分析来识别可疑账户,并将证据线索提交给有权机关进行执法。
技术特点二:支付即结算。
从收单机构侧来看,数字人民币或可推动收单服务费率降低,优化商户侧收单 体验,促进收单机构升级转型,甚至可能为NFC支付创造新的发展机遇。
中国支付体系经历多轮变革,当前以四方 模式为主。中国支付体系从过去的现金支 付,逐渐转变为银行卡电子支付,再转变 为移动支付,在技术迭代过程中,支付市 场的参与方也由过去的商户和消费者两方 市场,演进为商户、消费者与卡组织(银 联)的三方支付结算体系,再演进为当前 商户、消费者、卡组织和收单机构的四方 模式。
技术特点三:可编程性。
数字人民币通过加载不影响货币功能的智能合约实现可编程性,使数字人民币在确保 安全与合规的前提下,可根据交易双方商定的条件、规则进行自动支付交易,促进业务模式创新。
4 试点示范:数字人民币应用场景不断拓宽
数字人民币试点有序推进,应用场景范围逐渐扩大。截至2021年6月30日,数字人民币试点受邀白名单用户 已超过 1000 万,试点场景超 132 万个,包括批发零售、餐饮文旅、教育医疗、公共交通、政务缴费、税收 征缴、补贴发放等领域。2020年4月19日,数字人民币第一批试点先行在中国深 圳、苏州、“雄安新区”、成都及未来的冬奥场景进行内部封闭试点测试;2020年10月,数字人民币第二批 试点地名单包括上海、海南、长沙、青岛、大连、西安六地。
数字人民币应用场景:
自动售卖机及超市
数字人民币首次在线下场景应用——深圳罗湖第一次数字人民币试点:深圳市人民政府向在深个人发放5万个共计 1000万元“礼享罗湖数字人民币红包” ,累计4.76万人领取了红包,使用红包支付的业务量6.28万笔,红包支付金 额876.42万元。该红包可在罗湖区辖内已完成数字人民币系统改造的3389家商户无门槛消费。
适用场景:地铁站“深圳通自助充值机”、自动售货机、便利店、超市及自助收银机等。
线上支付
2020年12月首个数字人民币线上场景上线:苏州数字人民币红包试点工作开启,结合“双十二苏州购物节”,面 向所有符合条件的苏州市民发放总计2000万元的数字人民币红包,红包数量共计10万个,每个红包200元。其中, 京东商城支持市民在购买自营爆品时使用数字人民币支付,成为试点中首个接入数字人民币的线上场景;京东旗 下五星电器、京东之家、京东便利店等线下场景均有门店支持使用数字人民币。
校园支付。
北航校园支付平台开通数字人民币支付通道:结合党费组织特点与校园卡充值流程要求,现已完成全国高校首 笔数字人民币个人党费、首笔校园卡充值费用缴纳工作。
西安电子科技大学已拓展数字人民币商户120余户:涵盖餐饮、超市、生活服务等各个领域,为师生打造了就 餐、购书购物、打印复印、就医等日常消费活动的数字人民币消费圈。该校下一步将继续探索数字人民币在教 师工资、学生奖助学金发放,以及各类内部补贴发放、报销、会务活动等学校运营场景的应用。
5 生态建设:产业升级带来广阔投资机会
ATM 机和柜台开卡机升级改造:830亿市场空间。
数字人民币部署方面,商业银行需对ATM机和柜台 开卡机实现升级,升级内容包含如下方面:
业务层: 硬钱包的申请(柜台开卡机) ;现钞和数字货币的相互兑换(ATM机); 存款和数字货币的相互兑换(ATM机) ;
软件层: 现钞&数字货币兑换操作系统(ATM机); 对接数字货币发行系统(ATM机和柜台开卡机)
硬件层: 适配不同的银行卡、钱包(ATM机) ;对接各大银行数字货币系统及ATM设备接口 (ATM机和柜台开卡机) ;支持二维码及NFC交互功能(ATM机)。
硬钱包介质:340亿市场空间。
硬件钱包的形态多种多样,但本质在于其具有硬件安全单元,目前所曝光常 见的便是可视卡、指纹卡等卡片形态的硬件钱包。此外,数字人民币的可视卡、可穿戴产品主要针对的是特 定的场景和特定的人群,比如冬奥会场景的智能手环等。我们根据中国人口结构进行测算,假设0-14岁使用 硬钱包的比例是30%,15-64岁由于移动支付习惯,使用硬钱包的比例是20%;65岁以上使用硬钱包的比例 40%,每个数字人民币硬钱包的价值为100元,则这个市场总规模达到338.71亿元。
POS机升级改造:192亿市场空间。
从试点过程中的支付方式来看,“扫一扫”和“碰一碰”是主要的两种近程支 付方式。其中“碰一碰”利用NFC技术的近程支付方式,可以在线进行也可以离线进行。在线情况下,可以利用 POS机或专用芯片进行支付,用户打开数字人民币APP,点击设置界面打开NFC,用手机与商户POS机感应区轻轻 “碰一碰”,即可实现支付。为了支持“碰一碰”这种支付方式,商家需对POS机进行升级,以支持NFC感应支付。 2020年银行卡联网机具(POS机)数量有所增长 ,联网机具3833.03 万台,按照POS机升级改造500元/台测算,改 造市场空间约为191.65亿元。
银行IT系统升级:51亿市场空间。
数字货币的应用促进商业银行进行全面的银行IT系统升级,主要包括: 加密验证:完成数字货币字符串的传输验证,使自助设备具备数字货币交易能力应用系统:实现软/硬钱包开设及回收等业务 ;手机客户端:手机银行APP新增数字人民币模块,并不断扩大子钱包范围(2层);我们根据商业银行的等级以及所处的流通发行层级进行估算,整体市场规模接近51.31亿元。
报告节选:
(本文仅供参考,不代表我们的任何投资建议。如需使用相关信息,请参阅报告原文。)
- 银行行业:数字人民币2.0,从M0到M1的质变.pdf
- 多元金融行业数字人民币专题报告:发展逻辑与空间展望.pdf
- 非银行金融行业研究:数字人民币专题,应用场景空间广阔,2.0时代将加速发展.pdf
- 2025年智链融合·数字人民币赋能产业数字化研究报告-推动产业链协同的价值、应用与生态构建.pdf
- 金融行业研究报告:数字人民币应用进展、产业链分析与投资策略.pdf
- 电子支付行业受理评估:斯瓦蒂王国(英译中).pdf
- 电子商务之电子支付工具.pptx
- 电子支付-电子支付概述.pptx
- 电子支付风险及防范措施.docx
- (电子行业企业管理)电子交易与电子支付.docx
- 【信创纵横】2025年数字金融信创研究报告.pptx
- 中小银行联盟:2025年中小银行数字金融发展研究报告.pdf
- 全国城市新市民数字金融服务指数报告(2025).pdf
- 新乡市数字金融政策产品手册.pdf
- 【信创纵横】2025年数字金融信创研究报告.pdf
- 相关文档
- 相关文章
- 全部热门
- 本年热门
- 本季热门
- 1 中国数字人民币的研发进展白皮书.pdf
- 2 中国第三方支付行业市场专题分析2022:产业支付、跨境支付、数字人民币支付方兴未艾.pdf
- 3 2020数字人民币发展研究报告-移动支付网
- 4 移动支付网:2022数字人民币发展研究报告.pdf
- 5 数字人民币专题报告:数字货币“焕新”,数字人民币构建全新支付体系.pdf
- 6 金融科技专题报告:拥抱数字人民币推进的机遇与挑战.pdf
- 7 数字货币行业深度研究:持续关注数字人民币发展机遇.pdf
- 8 计算机行业研究与投资策略:布局四大科技主线
- 9 数字货币研究报告:DCEP试点快速推广,银行APP又一机遇
- 10 中国金融科技生态白皮书(2021).pdf
- 全部热门
- 本年热门
- 本季热门
- 1 2026年银行行业:数字人民币2.0,从M0到M1的质变
- 2 2026年多元金融行业数字人民币专题报告:发展逻辑与空间展望
- 3 2026年非银行金融行业研究:数字人民币专题,应用场景空间广阔,2.0时代将加速发展
- 4 2024年数字人民币产业应用分析:智链融合推动产业链协同新生态
- 5 2024年数字人民币产业链分析:技术赋能与应用场景拓展的未来趋势
- 6 数字人民币产业链深度分析及应用进展研究
- 7 2024年金融行业研究报告:数字人民币应用进展、产业链分析与投资策略
- 8 2022年数字人民币概况及相关标的梳理分析报告 数字人民币含义、特征及发展进程
- 9 2022年数字人民币行业研究 数字人民币底层设施搭建日益成熟
- 10 2022年数字货币专题报告 数字人民币介绍及对商业银行的影响
- 1 2026年银行行业:数字人民币2.0,从M0到M1的质变
- 2 2026年多元金融行业数字人民币专题报告:发展逻辑与空间展望
- 3 2026年非银行金融行业研究:数字人民币专题,应用场景空间广阔,2.0时代将加速发展
- 4 2024年数字人民币产业应用分析:智链融合推动产业链协同新生态
- 5 2025年中小银行数字金融发展分析:战略引领与差异化路径成突围关键
- 6 2025年数字金融发展分析:新乡市政策与产品双轮驱动下的区域实践
- 7 2025年跨境数字金融反欺诈分析:AI驱动下的合规与共生新范式
- 8 2025年数字金融内容生态分析:支付宝理财内容用户规模突破3.3亿的启示
- 9 2025年非银行金融行业专题:现代投资银行进化系列之二,海外投行参与数字金融启示录
- 10 2025年RWA行业研究报告:真实资产走向链上世界,开启数字金融新时代
- 最新文档
- 最新精读
- 1 《2025_2026年中国企业出海研究报告》:扎根者共赢者,中国企业的全球化新叙事.pdf
- 2 电力行业:南方电力市场2025年年报.pdf
- 3 大中华区半导体行业:中国AIGPU——缩小与美国的差距.pdf
- 4 2026年中国啤酒行业报告:存量博弈下的高端化突围与产业链价值重塑.pdf
- 5 AIGC报告5.0生成式人工智能行业深度研究报告(2026年版).pdf
- 6 健康行业产业观察:2026现代女性精力管理现状报告.pdf
- 7 沙粒病毒科研发路线图.pdf
- 8 2026知识产权行业发展趋势报告:AI重构知识产权价值坐标,要么主动进化,要么被动出清.pdf
- 9 中国债券市场概览(2025年版).pdf
- 10 公用事业行业UCOSAF生物柴油:短期边际变化与长期成长逻辑再审视.pdf
- 1 2026年历史6轮油价上行周期对当下交易的启示
- 2 2026年储能行业深度:驱动因素、发展前瞻、产业链及相关公司深度梳理
- 3 2026年央国企改革系列之五:央企创投基金运作与产融协同
- 4 2026年大类资产配置新框架(13):A股和港股五轮牛市复盘
- 5 2026年公用事业行业UCOSAF生物柴油:短期边际变化与长期成长逻辑再审视
- 6 2026年医药生物行业In vivo CAR疗法:并购与合作持续火热,多条在研管线陆续迎来概念验证数据读出
- 7 2026年人形机器人行业投资策略报告:聚焦量产新阶段,把握供应链机遇
- 8 2026年小核酸行业系列报告(一):小核酸成药之路——Listening to the Sound of Silence,The Road to RNA Therapeutics
- 9 2026年信用债ETF研究系列一:升贴水率篇,折价幅度越大的信用债ETF更具性价比吗?
- 10 2026年基金经理研究系列报告之九十二:南方基金林乐峰,宏观为锚,质量为核,始于客户需求,打造多元可复制的固收+产品线
