石墨烯产业深度报告:应用领域不断拓展,市场规模持续增长
- 来源:未来智库
- 发布时间:2020/08/25
- 浏览次数:2783
- 举报
石墨烯:性能强大的新材料之王
石墨烯简介:性能出色的二维碳纳米材料
石墨烯是 2004 年用微机械剥离法从石墨中分离出的一种由碳原子以 sp²杂化轨道 组成六角型呈蜂巢晶格的二维碳纳米材料,英文名为 Graphene,为一层碳原子构 成的二维晶体。石墨烯与其他有机高分子材料相比,有比较独特的原子结构和力学 特性,它的σ键与其他碳原子链接成六角环的蜂窝式层状结构,且每个碳原子的垂 直于层平面的 pz 轨道可以形成贯穿全层的多原子的大π键,因而具有优良的导电 和光学性能。石墨烯的理论杨氏模量达 1.0TPa,固有的拉伸强度为 130Gpa,是 已知强度最高的材料之一,同时还具有很好的韧性,且可以弯曲,被誉为“新材 料之王”、“黑金”。
石墨烯按照层数可分为单层石墨烯、双层石墨烯、少层石墨烯和多层石墨烯。 按照功能化形式可以分为氧化石墨烯、氢化石墨烯、氟化石墨烯等。按照外在 形态、又可分为片、膜、量子点、纳米带或三维状等。
石墨烯特点:具有优异的力学和光电热性能
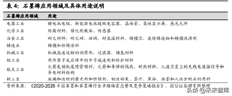
石墨烯具有超强导电性、良好的热传导性、良好的透光性、溶解性、渗透率、 高柔性和高强度等出色的材料特性。正因为这些性能,使它可应用领域非常广 泛,主要集中在基础学科、新能源电池、柔性显示屏、传感器及复合材料等领 域。
石墨烯产业链趋于完善,下游需求领域不断拓展
石墨烯产业链结构完善,下游应用领域广泛但仍需探索
石墨烯材料本身表现出优异的性能,其下游应用领域非常广泛,可应用在电池 电极材料、半导体器件、透明显示屏、传感器、电容器、晶体管等方面,且在 化学、材料、物理、生物、环境、能源等众多学科领域已取得了一系列重要进 展。石墨烯上游为石墨、下游主要应用领域为新能源电池、涂料、柔性屏和传 感器等领域。
原材料石墨储量居世界前列,需求有所下降
石墨烯产业链上游的原料为石墨,中国是全球最大的石墨生产国,但可开采储 量仅为全球第二,占世界总储量的 25%,静态可开采年限仅为 116 年,在全球 主要的石墨生产国中,仅高于挪威。
我国石墨资源储量与产量均占世界主要地位,在原料方面遥遥领先。2016 年全 球天然石墨产量为 115 万吨,近两年全球天然石墨产量有所下降,2018 年全球 天然石墨产量在 93 万吨左右。
我国天然石墨产量在 2018 年达 63 万吨,占世界总产量的 68%,另外人造石墨 产量约为 13.8 万吨,石墨行业全球范围内产量减少,原材料供应相应减少,这 需要对石墨烯中游制备提出更高的要求。
石墨烯制备方法多样,大规模量产难度较大
石墨烯产业链中游主要为石墨烯的制备。石墨烯的制备分为两种:(1)“自上而 下”:从石墨块原材料出发,将单层或几层原子厚度的石墨烯层从石墨块中剥离 出,例如“液相剥离法”、“机械剥离法”等;(2)“自下而上”:从碳原子或碳 化合物分子结构出发,如 CH4、C2H2 等,利用晶体生长重新排列出石墨烯,例 如“化学气相沉积法”、“小分子化学合成法”、“外延生长法”等。
不同制备方法获得的石墨烯在品质和成本上差异较大,与之相关的产品的适用 领域也有一些差异。石墨烯粉体主要由球磨剥离法、液相剥离法和氧化还原法 等制备,其中氧化还原法制备的石墨烯粉体层数最少,是目前最常采用的方法。 石墨烯薄膜主要由气相沉积法和外延生长法等制备,其中化学气相沉积法可以 制备大尺寸的石墨烯薄膜,是目前被认为最有希望实现石墨烯薄膜大规模制备 的方法。
下游需求:应用领域不断拓展,市场规模持续增长
全球石墨烯行业市场规模呈稳步增长态势。2019 年全球石墨烯行业市场规模为 77 亿美元,复合增长率为 45.89%,据预测,未来两年石墨烯将保持约为 20% 的增速。
中国石墨烯市场规模近年来快速增长,2019 年达 163 亿元,预计 2020 年将超 过 200 亿元,年复合增长率约为 60%。近几年来看,中国石墨烯市场规模约占 全球石墨烯总市场规模的 30%,并有逐年提高的趋势。
石墨烯的研究与应用开发持续升温,石墨和石墨烯有关的材料广泛应用在电池 电极材料、半导体器件、透明显示屏、传感器、电容器、晶体管等方面。鉴于 石墨烯材料优异的性能及其潜在的应用价值,在化学、材料、物理、生物、环 境、能源等众多学科领域已取得了一系列重要进展。
石墨烯下游应用主要分为两个方面:第一是石墨烯粉体下游应用,第二是石墨 烯薄膜下游应用。其中石墨烯粉体可应用在新能源电池、复合材料、锂电池等 方面,石墨烯薄膜可应用在柔性显示屏和传感器等方面。
我国石墨烯目前应用最广泛的下游领域是新能源相关领域,是行业超高增长的 主要驱动者。2017 年石墨烯在新能源超级电容与锂电池导电剂领域市场规模在 50 亿元左右,占全国市场份额的 71.4%,其中,石墨烯在防腐涂料、复合材料、 生物传感器等领域的应用也占额较多且备受关注,节能环保和电子信息柔性显 示领域也有一定的涉及,例如中国宝安主要专注于锂电池材料方面,华高墨烯 主要专注新能源超级电容方面,第六元素主要专注于复合材料等方面。
超级电容器:解决充电时间长续航短瓶颈
超级电容器是指介于传统电容器和充电电池之间的一种新型储能装置,它既具 有电容器快速充放电的特性,同时又具有电池的储能特性,是一种拥有高能量 密度的电化学电容器,比传统的电解电容容量高上数百倍至千倍不等。与蓄电 池和传统物理电容器相比,超级电容器的特点主要体现在功率密度高、循环寿 命长、工作温限宽、免维护、绿色环保等方面。但其缺点主要体现在能量密度 低,仅为锂离子电池 30%左右(Wh/L),安全问题严重等方面。石墨烯拥有良 好的导电性、高密度和比表面积,是超级电容的理想材料。
石墨烯超级电容器因其优秀的材料特性,如导电性、高密度和大比表面积,与 传统电池和传统电容器相比,在放电率、充电率和输出功率等方面均有显著提 高,使其能新能源电池方面取得广泛应用。
全球石墨烯超级电容市场规模预计在 2021 年底达到 0.84 亿美元,到 2030 年 全球石墨烯超级电容市场规模有望达到 6.09 亿美元,期间年复合增长率到 23.9%。而石墨烯超级电容器由于其重量轻,经久耐用,能大容量储能,缩短 充电时间等优势,被交通运输、工业、新能源电池和装备等其他方面所欢迎。
亚太成为最大的区域市场,预计 2021 年占全球石墨烯超级电容市场的 46%, 到 2030 年持续增长,约占全球超级电容市场的 50%。欧洲和北美市场位列二、 三,预测分别约占全球石墨烯超级电容市场的 27%、18%。中国、日本和韩国 是石墨烯超级电容需求增长的主要国家,远高于北美和欧洲等地。中日韩三国 主要将石墨烯超级电容用于电动汽车和电子设备等方面。
由于国家政策支持,我国超级电容市场快速增长,从 2010 年的 8.5 亿增加到 2019 年的 118 亿元,同比增长 30%,预测未来三年仍然保持将近 30%的增长 率,2020 年预计可以达到 150 亿元水平,石墨烯渗透率也将达到 5.5%左右。
交通运输领域持续占据石墨烯超级电容器最大的市场份额。目前我国超级电容 的应用主要集中于交通运输、工业、新能源电池和其他方面。超级电容的细分 产品规模呈逐年上升趋势,考虑到石墨烯相比传统电容电池的高性能优势和未 来良好的竞争性,可以认为石墨烯超级电容也会呈大量增长趋势,尤其是在交 通运输和新能源方面。交通运输和装备等领域对安全、轻便、清洁电池的需求 会导致高功率和高能量密度电池的需求,最终推动石墨烯超级电容器市场的增 长,尤其在电动车市场。
石墨烯超级电容器将解决制约电动汽车发展的两大难题:充电时间长和续航里 程短。预计超级电容器可以多储存 100 倍的电能,比传统电池节省 150 倍的成 本,并将电池废料堆环境的影响降低了 5 倍,充电周期可高达 100 万次。石墨 烯超级电容应用于动力锂电池行业是未来的发展趋势,共同组成新能源车的动 力系统。
防腐涂料:热稳定和抗菌性能优势显著
防腐涂料是指防腐涂料是指由底漆、中漆和面漆组成的具有防腐蚀功能的涂料, 依据涂料应用领域的不同,可以分为常规防腐涂料和重防腐涂料。我国防腐涂 料市场巨大,并且规模还在逐年增长。
石墨烯防腐涂料相对于其他防腐涂料而言,在导电性、热稳定性、力学性能、 抗菌性能等方面优势更为明显。石墨烯由于其良好的导电性能和片状搭接阻隔 性能,可以对氧和腐蚀介质起到屏蔽作用,降低了防腐涂层的渗透性能,从而 提高涂层的防腐蚀性能。中国防腐涂料发展较快,2019 年,我国防腐涂料总产 量 535 万吨,同比增长 18.4%,占涂料总产量的 22.2%。在 2010-2019 年间, 中国防腐涂料供给整体呈现增长较快增长趋势,仅 2018 年产量有所下滑。
重防腐涂料是石墨烯应用四大重点产业之一,应用前景非常广阔,需求逐年增 加,带动石墨烯需求也不断增加。我国重防腐材料占防腐涂料的 70%,产量增 长呈逐年上升趋势, 2019 年产量为 374 万吨,同比增长 3.9%。重防腐材料在 2017 年达到最高为 389 万吨,同比增长 10.6%,居世界首位。进入 2018 年, 重防腐涂料产量轻微下滑,约为 352 万吨。
锂电池导电剂:需求支撑&成本下降行业高增速
锂电池导电剂的首要作用是提高电子电导率。导电剂在具活性物质之间、活性 物质与集流体之间起到收集微电流的作用以减小电极的接触电阻,提高锂电池 中电子的迁移速率,降低电池极化。此外,导电剂也可以提高极片加工性,促 进电解液对极片的浸润,从而提高锂电池的使用寿命。常用的锂电池导电剂可 以分为两类:第一类为传统导电剂(如炭黑、导电石墨、碳纤维等),第二类为 新型导电剂(如碳纳米管、石墨烯及其混合导电浆料等)。
石墨烯作为新型导电剂,可以最大化的发挥导电剂等作用。这是由于其独特的 片状结构,它与活性物质的接触为点-面接触而不是常规的点点接触形式,这 样可以减少导电剂的用量,提升锂电池容量,其改性效果远高于天然石墨。但 是由于其成本较高,具有阻碍锂离子传输等弊端尚未完全被工业化应用。
我国锂电池产量预计在 2020 年底将达到 160GWh,年复合增长率约为 27%。 2018 年石墨烯在锂电池中的渗透率达到 2.5%左右,预计 2020 年石墨烯渗透 率将达到 5%左右。
目前石墨烯导电剂的生产成本较高,2015 年石墨烯导电剂的价格为 230 美元/ 千克,与碳纳米管导电剂价格大致相同,而石墨烯导电剂价格下降幅度远超过 碳纳米管导电剂,预计 2020 年将下降至 100 美元/千克。随着石墨烯生产工艺 的进一步成熟,相关资本的涌入以及国家政策的大力支持,石墨烯导电剂将突 破成本瓶颈,石墨烯导电剂的价格优势逐渐突显。而碳纳米管导电剂和炭黑导 电剂预期价格变化不大,成本下降空间较小,与之相比,石墨烯导电剂发展潜 力与价格潜力巨大。
石墨烯价格下降以及锂电池产量和石墨烯渗透率快速增长将导致石墨烯导电剂 市场规模快速增长。石墨烯在导电剂领域的市场规模预计在 2020 年达到 139 亿元,年复合增长率约为 64%。
全球动力锂电池近年来保持高速增长状态,带动锂电池导电剂市场规模不断增 长。据国际市场研究机构 Adroit Market Research 最新发布的报告预测,2018 年至 2025 年,全球动力锂电池市场规模年复合增长率接近 14.3%,其中大部 分增长规模来自亚太地区。亚太地区是 2019 年最大的汽车电池市场。石墨烯 导电剂作为未来电动汽车锂电池导电剂的研究不断深入,也导致预测期内动力 锂电池行业市场的迅速增加。
柔性显示屏:可穿戴设备是市场主要驱动力
石墨烯薄膜具有因导电性良好,高柔性,透光性强等原因,未来可广泛应用于 柔性显示领域。目前市场上使用最多的柔性显示屏为 ITO 膜(陶瓷材料氧化铟 锡),该材料制作工艺趋于成熟,价格较低。但弯折后就不再具有导电性,无法 满足未来移动设备、可穿戴设备柔性显示屏的需求,而石墨烯薄膜因其良好的 导电性,柔性,透光性,认为均优于 ITO 膜,更适合柔性显示屏未来发展趋势, 被认为是完美替代 ITO 膜的材料。近几年,银纳米线等也开始成为 ITO 的替代 材料,但其稳定性较差,易断,石墨烯薄膜仍为最合适的替代品。
国内石墨烯薄膜市场规模逐步扩展,2019 年可达 80 亿元,年复合增长率为 152%,预计 2020 年末石墨烯薄膜市场规模将达到 150 亿元。
全球可穿戴设备市场规模快速增长,在 201 年末达到了 333 亿美元,年复合增 长率为 15%左右。预计在 2019 年将到达 420 亿美元,同比增长 26%。据调查 显示,全球可穿戴设备出货也大幅增加。
中国可穿戴设备产业市场规模 2019 年达到 600 亿元,年复合增长率约为 44%, 预计到 2020 年,将增加到 780 亿元左右。石墨烯薄膜在此影响下,也将引来 大幅度增长。
可穿戴设备市场规模的快速增加,将推动石墨烯薄膜应用于柔性显示的市场规 模大幅提高。可穿戴设备要求高水平的柔性显示屏,全球柔性显示市场收入规 模呈逐年增加趋势,拥有透光性和高柔性的石墨烯薄膜在柔性显示中的应用市 场规模有望迎来快速发展。随着我国可穿戴设备市场规模的不断扩张,石墨烯 应用在柔性显示的市场规模也将引来巨大提升。
传感器:石墨烯化学敏感性强,在医学等领域前景广阔
石墨烯是良好的化学传感器制作材料。这个过程主要是通过石墨烯的表红外光 束激发等离子体面吸附性能来完成的,石墨烯化学探测器的灵敏度非常高。石 墨烯独特的二维结构使它对周围的环境非常敏感。石墨烯是电化学生物传感器 的理想材料,石墨烯制成的传感器在医学上具有良好的灵敏性。
石墨烯传感器在国内的市场规模在 2019 年达到了 2 亿元,年复合增长率约为 71%。预计到到 2020 年,石墨烯传感器在国内的市场规模约为 4 亿元,实现 了十倍扩张。
随着市场中医学,化学及可穿戴设备等方面对于石墨烯传感器越来越多的需求, 以及石墨烯薄膜制作成本逐步下降,石墨烯传感器将越来越多地应用于市场中, 发展潜力巨大。
国内外行业处于起步阶段,静待下游大规模应用
全球产业化处于起步阶段,未来发展空间广阔
全球石墨烯行业仍处于产业化起步阶段。市场以石墨烯粉体和石墨烯薄膜为主 导,尽管大规模生产仍存在一定困难,但未来发展空间广阔。从市场规模来看, 2014 年以来,全球石墨烯市场规模快速增长,2019 年全球石墨烯市场规模约 为 1.1 亿美元,预计在 2025 年达到 21 亿美元,2020 至 2025 年石墨烯复合年 增长率将达到 40%,尤其是散热材料、新能源电池、柔性显示和复合材料市场。
石墨烯因其优秀的材料特性具有巨大的潜力。石墨烯行业正处于大规模产业化 前夕,世界各国对于石墨烯都给予了高度重视,全球已有 80 多个国家投入石墨 烯的研发、生产,尤其是一些发达国家聚焦石墨烯下游应用的研发,例如美、 欧、日、韩等地区密集发布政策、投入大量资金,扶持石墨烯相关产品研发和 产业化应用,对推动石墨烯产业发展做出了战略部署。
欧美企业占据全球石墨烯产业链关键环节。欧美企业在石墨烯制备技术,复合 材料、核心电子元件等应用产品保持领先优势,而亚洲石墨烯应用市场前景向 好。不仅如此,IBM、英特尔、陶氏化学、三星等国际知名跨国企业纷纷将石 墨烯及其应用技术作为长期战略发展方向,而且还涌现出了大批专门从事石墨 烯研发、生产和应用的机构和企业。
国内产业链初步成型,国内以新能源领域为主
我国石墨烯产业前景广阔,产业规模持续增长。同时我国政府高度重视石墨烯 产业发展,已将石墨烯列入我国“十三五规划”的 165 项重大工程。
中国石墨烯行业正处于市场导入期,产品尚未成熟,行业利润率较低,但市场 增长率较高。预计随着石墨烯制备技术的不断突破和下游应用的不断成熟,将 进一步促进和推动石墨烯的应用发展及市场规模扩大。我国石墨烯产业链近年 来已初步打通,上下游链条逐步完善,上游石墨矿开发技术不断创新,中游石 墨制备方法不断改进,下游应用领域研发不断拓展。正是由于产业链不断发展, 我国石墨烯市场规模有持续较快增长的趋势。石墨烯作为“新材料之王”,目前 大规模制备方式仍存在缺陷,下游应用领域仍未被开发完全,所以仍保有较大 的发展潜力。
目前我国已经形成京津冀鲁、长江三角洲和珠江三角洲的三大聚合区,多地分 布式发展的石墨烯产业格局。从整体石墨烯产业链布局来看,中游领域:我国 自 2018 年以来,石墨烯粉体和薄膜的生产规模进一步扩大,石墨烯产业化趋 势日益强劲,多个石墨烯产业创新中心开始创立,例如常州第六元素、青岛昊 鑫、宁波墨西等多家企业已拥有国内领先的石墨烯粉体生产线;长沙暖宇新材 料科技公司年产量 100 万平方米的石墨烯膜生产线已开建,预计建成后将成为 国内第二大石墨烯膜生产线。各地各种石墨烯制备技术不断突破创新,下游应 用产业化也逐步拓展。
中国石墨烯产业化发展速度较快,现已有 10 余家上市公司具有石墨烯相关研究 及生产业务,目前主要研究领域集中于石墨烯导电剂、柔性显示、导热材料等 方面,已初步具备大规模生产石墨烯薄膜和粉体的能力。
相关企业分析(详见报告原文)
……
(报告观点属于原作者,仅供参考。报告来源:国信证券)
如需完整报告请登录【未来智库官网】。
(本文仅供参考,不代表我们的任何投资建议。如需使用相关信息,请参阅报告原文。)
- 2025全球石墨烯产业发展趋势&中国石墨烯产业未来发展报告.pdf
- 中国石墨烯产业发展蓝皮书(2024).pdf
- 中国石墨烯行业市场调研报告.pdf
- 道氏技术专题研究:借势而为,拐点已至.pdf
- 道氏技术专题研究:陶瓷龙头强势进军新能源,锂电产业链黑马异军突起.pdf
- 纳米科技与纺织材料.pptx
- 无机合成化学- 纳米材料制备-PPT演示文稿.pptx
- 石墨烯产业深度报告:应用领域不断拓展,市场规模持续增长.pdf
- 新材料行业周报:霍尔木兹海峡商业航运实质中断,关注维生素、氨基酸产业机遇.pdf
- 新材料——散热材料行业深度报告(一):AIGC与新能源驱动液冷散热景气上行.pdf
- 中国化学公司研究报告:实业新材料有望重估,化工工程不断突破.pdf
- 军工及新材料行业:从俄乌战争看智能化趋势.pdf
- 海亮股份深度报告:全球铜管智造龙头,海外高利产能与铜箔、AI新材料共创高增.pdf
- 相关文档
- 相关文章
- 全部热门
- 本年热门
- 本季热门
- 1 石墨烯行业研究:现状、产业化及下游应用.pdf
- 2 2020年中国石墨烯产业发展形势展望.pdf
- 3 石墨烯产业深度报告:应用领域不断拓展,市场规模持续增长.pdf
- 4 新材料研究:石墨烯、高温合金、半导体、稀土.pdf
- 5 赛迪-中国石墨烯产业发展竞争力指数(2020).pdf
- 6 石墨烯电池调研报告.pptx
- 7 道氏技术专题研究:借势而为,拐点已至.pdf
- 8 5G后的6G时代畅想&石墨烯材料在5G时代的应用.pdf
- 9 道氏技术专题研究:陶瓷龙头强势进军新能源,锂电产业链黑马异军突起.pdf
- 10 中国石墨烯产业发展蓝皮书(2024).pdf
- 1 2025全球石墨烯产业发展趋势&中国石墨烯产业未来发展报告.pdf
- 2 楚江新材研究报告:铜基龙头进击军工新材料,有望受益于航空航天新景气.pdf
- 3 金属及金属新材料行业2024年报及2025年1季报总结:贵金属、工业金属板块业绩强劲.pdf
- 4 时代新材研究报告:风电叶片龙头,新材料平台蓄势待发.pdf
- 5 建筑材料行业分析:25Q1基金和陆股通均加仓玻纤和新材料.pdf
- 6 建材建筑新材料行业2025年中期策略报告:出海,更快更坚定.pdf
- 7 AI新材料行业深度分析:AI发展为何离不开金属软磁粉芯.pdf
- 8 新材料产业深度报告:核聚变临界点已至,关键部件与材料迎战略机遇——新材料产业框架之五.pdf
- 9 有色金属行业分析:有色牛市再进阶,AI和机器人新材料乘风而起.pdf
- 10 金属新材料行业周报:美联储降息如期落地,宽松预期助力有色金属向上.pdf
- 1 金属新材料行业周报:美联储降息如期落地,宽松预期助力有色金属向上.pdf
- 2 小金属及新材料行业2026年度投资策略(有色板块成长篇):小金属供给收紧筑底,AI金属需求高增空间广.pdf
- 3 兴发集团:创新助力,新能源新材料放光彩.pdf
- 4 泰禾股份研究报告:投资价值分析报告:立足创新基因与国际化布局,植保与新材料双线并进.pdf
- 5 新材料产业周报:我国5G用户普及率已达83.9%,NAND价格突破历史新高.pdf
- 6 有色金属行业金属新材料高频数据周报:碳酸锂价格一周上涨8.4%.pdf
- 7 新材料行业周报:政策赋能商业航天高速发展,碳纤维底部确认景气有望回升.pdf
- 8 新材料行业周报:特斯拉机器人2027年有望公开销售,建议关注上游材料发展机遇.pdf
- 9 有色金属新材料行业2026年度策略报告.pdf
- 10 有色金属行业金属新材料高频数据周报:粗铟价格一周上涨35%.pdf
- 全部热门
- 本年热门
- 本季热门
- 1 2025年中国石墨烯产业深度分析:全球竞逐下的材料革命新纪元
- 2 2024年中国石墨烯产业深度分析:十年突破400亿市场规模,技术引领全球新材料革命
- 3 石墨烯行业研究
- 4 石墨烯电池调研报告
- 5 石墨烯产业深度报告:应用领域不断拓展,市场规模持续增长
- 6 石墨烯行业研究:现状、产业化及下游应用
- 7 新材料研究:石墨烯、高温合金、半导体、稀土
- 1 2025年中国石墨烯产业深度分析:全球竞逐下的材料革命新纪元
- 2 2024年中国石墨烯产业深度分析:十年突破400亿市场规模,技术引领全球新材料革命
- 3 2026年第10周新材料行业周报:霍尔木兹海峡商业航运实质中断,关注维生素、氨基酸产业机遇
- 4 2026年中国化学公司研究报告:实业新材料有望重估,化工工程不断突破
- 5 2026年军工及新材料行业:从俄乌战争看智能化趋势
- 6 2026年海亮股份深度报告:全球铜管智造龙头,海外高利产能与铜箔、AI新材料共创高增
- 7 2026年第9周基础化工行业化工新材料周报:本周SAF等价格上涨,十五五新能源发展目标确立
- 8 2026年皖维高新公司研究报告:PVA龙头新材料有望放量,巩固主业优势
- 9 2026年金固股份深度报告:阿凡达十年磨一剑,铌微新材料平台化
- 10 2026年第7周金属新材料行业周报:全球最大镍矿配额或大幅削减,重视供给定价品种
- 1 2026年第10周新材料行业周报:霍尔木兹海峡商业航运实质中断,关注维生素、氨基酸产业机遇
- 2 2026年中国化学公司研究报告:实业新材料有望重估,化工工程不断突破
- 3 2026年军工及新材料行业:从俄乌战争看智能化趋势
- 4 2026年海亮股份深度报告:全球铜管智造龙头,海外高利产能与铜箔、AI新材料共创高增
- 5 2026年第9周基础化工行业化工新材料周报:本周SAF等价格上涨,十五五新能源发展目标确立
- 6 2026年皖维高新公司研究报告:PVA龙头新材料有望放量,巩固主业优势
- 7 2026年金固股份深度报告:阿凡达十年磨一剑,铌微新材料平台化
- 8 2026年第7周金属新材料行业周报:全球最大镍矿配额或大幅削减,重视供给定价品种
- 9 2026年北交所投资框架工具书:新材料产业深度转型下的北交所投资机遇
- 10 2026年皖维高新深度报告:PVA龙头新材料有望放量,巩固主业优势
- 最新文档
- 最新精读
- 1 2026年中国医药行业:全球减重药物市场,千亿蓝海与创新迭代
- 2 2026年银行自营投资手册(三):流动性监管指标对银行投资行为的影响(上)
- 3 2026年香港房地产行业跟踪报告:如何看待本轮香港楼市复苏的本质?
- 4 2026年投资银行业与经纪业行业:复盘投融资平衡周期,如何看待本轮“慢牛”的持续性?
- 5 2026年电子设备、仪器和元件行业“智存新纪元”系列之一:CXL,互联筑池化,破局内存墙
- 6 2026年银行业上市银行Q1及全年业绩展望:业绩弹性释放,关注负债成本优化和中收潜力
- 7 2026年区域经济系列专题研究报告:“都”与“城”相融、疏解与协同并举——现代化首都都市圈空间协同规划详解
- 8 2026年历史6轮油价上行周期对当下交易的启示
- 9 2026年国防军工行业:商业航天革命先驱Starlink深度解析
- 10 2026年创新引领,AI赋能:把握科技产业升级下的投资机会
