特斯拉盈利模式深度剖析:精选特斯拉核心供应链,共享高增长
- 来源:未来智库
- 发布时间:2020/12/01
- 浏览次数:2069
- 举报
温馨提示:如需原文档,请登陆未来智库官网www.vzkoo.com,搜索下载。
报告摘要:
-
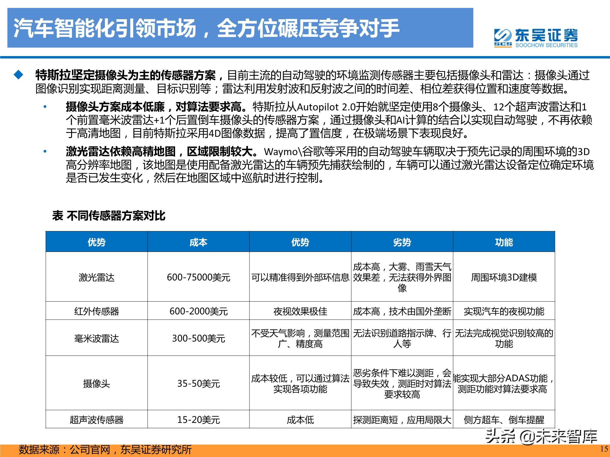
电动化智能化引领者,重新定义汽车生态。公司智能化全球领先,利用视觉感知+超强人工智能,自研芯片+算法,并利 用所积累海量数据,不断训练优化,目前实现L3级别自动驾驶。后续公司重写FSD算法,引入时间维度,年底或将推出 FSD选装包最后一项功能“在城市道路实现辅助驾驶”。为进一步提高智能化,公司下一代芯片HW4.0将比当前的算力提 升2倍,同时为更好处理4D数据,将推出自研超级计算机Dojo。凭借领先智能化优势,特斯拉实现汽车销售+软件服务的 商业模式创新。
-
销量成长空间打开,国产化规划推动成本下行。Model 3和Model Y对应19年全球市场空间800万辆,22年推出皮卡对应 空间370万辆,22年或推出低价车M2,对应空间超过500万辆,因此我们测算特斯拉25年对应市场空间近2000万辆。销 量方面,预计20年50万辆,21年近100万辆,25年超过360万辆,假设全球电动车渗透率20%,特斯拉全球份额将维持 22%以上。同时产能同步扩张,美国Fremont工厂产能达60万辆,新建德州工厂,21年逐步投产;中国工厂产能将从目 前25万辆扩至70万辆;德国工厂50万辆产能明年中逐步投放,20年底全球产能达到100万辆,21年底超过160万辆。盈 利方面,当前特斯拉汽车销售毛利率超过20%,单车毛利1.4万美元,后续零部件国产化提升,为降价提供空间,我们预 计汽车销售毛利率可维持20%以上。
-
类比苹果,新商业模式收入成为新亮点。目前特斯拉增值服务包括FSD选装包(1万美元),OTA选装包(2000美元加速 包),高级连接(9.99美元/月),充电服务等。当前保有量有限,且FSD选装率不足20%,服务收入占比较低,我们测算 目前在汽车业务收入比重仅4%,而25年有望提升至16%,且对标苹果服务业务,软件服务收入毛利率超过50%,因此服 务业务利润贡献有望达到50%。后续随着自动驾驶更成熟,服务收入种类将更丰富。考虑汽车销售、增值服务高增长,且 随着规划后,费用逐步降低,我们预测2020年特斯拉收入350亿美元,利润11亿美元,2025年收入有望达到1700亿美元 ,利润达到210亿美元,利润逐步兑现,成长空间广。
-
精选特斯拉核心供应链,共享高增长。特斯拉核心零部件国产化为大趋势,从电池环节看,引入LG及宁德时代,LG率先 放量,宁德时代铁锂版本10月已上量,21年三元版本也将放量;同时特斯拉将自制电池,将引入国内材料厂商。我们重点 推荐特斯拉产业受益标的,一是LG特斯拉项目电池材料厂商(恩捷股份,天赐材料,科达利,华友钴业,关注赣锋锂业, 潜在供应商新宙邦、璞泰来、星源材质等),二是宁德时代及宁德时代特斯拉项目供应商,三是核心零部件(三花智控、 宏发股份等),四是特斯拉自制电池潜在供应商(天赐材料、当升科技等)。
-
风险提示:政策支持不及预期,销量不及预期。
报告节选:
(报告观点属于原作者,仅供参考。报告来源:东吴证券)
如需完整报告请登录【未来智库官网】。
(本文仅供参考,不代表我们的任何投资建议。如需使用相关信息,请参阅报告原文。)
- 荣续智库:2026年新能源汽车行业ESG白皮书(电池类).pdf
- 新能源汽车行业ESG白皮书(电池类).pdf
- 新能源汽车行业ESG案例白皮书.pdf
- 2026年新能源汽车行业ESG白皮书(氢能・甲醇・生物质・天然气・太阳能类).pdf
- 2025新能源汽车安全认知报告.pdf
- 汽车行业周报:Optimus Gen3亮相在即,特斯拉中国AI训练中心投入使用.pdf
- 新材料行业周报:特斯拉机器人2027年有望公开销售,建议关注上游材料发展机遇.pdf
- 易车:特斯拉再购用户有望激活大纯电车市:特斯拉市场竞争力分析报告(2026版).pdf
- 汽车行业特斯拉市场竞争力分析报告(2026版):特斯拉再购用户有望激活大纯电车市.pdf
- 【原创】2026特斯拉行业引领性专利介绍和分析.pdf
- 储能系统电流传输全景解析.pptx
- 企业竞争战略与盈利模式设计.pptx
- 战略新思维—战略定位、盈利模式、管理控制.pptx
- 投资盈利模式.pptx
- 视频网站盈利模式与营销策划.docx
- 相关标签
- 相关专题
- 相关文档
- 相关文章
- 全部热门
- 本年热门
- 本季热门
- 1 这样的报告可以有:115页PPT深度解析特斯拉战略.pdf
- 2 新能源汽车零部件行业深度报告.pdf
- 3 新能源汽车产业深度研究报告:从2.0迈入3.0时代(113页).pdf
- 4 麦肯锡中国汽车行业CEO季刊 :制胜汽车行业下半场(210页).pdf
- 5 锂资源121页深度研究报告:战略级赛道、历史性机会.pdf
- 6 新能源汽车行业研究及2020年策略报告:拐点之年.pdf
- 7 锂行业深度研究报告:未来5年全球碳酸锂供需情况及价格推演.pdf
- 8 动力电池电池行业深度报告:动力电池降本之道.pdf
- 9 磷酸铁行业深度报告:重点关注资源禀赋与技术兼备的一体化企业.pdf
- 10 新能源汽车行业特斯拉专题研究:从拆解Model3看智能电动汽车发展趋势.pdf
- 1 新能源汽车产业链全球视角专题报告:全球头部电池厂竞争力解码与展望.pdf
- 2 新能源汽车产业链行业新技术系列专题报告:固态电池产业化机遇之工艺与设备.pdf
- 3 新能源汽车革命技术路线图——动力电动化、整车智能化、能源低碳化.pdf
- 4 中国汽车工程学会:节能与新能源汽车技术路线图3.0.pdf
- 5 锂电池行业下半年度投资策略:业绩恢复增长,关注三条主线.pdf
- 6 人保再保险:2025新能源汽车动力电池保险创新白皮书.pdf
- 7 汽车行业深度分析:新能源汽车产业链分析及河南省概况.pdf
- 8 2024年度新能源汽车数字媒体营销策略传播案.pdf
- 9 2024智能充电网络十大趋势.pdf
- 10 新能源汽车行业2025年中期展望:渗透率保持快速上扬,智能辅助驾驶劲草逢春.pdf
- 1 新能源汽车行业2026年度策略:供需格局有望重塑,固态电池加速落地.pdf
- 2 新能源汽车行业周报:锂价上涨带动产业链上行,固态电池与自动驾驶提速.pdf
- 3 有色金属行业硬质合金及刀具系列二:从德国玛帕看刀具行业“隐形赢家”如何获益于新能源汽车行业发展.pdf
- 4 【原创】第8部分-(共9部分):EPS装置与智能驾驶简介.pdf
- 5 新能源汽车周度报告:2025年国内乘用车零售增长3.8%,新能源零售增长17.6%.pdf
- 6 先见AI-新能源汽车行业:全球新能源汽车产业发展阶段研判与主流品牌竞争格局及战略分析.pdf
- 7 【原创】第9部分-(共9部分):EPS线控技术简介.pdf
- 8 【原创】第3部分-(共9部分):EPS装置设计与开发.pdf
- 9 广西知识产权交易中心:2025新能源汽车产业“双五星”专利推广手册.pdf
- 10 【原创】第6部分-(共9部分):EPS装置主观评价.pdf
- 全部热门
- 本年热门
- 本季热门
- 1 2026年第3周新能源汽车行业周报:锂价上涨带动产业链上行,固态电池与自动驾驶提速
- 2 2026年有色金属行业硬质合金及刀具系列二:从德国玛帕看刀具行业“隐形赢家”如何获益于新能源汽车行业发展
- 3 2026年新能源汽车行业策略:供需格局有望重塑,固态电池加速落地
- 4 2026年第2周新能源汽车周度报告:2025年国内乘用车零售增长3.8%,新能源零售增长17.6%
- 5 2025年宁波新能源汽车结构件制造业分析:数字化转型驱动产业迈向价值链高端
- 6 2025年第49周新能源汽车周度报告:11月国内新能源乘用车零售增速7%,年累计增速20%
- 7 2025年新能源汽车800V高压电驱系统分析:降本路径与集成化设计成为破局关键
- 8 2025-2027年新能源汽车产业政策分析:技术门槛提升驱动行业迈向高质量新阶段
- 9 2025年第49周新能源汽车行业周报:锂电产业链持续景气,电解液涨幅显著
- 10 2025年新能源汽车周度报告:宁德时代西班牙LFP电池工厂开始建设,规划产能50GWh
- 1 2026年第3周新能源汽车行业周报:锂价上涨带动产业链上行,固态电池与自动驾驶提速
- 2 2026年有色金属行业硬质合金及刀具系列二:从德国玛帕看刀具行业“隐形赢家”如何获益于新能源汽车行业发展
- 3 2026年新能源汽车行业策略:供需格局有望重塑,固态电池加速落地
- 4 2026年第2周新能源汽车周度报告:2025年国内乘用车零售增长3.8%,新能源零售增长17.6%
- 5 2025年宁波新能源汽车结构件制造业分析:数字化转型驱动产业迈向价值链高端
- 6 2025年第49周新能源汽车周度报告:11月国内新能源乘用车零售增速7%,年累计增速20%
- 7 2025年新能源汽车800V高压电驱系统分析:降本路径与集成化设计成为破局关键
- 8 2025-2027年新能源汽车产业政策分析:技术门槛提升驱动行业迈向高质量新阶段
- 9 2025年第49周新能源汽车行业周报:锂电产业链持续景气,电解液涨幅显著
- 10 2025年新能源汽车周度报告:宁德时代西班牙LFP电池工厂开始建设,规划产能50GWh
- 1 2026年第3周新能源汽车行业周报:锂价上涨带动产业链上行,固态电池与自动驾驶提速
- 2 2026年有色金属行业硬质合金及刀具系列二:从德国玛帕看刀具行业“隐形赢家”如何获益于新能源汽车行业发展
- 3 2026年新能源汽车行业策略:供需格局有望重塑,固态电池加速落地
- 4 2026年第2周新能源汽车周度报告:2025年国内乘用车零售增长3.8%,新能源零售增长17.6%
- 5 2025年宁波新能源汽车结构件制造业分析:数字化转型驱动产业迈向价值链高端
- 6 2026年第6周汽车行业周报:Optimus Gen3亮相在即,特斯拉中国AI训练中心投入使用
- 7 2026年第4周新材料行业周报:特斯拉机器人2027年有望公开销售,建议关注上游材料发展机遇
- 8 2026年汽车行业动态报告:景气预期或已筑底,特斯拉年报强化物理AI拐点
- 9 2026年第5周高端装备制造行业产业研究周报:特斯拉SX产线将改建为机器人基地,春晚多家本体联袂登台
- 10 2026年高端装备制造行业:特斯拉规划27年开启ToC销售,OpenAI加码机器人研发
- 最新文档
- 最新精读
- 1 2026年中国医药行业:全球减重药物市场,千亿蓝海与创新迭代
- 2 2026年银行自营投资手册(三):流动性监管指标对银行投资行为的影响(上)
- 3 2026年香港房地产行业跟踪报告:如何看待本轮香港楼市复苏的本质?
- 4 2026年投资银行业与经纪业行业:复盘投融资平衡周期,如何看待本轮“慢牛”的持续性?
- 5 2026年电子设备、仪器和元件行业“智存新纪元”系列之一:CXL,互联筑池化,破局内存墙
- 6 2026年银行业上市银行Q1及全年业绩展望:业绩弹性释放,关注负债成本优化和中收潜力
- 7 2026年区域经济系列专题研究报告:“都”与“城”相融、疏解与协同并举——现代化首都都市圈空间协同规划详解
- 8 2026年历史6轮油价上行周期对当下交易的启示
- 9 2026年国防军工行业:商业航天革命先驱Starlink深度解析
- 10 2026年创新引领,AI赋能:把握科技产业升级下的投资机会
