创新药行业深度报告:十年十倍赛道下的巨头与新贵
- 来源:未来智库
- 发布时间:2020/12/19
- 浏览次数:975
- 举报
温馨提示:如需原文档,请登陆未来智库官网www.vzkoo.com,搜索下载。
报告综述:
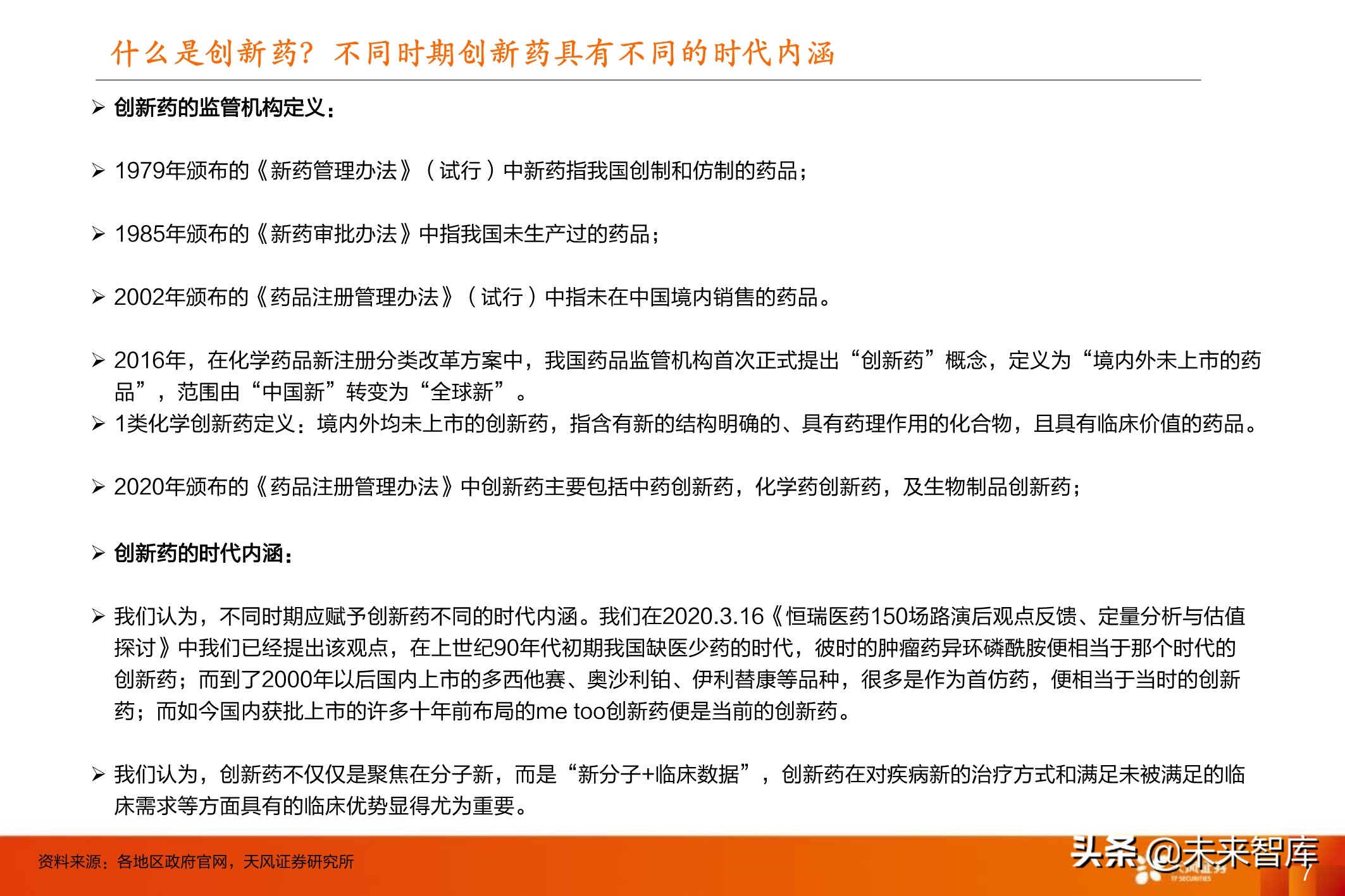
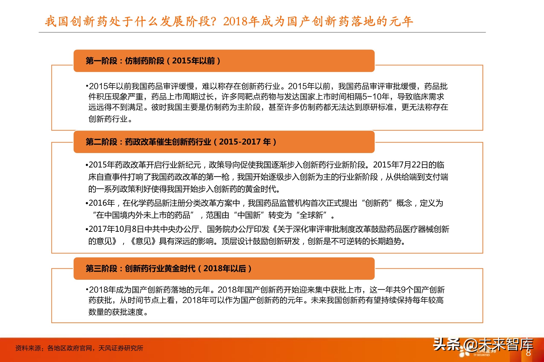
我国创新药发展所处发展阶段?
2015年药政改革开启行业新纪元,政策导向促使我国逐渐步入创新药行业新阶段。2018年国产创新药开始迎来集中获批上市,从时间节点上看, 2018年可以作为国产创新药的元年。未来我国创新药有望持续保持每年较高数量的获批速度,国产创新药有望步入高速增长期。这里我们特别指出, 不同时期创新药具有不同的时代内涵。
我国创新药行业发展的催化因素?
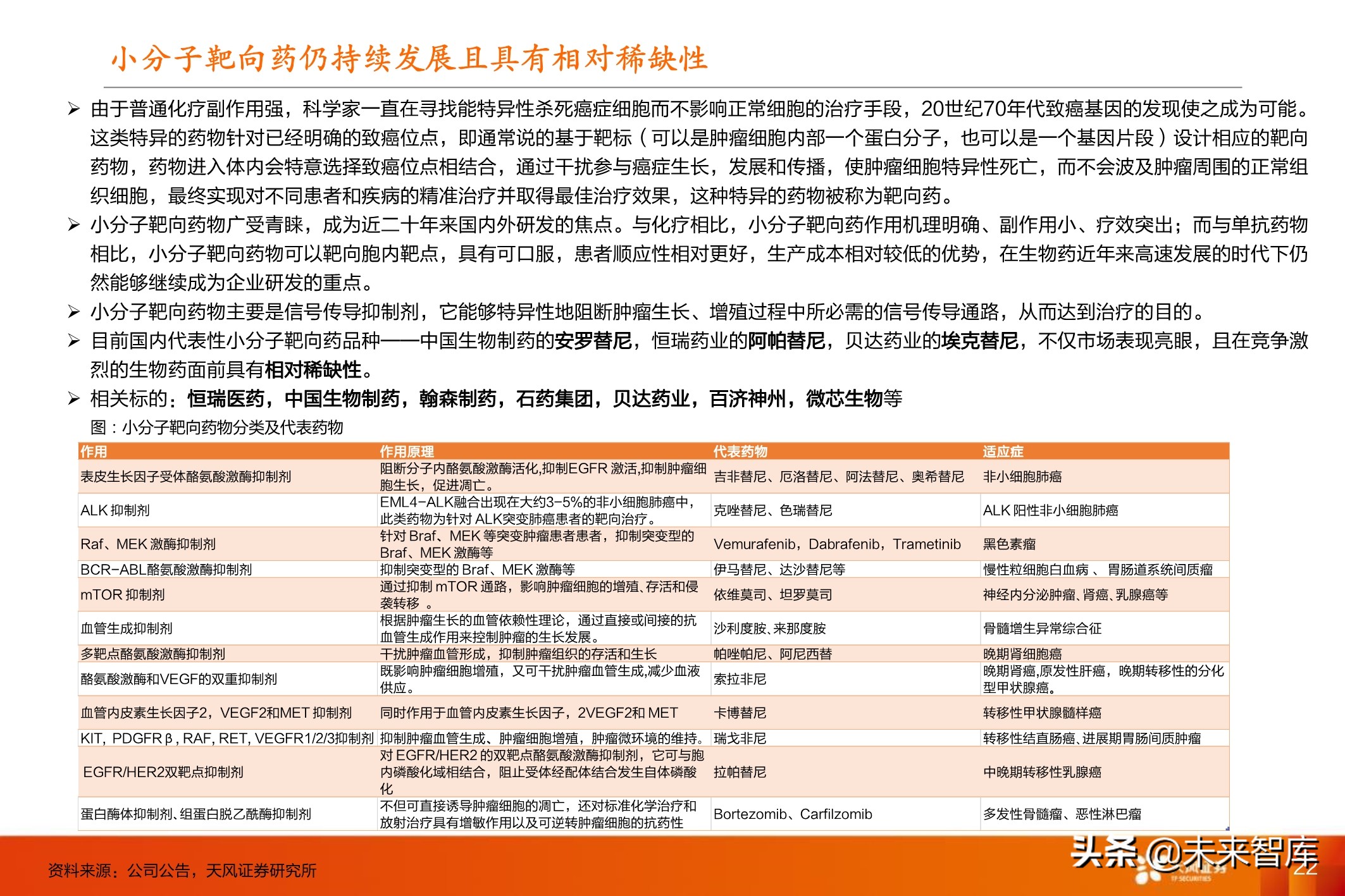
短期来看,我国创新药行业发展要素齐备:政策,产业,人才,资本的四重共振催化行业步入发展快车道。 长期来看,技术进步(小分子靶向药、单抗、双抗、ADC、细胞治疗等,后续Protac、核酸药物等)不断催化行业持续发展,如免疫治疗技术进步 浪潮催生了PD-1/PD-L1革命性超重磅品种。我们认为,医药领域虽然前沿创新不断,但真正驱动产业层面革命性发展的技术进步周期是相对较长 的,如风头正劲的免疫治疗技术进步浪潮是二十年一遇的重要技术进步,伴随该浪潮崛起的biotech们中的个别企业有望脱颖而出长大,但我们预计 整体格局未来可能从目前的百花齐放趋向于出清和稳定。
我国创新药相对海外的优势?
-
1、我国创新药的研发成功率目前相对较高
-
2、我国新药研发成本相对较低
-
3、我国创新药投资回报率目前相对较高
国内创新药空间有多大?
保守估计我国创新药行业存在10年10倍的空间,有望成长出巨头与新贵。我国创新药行业空间推演:据米内数据,2019年我国药品终端市场整体规模约2万亿,其中创新药占比仅约5%,约1000亿元。保守假设我国药品整体市场未来10年保持4.14%左右相对低速复合增长,则10年后我 国药品整体市场扩大至1.5倍,至3万亿规模。再保守估计假设我国创新药占比提升至约33%(保守估计假设低于欧美日),至1万亿规模。则我 国创新药存在10年10倍的空间,有望诞生出一批成长型优质企业。若未来我国创新药占比提升至约50%,则我国创新药存在10年15倍的空间。
国内创新药企业未来格局如何?小型生物制药企业存在面临行业出清和估值回归可能,未来创新药投资需要精选α
药政改革后,整个创新药行业百花齐放,过去几年创新药赛道具有β属性,未来两年创新药存在面临行业出清和估值理性回归的可能(可能的触 发的条件:医保显著压价,已PD-1为代表的竞争激烈靶点的后续企业销售额不达预期)。我们认为,创新药需要经历:产品验证,商业化验证, 资本化验证,许多小型biotech存在被证伪的可能,可能无法脱颖而出,未来创新药企业投资需要精选α。
国内哪几类创新药企业可能具有投资价值?
我们认为建议从以下四类企业中筛选投资标的:
-
(一)传统平台型大药企。这类企业普遍具备强大的临床和商业化能力,产业链完备,可通过自主研发或品种引进,形成数量众多的产品梯队,抗风险能力较强,未来发展到一定阶段可能更多进行产品层面甚至公司层面的并购。若能够赶上技术进步浪潮,尽早完成由仿入创转型,长期脱颖而出的概率相对较大,这类药企更可能具有永续增长率。相关标的:恒瑞医药、中国生物制药、翰森制药、石药集团等。
-
(二)小型生物制药企业。其借助技术进步浪潮崛起,同时走过产品验证和商业化验证,未来可能成长为大市值公司,这类从小长大的企业 具有较高弹性空间。相关标的:信达生物、百济神州、贝达药业等。
-
(三)特色细分领域龙头企业,或在某一技术领域具有突出优势。例如精麻领域特色龙头企业,双抗领域:信达生物、康方生物;细胞凋亡领域:亚盛药业;ADC:荣昌生物等
-
(四)过去为中成药或原料药等其他主营业务,较早转型布局创新药。随重磅品种临床数据发布或报产及获批,可能阶段性带来较高弹性。 相关标的:众生药业、浙江医药等。
二级市场投资创新药企业,什么阶段为投资的合适时机?
-
(1)企业发布注册性临床数据前,布局创新药企“数据驱动”现象,随优异临床数据往往带来产品获批成功概率的显著增加及随后的报产和 获批预期。需要投资者对公司产品具有一定专业、前瞻的判断。
-
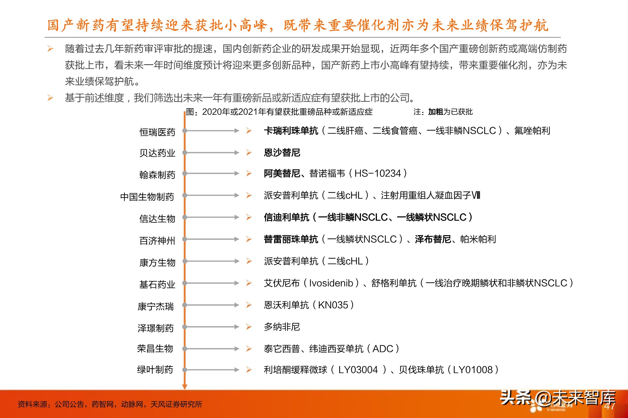
(2)重磅新品或新适应症获批上市后,产品获批放量的初期阶段。需要投资者对产品市场空间和公司商业化能力具有相对准确的判断。 基于该角度,我们筛选出未来一年有重磅新品或新适应症有望获批上市的公司。
建议关注:
-
(一)传统平台型大药企由仿入创,建议关注:恒瑞医药、中国生物制药、翰森制药、石药集团、绿叶制药等;
-
(二)有望长大的生而创新biotech,建议关注:信达生物、百济神州、贝达药业,泽璟制药、基石药业、康方生物、康宁杰瑞等;
-
(三)特色细分领域优势企业,建议关注:亚盛药业、荣昌生物等;
-
(四)其他主营业务布局创新药,建议关注:众生药业等
报告节选:
(报告观点属于原作者,仅供参考。报告来源/作者:天风证券,郑薇)
如需完整报告请登录【未来智库官网】。
(本文仅供参考,不代表我们的任何投资建议。如需使用相关信息,请参阅报告原文。)
-
标签
- 创新药
- 相关文档
- 相关文章
- 全部热门
- 本年热门
- 本季热门
- 1 医药行业最新研究报告:市场与政策、创新药、医疗器械(77页).pdf
- 2 国内创新药行业发展回顾与2020年展望(294页).pdf
- 3 创新药行业靶点手册.pdf
- 4 恒瑞医药研究报告:创新药迈入收获期,国际化加速前行.pdf
- 5 恒瑞医药研究报告:创新药持续兑现,经营步入新周期.pdf
- 6 生物医药之疫苗行业深度大盘点(161页PPT).pdf
- 7 创新药行业深度报告:中国创新药品种梳理与估值讨论(187页).pdf
- 8 三生制药研究报告:核心品种持续发力,多款创新药进入收获期.pdf
- 9 创新药行业研究:大浪淘沙,迎接多重拐点.pdf
- 10 恒瑞医药156页报告深度解析.pdf
- 1 三生制药研究报告:核心品种持续发力,多款创新药进入收获期.pdf
- 2 全球视野下的中国创新药产业行业:十年回顾与展望.pdf
- 3 键凯科技研究报告:国产PEG龙头,医美+创新药打开新篇章.pdf
- 4 创新药专题报告:IBD市场或将迎来破局者.pdf
- 5 2025年从引进到引领:中国创新药交易十年全景透视报告.pdf
- 6 创新药行业专题研究报告:创新突破,出海拓疆.pdf
- 7 华纳药厂研究报告:主业集采风险逐步落地,抗抑郁创新药濒危药材替代打开想象空间.pdf
- 8 医药行业研究·创新药系列:2025ESMO,中国创新药从“跟随”到“引领”.pdf
- 9 创新药行业深度分析:本土创新药出海、趋势展望、产业链及相关公司深度梳理.pdf
- 10 医药行业创新药系列JPM 2026前瞻:看好中国企业技术突破和国际化机会.pdf
- 1 医药行业创新药系列JPM 2026前瞻:看好中国企业技术突破和国际化机会.pdf
- 2 医药生物行业2026年1月投资策略:继续推荐创新药及产业链.pdf
- 3 医药行业创新药专题:中国声音响彻2026年JPM大会.pdf
- 4 医药行业2026年度策略报告:创新药产业链景气度持续提升.pdf
- 5 2025创新药及供应链行业年度创新白皮书:分化加速,行业回归平台与产品价值.pdf
- 6 医药行业创新药周报:Arrowhead发布INHBE和ALK7 siRNA减脂数据.pdf
- 7 医药行业创新药专题之六——小核酸药物(行业篇):海内外共振风起时,递送技术突破及适应症延伸.pdf
- 8 医药行业2026年投资策略:创新药板块进入精选个股行情,关注出海、脑机接口、AI医疗三大方向.pdf
- 9 医药生物行业2026年度创新药投资策略:新技术全面突破,战略看多中国创新出海.pdf
- 10 医药行业周报(1.26_1.30):创新药BD预期落地,建议关注低位创新药、脑机接口、AI医疗.pdf
- 全部热门
- 本年热门
- 本季热门
- 1 2026年医药生物·生物制品行业创新药盘点系列报告(25):IgA肾病药物已进入商业化兑现期
- 2 2026年百诚医药公司研究报告:创新药进入收获期,仿制药CROCDMO困境反转
- 3 2026年医药生物行业:IBD行业报告(三)——研发路径愈发清晰,中国创新药公司有望深度参与
- 4 2026年第10周医药生物行业跟踪周报:两会将创新药列为新兴支柱产业,26年BD出海再提速
- 5 2026年医药行业:月度创新药前沿跟踪2026年2月
- 6 2026年第7周医药生物行业跟踪周报:FDA创新药审评政策再松绑,利好创新药板块
- 7 2026年基金经理及产品研究系列:东吴基金刘瑞,成长风格占优趋势延续,关注AI与创新药投资机会
- 8 2026年第6周医药行业周报:持续关注低位创新药、脑机接口、AI医疗
- 9 2026年医药行业创新药专题:中国声音响彻2026年JPM大会
- 10 2026年医药行业第9期:AlphaGenome首次揭开基因“暗物质”;中美创新药,监管比拼“全球首发”
- 1 2026年医药生物·生物制品行业创新药盘点系列报告(25):IgA肾病药物已进入商业化兑现期
- 2 2026年百诚医药公司研究报告:创新药进入收获期,仿制药CROCDMO困境反转
- 3 2026年医药生物行业:IBD行业报告(三)——研发路径愈发清晰,中国创新药公司有望深度参与
- 4 2026年第10周医药生物行业跟踪周报:两会将创新药列为新兴支柱产业,26年BD出海再提速
- 5 2026年医药行业:月度创新药前沿跟踪2026年2月
- 6 2026年第7周医药生物行业跟踪周报:FDA创新药审评政策再松绑,利好创新药板块
- 7 2026年基金经理及产品研究系列:东吴基金刘瑞,成长风格占优趋势延续,关注AI与创新药投资机会
- 8 2026年第6周医药行业周报:持续关注低位创新药、脑机接口、AI医疗
- 9 2026年医药行业创新药专题:中国声音响彻2026年JPM大会
- 10 2026年医药行业第9期:AlphaGenome首次揭开基因“暗物质”;中美创新药,监管比拼“全球首发”
- 1 2026年医药生物·生物制品行业创新药盘点系列报告(25):IgA肾病药物已进入商业化兑现期
- 2 2026年百诚医药公司研究报告:创新药进入收获期,仿制药CROCDMO困境反转
- 3 2026年医药生物行业:IBD行业报告(三)——研发路径愈发清晰,中国创新药公司有望深度参与
- 4 2026年第10周医药生物行业跟踪周报:两会将创新药列为新兴支柱产业,26年BD出海再提速
- 5 2026年医药行业:月度创新药前沿跟踪2026年2月
- 6 2026年第7周医药生物行业跟踪周报:FDA创新药审评政策再松绑,利好创新药板块
- 7 2026年基金经理及产品研究系列:东吴基金刘瑞,成长风格占优趋势延续,关注AI与创新药投资机会
- 8 2026年第6周医药行业周报:持续关注低位创新药、脑机接口、AI医疗
- 9 2026年医药行业创新药专题:中国声音响彻2026年JPM大会
- 10 2026年医药行业第9期:AlphaGenome首次揭开基因“暗物质”;中美创新药,监管比拼“全球首发”
- 最新文档
- 最新精读
- 1 2026年中国医药行业:全球减重药物市场,千亿蓝海与创新迭代
- 2 2026年银行自营投资手册(三):流动性监管指标对银行投资行为的影响(上)
- 3 2026年香港房地产行业跟踪报告:如何看待本轮香港楼市复苏的本质?
- 4 2026年投资银行业与经纪业行业:复盘投融资平衡周期,如何看待本轮“慢牛”的持续性?
- 5 2026年电子设备、仪器和元件行业“智存新纪元”系列之一:CXL,互联筑池化,破局内存墙
- 6 2026年银行业上市银行Q1及全年业绩展望:业绩弹性释放,关注负债成本优化和中收潜力
- 7 2026年区域经济系列专题研究报告:“都”与“城”相融、疏解与协同并举——现代化首都都市圈空间协同规划详解
- 8 2026年历史6轮油价上行周期对当下交易的启示
- 9 2026年国防军工行业:商业航天革命先驱Starlink深度解析
- 10 2026年创新引领,AI赋能:把握科技产业升级下的投资机会
