中美欧三大汽车市场分析及2022年展望
- 来源:中泰证券
- 发布时间:2021/09/26
- 浏览次数:1423
- 举报
1 中国市场
SUV份额逐步攀升,占比接近50%
SUV占比逐年攀升,销量从2015年的605万辆提升到2020年900万辆。2020年疫情冲击下,仍有5%的同比增速。 轿车年销量在950-1100万辆,市场整体保持稳定。SUV更多压缩了MPV的市场空间。
自主品牌占35%-40%左右市场
从各国别车看,市场份额整体稳定。自主品牌占35%-40%左右市场,日系、德系各占20%-24%左右。
电动车市场结构存在错位
国内车市是低重心的纺锤形型市场:10-25万价格区间燃油车销量占总销量55%左右; 电动车市场结构存在明显的错位:从渗透率指标看,25-35万价格区间最高,主要由特斯拉、比亚迪、造车新势力拉 动; 激活10-25万价格区间的市场,将带来电动车销量的爆发。
结构优化,自发需求激活
A级及以上电动车型占比大幅提升:从2017年开始,A00车型份额整体呈下降趋势。A级、B级车型占比提升,国内电 动车市场逐步从低端电动为主转变成中高端消费为主的市场。
纯电动车私人市场快速回升
2021年特大城市占比逐步下降,但2、3线城市以及县乡私人消费市场逐步回升。 特大城市的出租租赁车占比上升。出租市场电动化在限购城市仍是核心主力。
2020年中国汽车市场总结
比亚迪:DM-i与e平台3.0,价格下沉重心市场
DM-i混动架构:打造高经济性平台。核心亮点: 1. 1.5T发动机热效率登顶全球。DM-i混动架构核心竞争力是 其燃油经济性,通过采用阿特金森循环、EGR等技术,平 台配置的骁云1.5L高效发动机压缩比达到15.5,热效率达 43%。 2. EHS电混系统高度集成化,高效率+体积优化。 3. 专用刀片电池,支持快充等。
秦Plus DM-i下沉至10-15万元重心市场,具备高性价比优 势,成为比亚迪销量最好车型一。
e平台3.0:海洋系列车型。 1. 纯电专属平台,标配刀片电池,最高续航1000km; 2. 冷媒技术将低温续航里程提升10%; 3. 800V高压闪充技术。
小鹏P5:20万级的智能家庭轿车
2021年10月底开始交付,售价16-23万的A级电动车。 基于David平台,与G3共享约70%的组件。 分别搭载55.9kWh磷酸铁锂电池、66.2kWh和71.4KWh三元锂电池,对应NEDC续航分别为460km、550km、600km。 XPILOT 3.5自动驾驶辅助系统,高配车型搭载2个激光雷达,NGP的适用范围从高速/快速路扩展至城市道路。 Xmart OS 3.0车载智能系统,标配高通骁龙8155芯片,车内配备极米车载定制超清投影仪。 公司表示2022年还将发布新车,搭载全新XPILOT4.0辅助驾驶。
2 美国市场
车市结构:品牌以美系和日韩系为主
2020年美国新车销量约1500万辆,以美系及日韩系车为主 。 美系合计占销量的46%(683万辆),日韩系占44%(659万辆),欧系车仅占10%(157万辆) ; 销量前三车企依次为通用集团、丰田集团、福特集团,CR3占比45%。
需求特点:换购是主力,需求偏好稳定
2007年之后美国车市进入换购需求市场,汽车千人保有量稳定在600-700辆之间。 汽车销量具有季节性特征,一般3月、5月、8月、12月是销量旺季。 2017年约30%家庭拥有1辆车,约40%家庭拥有2辆车,20%家庭拥有3辆及以上。 换购需求是市场主力需求,偏好稳定:空间要大、经济性要高、故障率要低。
美国电动车销量两年未创新高
美国电动车销量在2018年达到高峰,销量35.8万辆。此后2019、2020年在32-33万辆左右。 2019年1月-2020年12月,平均每月销量在3万辆上下,渗透率维持在2.5%左右。 2021年1-8月销量35万辆,同比+200%。 电动化渗透率整体提升,1-8月依次为2.9%、2.4%、2.9%、3.0%、3.4%、3.8%、4.0%、4.0%。 2021年8月4日拜登政府提出目标2030年电动车销量达到50%。
市场占比特斯拉一家独大
2020年特斯拉在美国电动车市场占比提升至62%。2021年1-6月销量13.8万辆,市占率维持在50%。 若剔除特斯拉,2019、2020年美国电动车销量分别下滑16%、11% ;从电动车销量排名看出,近些年除Model 3、Y之外,几乎无其他具有吸引力的新车型推出。Model 3、Y凭借高续航+ 平民价格+智能化成功占领市场先机。
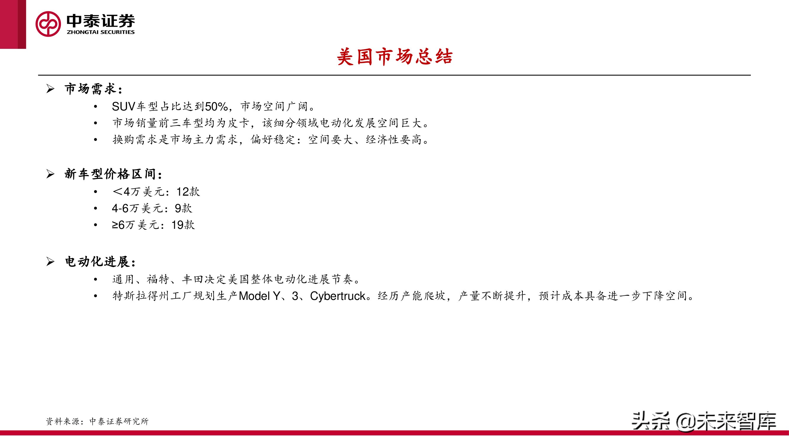
美国市场总结
市场需求: SUV车型占比达到50%,市场空间广阔。 市场销量前三车型均为皮卡,该细分领域电动化发展空间巨大。 换购需求是市场主力需求,偏好稳定:空间要大、经济性要高。
新车型价格区间: <4万美元:12款 • 4-6万美元:9款 • ≥6万美元:19款 。
电动化进展: 通用、福特、丰田决定美国整体电动化进展节奏。 特斯拉得州工厂规划生产Model Y、3、Cybertruck。经历产能爬坡,产量不断提升,预计成本具备进一步下降空间。
3 欧洲市场
换购环境下,SUV是增速最快车型
市场需求以换购为主。欧洲乘用车市场整体维持稳定,年销量在1500万辆上下。 SUV车型是销量结构中增速最高细分市场。从2009年销量104万辆占比8%增长到2019年销量493万辆,占比38% ; 2020年SUV占比进一步提升,达到40%。
欧洲市场偏好经济性、紧凑性车型
欧洲市场另一大特点是偏好紧凑型车,销量占比达到33%左右 。紧凑型车(Compact,轴距2.54-2.7米,如大众高尔夫)占比在15%左右 ;低端紧凑型车(Subcompact,轴距≤2.54米,如丰田雅力士)占比在18%左右。
大众集团为欧洲车企领头羊
大众集团欧洲市场整体约25%市场份额。据Jato数据,2021H1大众集团在欧洲销量约165万辆,占比25%。在个别细 分领域,大众集团占比超过40%。
2022年欧洲市场热门新车:特斯拉、大众ID系列
2021年1-7月欧洲交付量:Model 3 6.7万辆,ID3 3.6万辆,排名第二(据Model 3差距3万辆)。
2022年爆款车型预期: 1. 特斯拉德国工厂投产后预计成本具备下降空间。预计2022年Model Y、3将继续横扫欧洲市场。 2. 芯片、产能爬坡等问题解决后,大众ID系列交付能力将进一步提升(目前德国工厂产能30-33万辆/年)。
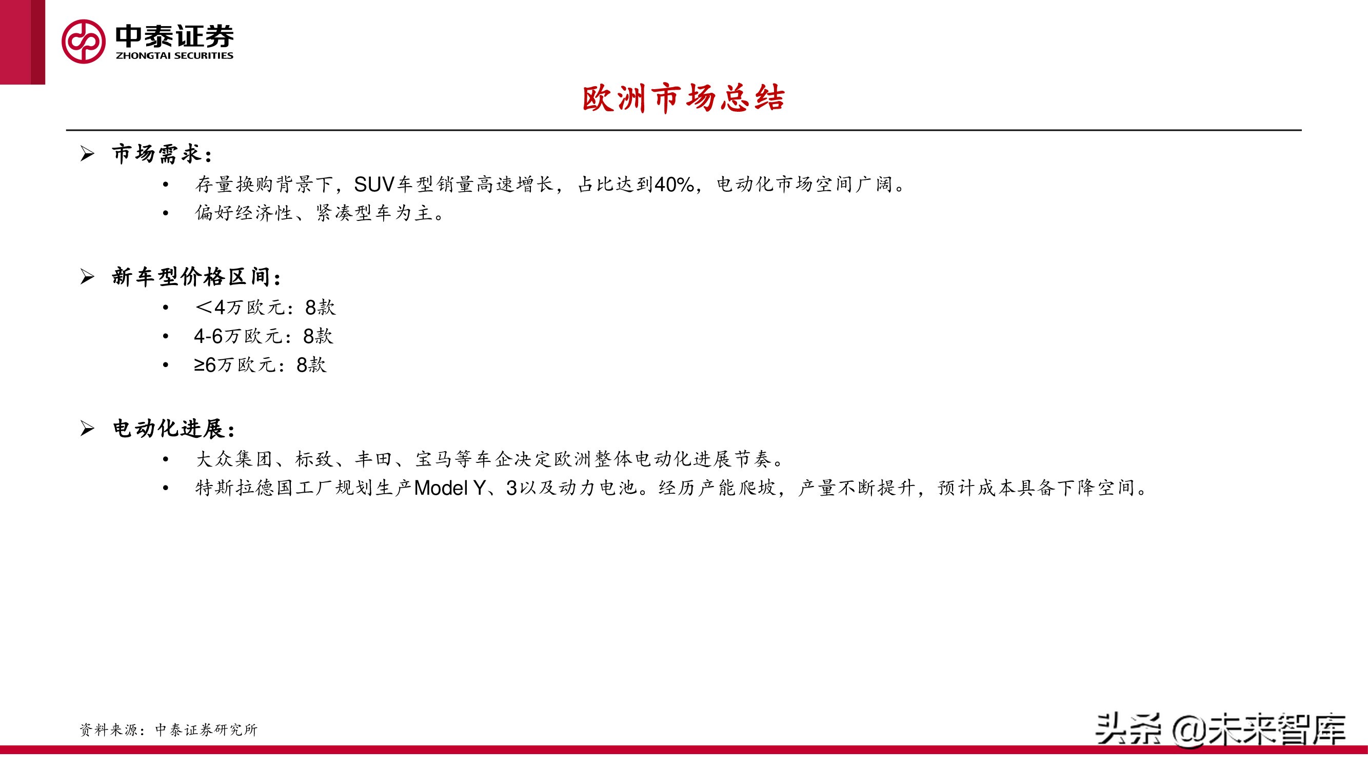
欧洲市场总结
市场需求:存量换购背景下,SUV车型销量高速增长,占比达到40%,电动化市场空间广阔。 偏好经济性、紧凑型车为主。
新车型价格区间: <4万欧元:8款 • 4-6万欧元:8款 • ≥6万欧元:8款 。
电动化进展: 大众集团、标致、丰田、宝马等车企决定欧洲整体电动化进展节奏。 特斯拉德国工厂规划生产Model Y、3以及动力电池。经历产能爬坡,产量不断提升,预计成本具备下降空间。
4 供应链梳理
全球竞争集中在龙头,LG新能源、CATL领先
LG新能源:除了日系,几乎是所有主流车企的核心供应商。
CATL:国内市场绝对领先,并涉足并涉足大部分国际车企。
CATL供应链:持续扩产,核心供应商受益
宁德时代供应链特征分析: 2015年起布局中游正极、负极、电解液等材料,持股广东邦普布局废旧电池循环回收业务,合资曲靖麟铁、德方纳米等建设 LFP、三元等产能。 2016年起布局上游锂、钴、镍等原材料资源,持股天宜锂业、北美镍业等,合作嘉能可、洛阳钼业、澳洲、加拿大等资源品 公司。 2019年起布局储能业务,在储检充、储能、储能PACK、电力工程等领域合作厂商。
LG新能源供应链:弹性最大
LG新能源供应链特征分析: 供应链体系开放 ; 降本压力、中国产能投产加速本土化供应 ;供应商层面:负极、隔膜弹性最大 ; LGC国内核心供应商:恩捷股份、璞泰来、天赐材料等。
松下供应链:供应体系较封闭
松下供应链特征分析: 总体以日资体系内为主,相对封闭 ; 供应链:负极、隔膜国内加速渗透 ; 松下国内核心供应商:恩捷股份、中国宝安(贝特瑞)、芳源股份、新宙邦等。
三星SDI供应链:动力以日韩为主,国内待发力
三星SDI供应链特征: 较开放,最早一批引进中国本土材料供应商 ; 近2年着重储能、3C消费、电动工具市场等 ; 动力电池稳步推进,不如LG积极 ; 国内核心供应商:供货以消费类产品为主,包括璞泰来、恩捷股份、新宙邦、贝特瑞等。
SKI供应链:后起之秀,尚待起量
SKI供应链特征: 扩产计划庞大,国内与亿纬锂能合作建厂 ;尚待起量:19年量少,2020年逐步放量 ; 供应链体系相对封闭:部分环节自建产能(如隔膜、铜箔) ; 国内核心供应商:动力出货量刚起步放量,国内供货相对较少,当升科技为其国内重要战略合作伙伴。
报告节选:
报告链接:中美欧三大汽车市场分析及2022年展望
(本文仅供参考,不代表我们的任何投资建议。如需使用相关信息,请参阅报告原文。)
-
标签
- 汽车
- 相关文档
- 相关文章
- 全部热门
- 本年热门
- 本季热门
- 1 汽车行业自动驾驶深度研究报告(105页ppt).pdf
- 2 新能源汽车零部件行业深度报告.pdf
- 3 新能源汽车产业深度研究报告:从2.0迈入3.0时代(113页).pdf
- 4 汽车电子行业深度研究报告:汽车电子,下一个苹果产业链.pdf
- 5 AQG324电动汽车试验标准.pdf
- 6 麦肯锡中国汽车行业CEO季刊 :制胜汽车行业下半场(210页).pdf
- 7 中国主要汽车集团低碳化转型表现.pdf
- 8 新能源汽车行业研究及2020年策略报告:拐点之年.pdf
- 9 中国商用汽车产业发展报告(2021).pdf
- 10 新能源汽车行业特斯拉专题研究:从拆解Model3看智能电动汽车发展趋势.pdf
- 1 镁行业分析(Ⅱ):供需或进入持续性紧平衡状态,多领域共振推动镁需求增长.pdf
- 2 人形机器人行业专题报告:汽车与机器人,两个产业的再次碰撞.pdf
- 3 智能底盘专题报告:汽车高阶智能化的最后一块拼图.pdf
- 4 中国汽车零部件行业市场研究.pdf
- 5 汽车行业报告:2025上海车展总结.pdf
- 6 小米集团研究报告:生态优势稳,汽车绘蓝图.pdf
- 7 华为产业研究之智能汽车系列专题报告:全栈智能,大有可为.pdf
- 8 数据突围:AI时代汽车全域营销实战手册.pdf
- 9 【亿欧智库】2025智能座舱操作系统洞察报告.pdf
- 10 交通行业_能源耦合下电动汽车基础设施规划与调度控制.pdf
- 1 智能汽车产业深度研究:L3车型产品准入,智能汽车发展加速.pdf
- 2 产业观察:【CES 2026】AI巨头、人形机器人、智能汽车展出最新变化.pdf
- 3 汽车行业深度报告:空天资源紧缺,商业航天业务有望爆发.pdf
- 4 汽车行业:看好镁合金2026年加速上车.pdf
- 5 2025汽车人工智能行业应用案例集.pdf
- 6 AI智能汽车行业1月投资策略:特斯拉无接管横穿美国,工信部首批L3准入,看好智能化.pdf
- 7 汽车行业周报:TPU有望成为人形机器人安全保护材料,蓝箭航天提交招股说明书.pdf
- 8 2026年汽车行业端侧AI投资展望:特斯拉引领物理AI产业变革,无人驾驶价值链及空间跃迁.pdf
- 9 汽车行业:反内卷及出海预期改善,自动驾驶及机器人催化连连.pdf
- 10 汽车行业专题研究:智能座舱深度,渗透率提升+AI升级,国产供应链再成长.pdf
- 全部热门
- 本年热门
- 本季热门
- 1 2026年汽车行业轮胎月度跟踪(3):26出海加速拐点年,短期重视产能进度、关注原材料等弱化扰动项——产能、订单、销量&库存、成本4项(更新至2603)
- 2 2026年卡倍亿公司研究报告:汽车线缆龙头乘势而上,多元布局打开长期成长空间
- 3 2026年汽车行业:比亚迪推出兆瓦闪充,静待终端需求回暖
- 4 2026年希迪智驾公司研究报告:技术领跑,无人矿卡迎东风(智联汽车系列深度之46)
- 5 2026年豪能股份深度报告:汽车&航空航天&机器人三维布局,驱动持续成长
- 6 2026年Robotaxi系列报告三:汽车行业专题报告,中美两强竞争,全球商业化共振
- 7 2026年智能汽车行业:2026年智驾平权之车企智驾方案梳理
- 8 2026年汽车行业无人配送专题报告:无人配送应用前景广阔,国内迎来加速期
- 9 2026年毓恬冠佳公司研究报告:本土汽车天窗领军企业,国产替代+品类扩张驱动成长
- 10 2026年汽车行业:乘用车密集新车催化,商用车景气相对占优
- 1 2026年汽车行业轮胎月度跟踪(3):26出海加速拐点年,短期重视产能进度、关注原材料等弱化扰动项——产能、订单、销量&库存、成本4项(更新至2603)
- 2 2026年卡倍亿公司研究报告:汽车线缆龙头乘势而上,多元布局打开长期成长空间
- 3 2026年汽车行业:比亚迪推出兆瓦闪充,静待终端需求回暖
- 4 2026年希迪智驾公司研究报告:技术领跑,无人矿卡迎东风(智联汽车系列深度之46)
- 5 2026年豪能股份深度报告:汽车&航空航天&机器人三维布局,驱动持续成长
- 6 2026年Robotaxi系列报告三:汽车行业专题报告,中美两强竞争,全球商业化共振
- 7 2026年智能汽车行业:2026年智驾平权之车企智驾方案梳理
- 8 2026年汽车行业无人配送专题报告:无人配送应用前景广阔,国内迎来加速期
- 9 2026年毓恬冠佳公司研究报告:本土汽车天窗领军企业,国产替代+品类扩张驱动成长
- 10 2026年汽车行业:乘用车密集新车催化,商用车景气相对占优
- 1 2026年汽车行业轮胎月度跟踪(3):26出海加速拐点年,短期重视产能进度、关注原材料等弱化扰动项——产能、订单、销量&库存、成本4项(更新至2603)
- 2 2026年卡倍亿公司研究报告:汽车线缆龙头乘势而上,多元布局打开长期成长空间
- 3 2026年汽车行业:比亚迪推出兆瓦闪充,静待终端需求回暖
- 4 2026年希迪智驾公司研究报告:技术领跑,无人矿卡迎东风(智联汽车系列深度之46)
- 5 2026年豪能股份深度报告:汽车&航空航天&机器人三维布局,驱动持续成长
- 6 2026年Robotaxi系列报告三:汽车行业专题报告,中美两强竞争,全球商业化共振
- 7 2026年智能汽车行业:2026年智驾平权之车企智驾方案梳理
- 8 2026年汽车行业无人配送专题报告:无人配送应用前景广阔,国内迎来加速期
- 9 2026年毓恬冠佳公司研究报告:本土汽车天窗领军企业,国产替代+品类扩张驱动成长
- 10 2026年汽车行业:乘用车密集新车催化,商用车景气相对占优
- 最新文档
- 最新精读
- 1 2026年中国医药行业:全球减重药物市场,千亿蓝海与创新迭代
- 2 2026年银行自营投资手册(三):流动性监管指标对银行投资行为的影响(上)
- 3 2026年香港房地产行业跟踪报告:如何看待本轮香港楼市复苏的本质?
- 4 2026年投资银行业与经纪业行业:复盘投融资平衡周期,如何看待本轮“慢牛”的持续性?
- 5 2026年电子设备、仪器和元件行业“智存新纪元”系列之一:CXL,互联筑池化,破局内存墙
- 6 2026年银行业上市银行Q1及全年业绩展望:业绩弹性释放,关注负债成本优化和中收潜力
- 7 2026年区域经济系列专题研究报告:“都”与“城”相融、疏解与协同并举——现代化首都都市圈空间协同规划详解
- 8 2026年历史6轮油价上行周期对当下交易的启示
- 9 2026年国防军工行业:商业航天革命先驱Starlink深度解析
- 10 2026年创新引领,AI赋能:把握科技产业升级下的投资机会
