能源转型专题研究:新冠疫情对中国能源经济的影响
- 来源:Agora 能源转型论坛
- 发布时间:2021/06/01
- 浏览次数:2163
- 举报
一、政治经济背景
1.以史鉴今:能源转型的前世今生。
并不是所有重大危机都能在能源行业留下永久的印记,尽管如此,历史上的一些重要事件的确为各国政府重塑本国能源结构提供了一个很好的机会。
2.中国的特定历史发展阶段
中国分阶段的气候承诺需要从中国目前独特的发展阶段来理解,中国是现代国际社会第一个“混合型经济体超级大国” 。
中国的目标是在 2030 年前达到碳排放峰值,在 2060 年前实现碳中和。要实现“30·60”目标,对以化石能源为主的中国是极大的挑战,但也带来了巨大的机遇。
中国为履行其气候承诺所需完成的碳减排量是前所未有的,这相当于在 30 年内,中国需要每年减掉法国全年的碳排放总量。
自 2020 年第一季度以来,中国的经济复苏一直伴随着高耗煤和高碳排放。但在碳中和承诺的推动下,中国近中期的发展规划将向低碳清洁的方向倾斜。
3.“30·60”承诺影响深远
中国能源经济充满了各种“矛盾”。例如,尽管中国经济规模超过了世界第三、第四和第五大经济体(即日本、德国和英国)的总和,但近三分之一的中国人口仍尚未使用清洁炊事燃料。
4.一图尽览中国能源行业非同寻常的 2020 年
新冠疫情在去年年初爆发并在全球范围迅速蔓延,给各国社会、经济和人们的生活带来了巨大的冲击。
作为经济运行至关重要的基础环节,中国的能源行业也因为这场疫情危机,正在发生深刻的调整和变化。
对于正处于关键转型期的中国能源行业,新冠疫情将带来怎样的影响,值得有关各方继续关注和深入探讨。
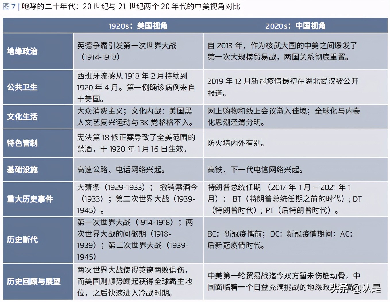
5.中国在 21 世纪“咆哮的 20 年代”这一风口,顺势成为全球净零排放的弄潮儿
作为 2020 年全球范围内唯一实现经济正增长的主要经济体,中国在全球碳排放量的占 比从 2019 年的 29%上升到 2020 年的31%,节能减排的压力因此而骤增。
随着碳中和或者气候中性承诺开始成为各国彰显气候雄心的主要方式,已提出净零排放目标的国家和地区的碳排放量、GDP(PPP)和人口数在全球总量中的占比已分别上升到至少 61%、68%和 56%。尤其需要强调的是,中国的碳中和承诺极大地推动了今年第 26 届联合国气候变化大会(COP26)召开前的全球气候进程。
6.21 世纪能否鸳梦重温“咆哮的 20 年代”?
在新冠疫情大流行和中美贸易战长期化的背景下,中国的能源和气候政策面临越来越多的不确定性。
回顾上世纪“咆哮的 20 年代”所总结的经验和教训可以深化我们对未来十年甚至更长历史进程的理解。
上世纪 20 年代“咆哮的二十年代”发生在美国社会和政治领域都在剧变的特定历史节点, 这也是美国取得全球霸权地位之前的关键时期。
通过对上世纪 20 年代美国局势与本世纪 20年代中国局势的简单对比,可以发现许多相似之处,但区别也不算小。
中美两国通过回顾历史所能够吸取的经验和教训不仅对于稳定当前国际秩序至关重要,而且对在世界历史的关键性节点推进全球气候进程和清洁能源转型也至关重要。
中美如果长期“鹬蚌相争”,未来可能导致“渔翁得利”的局面,这未必符合中美双方任何一个国家的战略利益。
7.中国能源统计数据质量: 历史回顾
中国能源数据的统计体系是在计划经济体制下建立起来的。 随着中国经济市场化进程的日益深化,该体系中部分的缺陷随之突显。
从上世纪末开始,煤炭统计领域已暴露出一些问题。部分地区对待中央政府关于关停小煤窑的指令不够积极,导致全国范围煤炭统计失真。
2000 年全国煤炭产量在最初报告 9.98 亿吨的基础上最终上调了 39%,这对能源行业规划质量造成深刻影响。
前三轮全国经济普查(2004 年、2008 年和2013 年)之后,国家统计局对本世纪初以来的全国能源平衡表尤其是煤炭统计相关数据进行了多次重大调整。
2018 年第四次全国经济普查结束后,统计局并未对近年来全国能源统计数据作出重大调整,尤其值得关注的是:2013 年以来全国煤炭产量数据没有进行任何修正。
中国能源统计数据质量的不断改善将对中国的清洁能源转型以及气候政策议程产生深远的影响。
8.政治经济背景
面对日益复杂的国际环境、各类“矛盾”交织的特殊现状以及阻碍清洁能源转型的各种杂音和噪音,负重前行的中国能源经济是否已过万重山?
作为全球最大的能源市场,中国能源经济有许多令国际社会困惑之处:一方面,中国消费了全球超过一半的煤炭,因而也是占比遥遥领先的温室气体排放大国;与此同时,中国是全球最大的清洁能源市场,风电、光伏和电动车保有量都在短期内从极小的基数快速攀升到全球龙头地位。
回眸 2020 年,本报告将通过对全国经济、电力生产和消费、可再生能源发展情况、化石能源生产和消费以及能源相关的碳排放分析和估算,回顾和总结中国能源行业 2020 年非比寻常的发展轨迹,并探讨“30·60”承诺对该行业在“十四五”规划期间及中长期的影响。
二、经济和电力
1.经济部门
1.1经济:中国转变增长模式
回顾 2020 年,中国经济不但克服了新冠疫情的影响,还交出了一份不错的成绩单。正 如大部分机构所预测,中国是 2020 年唯一实现经济增长的主要经济体。
自 2020 年第二季度以来,中国经济快速走出疫情困扰,并实现了稳步复苏。
中国国务院设定了 2021 年 GDP 适度增长的目标—— 6%以上。 与此形成鲜明对比,国际货币基金组织的预测(8.4%)要远高于中国政府设定的目标。 国务院“略显保守”的增长目标表明,中国经济复苏将更加侧重经济增长的质量而非增长的速度。
2020 年第四季度,全国 GDP 增长恢复到疫情爆发前的水平,具体增长率已经超过上年
同期水平。
第三产业在 2020 年第四季度强劲复苏。 同期,主要受旅游活动激增的推动,住宿和餐饮业首次实现了正增长。
第二产业的持续反弹主要由制造业和建筑业活动水平的复苏所推动。
尽管新冠肺炎疫情给全球贸易带来了严重冲 击,但中国 2020 年的进出口总额仍然实现了正增长,贸易大国地位进一步稳固,不过这也直接推动了全国能源消费水平及相关碳排放的进一步增长。
1.2经济:工业在经济结构占比的增长伴随着去年服务业的相应下滑
整体来说,第二产业是2020年经济复苏的主要推动力。第二产业对国内生产总值的贡献超过了疫情前的水平。
尽管2020年经济稳步复苏,但中国能源经济内部结构尚未恢复到正常水平。
在新冠疫情爆发以前,第二产业对中国经济的贡献稳步下降,2019年其在GDP中所占的份额降至33%。
然而,由于疫情后经济复苏主要由工业主导,到2020年底,这一比例上升了10个百分点。
第三产业对全年GDP贡献比重下降,这表明国内服务业仍未完全复苏。
虽然2020年第四季度主要服务行业均恢复正增长,但从全年看,除IT 和运输业之外,其他主要服务行业的GDP仍呈现负增长。
2.电力部门
2.1电力:全国能源和电力需求是经济形势的晴雨表
在全国经济总体复苏后,2020 年下半年全 国月度用电量出现强劲反弹。全国月度用电量的变化趋势反映出随着疫情在去年四月基本得到控制以及国家逆周期调控政策逐步落地,复工复产、复商复市持续取得明显成效,国民经济持续稳定恢复。
2020 年下半年全社会月度用电量持续增长,2020 年底达到历史最高水平。
2020 年冬天,全国部分地区出现电力短缺情况, 不少省份不得不采取临时拉闸限电的措施。这次媒体关注度极高的事件不但深刻警示了能源安全的重要性,也说明了贯彻落实地方政府层面依法行政的必要性。
GDP 同比增速低于全国用电量和能源消费量的变化,这表明 2020 年中国经济复苏主要由高耗电、高耗能的工业活动所推动。
2.2电力:全国电力消费结构中第二产业一家独大
第二产业在中国的电力消费中占主导地位。
新冠疫情的爆发严重中断了工业活动,导致2020 年第一季度第二产业的电力需求骤 降。从 2020 年第二季度开始,工业活动迅速回升,第二产业用电量快速反弹,全年工业用电量实现了 2.5%的温和增长。
2020 年第一产业用电量同比增长 10.2%。快速增长主要得益于国家加大农网改造升级力度,乡村用电条件持续改善,电力逐步代替人力、畜力和柴油机,以及去年持续在全国开展的脱贫攻坚战。
2020 年第三产业用电量仅同比增长 1.9%。随着复商复市的持续推进,第三产业用电量增速逐步回升。
疫情防控政策增加了人们的居家时间,导致居民电力消费同比增长 6.9%。解除居家限制后,居民电力消费在电力消费中所占份额有所下降,到 2020 年底基本恢复到 2019年的水平。
2.3电力:制造业仍然是全国电力需求的“基石”
2020 年,最大的两个电力消费部门——制造业和电力行业——都实现了电力消费的同比正增长。
虽然第三产业(运输、住宿、旅游等)受到新冠疫情的沉重打击,但疫情封锁措施推动了远程办公和网上购物活动水平的快速攀升,带来 IT 行业电力需求的激增。另外,该行业用电量的增长也得益于大数据、云计算、物联网等新技术在疫情期间的快速推广和应用。
四大高耗能行业——黑色金属(钢铁为主)、建筑材料(水泥为主)、化工和有色金属——占全国用电总量的三分之一。 到2020 年底,四大高耗能行业用电量同比增速均已转正。
钢铁、水泥及化工行业是国际公认的难以减排的部门(hard-to-abate sectors),所以工业部门脱碳的中长期战略在“十四五”规划期间需要提上议事日程。
2.4电力:“一个电源类型也不能少” 的发展态势预计将不会长期持续
2020 年,全国发电量虽然在第一季度出现了 6.8%的同比萎缩,但随着疫情从四月开始基本得到控制,全国月度发电量当月就实现了增长,并在全年累计同比增长 4.0%。
在疫情爆发期间,火力发电和水力发电受到的影响最大,但依旧分别达到了全年发电量同比增长 2.5%和 4.1%。
2020 年风能和光伏发电均实现了两位数的同比增长,分别达到了 15.1%和 16.6%。
值得注意的是,由于夏季和秋季的降雨和大风天气,2020 年下半年的风力和水力发电表现更好。
由于冬季全国部分地区意外出现电力短缺,11 月和 12 月的火电发电量强劲增长。此次部分省份电力临时性短缺,虽然有突发的一面,但也暴露了相关省份冗余管理不足的问题。这也将成为中国政府推动能源行业体制改革的动力。
2020 年,全国燃煤发电量同比增长了近2%。换句话来说,去年所有种类电源的发电量都有所增长。由于 3 月 15 日召开的中央财经委员会第九次会议明确提出构建以新能源为主体的新型电力系统,去年出现的“一个电源类型也不能少” 的发展态势“十四五”期间将难以持续。
2.5电力:低碳发电的崛起迟早会导致煤电行业绝对规模的萎缩
尽管出现了一定的波动,2020 年所有主要电源类型的发电量均有所增加。
2020 年初,全国发电量受到疫情防控措施的极大影响,但疫情基本受控后,发电量随即回升。 2020 年下半年强劲的经济复苏很快使全国发电量恢复到疫情以前的水平。
“十三五”期间,虽然煤电在全国发电结构的占比持续下降,但仍然主导着中国电力行业,去年依然占全国发电量的 60%以上。
截至 2020 年底,中国燃煤发电装机容量达 到 10.95 亿千瓦,占全球总量的一半以上。为推进电力行业的清洁化转型,中国必须减少其庞大的燃煤发电装机容量。
2.6电力:疫情期间中国新增电力装机容量依旧持续增长
尽管 2020 年初可再生能源行业的供应链一度被疫情管控所中断,但中国在风能和太阳能发电的全年新增装机依旧取得长足进步。尤其值得注意的是,2020 年新增风电装机容量同比增长 178.7%,超过 2017 年至2019 年期间的新增风电装机总容量。
根据全球风能理事会(GWEC)的数据,中国连续第三年领跑全球新增海上风电装机。2020 年,中国在全球新增海上风电装机总容量的占比超过一半。同年中国海上风电装机总容量超过德国,仅次于英国,成为全球第二大海上风电市场。
风能和光伏在年底出现“抢装潮”,很大一部分原因在于补贴逐步退坡。 国家发改委宣布,2018 年底前核准的陆上风电项目,若 2020 年底前未完成并网则不再补贴。
虽然可再生能源装机出现了破纪录的增长,但燃煤发电的装机也在继续增加。 2020 年,中国新增煤电发电装机容量达到 3840 万千瓦,是世界其他地区新增煤电发电装机的 3 倍多。不过,预计新增煤电装机在“十四五”规划期间将会面临越来越大的不确定性。
2.7电力:中国的煤电建设热潮预计将难以持续
长达 20 年的燃煤电厂建设热潮直接铸就了中国在全球电力装机领域的主导地位。2002年除外,自 2000 年以来,中国在全球新增煤炭产能中所占份额每年都超过了 50%。 仅 2006 年一年,中国的新增煤电装机就占了全球新增总量的 90%。
为了实现全国碳排放量尽快达到峰值,煤电行业的建设热潮需要在"十四五"期间(2021-2025 年)尽快结束。可喜的是,中国领导人已经郑重承诺中国将严控煤电项目,“十四五”时期严控煤炭消费增长,“十五五”时期逐步减少。
3.总结:国民经济和电力行业
尽管 2020 年是极具挑战性的一年,但中国在经济复 苏和清洁能源转型上都取得了一些可喜的进展。虽然去年电力行业呈现出“一个电源类型也不能少”的发展态势,但在“构建以新能源为主体的新型电力系统”的新思路下,这种态势预计将难以持续。
三、化石能源和碳排放
1.供应
1.1煤炭供应: 煤炭进口的大幅波动凸显能源供应安全的重要性
2020 年 5 月开始的连续 7 个月的煤炭进口下跌终于在年底结束。2020 年 12 月中国煤炭进口量猛增 13 倍以上。
经济和工业活动的复苏以及初冬提前到来的寒冷天气导致年底全国煤炭需求激增。
年底的煤炭需求波动不但对月度进口量产生了重大影响,也使得 2020 年全年煤炭进口同比温和增长 1.5%,创 2014 年以来的新 高。2020 年 12 月进口激增在相当程度上抵消并过度补偿了前几个月各种包括中澳贸易战相关的限制措施所造成的进口量萎缩。
1.2石油和天然气供应:能源安全焦虑加剧 ,但全球市场依旧供大于求
面对百年未见之大变局尤其是日益紧张的地缘政治环境,中国政府愈加强调国家能源安全的重要性,这很大程度上导致了 2020 年全国原油和天然气产量同比分别增长 1.6%和 9.8%。 2020 年中国石油消费同比增长 2.3%,生产和进口同比增长分别为 1.6%和 7.3% 。
2020 年,中国石油需求的 73.5%由海外进口来满足。 天然气的对外依存度大约是42%。虽然石油需求增长受到新冠疫情大流行的影响,但中国国有石油公司利用了去年全球油价暴跌的窗口期,创下了原油进口的纪录。
2.消费
2.1化石燃料消费:煤炭、石油和天然气的需求均实现正增长
总体上看,去年全国三大化石能源品种的消费量均有不同程度的正增长。
新冠疫情期间,全球交通部门的活动水平缩减幅度最大。由于公路和航空的长期中断,石油需求受到疫情的严重打击。同理,去年一季度之后,中国石油消费最初的复苏速度也比煤炭和天然气更缓慢。
全国煤炭消费变化情况与国民经济反弹趋势基本一致:2020 年仅第一季度出现萎缩。 全年剩余时间煤炭消费量稳步回升,增量抵消了一季度的下降量。
天然气消费受疫情的影响最小,全年稳步增长。由于天然气是相对最清洁的化石燃料,预计中国天然气行业在“十四五”期间依然会持续增长。但在碳中和的大背景下,2025年之后,天然气在中国能源行业的定位将面临更多不确定性。
2.2煤炭消费:“煤老大”占比下降,但总量继续攀升
由于采取了极其严格的疫情管控措施,2020年第一季度中国煤炭消费量急剧下滑。
随着经济活动的恢复,全国煤炭消费量在第二季度开始出现强劲反弹,这在很大程度上要归因于高耗能行业在疫情基本受控后迅速复工复产。
2020 年 8 月,全国煤炭消费量持续走高。煤炭消费量在 11 月和 12 月同比增速超过2019 年同期水平。 这主要是由于 2020 年冬季寒潮天气提前到来引发全国尤其是北方地区供暖需求的强劲增长。
去年后三个季度煤炭需求的强劲反弹抵消了2020 年第一季度的下降。有鉴于此,去年中国全年的煤炭消费量仍呈现正增长。
2020 年是“十三五”规划的收关之年。到2020 年底,煤炭在能源消费总量中的占比降至 56.8%,完成了“十三五” 58%的规 划目标。但煤炭消费的绝对水平仍在增长。
由于近年来中国能源统计数据的质量还有待进一步评估,煤炭在中国能源消费结构的具体占比需要进一步观察和研究。
2.3煤炭消费:中国煤炭的未来取决于电力行业和包括煤化工在内的重工业
电力和钢铁行业是最大的耗煤行业。 这两个行业(包括炼焦)的煤炭消费占比从 2016年的 66%增加到了 2020 年的 73%。
在“十三五”期间,除“非金属矿产品”略有下降外,其他主要耗煤行业的煤炭消费皆有所增长,其中电力和供暖行业是需求增长的主要驱动力。
煤炭行业的转型应侧重于积极降低全国煤炭消费量的持续增长,特别是在燃煤发电、煤化工、钢铁、水泥和散煤燃烧等领域。
有鉴于欧盟尤其是德国在煤炭转型领域已经取得的诸多经验与教训,中国未来有必要进一步深化在该领域的的国际交流,尤其是中欧之间的相关合作。
2.4煤炭消费:燃煤发电占比下降,但总量继续攀升
中国作为最大的煤炭消费国,其电力行业的发展与全国煤炭消费的情况基本一致——燃 煤发电在总体结构中所占份额下降,但绝对量则持续攀升。如果能进一步促进间歇性可再生能源并网,那么风电、光伏等可再生能源在中国的发展前景将更加广阔。
燃煤发电装机的持续增长,不仅导致燃煤电厂运行时间不断下降,而且抑制了中国可再生能源的发展潜力。
2.5煤炭消费:高耗能的重工业减煤困难重重, 亟需全社会乃至全球范围的群策群力
“十三五”期间,钢铁、水泥、焦化等行业虽然在供给侧结构性改革和化解过剩产能方面取得了一定的成绩,但展望“十四五”期间的行业前景,节能减排依旧压力山大。
过去五年,这些行业的煤炭消费量依旧在持 续增长。 这说明,对高耗煤的重工业的低碳化改造、关闭落后产能和整合小规模的产 能对实现行业的可持续发展还远远不够 。
制造业是中国经济的重要加分项之一。 要实现国民经济的高质量发展,高耗能产业链升级、技术突破和产品创新将变得越来越重要。 否则,以工业化为导向的经济复苏将始终伴随着巨大的碳排放及其他环境足迹。
2.6天然气消费:“十三五”规划期间相对最清洁的化石燃料表现不凡
2020 年,全国天然气消费量在过去几年高速的持续增长后开始放缓,但天然气仍然是中国能源经济中增长速度最快的化石燃料品 种,全年消费量同比增长 7.2%。
2020 年全国天然气发电量同比增长 8.6%,增速仅次于风能和太阳能发电。
鉴于天然气在全国能源消费结构中占比相对较低以及其在中国能源转型中潜力,业内曾经一度普遍认为,至少在 2030 年前,中国的天然气消费将持续增长。但在中国国家主席 4 月 22 日提出“十五五”时期逐步降低全国煤炭消费量之后,天然气 2025 年后在中国能源转型的定位值得各界进一步关注。
2.7石油消费:我本将心向明月,奈何明月照沟渠
2020 年中国石油消费同比增长 2.3%,与往 年相比增速明显放缓,但仍足以将石油在全国能源消费结构中所占份额维持在 19%的水平。
鉴于公路交通和航空业的低迷,去年石油需求的增长与炼油行业全年原油加工量同比增 长 3%基本吻合。
近年来,中国已成为全球炼油产能扩张的领头羊。 中国迅速增加了成品油出口,并主导了亚太地区市场。
2020 年,重点化学品生产总体实现较快增长。全国乙烯产量同比增长 5.2%;纯苯产量增长 8.6%;甲醇产量增长 4.7%;涂料产量增长 2.6%。
2020 年,基础化学原料表观消费总量同比增长 3%,合成材料表观消费总量增长8.3%,全国化肥表观消费量同比下降5.3%。
中国去年出人意料的石油消费增长,是在原油表观消费同比增长 5.6%、成品油表观消费同比下降 6.6%的背景下实现的。
3.碳排放
3.1能源相关碳排放量:中国在全球碳排放量的占比去年一年之内上升了大约两个百分点
疫情引发的经济危机打击了全球能源尤其是化石燃料相关的需求,导致全球碳排放量同比下降 5.8%。
作为首个报告确诊新冠疫情确诊病例的国家,中国在 2020 年第一季度经历了碳排放量的大幅下降。 同时,作为第一个从疫情中恢复过来的国家,中国的碳排放量率先出现反弹,而同期全球排放量仍在下降。
国际能源署估计,2020 年中国与能源相关的排放量比 2019 年的水平高出 0.8%。 Agora 的评估显示,同比上升至少 1.3%。
中国疫情基本受控后强劲的经济复苏使得煤炭、石油和天然气消费量都超过了 2019 年的水平。三大化石能源的碳排放量也相应增加。
与新冠疫情前的情况相比,煤炭对 2020 年碳排放量的绝对增量的贡献有所增加。石油需求受到的打击最大,因此反弹速度较慢。2020 年,石油行业对碳排放增量的贡献率 比 2019 年降低了超过 10 个百分点。
今年一季度,全国能源消费总量初步核算同比增长高达 14.6%,这必将对“十四五”时期的节能减排工作带来巨大的挑战。
3.2能源相关碳排放量:中国煤炭消费已经达峰之说也许还言之过早
Agora 研究团队认为,2020 年第二季度中国全国碳排放量增长已经同比转为正值,此后更是一度走高。
2020 年第四季度,中国全国碳排放量同比增长大约 6%,尽管 2020 年第一季度同比下降约 5%,但全年仍同比增长至少1.3%。
中国能源相关碳排放量的强劲反弹表明,中国高排放的经济复苏是一把双刃剑,一方面快速刺激了短期内的经济发展,但另一方面也为中国长期碳中和目标的实现带来挑战。
4.总结——化石能源与碳排放
近年来,国际地缘政治环境日益复杂,尤其在过去的 2020 年,中美关系重置,国际形势日渐严峻。有鉴于此,中国政府将能源安全问题提升到前所未有的高度。包括煤炭、石油与天然气在内的化石能源行业将受益于以能源安全为导向的能源规划思路,这非常可能导致进一步延长中国对化石燃料的依赖期,也将进一步增加中国在中长期内兑现碳中和这一重大国际气候承诺的难度。
四、结束语
2020 年,对中国能源经济来说,风险挑战前所未有,但也充满了希望。尽管去年“一个能源品种也不能少”的行业发展态势未必符合中国的中长期战 略利益,2020 年 9 月中国出人意料宣布的碳中和承诺却为推进中国清洁能源转型议程注入了强大的新动能;但毋庸置疑,展望未来,“碳中和”目标指导下的能源行业前进的道路仍将会充满挑战。
总而言之,新冠疫情大流行不仅引发了全球范围的经济危机,使全球经济萎缩 3.3%,并威胁当前国际秩序的稳定,还为中国经济的持续繁荣增加了阻力。对中国能源经济来说,2020 年既有风险,也有希望。展望未来,尽管前路可能依旧坎坷不平,“30.60”承诺尤其是 2060 年前实现碳中和的国际承诺有望成为推动“十四五”期间及 2025 年后中国清洁能源转型进程的强大新动能。
(本文仅供参考,不代表我们的任何投资建议。如需使用相关信息,请参阅报告原文。)
- 北京理工大学:2026年中国能源经济指数研究及展望.pdf
- 2025年中国能源经济指数研究及展望.pdf
- 亚洲碳定价机制:碳排放权交易体系与碳税政策探析(英文).pdf
- 能源经济与政策.pptx
- 2022年中国能源经济指数研究.pdf
- 中德气候合作:中德碳中和目标下转型:脱离化石能源的进展与展望.pdf
- 天然气行业研究框架.pdf
- 环保行业专题报告:碳捕集利用与封存技术,零碳之路的“最后一公里”.pdf
- 氢能行业制氢专题研究:副产氢已占先机,绿氢有望开新局.pdf
- 天然气行业专题研究:最清洁的化石能源,价格中枢有望持续抬升.pdf
- 全球央行和金融监管机构应对新冠疫情措施概览.pptx
- 新冠疫情中的爱与愁:消费信心回暖,多行业“人气”归来.pdf
- 崩溃与恢复:新冠疫情如何侵蚀人力资本及应对措施英.pdf
- 金融四十人论坛-新冠疫情的中长期影响.pdf
- 英国发展研究所-流行病影响途径:中低收入国家环境中与新冠疫情相关的研究参与战略快(英).pdf
- 相关标签
- 相关专题
- 相关文档
- 相关文章
- 全部热门
- 本年热门
- 本季热门
- 1 CEEP-BIT-2021年能源经济预测与展望研究报告:全球气候保护评估报告
- 2 CEEP-BIT-2021年能源经济预测与展望研究报告:中国省际能源效率指数 (2010-2018)
- 3 2022年中国能源经济指数研究.pdf
- 4 新冠疫情对中国能源经济的影响(2020年度回顾)-Agora
- 5 HSBC-中国公用事业:更快地走向绿色能源经济.pdf
- 6 煤炭开采行业专题报告:印度能源经济形势及煤炭供需展望.pdf
- 7 北京理工大学:2026年中国能源经济指数研究及展望.pdf
- 8 国际战略研究中心-扩大清洁能源经济机会的国家战略-清洁弹性国家倡议的报告(英).pdf
- 9 2025年中国能源经济指数研究及展望.pdf
- 10 能源经济与政策.pptx
- 全部热门
- 本年热门
- 本季热门
- 1 2022年煤炭开采行业专题报告 印度能源经济与煤炭供给概览
- 2 能源转型专题研究:新冠疫情对中国能源经济的影响
- 3 2022年能源行业专题研究 欧洲整体能源结构依然以化石能源为主
- 4 2022年化石能源行业专题报告 化石能源逐渐取代生物质能成为人类的首要能源
- 5 2022年煤炭行业之欧盟煤炭供需展望分析 欧盟能源结构以化石能源为主
- 6 2022年风电行业发展现状及发展趋势分析 发电装机结构仍以传统化石能源为主
- 7 电力系统及电网产业深度研究:“四维”掘金新型电力系统
- 8 电力载波行业专题研究报告:景气度提升,市场格局有望重塑
- 9 化工行业专题研究:二氧化碳加氢制甲醇有望迎来产业化
- 10 广宇发展研究报告:资产置换重新起航,新能源业务助推高质量发展
- 没有相关内容
- 没有相关内容
- 最新文档
- 最新精读
- 1 2026年中国医药行业:全球减重药物市场,千亿蓝海与创新迭代
- 2 2026年银行自营投资手册(三):流动性监管指标对银行投资行为的影响(上)
- 3 2026年香港房地产行业跟踪报告:如何看待本轮香港楼市复苏的本质?
- 4 2026年投资银行业与经纪业行业:复盘投融资平衡周期,如何看待本轮“慢牛”的持续性?
- 5 2026年电子设备、仪器和元件行业“智存新纪元”系列之一:CXL,互联筑池化,破局内存墙
- 6 2026年银行业上市银行Q1及全年业绩展望:业绩弹性释放,关注负债成本优化和中收潜力
- 7 2026年区域经济系列专题研究报告:“都”与“城”相融、疏解与协同并举——现代化首都都市圈空间协同规划详解
- 8 2026年历史6轮油价上行周期对当下交易的启示
- 9 2026年国防军工行业:商业航天革命先驱Starlink深度解析
- 10 2026年创新引领,AI赋能:把握科技产业升级下的投资机会
