汽车经销商行业专题报告:经营分化、运营能力成关键
- 来源:未来智库
- 发布时间:2020/09/22
- 浏览次数:1108
- 举报
报告综述:
2020上半年经销商表现分化:2020上半年经销商新车毛利率进一步下降至-3.5%。代理豪华品牌的相对更好,上市的7家主要 代理高端和豪华品牌的经销商中,有5家营收与利润均下滑。
新车营收增速与新车毛利率差异性较大,受网点数量和单店收入变化影响。代理豪华/进口品牌的新车销量表现更优,各家网络布 局进退有差异:并购以豪华、一线城市为主;退出弱势品牌或老店升级改造。
售后属存量业务,毛利率总体平稳,营收波动小于新车业务。金融代理业务与新车收入情况接近,中升控股金融渗透率提升明显。 广汇汽车通过非车险业务获得了金融业务的逆势增长。
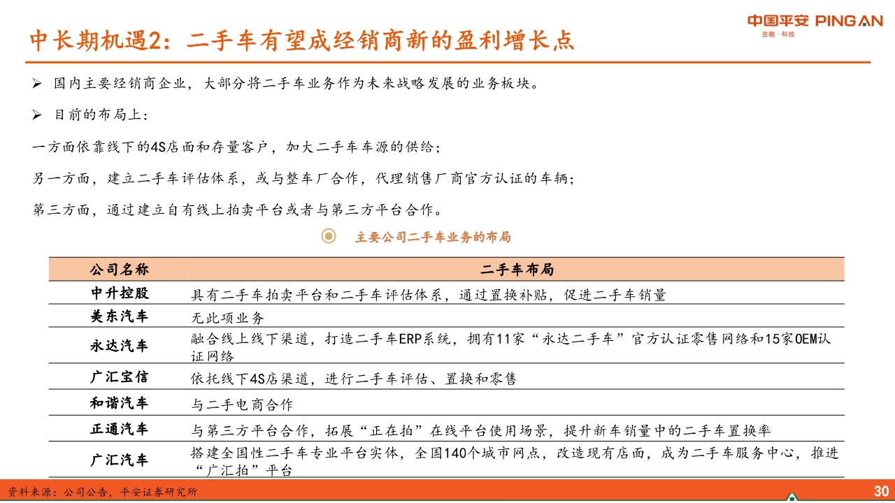
1H20二手车交易受疫情影响较大,同比下降20%为552万台,中升控股的二手车交易量同比增31%,估计是得益于丰田在推行丰田集 团内部的旧车置换服务。
龙头经销商未来战略及策略:提升财务稳健度、库存及资金高周转、聚焦主力品牌、提高客户二次到店率及售后毛利率。
财务指标探索运营效率:费用率方面主要经销商均有提升,财务费用体现经销商经营稳健度;存货周转极为关键,豪车经销商 龙头2Q20周转天数显著降低。过去几年部分经销商库存周转在持续加快。筹资/经营净现金方面各家分化,体现疫情对不同经 销商影响差异大。
下半年行业回暖、但保费改革对经销商提出了新的挑战。下半年销量同比有望达到5%-10%。豪华品牌依然强劲,车险费改将 减少经销店的保险代理收入,经销商需采取其他措施保持或提高保险代理的收入,如创新保险类别、增加续保和延保比例等。
长期看,经销商机遇和挑战并存。机遇方面,售后存量市场进一步扩大,二手车交易量、交易均价空间巨大。挑战方面,整 车厂和第三方售后的出现、新能源汽车占比提升、厂家直销模式均有可能对传统汽车经销带来冲击
投资建议:关注运营效率高、成本控制好、业务创新能力强的豪华车经销商:如中升控股、美东汽车、永达汽车。
报告节选:
(报告观点属于原作者,仅供参考。作者:天风证券)
如需完整报告请登录【未来智库】。
(本文仅供参考,不代表我们的任何投资建议。如需使用相关信息,请参阅报告原文。)
- 2025年汽车经销商生存状况及发展机遇报告.pdf
- 汽车行业经销商运营手册.pdf
- 经销商车后用户研究报告:洞察车主变化,制胜售后未来.pdf
- 卓越的经销商开发、管理与营销渠道创新实战策略.pptx
- 向经销商推销-企业销售通路的开发与管理.pptx
- 中国汽车:海外新能源车机遇和可能带来的风险(摘要).pdf
- 艺恩报告:智驾未来:AI重塑汽车消费新纪元.pdf
- (懂车帝)汽车以旧换新消费洞察白皮书.pdf
- 汽车行业轮胎月度跟踪(3):26出海加速拐点年,短期重视产能进度、关注原材料等弱化扰动项——产能、订单、销量&库存、成本4项(更新至2603).pdf
- 卡倍亿公司研究报告:汽车线缆龙头乘势而上,多元布局打开长期成长空间.pdf
- 相关文档
- 相关文章
- 全部热门
- 本年热门
- 本季热门
- 1 二手车行业专题研究:一倍空间待释放,龙头经销商具多重壁垒
- 2 奥迪经销商展厅接待沟通技巧培训.pptx
- 3 北京现代4s店全套管理表格.xlsx
- 4 经销商管理实务.pptx
- 5 日产汽车4S店年度运营方案.pptx
- 6 2021懂车帝经销商直播价值白皮书.pdf
- 7 汽车经销商行业专题报告:经营分化、运营能力成关键.pdf
- 8 汽车经销商行业专题报告:如何看待汽车经销商的业务前景?.pdf
- 9 赴机在速:打造汽车经销商未来盈利增长新动能.pdf
- 10 正大集团-经销商管理培训.pptx
- 1 2025年汽车经销商生存状况及发展机遇报告.pdf
- 2 镁行业分析(Ⅱ):供需或进入持续性紧平衡状态,多领域共振推动镁需求增长.pdf
- 3 人形机器人行业专题报告:汽车与机器人,两个产业的再次碰撞.pdf
- 4 智能底盘专题报告:汽车高阶智能化的最后一块拼图.pdf
- 5 中国汽车零部件行业市场研究.pdf
- 6 汽车行业报告:2025上海车展总结.pdf
- 7 小米集团研究报告:生态优势稳,汽车绘蓝图.pdf
- 8 华为产业研究之智能汽车系列专题报告:全栈智能,大有可为.pdf
- 9 数据突围:AI时代汽车全域营销实战手册.pdf
- 10 【亿欧智库】2025智能座舱操作系统洞察报告.pdf
- 1 智能汽车产业深度研究:L3车型产品准入,智能汽车发展加速.pdf
- 2 产业观察:【CES 2026】AI巨头、人形机器人、智能汽车展出最新变化.pdf
- 3 汽车行业深度报告:空天资源紧缺,商业航天业务有望爆发.pdf
- 4 汽车行业:看好镁合金2026年加速上车.pdf
- 5 2025汽车人工智能行业应用案例集.pdf
- 6 AI智能汽车行业1月投资策略:特斯拉无接管横穿美国,工信部首批L3准入,看好智能化.pdf
- 7 汽车行业周报:TPU有望成为人形机器人安全保护材料,蓝箭航天提交招股说明书.pdf
- 8 2026年汽车行业端侧AI投资展望:特斯拉引领物理AI产业变革,无人驾驶价值链及空间跃迁.pdf
- 9 汽车行业:反内卷及出海预期改善,自动驾驶及机器人催化连连.pdf
- 10 汽车行业专题研究:智能座舱深度,渗透率提升+AI升级,国产供应链再成长.pdf
- 全部热门
- 本年热门
- 本季热门
- 1 2025年百得利控股研究报告:国内顶尖的超豪华汽车经销商集团,逆势扩张穿越周期
- 2 2025年中国汽车经销商行业分析:亏损面收窄至41.7%,新能源渠道转型加速
- 3 2025年中升控股研究报告:汽车经销商龙头基本面或见底反转
- 4 汽车行业经销商运营手册
- 5 经销商车后用户研究报告:洞察车主变化,制胜售后未来
- 6 线上线下混合型经销商大会策划指南
- 7 经销商库存管理及如何预防和处理老货龄产品(附完整pptx案例下载)
- 8 新经济形势下经销商如何提高经营效能
- 9 中国白酒渠道操作模式与经销商战略选择课件
- 10 大众品牌进口汽车授权经销商入网申请文件
- 1 2025年百得利控股研究报告:国内顶尖的超豪华汽车经销商集团,逆势扩张穿越周期
- 2 2025年中国汽车经销商行业分析:亏损面收窄至41.7%,新能源渠道转型加速
- 3 2026年汽车行业轮胎月度跟踪(3):26出海加速拐点年,短期重视产能进度、关注原材料等弱化扰动项——产能、订单、销量&库存、成本4项(更新至2603)
- 4 2026年卡倍亿公司研究报告:汽车线缆龙头乘势而上,多元布局打开长期成长空间
- 5 2026年汽车行业:比亚迪推出兆瓦闪充,静待终端需求回暖
- 6 2026年希迪智驾公司研究报告:技术领跑,无人矿卡迎东风(智联汽车系列深度之46)
- 7 2026年豪能股份深度报告:汽车&航空航天&机器人三维布局,驱动持续成长
- 8 2026年Robotaxi系列报告三:汽车行业专题报告,中美两强竞争,全球商业化共振
- 9 2026年智能汽车行业:2026年智驾平权之车企智驾方案梳理
- 10 2026年汽车行业无人配送专题报告:无人配送应用前景广阔,国内迎来加速期
- 1 2026年汽车行业轮胎月度跟踪(3):26出海加速拐点年,短期重视产能进度、关注原材料等弱化扰动项——产能、订单、销量&库存、成本4项(更新至2603)
- 2 2026年卡倍亿公司研究报告:汽车线缆龙头乘势而上,多元布局打开长期成长空间
- 3 2026年汽车行业:比亚迪推出兆瓦闪充,静待终端需求回暖
- 4 2026年希迪智驾公司研究报告:技术领跑,无人矿卡迎东风(智联汽车系列深度之46)
- 5 2026年豪能股份深度报告:汽车&航空航天&机器人三维布局,驱动持续成长
- 6 2026年Robotaxi系列报告三:汽车行业专题报告,中美两强竞争,全球商业化共振
- 7 2026年智能汽车行业:2026年智驾平权之车企智驾方案梳理
- 8 2026年汽车行业无人配送专题报告:无人配送应用前景广阔,国内迎来加速期
- 9 2026年毓恬冠佳公司研究报告:本土汽车天窗领军企业,国产替代+品类扩张驱动成长
- 10 2026年汽车行业:乘用车密集新车催化,商用车景气相对占优
- 最新文档
- 最新精读
- 1 2026年中国医药行业:全球减重药物市场,千亿蓝海与创新迭代
- 2 2026年银行自营投资手册(三):流动性监管指标对银行投资行为的影响(上)
- 3 2026年香港房地产行业跟踪报告:如何看待本轮香港楼市复苏的本质?
- 4 2026年投资银行业与经纪业行业:复盘投融资平衡周期,如何看待本轮“慢牛”的持续性?
- 5 2026年电子设备、仪器和元件行业“智存新纪元”系列之一:CXL,互联筑池化,破局内存墙
- 6 2026年银行业上市银行Q1及全年业绩展望:业绩弹性释放,关注负债成本优化和中收潜力
- 7 2026年区域经济系列专题研究报告:“都”与“城”相融、疏解与协同并举——现代化首都都市圈空间协同规划详解
- 8 2026年历史6轮油价上行周期对当下交易的启示
- 9 2026年国防军工行业:商业航天革命先驱Starlink深度解析
- 10 2026年创新引领,AI赋能:把握科技产业升级下的投资机会
