华为鸿蒙操作系统深度研究报告:远景看生态全景,近景看生态场景
- 来源:华西证券
- 发布时间:2021/06/04
- 浏览次数:3004
- 举报
1、鸿蒙OS——国产操作系统厂商在崛起
1.1 国产操作系统先进龙头
鸿蒙OS是华为公司开发的一款基于微内核、耗时10年、4000多名研发人员投入开发、面向5G物联网、面向全场景的分布式操作系统。2019年8月,余承东在“华为开发者大会”上正式发布 HarmonyOS 鸿蒙,该系统是一款基于“微内核”全场景分布式OS,比基于Linux内 核的安卓操作系统更安全。
1.2 独立纯国产操作系统,与安卓、iOS等平行
鸿蒙的英文名是HarmonyOS,意为和谐。鸿蒙OS为纯国产OS,不是安卓系统的分支或修改而来的。鸿蒙OS性能上不弱于安卓系统,且华为为基于安卓生态开发的运用能够平稳迁移到鸿蒙OS上做好衔接——将相关系统及运用迁移到鸿蒙OS 上,两天左右就可以完成迁移及部署。
1.3 始于防患于未然
鸿蒙OS作为纯国产OS,在国产替代中具有重要地位。而鸿蒙OS的规划也始于“防患于未然”。2012年9月,华为开始规划自有操作系统“鸿蒙”。华为“2012诺亚方舟实验室”专家座谈会上,任正非提出了要做终端操作系统防范于未 然,要在“断了我们粮食的时候,备份系统要能用得上。”
华为鸿蒙OS作为纯国产操作系统,在国产替代中将发挥重要作用。2019年以来美国对中国高科技行业的制裁印证了国产自主能力的必要性。
02 远景看生态全景:生态定位+商业模式
2.1 生态定位——鸿蒙OS 拥抱万物互联
华为鸿蒙OS:面向全场景的分布式操作系统。鸿蒙OS自发布以来一直被认为开发界面高度类似Android,比较之声不绝于耳。但事 实上,鸿蒙是一款以手机操作为主,联接汽车、智能音箱、可穿戴等设备的分布式操作系统,与Android等系统具有根本性不同。
对消费者而言,鸿蒙OS能够将生活场景中的各类终端进行能力整合,形成一个“超级虚拟终端”,可以实现不同的终端设备之间的快 速连接、能力互助、资源共享,匹配合适的设备、提供流畅的全场景体验。
对应用开发者而言,鸿蒙OS采用了多种分布式技术,使得应用程序的开发实现与不同终端设备的形态差异无关,降低了开发难度和成 本。这能够让开发者聚焦上层业务逻辑,更加便捷、高效地开发应用。
对设备开发者而言,鸿蒙OS采用了组件化的设计方案,可以根据设备的资源能力和业务特征进行灵活裁剪,满足不同形态的终端设备 对于操作系统的要求。
2.2 远景看生态:鸿蒙OS融入华为AIoT蓝图,推动产业物联网
鸿蒙OS 将助力华为“1+8+N”整体战略。因此判断,在完成以上三类细分场景的拓展与跑马圈地后, 鸿蒙OS将完善华为AIoT生态,进一步在智慧城市、车联网 (深化)、工业互联网三方面发力推进。中长期来看,鸿蒙OS 与华为“云+端”芯片形成强大合力, 进军产业物联网。华为优质网络设备是IoT的连接基础,连接获得了大量数据, 但只有通过智能分析才能够形成杀手级应用。华为已在云侧和端测拥有昇腾、鲲鹏、麒麟等芯片,具备 强大算力,叠加鸿蒙OS高效、灵活的执行力,将培育大量 高价值应用。车联网、智慧城市、工业是华为AIoT的三大应用方向,三大应用成熟度不同,鸿蒙OS 预计将在三大领域起催化作用
2.3 聚焦商业模式 & 产业链:关注开发类 & 应用类伙伴
基于近景和远景的生态蓝图,我们认为当前鸿蒙OS的发力 抓手仍是以移动端为核心的HMS产业链。因此,我们仍可对比苹果 & 谷歌生态模式,来一窥鸿蒙OS 现阶段的生态发展路径以及相应的生态合作伙伴。
软硬件捆绑模式 → 近似苹果:财务报表的角度来看,苹果 通过操作系统(不直接销售)每年取得增值收入超过150亿 美元;
软件开源模式 → 近似安卓:财务报表的角度来看,谷歌通 过操作系统每年取得增值收入和授权收入也高达数十亿美元。判断鸿蒙OS也将开创巨大的增值服务/授权市场,HMS生 态产业链或是直接抓手。
03 近景看生态场景:手机/汽车/电脑/家居
3.1 瞄准万物互联,鸿蒙助力华为“1+8+N”战略
在2020 年华为发布会上,华为消费者业务 CEO 余承东已经多次强调华为 “1+8+N”战略,是华为在 5G 时代到来之际为打造全场 景的智慧生活而制定的重要战略,其中重点提及鸿蒙OS在整个战略中承担着纽带作用,串联起人和全部的设备。 “1”是指智能手机,它是整个设备互联网络接入口;“8”指的是八大终端,分别是车机、音箱、耳机、手表/手环、平板、大屏、 PC 和 AR/VR;“N”是其他IOT 设备,包括智能家居和智能运动设备,如打印机、耳机、投影机、扫地机等。
3.2 近景看生态:鸿蒙OS 三类细分场景蓄势待发
1)智能手机/ 可穿戴
手机终端不断延伸,可穿戴空间巨大。 2021年6月2日,华为将正式发布鸿蒙手机系统,继2019 年“官宣”鸿蒙操作系统后,该系统正式搭载到智能手机,同时或将有针对 手机性能的全面升级。 考虑到系统稳定性以及应用生态等因素,除华为本身产品外,其余国产手机厂商对于鸿蒙OS 的适配暂时并不迫切。同时,值得注意的是,鸿蒙“watch”亦将在发布会上一同发布。
我们认为鸿蒙OS 并非单一地手机或其他任何设备 的操作系统。在生态建立之初,在智能家居这样典型的“多终端” 场景,其跨终端联接的能力能够深刻地解决家电行 业痛点,当是拓展场景的首选。但我们也要认识到,考虑更多的智能生活场景,手 机本身以及延伸出来的各类可穿戴设备,依旧是价 值量最高、具有极广阔空间的核心场景。
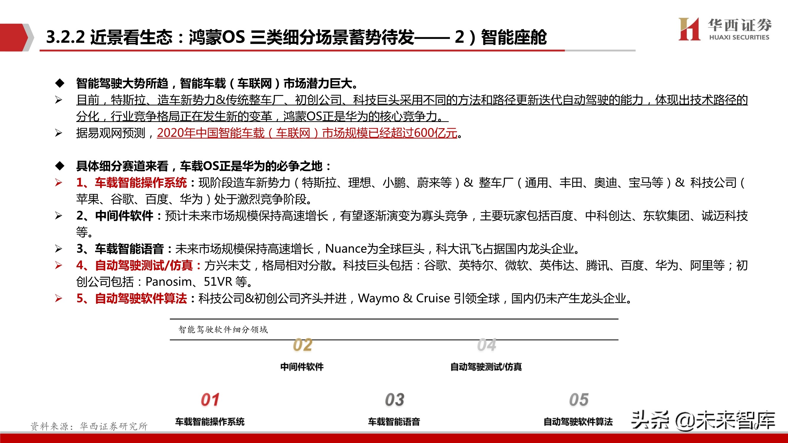
2)智能座舱
MDC智能驾驶计算平台赋能鸿蒙OS。华为MDC智能驾驶计算平台基于自身的鲲鹏计算以及 昇腾AI,是一套开放的平台,具备组件服务化、接口标 准化、开发工具化的特性,基于此平台可快速开发、调 测、运行自动驾驶算法与功能。
优势在于:能够针对不同级别的自动驾驶算法,一套软 件架构,不同硬件配置,支持L3~L5 自动驾驶算法的 平滑演进升级。
2021年4月16日,北汽arcfox 阿尔法S(华为HI 版) 正式亮相,该车型搭载3 颗激光雷达、 6 颗毫米波雷达、12 颗超声波雷达、9 颗ADS 摄像头、 4 颗环视摄像头,可以实现高速公路/城区自动驾驶以 及代客泊车等功能。其中智能座舱域使用鸿蒙OS智能互联座舱,同时配备 5G T-BOX 与定制天线,售价在38.89-42.99 万元。
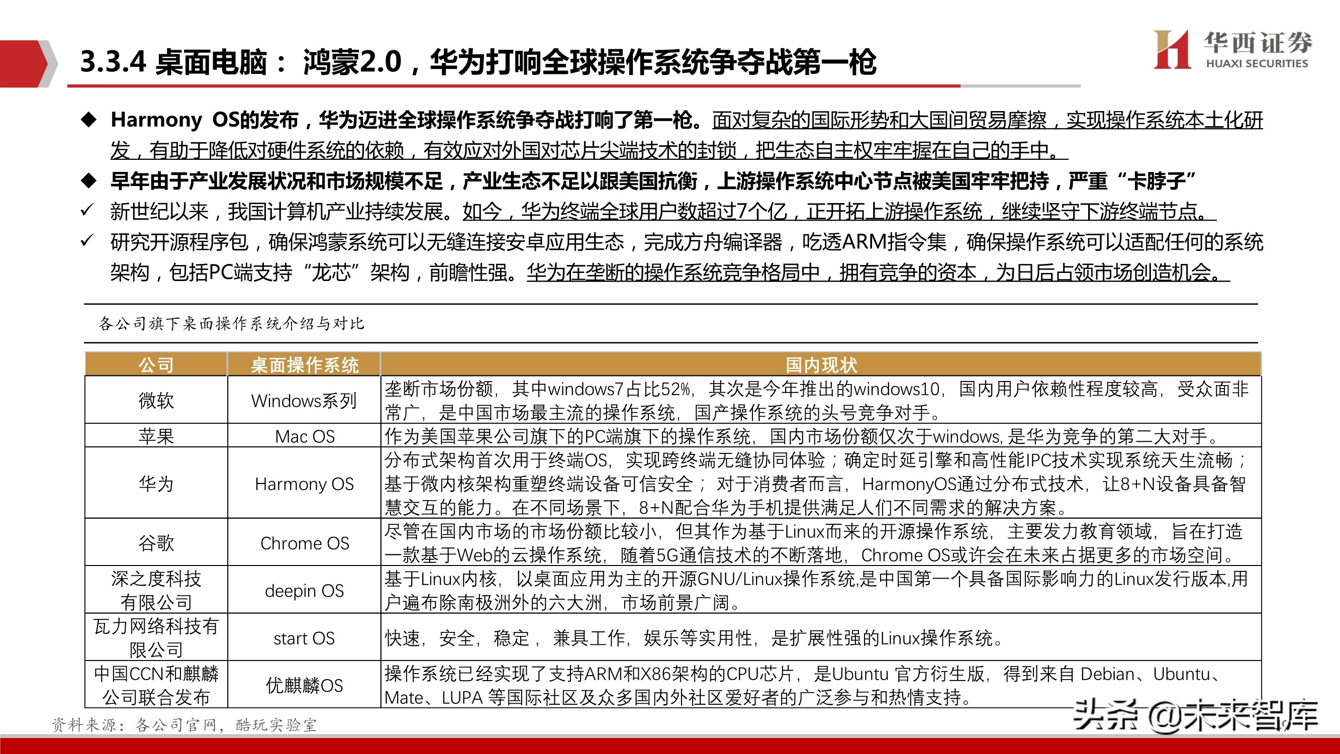
3)桌面电脑
全球PC行业销售市场保持平稳增长,中国市场整体增速高于全球 。根据IDC公布的数据,2020年,操作市场行业规模为370亿美元,预计2021年将增长2%。2018年到2021年,操作系统行的增长预计平均 每年实现复合增长2%。受COVID-19影响,短期内消费者对企业设备的购买趋向延迟或减小,长期来看趋于平稳上升态势。
十年来,全球PC市场销售规模整体下降,并于近五年趋于稳定,且实现逐年小幅增长。2010年到2017年,由于产业调整,PC受到移动终端 的和智能设备的冲击,产量呈现波动下滑。近年来,随着PC终端定位差异化和产品的不断细分升级,市场规模趋于稳定。
近年来,中国PC市场增速稳定,呈现良好态势。特别是从2018年开始,国内笔记本电脑的出货量呈现增速加快的趋势,并于2019年起持续 一路攀升,到2020年,增长幅度达到接近20%,而后PC出货增速放缓。预计到2021年,全年销售总量达到2860万台。操作系统是PC端最基本也是最为重要的基础性系统软件,因此PC市场规模的增长可以代表操作系统市场规模的增长。
4)智能家居
家居场景中,不同设备有不同的应用场景、业务需求以及软硬件配置,传统的系统都是针对特定的硬件条件,在实时性、功耗、图形 界面、图形化能力、云端连接能力等各方面指标非常不一致,难以一个系统满足所有设备要求。作为开发者,只能针对不同硬件选择系统进行研发,不仅增加成本,而且耽误更快更多个性化服务的提供,但是华为鸿蒙分布式系统, 恰恰可实现更多终端无缝连接,因此解决了场景痛点。
报告节选:
报告链接:华为鸿蒙操作系统深度研究报告:远景看生态全景,近景看生态场景
(本文仅供参考,不代表我们的任何投资建议。如需使用相关信息,请参阅报告原文。)
- 2026年电鸿-基于开源体系的电力统一物联操作系统实践报告.pdf
- 2025年open Euler操作系统在电力行业的应用与生态发展白皮书.pdf
- 2025年智能云网操作系统技术白皮书-中国电信.pdf
- 2025智能座舱操作系统洞察报告.pdf
- 2024年openEuler系操作系统在金融行业的应用与生态白皮书.pdf
- 江淮汽车深度报告:华为赋能定增加码,进军高端智能化新市场.pdf
- 华为:2025年Atlas 300T Pro 训练卡 技术白皮书.pdf
- 华为:2026年华为云卓越架构技术框架与实践报告.pdf
- 华为ChatGPT技术分析报告.pdf
- 华为&中国信通院&罗兰贝格-工业与AI融合应用指南.pdf
- 相关标签
- 相关专题
- 相关文档
- 相关文章
- 全部热门
- 本年热门
- 本季热门
- 1 国产芯片及操作系统专题报告:信创根基,国之重器.pdf
- 2 汽车行业深度报告:汽车软件操作系统产业链深度解析.pdf
- 3 国产操作系统行业深度研究:布局全面加深,行业格局展开.pdf
- 4 华为鸿蒙操作系统全景解构.pdf
- 5 华为鸿蒙操作系统深度研究:鸿蒙的现在与未来.pdf
- 6 信创产业深度研究报告:基础硬件和基础软件产业分析.pdf
- 7 国产操作系统产业分析报告:国魂所系,任重道远.pdf
- 8 计算机操作系统的历史演进和未来趋势.pdf
- 9 华为鸿蒙操作系统深度研究报告:远景看生态全景,近景看生态场景.pdf
- 10 2023整车操作系统发展趋势研究.pdf
- 1 中国软件研究报告:打造操作系统、数据库央企龙头.pdf
- 2 2025智能座舱操作系统洞察报告.pdf
- 3 2025年智能云网操作系统技术白皮书-中国电信.pdf
- 4 2024年openEuler系操作系统在金融行业的应用与生态白皮书.pdf
- 5 2026年电鸿-基于开源体系的电力统一物联操作系统实践报告.pdf
- 6 2025年open Euler操作系统在电力行业的应用与生态发展白皮书.pdf
- 7 华为智能世界2035
- 8 20250918-华为-人工智能行业:智能世界2035.pdf
- 9 华为控股有限公司2024年年度报告.pdf
- 10 华为产业研究之智能汽车系列专题报告:全栈智能,大有可为.pdf
- 全部热门
- 本年热门
- 本季热门
- 1 2025年国产操作系统替代趋势分析:政务云迁移规模突破3400台的行业启示
- 2 2024年鸿蒙操作系统用户体验与生态发展研究:超四成高知青年将鸿蒙5作为主力机
- 3 2025年工业操作系统分析:MetaOS如何以算控一体突破传统PLC的封闭困局
- 4 2024年移动操作系统安全技术分析:MagicOS 8.0如何构建端到端安全防护体系
- 5 2024年移动操作系统安全技术分析:MagicOS 9.0如何构建端到端安全护城河
- 6 2025年新一代网络操作系统分析:JiNOS如何重塑智能网络基础设施
- 7 2025年金融操作系统创新趋势分析:自主可控技术助力性能提升30%
- 8 2025年智能座舱操作系统分析:万物互联时代的手车互融革命
- 9 2025年智能座舱操作系统分析:手车互联生态将成行业竞争主战场
- 10 2023年开源操作系统行业分析:openEuler生态崛起与行业应用全景
- 1 2025年国产操作系统替代趋势分析:政务云迁移规模突破3400台的行业启示
- 2 2024年鸿蒙操作系统用户体验与生态发展研究:超四成高知青年将鸿蒙5作为主力机
- 3 2025年工业操作系统分析:MetaOS如何以算控一体突破传统PLC的封闭困局
- 4 2024年移动操作系统安全技术分析:MagicOS 8.0如何构建端到端安全防护体系
- 5 2024年移动操作系统安全技术分析:MagicOS 9.0如何构建端到端安全护城河
- 6 2025年新一代网络操作系统分析:JiNOS如何重塑智能网络基础设施
- 7 2025年金融操作系统创新趋势分析:自主可控技术助力性能提升30%
- 8 2025年智能座舱操作系统分析:万物互联时代的手车互融革命
- 9 2025年智能座舱操作系统分析:手车互联生态将成行业竞争主战场
- 10 2023年开源操作系统行业分析:openEuler生态崛起与行业应用全景
- 最新文档
- 最新精读
- 1 2026年中国医药行业:全球减重药物市场,千亿蓝海与创新迭代
- 2 2026年银行自营投资手册(三):流动性监管指标对银行投资行为的影响(上)
- 3 2026年香港房地产行业跟踪报告:如何看待本轮香港楼市复苏的本质?
- 4 2026年投资银行业与经纪业行业:复盘投融资平衡周期,如何看待本轮“慢牛”的持续性?
- 5 2026年电子设备、仪器和元件行业“智存新纪元”系列之一:CXL,互联筑池化,破局内存墙
- 6 2026年银行业上市银行Q1及全年业绩展望:业绩弹性释放,关注负债成本优化和中收潜力
- 7 2026年区域经济系列专题研究报告:“都”与“城”相融、疏解与协同并举——现代化首都都市圈空间协同规划详解
- 8 2026年历史6轮油价上行周期对当下交易的启示
- 9 2026年国防军工行业:商业航天革命先驱Starlink深度解析
- 10 2026年创新引领,AI赋能:把握科技产业升级下的投资机会
