2021下午茶数字经济蓝皮书
- 来源:饿了么
- 发布时间:2021/08/27
- 浏览次数:1929
- 举报
一、下午茶消费演化,中国下午茶崛起
下午茶文化在中国源远流长,“茶食文化”自宋朝起不断发展
中国的饮茶历史可以追溯到公元前3000年,宋朝开始逐渐形成茶食文化,近现代部分地区开始出现各具特色的下午茶文化
数字化提速,中国下午茶经济崛起新阶段
近十年,我国餐饮业进入数字化时代,在线外卖用户数量稳步增加;2020年中国在线外卖用户规模比2011年人数增加了近7.3倍。随着数字化程度的加深,内需提振、消费升级、国潮兴起,中国下午茶市场产品形态和消费习惯经历了3次重要演化。
中国下午茶市场:投资新宠儿,文化新风尚,社交新媒介
2020年,超40亿元人民币进入新茶饮市场;2021年6月30日,奈雪的茶港股上市,开盘市值340亿港元。当前,喜茶即将完成新一轮5亿美元融资,估值或将飙升至600亿元人民币;蜜雪冰城估值约200亿元人民币、茶颜悦色估值 约130亿元人民币。
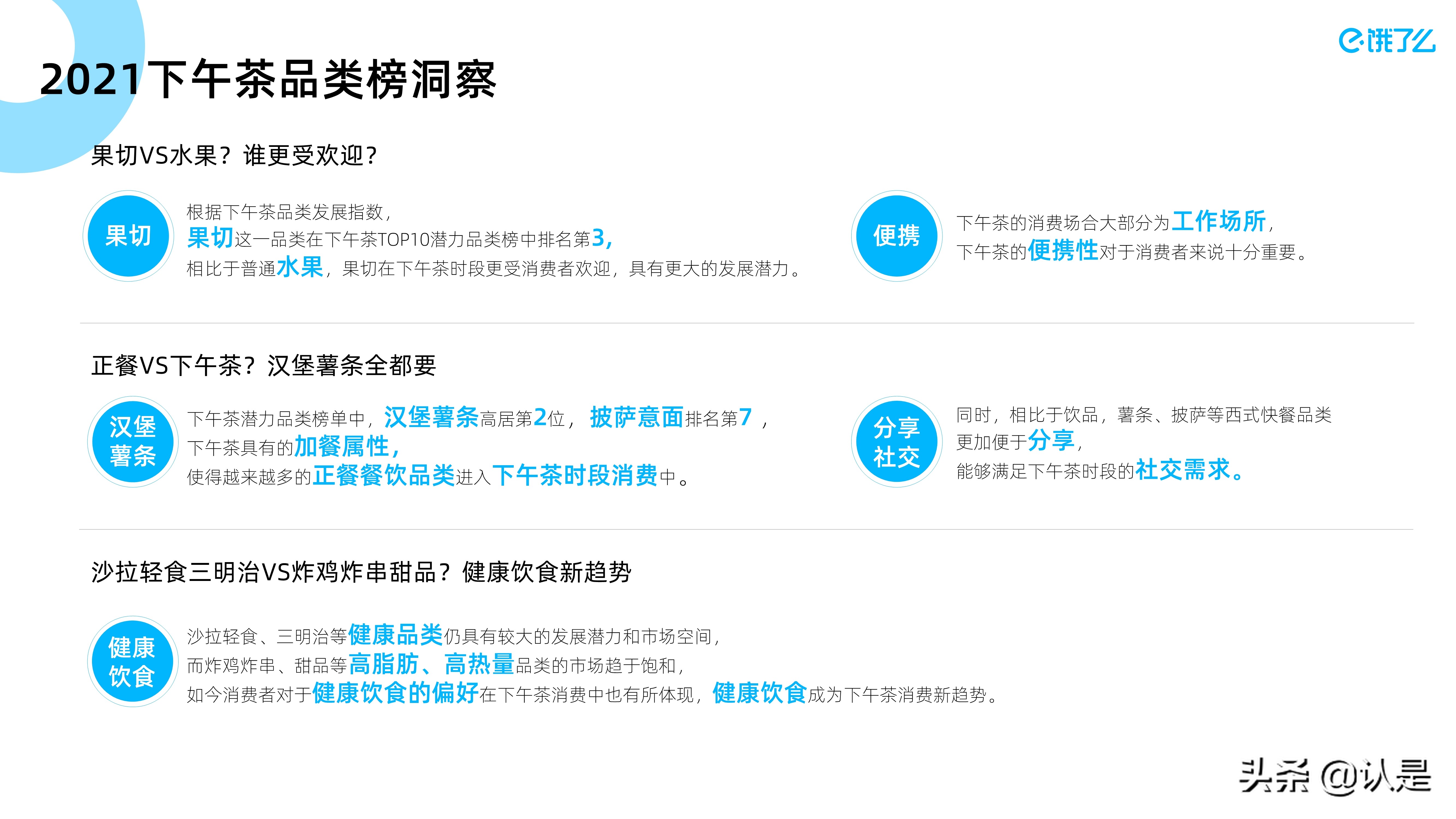
二、茶饮果切炸鸡甜品,谁是下午茶潜力王?
2021下午茶TOP10品类订单榜
奶茶果汁(茶饮)订单占比遥遥领先,第二梯队是汉堡薯条、炸鸡炸串,第三梯队是咖啡、甜品、卤味熟食、披萨 意面、水果、蛋糕、沙拉/轻食。
下午茶品类指数ATCDI是什么?
下午茶品类发展指数(Afternoon Tea’s Category Development Index,缩写为ATCDI)是衡量下午茶市场一类商品发展潜力的一个客观指标,以便商家进行市场分析和投资决策参考。
数字平台上,ATCDI可以被定义为:在14:00-16:59时间段(以下简称为“下午茶时段”)内完成的订单中,某类非正餐餐饮 品类订单量占比与商户数占比的比值。
2021下午茶TOP10潜力品类榜
奶茶果汁(茶饮)和汉堡薯条不仅订单占比遥遥领先,而且市场并不拥挤、发展潜力巨大;果切、三 明治虽订单占比不高,但发展潜力较大,值得关注;咖啡潜力榜、订单榜均靠前,沙拉/轻食的潜力榜比订单榜更为靠前,说 明两个品类下午茶市场仍然供不应求;而炸鸡炸串、甜品则潜力榜下滑,说明市场正在渐渐趋向饱和。
2021下午茶市场拥挤品类排行
蛋糕、水果虽然订单占比较高,但市场已经开始拥挤、发展潜力有限;水果捞、冰激凌、鸡架、面包 等品类也出现一定程度上的供大于求,值得商家格外留意。
2021下午茶TOP10潜力城市榜
以奶茶果汁、汉堡薯条两个下午茶品类发展指数最高的品类为例,发展潜力最高的TOP10城市中既包括一线、新一线、二线城 市,也包括浙江舟山、浙江湖州、广东珠海这类长三角、珠三角地区的三、四线城市。
这说明商机不仅仅存在大城市,下沉市场同样蕴含巨大商机,有待科学、合理挖掘,ATCDI 是一个有效工具。
各地下午茶习惯有差异,“茶饮+N”组合成趋势
东部沿海地区奶茶果汁占比较高;各省西餐、冰激凌等品类中奶茶、果汁单品占比最高。
三、多维度用户洞察,猛男最爱?仙女必买?
下午茶时段全品类用户中女性、40+人群占比持续上升
近三年,下午茶时段全品类用户中,女性占比持续上升,从2019年的50.35%,上升到2021年的55.47%。用户年龄结构大体稳定,随着年龄增长,占比逐步降低,29岁以下用户占比超过6成。40岁及以上用户占比稳步提升,从2019年的7.38%,上升到2021年的8.82%,“银发族”消费值得关注。
Z世代、女性是下午茶消费主力军
2021年,下午茶时段全品类用户中,女性占比55.47%,男性占比44.53%,女性用户占比较男性高10.94%,差异较大。
各年龄段用户占比随着年龄段增大依次递减:18-24岁用户(Z世代)占比38.79%,超过1/3;25-29岁用户占比25.64%; 30-34岁用户占比18.09%;50岁及以上用户仅占2.15%。
18-24岁男性用户占比最高,达19.71%;18-24岁女性占比第二,为19.08%;女性在其他年龄段均高于男性。
猛男仙女都爱下午茶,细分品类各有偏好
下午茶中,猛男、仙女都是奶茶果汁、汉堡薯条、炸鸡炸串和咖啡的粉丝。猛男更爱披萨意面,仙女爱买甜品。猛男比仙女消费更多汉堡薯条,仙女比猛男更钟情于奶茶果汁。
Z世代偏好传统卤味,银发族洋快餐消费需求大
下午茶消费中,Z世代(1995-2009年间出生,为方便统计,此处近似为18-24岁)、银发族(60岁及以上)都是奶茶果汁、 汉堡薯条、炸鸡炸串和甜品的粉丝。
Z世代更爱卤味熟食,银发族爱买披萨意面。
“小伙伴,干杯!“平均每单2.7杯,下午茶更具社交属性
近三年,下午茶时段消费中,平均每笔下午茶订单平均购买2.7杯奶茶果汁,远超起送费对应杯数。“独乐乐不如众乐乐”;下午茶特有的“拼单属性”和“分享属性” ,使其具有“办公室社交”功能。
四、爆款能力大揭秘:国潮、颜值、口味、还要性价比
2021下午茶饮品品牌榜
榜单首先考察下午茶时段品牌主营业务品类是否符合“新式”中国下午茶定义的三大要素(即“新”数字化、“中国元素”、 “下午茶”14:00-16:59非正餐餐饮订单),再针对品牌主营品类进行分类,最后针对过去一年品牌总体订单规模、营业收入、 用户好评、门店数量等维度,利用等权重和标准化进行综合排名。
本土VS海外,下午茶品类融合新趋势
在2021下午茶分品类品牌榜共有47家上榜品牌中,本土品牌共36家,海外品牌11家,本土品牌优势明显;
国潮下午茶文化促使西式快餐迎合中国文化,西式快餐纷纷推出中式下午茶产品,出现品类融合的新趋势,“西式快餐的中式 吃法”成为西式快餐品牌发展新动力;炸鸡不止配可乐,更可以配红茶和奶茶。
中国下午茶正崛起,国潮&颜值成爆款新趋势
利用国潮、颜值关键词表,匹配平台用户评论数据及检索量,得到2021下午茶国潮影响力TOP5品牌榜和国民颜值TOP5品牌榜。
2021减糖订单品牌榜:减糖备注占比近一半
下午茶订单糖分备注分布中,只有1%订单要求加糖,说明下午茶消费中用户健康低糖意识正在加强,目前下午茶时段平台上 “减糖”订单占备注茶饮订单48%,占全部茶饮订单12%。
2021口味创新品牌榜:茶底、珍珠创新密集
下午茶订单中,口味创新订单仅占2.58%,其中创新主要集中在茶底、珍珠、芝士、鲜果、酸奶、牛乳几个方面,尤其是茶底和珍珠,相关口味创新较为丰富。
五、数字服务“人货场”更高效更快捷,更智能更便利
市场蓝海:用户需求变化;行业梯队形成;政府引导监管
文化自信:兼容并包;下沉商机;银发潜力;本土品牌崛起;全链路数智化
报告节选:
报告链接:2021下午茶数字经济蓝皮书
(本文仅供参考,不代表我们的任何投资建议。如需使用相关信息,请参阅报告原文。)
-
标签
- 数字经济
- 相关标签
- 相关专题
- 相关文档
- 相关文章
- 全部热门
- 本年热门
- 本季热门
- 1 数字经济专题报告:建筑提智增效,数字大有可为.pdf
- 2 从数字经济视角解读:新质生产力研究报告(2024年).pdf
- 3 中国数字经济发展白皮书(2021年).pdf
- 4 产业互联网深度报告:从消费互联网到产业互联网的核心洞察.pdf
- 5 数字化前瞻研究:数字新基建,数字生态,数字经济.pdf
- 6 2022中国数字经济发展研究报告.pdf
- 7 2022中国数字经济政策及发展研究报告.pdf
- 8 谷歌&淡马锡2019东南亚数字经济报告.pdf
- 9 数字经济117页深度报告:产业数字化未来已来.pdf
- 10 麦肯锡 数字时代的中国-打造具有全球竞争力的新经济.pdf
- 1 广西县域数字经济发展评估报告(2025年)-广西壮族自治区信息中心.pdf
- 2 新京报:2025年数字经济下灵活就业发展研究报告.pdf
- 3 2025海外消费者数字经济报告.pdf
- 4 新疆数字经济研究院:新疆平台经济发展调研报告(2025).pdf
- 5 2025海外数字经济信任度报告.pdf
- 6 信息化与软件产业研究2025年第1期(总89期):数字经济时代数字创新生态的典型特征、建设实践及对策建议.pdf
- 7 云基华海:2025国际可信数据空间发展现状与趋势研究报告.pdf
- 8 数字经济系列“十五五”前瞻:“十五五”时期数字经济六大重点与五大趋势.pdf
- 9 中国信通院:数字原生典型案例集2024-2025.pdf
- 10 【技术报告】区块链基础设施研究报告(2024年).pdf
- 1 “十五五”区域数字经济发展研究报告.pdf
- 2 2025年世界投资报告数字经济领域的国际投资概述.pdf
- 3 2025年我国数字经济发展形势展望.pdf
- 4 《2025东南亚数字经济报告》英文版.pdf
- 5 数字经济中的国际投资:政策制定者的工具包(英译中).pdf
- 6 2025数字经济与人工智能领域全球未来法律发展展望报告.pdf
- 7 纵横股份深度研究报告:全谱系工业无人机领军企业,以“低空+AI行业应用”深化布局低空数字经济——华创交运低空60系列(二十七).pdf
- 8 公募基金周报:中证A500ETF流入规模超300亿元,中证东盟数字经济主题指数发布.pdf
- 9 实体经济和数字经济深度融合发展报告(2025)-“人工智能+”创新应用.pdf
- 10 山东省数字经济创新平台:2026城市地面服务机器人空间治理白皮书(第一版).pdf
- 全部热门
- 本年热门
- 本季热门
- 1 2026年纵横股份深度研究报告:全谱系工业无人机领军企业,以“低空+AI行业应用”深化布局低空数字经济——华创交运低空60系列(二十七)
- 2 2025年第52周公募基金周报:中证A500ETF流入规模超300亿元,中证东盟数字经济主题指数发布
- 3 东南亚数字经济2025:从3000亿美元GMV到AI驱动新纪元
- 4 2025年全球数字经济格局分析:亚洲城市在创新指数前十强中占据五席
- 5 2025年中国数字经济产业分析:企业总量突破383万背后的增长逻辑
- 6 2025年广西县域数字经济发展分析:16.4%增长背后的多元格局与转型路径
- 7 2025年AI与区块链协同发展,迈向Agent自主数字经济
- 8 2025年中国数字经济产业链分析:全国一体化算力网加速产业协同与价值释放
- 9 2024年中国数字经济指数分析:从高速增长迈向高质量发展新阶段
- 10 2024年中国数字经济分析:从高速增长迈向高质量发展的关键转折
- 1 2026年纵横股份深度研究报告:全谱系工业无人机领军企业,以“低空+AI行业应用”深化布局低空数字经济——华创交运低空60系列(二十七)
- 2 2025年第52周公募基金周报:中证A500ETF流入规模超300亿元,中证东盟数字经济主题指数发布
- 3 东南亚数字经济2025:从3000亿美元GMV到AI驱动新纪元
- 4 2025年全球数字经济格局分析:亚洲城市在创新指数前十强中占据五席
- 5 2025年中国数字经济产业分析:企业总量突破383万背后的增长逻辑
- 6 2025年广西县域数字经济发展分析:16.4%增长背后的多元格局与转型路径
- 7 2025年AI与区块链协同发展,迈向Agent自主数字经济
- 8 2025年中国数字经济产业链分析:全国一体化算力网加速产业协同与价值释放
- 9 2024年中国数字经济指数分析:从高速增长迈向高质量发展新阶段
- 10 2024年中国数字经济分析:从高速增长迈向高质量发展的关键转折
- 最新文档
- 最新精读
- 1 2026年中国医药行业:全球减重药物市场,千亿蓝海与创新迭代
- 2 2026年银行自营投资手册(三):流动性监管指标对银行投资行为的影响(上)
- 3 2026年香港房地产行业跟踪报告:如何看待本轮香港楼市复苏的本质?
- 4 2026年投资银行业与经纪业行业:复盘投融资平衡周期,如何看待本轮“慢牛”的持续性?
- 5 2026年电子设备、仪器和元件行业“智存新纪元”系列之一:CXL,互联筑池化,破局内存墙
- 6 2026年银行业上市银行Q1及全年业绩展望:业绩弹性释放,关注负债成本优化和中收潜力
- 7 2026年区域经济系列专题研究报告:“都”与“城”相融、疏解与协同并举——现代化首都都市圈空间协同规划详解
- 8 2026年历史6轮油价上行周期对当下交易的启示
- 9 2026年国防军工行业:商业航天革命先驱Starlink深度解析
- 10 2026年创新引领,AI赋能:把握科技产业升级下的投资机会
