燃料电池汽车行业深度报告:制氢加氢,氢能社会
- 来源:未来智库
- 发布时间:2020/09/01
- 浏览次数:1199
- 举报
报告摘要:
氢燃料电池汽车承担能源革命使命。
2019年,氢能源首次被写入《政府工作报告 》,被认为是中 国氢能的元年 。目前,全球氢气制备还是以化石原料为主,未来建立在可再生能源基础上的绿氢 , 也承担起了能源革命的使命 。
氢能基础设施先行 。
加氢站是推广燃料电池汽车产业的前提 。截止 2019年底,全国累计已建成的加氢站共有 61座,已经投入运营的有 52座 。我国加氢站集中分布在广东和华东地区。广东已建成 19座加氢站位列全国第一 ,上海已建成加氢站10座,位列全国第二 。截止 2019年底,全球共有 432 座加氢站投入使用 ,其中,欧洲共有 177座加氢站 ,亚洲178座 ,北美74座 。德国、日本分别有 114座 、87座加氢站 ,排名欧洲、亚洲第一。
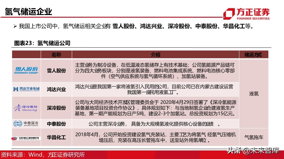
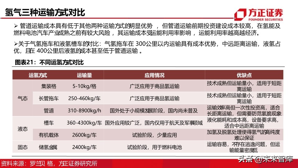
降低氢气成本的关键环节。
气态氢储输是目前全球氢气储输的主要技术路线 ,主要采用长管束或瓶组,国内目前只有20MPa钢制高压长管拖车和瓶组,储氢密度低 。氢气储运成本会影响终端售氢成本,氢燃料消费价格低于30-40元/kg才能与燃油车竞争。国外燃料电池汽车大多装配了70MPa 的 IV型瓶;国内主要以搭载III型35MPa氢气瓶为主,70MPa车用IV型储氢瓶目前在国内限制使用。
全球能源企业巨头加码布局氢能与燃料电池产业。
近来,中石油、中石化、沙特阿美、壳牌等国 内外石化巨头,凭借雄厚的资金实力 、来源充足的氢气资源 、完善的加油站网络加码布局氢能 。
建议关注氢燃料申池产业链龙头公司亿华通 、腾龙股份 、宇通客车 、潍柴动力 、中通客车等。
报告节选:
(报告观点属于原作者,仅供参考。报告来源:方正证券)
如需完整报告请登录【未来智库官网】。
(本文仅供参考,不代表我们的任何投资建议。如需使用相关信息,请参阅报告原文。)
- 氢能行业:2026政府工作报告首提“未来能源”,氢能行业BRID如何抢占先机?.pdf
- 电力设备与新能源行业深度研究:能源转型系列报告,氢能2026展望——国内外政策拐点之年.pdf
- 建筑工程行业:重视两会报告首提的算电协同和氢能绿色燃料机会.pdf
- 环保行业:各省政府工作报告强调降碳减污,“十五五”氢能迈入全产业链发展阶段.pdf
- 氢能行业深度:行业现状、降本路径、产业链及相关公司深度梳理.pdf
- 氢能行业调研.pdf
- 氢能与燃料电池行业研究:绿色航运驱动绿氢消纳破局,开启绿醇千万吨级机遇窗口.pdf
- 头豹研究院:2022年中国氢能行业白皮书:发展燃料电池,助力氢能社会.pdf
- 【分享】燃料电池热管理系统之余热利用设计方案.pdf
- 氢能&燃料电池行业研究:固定式应用场景突破,海外固体氧化物电池迈入商业化.pdf
- 中国汽车:海外新能源车机遇和可能带来的风险(摘要).pdf
- 艺恩报告:智驾未来:AI重塑汽车消费新纪元.pdf
- (懂车帝)汽车以旧换新消费洞察白皮书.pdf
- 汽车行业轮胎月度跟踪(3):26出海加速拐点年,短期重视产能进度、关注原材料等弱化扰动项——产能、订单、销量&库存、成本4项(更新至2603).pdf
- 卡倍亿公司研究报告:汽车线缆龙头乘势而上,多元布局打开长期成长空间.pdf
- 相关标签
- 相关专题
- 相关文档
- 相关文章
- 全部热门
- 本年热门
- 本季热门
- 1 2024德国莱茵TUV氢能及燃料电池全产业链白皮书.pdf
- 2 中国氢能产业发展报告2024.pdf
- 3 氢能源行业专题研究:氢能源产业链分析.pdf
- 4 中国氢能及燃料电池产业手册2020版
- 5 储能技术路线选择专题报告:锂电、钠电、氢能、钒电谁将胜出?.pdf
- 6 中国氢能产业发展报告2020.pdf
- 7 燃料电池汽车行业深度报告:制氢加氢,氢能社会.pdf
- 8 燃料电池汽车行业深度报告:氢能汽车,系统先行.pdf
- 9 氢能源产业链梳理专题报告:制氢、运氢、用氢.pdf
- 10 氢燃料环卫车行业专题报告:基于年度数据的新思考,制造降本+电油比为基,政策考核年催化,氢能价值量升级.pdf
- 1 国富氢能研究报告:全球布局的氢能一体化龙头,期待液氢业务爆发.pdf
- 2 国家能源局:中国氢能发展报告2025.pdf
- 3 氢能无人机行业专题报告:商业化初启,氢能+ 低空双蓝海赛道腾飞.pdf
- 4 华电科工:海上风电景气反转,氢能技术行业领先.pdf
- 5 氢能与燃料电池行业研究:绿色航运驱动绿氢消纳破局,开启绿醇千万吨级机遇窗口.pdf
- 6 氢能行业2025年中期策略:船舶绿色燃料场景突破,看好绿氢运营及设备商.pdf
- 7 头豹研究院:2022年中国氢能行业白皮书:发展燃料电池,助力氢能社会.pdf
- 8 电力设备行业深度报告:氢能深度系列,政策助推应用落地,氢能两轮车有望迎放量元年.pdf
- 9 2024氢能专精特新投融资报告.pdf
- 10 新型电力系统行业报告:氢能行业发展回顾与展望,氢能产业有望走向成熟,关注设备及运营商机遇.pdf
- 1 华电科工:海上风电景气反转,氢能技术行业领先.pdf
- 2 氢能行业:氢气储运及利用发展现状、关键挑战与战略机遇研究.pdf
- 3 中国能建公司研究报告:全球能源建设领军者,布局氢能、IDC第二成长曲线.pdf
- 4 氢能行业2026年度投资策略:从技术降本迈向规模化降本,期待“十五五”放量.pdf
- 5 2025年全球航空可持续发展展望.pdf
- 6 能源转型展望2025——全球及地区至2060年预测(英文).pdf
- 7 公用环保行业202512第2期:“十五五”规划建议首提“能源强国”,关注氢能和聚变能未来产业发展.pdf
- 8 麦肯锡:2025年全球氢能指南报告(英文版).pdf
- 9 中国氢储运中长期布局图景和技术展望.pdf
- 10 氢能行业深度:行业现状、降本路径、产业链及相关公司深度梳理.pdf
- 全部热门
- 本年热门
- 本季热门
- 1 2026年电力设备与新能源行业深度研究:能源转型系列报告,氢能2026展望——国内外政策拐点之年
- 2 2026年建筑工程行业:重视两会报告首提的算电协同和氢能绿色燃料机会
- 3 2026年环保行业:各省政府工作报告强调降碳减污,“十五五”氢能迈入全产业链发展阶段
- 4 2026年氢能行业深度:行业现状、降本路径、产业链及相关公司深度梳理
- 5 2026年氢能行业投资策略:从技术降本迈向规模化降本,期待“十五五”放量
- 6 2026年中国能建公司研究报告:全球能源建设领军者,布局氢能、IDC第二成长曲线
- 7 2026年华电科工公司研究报告:海上风电景气反转,氢能技术行业领先
- 8 2025年全球氢能产业分析:清洁氢能项目步入规模化发展新阶段
- 9 2025年公用环保行业202512第2期:“十五五”规划建议首提“能源强国”,关注氢能和聚变能未来产业发展
- 10 2025年第50周环保公用事业行业周报:机制电价竞价结果加速落地,“41+9”打造氢能新动力
- 1 2026年电力设备与新能源行业深度研究:能源转型系列报告,氢能2026展望——国内外政策拐点之年
- 2 2026年建筑工程行业:重视两会报告首提的算电协同和氢能绿色燃料机会
- 3 2026年环保行业:各省政府工作报告强调降碳减污,“十五五”氢能迈入全产业链发展阶段
- 4 2026年氢能行业深度:行业现状、降本路径、产业链及相关公司深度梳理
- 5 2026年氢能行业投资策略:从技术降本迈向规模化降本,期待“十五五”放量
- 6 2026年中国能建公司研究报告:全球能源建设领军者,布局氢能、IDC第二成长曲线
- 7 2026年华电科工公司研究报告:海上风电景气反转,氢能技术行业领先
- 8 2025年全球氢能产业分析:清洁氢能项目步入规模化发展新阶段
- 9 2025年公用环保行业202512第2期:“十五五”规划建议首提“能源强国”,关注氢能和聚变能未来产业发展
- 10 2025年第50周环保公用事业行业周报:机制电价竞价结果加速落地,“41+9”打造氢能新动力
- 1 2026年电力设备与新能源行业深度研究:能源转型系列报告,氢能2026展望——国内外政策拐点之年
- 2 2026年建筑工程行业:重视两会报告首提的算电协同和氢能绿色燃料机会
- 3 2026年环保行业:各省政府工作报告强调降碳减污,“十五五”氢能迈入全产业链发展阶段
- 4 2026年氢能行业深度:行业现状、降本路径、产业链及相关公司深度梳理
- 5 2026年氢能行业投资策略:从技术降本迈向规模化降本,期待“十五五”放量
- 6 2026年中国能建公司研究报告:全球能源建设领军者,布局氢能、IDC第二成长曲线
- 7 2026年华电科工公司研究报告:海上风电景气反转,氢能技术行业领先
- 8 2025年全球氢能产业分析:清洁氢能项目步入规模化发展新阶段
- 9 2025年公用环保行业202512第2期:“十五五”规划建议首提“能源强国”,关注氢能和聚变能未来产业发展
- 10 2025年第50周环保公用事业行业周报:机制电价竞价结果加速落地,“41+9”打造氢能新动力
- 最新文档
- 最新精读
- 1 2026年中国医药行业:全球减重药物市场,千亿蓝海与创新迭代
- 2 2026年银行自营投资手册(三):流动性监管指标对银行投资行为的影响(上)
- 3 2026年香港房地产行业跟踪报告:如何看待本轮香港楼市复苏的本质?
- 4 2026年投资银行业与经纪业行业:复盘投融资平衡周期,如何看待本轮“慢牛”的持续性?
- 5 2026年电子设备、仪器和元件行业“智存新纪元”系列之一:CXL,互联筑池化,破局内存墙
- 6 2026年银行业上市银行Q1及全年业绩展望:业绩弹性释放,关注负债成本优化和中收潜力
- 7 2026年区域经济系列专题研究报告:“都”与“城”相融、疏解与协同并举——现代化首都都市圈空间协同规划详解
- 8 2026年历史6轮油价上行周期对当下交易的启示
- 9 2026年国防军工行业:商业航天革命先驱Starlink深度解析
- 10 2026年创新引领,AI赋能:把握科技产业升级下的投资机会
