数据中心产业链研究报告:数据底座,长期景气
- 来源:中信证券
- 发布时间:2021/09/17
- 浏览次数:2340
- 举报
1. 数据中心行业简介
IDC介绍:数据的存储/交换/计算中心
互联网数据中心(IDC,Internet Data Center)是通过互联网为集中式收集、存储、处理和发送数 据的设备提供运行维护的设施及相关服务。IDC服务包括三大类型:基础服务、安全防护服务和增值服务。数据中心服务商最初主要提供网站和 服务器托管、应用托管等基础业务,随着业务经营战略的不断转型,增值服务在数据中心业务中的 占比从2010年的29%逐年增加到2018年的53%(中国通信标准化协会)。
数据中心的内部构造与设备
服务器等IT设备作为承载数字业务的核心底座,运行时需要稳定的电源、网络与温控环境。数据中心厂商 为客户提供机柜空间、额定电力、恒温恒湿以及全天候的服务器托管服务。
数据中心的核心要求——高可用性
数据中心按照可用性进行分级:按《GB50147-2017数据中心设计规范》可将数据中心可 用性分为A级、B级和C级,业内也常按TIA-942标准分为T1、T2、T3和 T4。
2. 市场空间与需求结构
国内外市场规模:全球持续景气,中国增速超全球
2020年全球IDC市场规模为914亿美元,2015~2020年CAGR~18.9%; 2020年中国IDC市场规模1958亿元,全球占比~33%, 2015~2020年CAGR~30.4%,高于全球 IDC平均增速。在去年持续至今的疫情催化与国内新基建政策的推动下,大型数据中心作为金融、交通、 在线教育、医疗影像等行业后台模式不断普及,以及数据中心在物联网、边缘计算、人工智能领域得 到广泛应用,未来中国IDC规模还有进一步提升的空间。中国信通院预计2021~23年CAGR有望保持在 27%左右。
需求的结构化分布:目前需求以一线城市及周边为主
目前现有在用的数据中心主要集中在一线城市及 周边地区,如京津冀、长三角以及大湾区,同时 这些地区数据中心的上架率较高,说明这些地区 数据中心在现阶段还有较大的需求空间。 根据工信部的统计,2019年中国数据中心需求前 六大地区为江苏、上海、河北、广深、北京与浙 江,均为一线城市及周边地区。
3. 区域供给与竞争格局
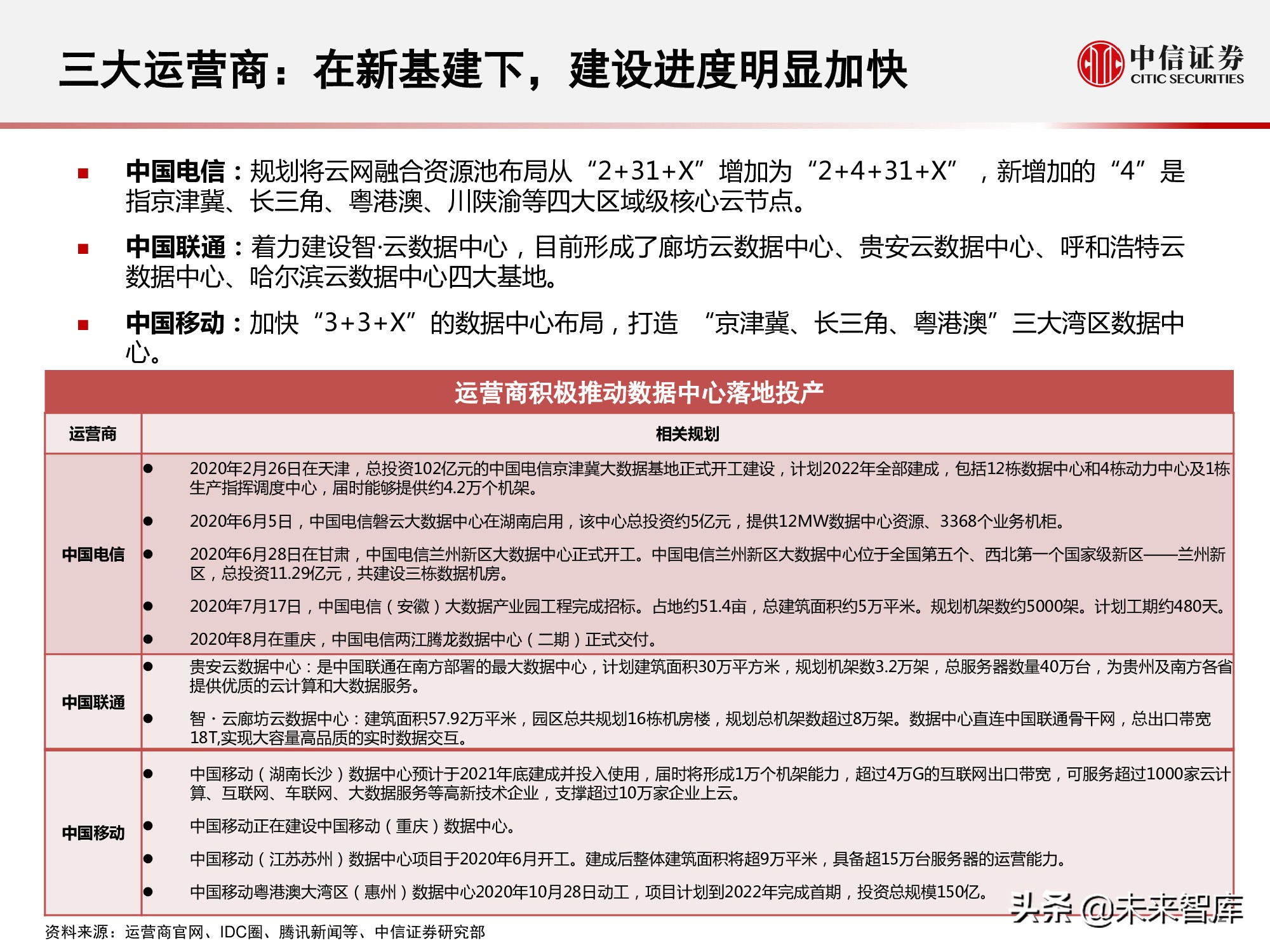
北京:政策管控最严,未来新增资源集中在周边地区
北京及周边地区IDC市场规模持续增长。 2020年北京及周边地区IDC市场规模再创新高, 总收入 达到269.8 亿元,占全国 IDC 市场的27.1% 。
增长速率有所下降。 在2015-2020年这6年中,北京地区IDC市场规模的增长 率呈现出下降趋势。2020年北京地区IDC市场增长率为 19.9%,6年来首次低于20%。
未来新增资源向周边地区扩散。 目前在北上广等一线城市中,北京PUE限制政策最为严 格,未来北京地区80%以上的新增机柜资源将集中在北 京市中心城区以外的郊区、环京的廊坊、张家口以及武 清区等地。
上海:管控较松,由于成本原因客户需求向周边扩散
上海及周边地区IDC市场规模持续增长。 近三年上海地区IDC市场规模分别为104.5亿、122.4亿、 140.3亿,近年来持续增长。
2020年增长速率三地中最慢。 2019年同比增长率为17.1%,2020年同比增长率为 14.6%,在保持增长态势下,增速放缓。
管控较松,由于成本原因需求向周边扩散 。上海市整体能耗指标管控松于北京。但由于节省机柜租 赁成本和网络接入成本等原因,对实时性要求相对较低 的部分IDC用户会更青睐于南通市、苏州市等上海周边 地区建设的数据中心,上海周边地区的数据中心市场增 长高于上海地区。
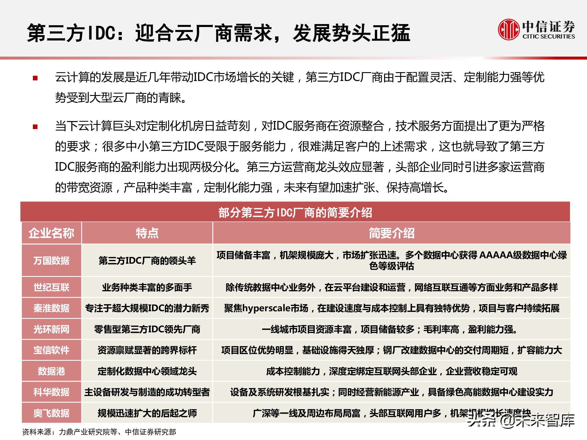
竞争格局:运营商+第三方共同发展
基础电信运营商:以电信、联通、移动为代表,其在骨干网络带宽资源和互联网国际出口 带宽方面优势明显。
第三方IDC服务商:以光环新网、世纪互联、鹏博士等企业为代表,其在从建设成本等方 面优于基础电信运营商
运营商与第三方IDC对比:核心竞争力
资源能力:尤其是核心地区的电力、土地资源获取能力;
运营能力:业务连续运营稳定性、能耗水平、成本控制能力等 客户能力:保持头部客户的合作关系,保证未来需求上的稳健增长;
融资能力:作为重资产,良好的融资渠道与融资成本对于业务扩张至关重要。
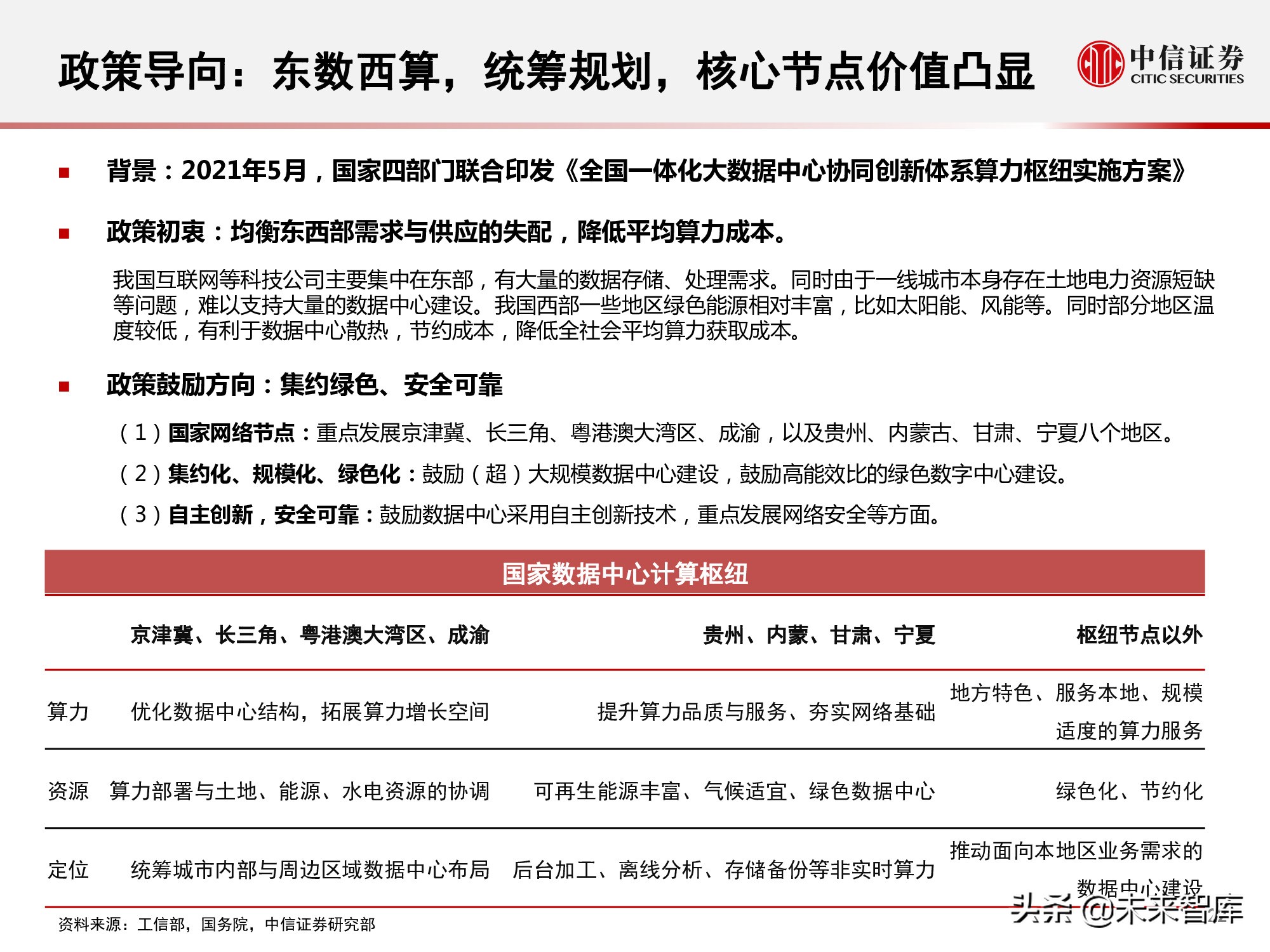
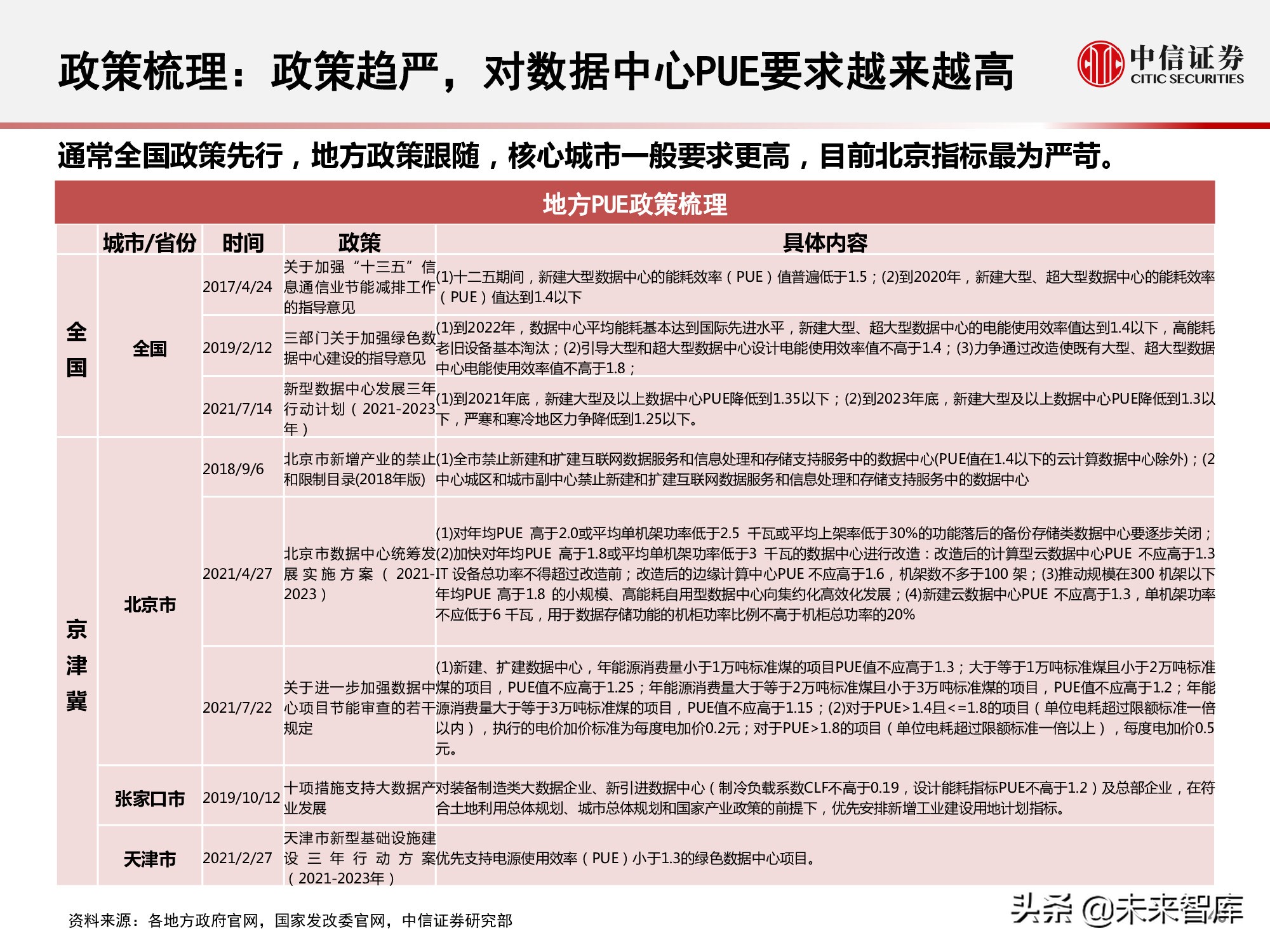
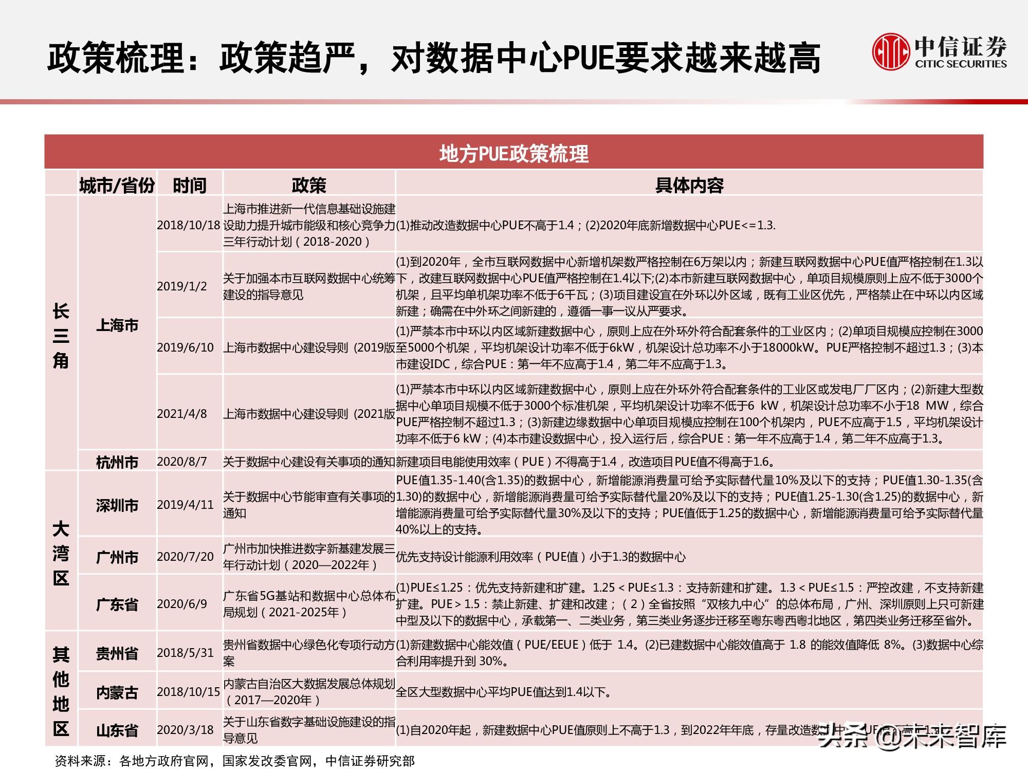
4. 低PUE政策要求对数据中心的影响
政策限制的核心要素:能耗效率
核心衡量指标PUE:PUE是国内外数据中心普遍接受和采用的一种衡量数据中心基础设施能效的指标,其计算公式为: PUE=数据中心总耗电 ÷ IT设备耗电 ;PUE是计算在提供给数据中心的总电能中,有多少电能是真正应用到IT设备上。根据定义,PUE值的取值范围为1.0~∞。 数据中心机房的PUE值越大,则表示制冷和供电等配套基础设施所消耗的电能越大。
IDC制冷设备市场规模及预测
受益于近年来云计算、5G商用、物联网等行业的发展,全球数据量与数据流量出现了爆发式的增长。 数据中心作为网络数据存储与传输的重要节点,在数据量暴增的背景下显著受益。作为数据中心的上 游,IDC制冷设备深度受益。根据ICT Research数据,截止至2019年,中国机房温控设备市场规模约60亿,2015~2019年市场规模 CAGR约为10%。Gartner认为,未来国内温控设备市场规模扩张将会提速,预计2026年市场规模将达 到150亿,2019~2026年CAGR约为14%。
竞争格局“一超多强”,二线国外厂商逐渐出清
近年来行业整体出现国外厂商渐渐出局的趋势。主 要因为随着国内精密空调龙头公司技术的逐渐成熟,国 内厂商产品与国外厂商差距已经逐渐缩小。同时国内厂 商在产品价格与本地化上拥有着显著的优势(国内产品 价格通常是国外产品的60%~70%,产品的交付时间为 6~8个月,而国外厂商交付常常需要一年以上),所以 现在不少数据中心企业渐渐倾向于与国内精密空调厂商 合作。
5. 重要上游行业分析:光模块
用于短中长距数据传输的核心器件
光模块是光通信的核心器件。 目前IT设备间通常通过AOC(有源光纤)进行信息传输,光模块就是设备与光纤之间光电 转换的接口模块,由接收部分和发射部分组成。其中发送端把电信号转换成光信号,通过 光纤传送后,接收端再把光信号转换成电信号。 光模块内部包括光发射端、光接收端、光芯片、射频电路、IC电路等
主要应用场景:电信市场和数据中心市场
电信市场主要应用于基站/PON/WDM/OTN/交换机/路由器等设备;数据中心市场主要应用服务器/架顶交换机/核心交换机等设备。
光模块产业链
从产业链看,光器件厂商是光模块厂商的上游,通过采购光芯片与光组件为光模块厂 商提供有源/无源光器件(分路器,激光器,探测器等)。下游客户主要为电信设备商 和数据中心厂商,近期有云厂商与运营商开始直接集采光模块。
设备商所在的电信市场是光模块的传统市场,运营商作为电信市场光模块最终使用者, 需求占比大,运营商建设的周期性是决定行业景气度的关键;而数通市场最终使用者 为数据中心的下游客户,虽然目前占比较小,但是由于下游云厂商需求弹性较大,所 以近年来增速较快,云厂商在数据中心的资本开支决定了数通市场的景气度。
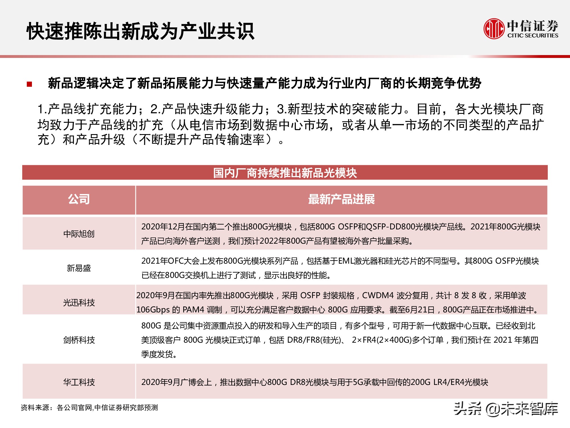
由于需求多样性,光模块品类多、升级快
产品种类多升级快 。光模块产品种类多:不同封装形式(SFP/SFP+
/SFP28/QSFP28/CFP/CFP2/CFP4),同一封装形 式不同速率和传输距离;光模块升级(以速率升级为核心)速率快:电信市场和数据中心市场光模 块速率升级快且有加速趋势。
产品种类多、升级快:由需求多样性和升级快决定 。需求多样性主因在于各应用场景对光模块产品传输速率、传输距离和成本敏感度不同,网络架构不 变以及在无通用模块出现前,该特征长期难以改变;需求升级快主因在于光模块作为元器件,是速 率升级的瓶颈,设备通过不同光模块完成不同接入业务的实现,系统升级首先需要光模块升级。
6. 估值方法
常见的IDC估值方法
一)P/FFO
海外数据中心公司常用的估值方法,通常用于 Reits转型后的IDC公司。由于REITs转型海外 政策要求IDC公司需要将固定比例(通常超过80%)的FFO (来自运营的储备资金, Funds from operations )进行现金分红,所以现金流就成为了影响股东分红的直接因素。
二:EV/EBITDA
海外市场对不同数据中心公司进行横向比较的常规方法。IDC行业属于重资产的行业,相 比于净利润, EBITDA能够更好地反映该类公司的实际经营情况(通常用EBITDA Margin 进行横向对比)。同时各个公司由于经营模式的不同可能资产负债比差异较大,EBITDA 具有更强的可比性。EV也能同时反映公司对于股权人与债权人的价值。
三)PE
由于A股制度限制以及A股投资人的偏好,净利润通常被作为直接决定公司盈利的能力与 股价的标尺。这种估值方法适合IDC上游公司,但是对于重资产的IDC公司并不适合。 目前国内外估值体系的不同(国外EV/EBITDA与P/FFO, 国内PE)导致目前国内IDC企业 更加重视数据中心业务的净利润,导致业务拓展速度低于中概股IDC企业。 我们认为未来市场有望对IDC产业进行重新估值,由PE向EV/EBITDA进行转化,我国 REITs体制的完善可能是重要驱动因素。
报告节选:
(本文仅供参考,不代表我们的任何投资建议。如需使用相关信息,请参阅报告原文。)
- 英诺赛科公司研究报告:全球GaN龙头,引领AI数据中心+机器人架构革新.pdf
- 通信·行业专题报告:数据中心互联技术专题,AI变革推动OCS新技术快速发展.pdf
- 绿色数据中心行业洞察:对算力行业的一点思考(2026).pdf
- 金融数据中心新型全栈可观测及智能分析研究报告.pdf
- 2026全球数据中心展望.pdf
- IDC:2025上半年中国关系型数据库软件市场追踪报告.pdf
- 世纪互联研究报告:基地型IDC快速扩张,积极布局绿电直连.pdf
- 汉钟精机研究报告:IDC制冷供应链中被忽视的压缩机领先供应商;评级上调至买入.pdf
- 潍柴重机研究报告:船用中速机龙头,AIDC驱动柴发业务高增长.pdf
- AIDC行业深度:发展历程、驱动因素、发展趋势、产业链及相关公司深度梳理.pdf
- 美股云计算和互联网行业巨头25Q4总结:Capex指引大幅上修,ROI重要性凸显.pdf
- 云计算行业:全球云上数据泄露风险分析简报(第九期).pdf
- 中国电信:2025年云计算研究白皮书.pdf
- 云计算行业:全球算力十大趋势(2026).pdf
- 云计算行业分析:从AI大模型及智驾算力需求测算,看小米算力需求.pdf
- 相关文档
- 相关文章
- 全部热门
- 本年热门
- 本季热门
- 1 数据中心IDC行业深度研究报告:沧海流量,信息基石.pdf
- 2 “碳达峰、碳中和”背景下数据中心绿色高质量发展研究报告.pdf
- 3 云计算专题报告:IDC,云端驱动,聚焦一线.pdf
- 4 数据中心IDC行业百页洞见:政策、供需与创新的三重共振.pdf
- 5 数据中心产业链研究报告:数据底座,长期景气.pdf
- 6 数据中心行业深度报告:从财务分析看IDC行业的投资价值.pdf
- 7 IDC行业深度报告:还原IDC行业的真实盈利能力.pdf
- 8 数据中心IDC行业深度研究:现状与趋势.pdf
- 9 云计算产业深度报告:中美对标,中国云计算布局正当时.pdf
- 10 IDC行业深度报告:中美对比研究,哪些因素在影响IDC企业估值.pdf
- 1 2025年数据中心800V直流供电技术白皮书(1.0).pdf
- 2 数据中心行业专题报告:AI变革推动AIDC服务商快速发展.pdf
- 3 电力行业专题报告:数据中心强劲增长,低碳电力乘风而起.pdf
- 4 施耐德电气:算电协同——数据中心的能源挑战与应对.pdf
- 5 电力设备行业深度研究:多领域需求共振加速AI数据中心建设.pdf
- 6 通信行业专题报告:数据中心互联技术专题五,液冷—智算中心散热核心技术.pdf
- 7 电力设备行业系列报告:HVDC是大规模数据中心供电升级的趋势,中国公司有机会.pdf
- 8 AIDC行业专题研究:AIDC热潮下看好数据中心硬件机会.pdf
- 9 机械设备行业冷却塔专题报告:冷却塔行业多场景共振,数据中心场景打开成长空间.pdf
- 10 2024数据中心行业投资与价值洞察.pdf
- 1 新能源行业剖析:行业前瞻洞察系列,太空光伏远期空间巨大,太空数据中心有望推动需求.pdf
- 2 2026年电力设备行业年度展望:数据中心强化电力基建需求,出海仍是企业长期增长驱动力.pdf
- 3 人工智能行业:算力奔腾时代,重构数据中心电源及基础设施架构脉络.pdf
- 4 电新行业:数据中心提振效果显现,美国及中东大储需求高增.pdf
- 5 电力设备新能源行业2026年1月投资策略:AIDC电力设备企业有望受益于数据中心建设浪潮,固态电池产业化提速.pdf
- 6 数据中心液冷行业深度研究报告:AIDC投建带动液冷市场扩容,汽零公司快跑入局.pdf
- 7 SOFC行业深度报告:北美数据中心电力短缺,SOFC迎来快速增长.pdf
- 8 蘅东光北交所新股申购报告:AI数据中心卖水人,稀缺的全球光器件“小巨人”.pdf
- 9 电力设备新能源行业电力AI系列报告五:美国缺电研究,数据中心建设重塑美国电力格局.pdf
- 10 儒竞科技公司研究报告:热泵、数据中心、汽车热管理三箭齐发.pdf
- 全部热门
- 本年热门
- 本季热门
- 1 2026年英诺赛科公司研究报告:全球GaN龙头,引领AI数据中心+机器人架构革新
- 2 2026年美国电力行业研究系列二:AI数据中心加剧电力短缺,各类电源需求大增
- 3 2026年通信·行业专题报告:数据中心互联技术专题,AI变革推动OCS新技术快速发展
- 4 2026年电力设备新能源行业电力AI系列报告五:美国缺电研究,数据中心建设重塑美国电力格局
- 5 2026年汽车行业汽零切入数据中心液冷产业链:看好ASIC数据中心增长,重视国产链机会
- 6 2026年新能源行业剖析:行业前瞻洞察系列,太空光伏远期空间巨大,太空数据中心有望推动需求
- 7 2026年机械设备行业数据中心散热专题报告1:CDU液冷泵及冷源关键环节推荐
- 8 2026年电力设备行业年度展望:数据中心强化电力基建需求,出海仍是企业长期增长驱动力
- 9 2026年第5周全球产业趋势跟踪周报:太空数据中心设想发酵,CPU进入涨价周期
- 10 2026年儒竞科技公司研究报告:热泵、数据中心、汽车热管理三箭齐发
- 1 2026年英诺赛科公司研究报告:全球GaN龙头,引领AI数据中心+机器人架构革新
- 2 2026年美国电力行业研究系列二:AI数据中心加剧电力短缺,各类电源需求大增
- 3 2026年通信·行业专题报告:数据中心互联技术专题,AI变革推动OCS新技术快速发展
- 4 2026年电力设备新能源行业电力AI系列报告五:美国缺电研究,数据中心建设重塑美国电力格局
- 5 2026年汽车行业汽零切入数据中心液冷产业链:看好ASIC数据中心增长,重视国产链机会
- 6 2026年新能源行业剖析:行业前瞻洞察系列,太空光伏远期空间巨大,太空数据中心有望推动需求
- 7 2026年机械设备行业数据中心散热专题报告1:CDU液冷泵及冷源关键环节推荐
- 8 2026年电力设备行业年度展望:数据中心强化电力基建需求,出海仍是企业长期增长驱动力
- 9 2026年第5周全球产业趋势跟踪周报:太空数据中心设想发酵,CPU进入涨价周期
- 10 2026年儒竞科技公司研究报告:热泵、数据中心、汽车热管理三箭齐发
- 1 2026年英诺赛科公司研究报告:全球GaN龙头,引领AI数据中心+机器人架构革新
- 2 2026年美国电力行业研究系列二:AI数据中心加剧电力短缺,各类电源需求大增
- 3 2026年通信·行业专题报告:数据中心互联技术专题,AI变革推动OCS新技术快速发展
- 4 2026年电力设备新能源行业电力AI系列报告五:美国缺电研究,数据中心建设重塑美国电力格局
- 5 2026年汽车行业汽零切入数据中心液冷产业链:看好ASIC数据中心增长,重视国产链机会
- 6 2026年新能源行业剖析:行业前瞻洞察系列,太空光伏远期空间巨大,太空数据中心有望推动需求
- 7 2026年机械设备行业数据中心散热专题报告1:CDU液冷泵及冷源关键环节推荐
- 8 2026年电力设备行业年度展望:数据中心强化电力基建需求,出海仍是企业长期增长驱动力
- 9 2026年第5周全球产业趋势跟踪周报:太空数据中心设想发酵,CPU进入涨价周期
- 10 2026年儒竞科技公司研究报告:热泵、数据中心、汽车热管理三箭齐发
- 最新文档
- 最新精读
- 1 聚焦中国互联网行业:超大盘股四季度业绩展望;关注重点围绕AI智能体OpenClaw、云定价及资本支出(摘要).pdf
- 2 亚太能源行业:上调中国几大石油公司目标价;买入中海油(成本地位领先)、中石油(长期盈亏平衡点下降);调整覆盖范围(摘要).pdf
- 3 政策双周报:“十五五”开局之年,稳总量、优结构.pdf
- 4 中国乘用车行业月度图评:2026年2月_春节期间零售销量疲软符合预期,价格竞争企稳.pdf
- 5 纺织服装行业周报:推荐关注中游困境反转机会.pdf
- 6 易观GEO行业市场分析报告2026.pdf
- 7 源网荷储同类项目投资路径与风险解析.pdf
- 8 正泰安能:向设计要效益:AI自动化设计的实践与回报.pdf
- 9 中国汽车:海外新能源车机遇和可能带来的风险(摘要).pdf
- 10 中国温泉旅游:2025年中国温泉旅游行业发展报告.pdf
- 1 2026年中国医药行业:全球减重药物市场,千亿蓝海与创新迭代
- 2 2026年银行自营投资手册(三):流动性监管指标对银行投资行为的影响(上)
- 3 2026年香港房地产行业跟踪报告:如何看待本轮香港楼市复苏的本质?
- 4 2026年投资银行业与经纪业行业:复盘投融资平衡周期,如何看待本轮“慢牛”的持续性?
- 5 2026年电子设备、仪器和元件行业“智存新纪元”系列之一:CXL,互联筑池化,破局内存墙
- 6 2026年银行业上市银行Q1及全年业绩展望:业绩弹性释放,关注负债成本优化和中收潜力
- 7 2026年区域经济系列专题研究报告:“都”与“城”相融、疏解与协同并举——现代化首都都市圈空间协同规划详解
- 8 2026年历史6轮油价上行周期对当下交易的启示
- 9 2026年国防军工行业:商业航天革命先驱Starlink深度解析
- 10 2026年创新引领,AI赋能:把握科技产业升级下的投资机会
