医药行业深度报告:医用耗材招采准入专题研究
- 来源:未来智库
- 发布时间:2020/09/01
- 浏览次数:1029
- 举报
报告综述:耗材中远期向好趋势明确,短期需关注招采结果
自下而上,呈星火燎原之势:
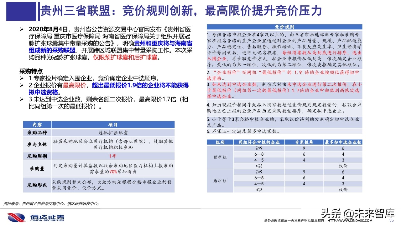
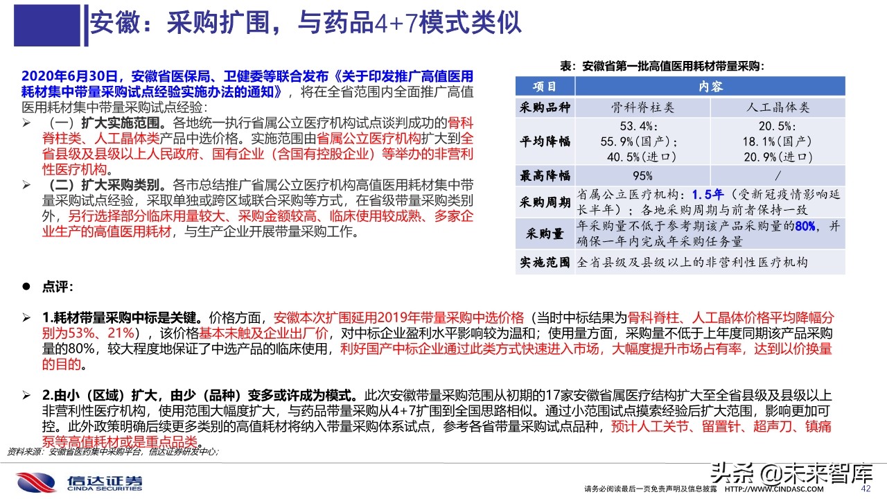
2020年7月,国务院办公厅发布《治理高值医用耗材改革方案》,提出“对于临床用量较大、 采购金额较高、临床使用较成熟、多家企业生产的高值医用耗材,按类别探索集中采购,鼓励医疗机构联合开展带量谈判采 购,积极探索跨省联盟采购”,同时相关部门要求综合试点省份要在2020年探索高值耗材带量采购。截止目前已有多个平台 推进,1)全国层面:冠脉支架全国带量采购已进入整体方案的意见征集中,目前主要涉及铬合金雷帕霉素支架,后续尚需跟 踪具体的分组、中标、用量规则。 2)地方层面:目前已有12个省或省级联盟开展,其中由小(区域)扩大,由少(品种) 变多是主要模式,江苏、福建等已逐步形成制度化的招采节奏,而安徽将2019年省属医院的脊柱及人工晶体带量采购结果扩 大到全省,与药品4+7扩围思路类似。
部分品种降幅超预期,中标后仍需努力:
因不同品类先后被不同省份集采,而已有的招标结果会影响到后续其他区域采购部 门的预期,以及参与企业的策略,从实际情况看,部分品种或已经突破企业出厂价,例如在重庆牵头的重庆四省联盟集采中, 吻合器最高降幅达97.7%。从目前各地已有招采结果看,部分品种在招标准入环节国产替代效应尚不明显,国内中选厂家在 获得入场券之后,仍需努力提高市场份额,后续需紧密跟踪用量实际的情况;对于未中选厂家,在进院将面临较大的挑战, 整体压力较大。
长风破浪会有时:
从中远期看,我们认为:1)品类空间广阔,2)进口替代空间大,3)消费属性强,4)产品线丰富,具备以上 特点的耗材品种具有较好行业机会,具体到企业而言,在带量采购中中标依然是更优的选项——“留下才有机会”,但对公 司利润表的影响(以价换量)需要在时间和空间维度做更多观察。
相关标的:昊海生科(A/H)、三友医疗、南微医学、春立医疗(H)、爱康医疗(H)、正海生物、威高股份(H)、凯利泰、大博医疗等 。
报告节选:
(报告观点属于原作者,仅供参考。报告来源:)
如需完整报告请登录【未来智库官网】。
(本文仅供参考,不代表我们的任何投资建议。如需使用相关信息,请参阅报告原文。)
- 医药生物·生物制品行业创新药盘点系列报告(25):IgA肾病药物已进入商业化兑现期.pdf
- 医药生物行业:IBD行业报告(三)——研发路径愈发清晰,中国创新药公司有望深度参与.pdf
- 医药生物行业新兴生物技术专题报告:小核酸药物方兴未艾,海外创新与国内崛起共振.pdf
- 医药生物行业深度报告:融资与出海双轮驱动,CXO迎来景气度修复与全球化新周期.pdf
- 医药生物行业跟踪周报:两会将创新药列为新兴支柱产业,26年BD出海再提速.pdf
- 海圣医疗新股报告:深耕麻醉医用耗材领域,产品结构持续优化.pdf
- 爱舍伦公司研究报告:新股报告,深耕医用耗材领域,产品结构持续优化.pdf
- 昊海生科研究报告:生物医用耗材龙头,医美+眼科驱动新增长.pdf
- 医院医用耗材联合采购政策解读.pptx
- 山西省医疗机构年度医用耗材集中网上竞价采购工作方案.docx
- 中国医药行业:全球减重药物市场,千亿蓝海与创新迭代.pdf
- 产业深度:2026年医药产业政策展望,“两会”绘蓝图,“十五五”新征途.pdf
- 医药行业省级统筹制度推进,支付能力“升格”:医保省级统筹提速,医药中长期投资新起点.pdf
- 医药行业2025年业绩预告快报总结暨投资策略展望:创新产业链处于较高景气度,医药先进制造实现海外突破.pdf
- 医药行业靶蛋白降解:下一代颠覆性治疗范式迎来商业化元年.pdf
- 相关文档
- 相关文章
- 全部热门
- 本年热门
- 本季热门
- 1 2019年度中国医药市场发展蓝皮书.pdf
- 2 2020年医药行业投资策略:好赛道,好公司(75页PPT).pdf
- 3 医药行业最新研究报告:市场与政策、创新药、医疗器械(77页).pdf
- 4 医药行业深度报告及政策新形势下的医药投资策略2020(168页).pdf
- 5 国内创新药行业发展回顾与2020年展望(294页).pdf
- 6 医药行业189页深度解析2021年投资策略.pdf
- 7 中国医疗改革的历史、现状、未来和产业链影响(100页PPT).pptx
- 8 2020医药行业洞察与竞争指引(117页PPT).pptx
- 9 2019年医药医疗政策大盘点:医保局、药监局、卫建委.pdf
- 10 2020年医药生物行业深度研究报告(95页).pdf
- 1 医药生物行业专题:新靶点有望开启精准降脂治疗新篇章-联用治疗成为降脂趋势,新型药物崛起.pdf
- 2 医药生物行业:2025 ASCO年会摘要总结——关注国产双抗、ADC等创新分子.pdf
- 3 医药生物行业专题报告:CD38单抗,MM放异彩,开辟自免新蓝海.pdf
- 4 医药生物行业小核酸深度报告:靶向递送技术不断涌现,心血管和代谢等慢病领域小核酸有望展现巨大潜力.pdf
- 5 医药生物行业生命科学服务专题:海外公司Danaher&Merck.pdf
- 6 医药生物行业深度报告:“十五五”谋篇新蓝图,脑机接口进入产业化快车道.pdf
- 7 医药生物行业深度报告:引领医疗革命,CGT成长空间广阔.pdf
- 8 医药生物行业疾病专题报告:双抗在自免领域潜力大,重点关注靶点选择及临床前优化.pdf
- 9 医药生物之干细胞疗法行业分析:政策扶持,研发提速,产业迎来发展机遇.pdf
- 10 医药生物行业深度报告:创新药投资手册,从盈利到BD爆发,创新药如何投资?.pdf
- 1 医药生物行业小核酸深度报告:靶向递送技术不断涌现,心血管和代谢等慢病领域小核酸有望展现巨大潜力.pdf
- 2 医药生物行业深度报告:“十五五”谋篇新蓝图,脑机接口进入产业化快车道.pdf
- 3 医药生物行业脑机接口专题报告——技术突破与商业化共振,关注脑机接口未来产业.pdf
- 4 医药生物行业医疗器械2026年度策略:把握出海陡峭曲线,卡位AI医疗商业化落地.pdf
- 5 医药生物行业跟踪周报:“十五五”聚焦脑机接口,抢占全球科技高地,建议关注,微创脑科学、翔宇医疗、美好医疗等.pdf
- 6 医药生物行业:“政策引导&技术支持”助力AI医疗崛起,蚂蚁阿福或成C端应用范例.pdf
- 7 医药生物行业2026年1月投资策略:继续推荐创新药及产业链.pdf
- 8 医药生物行业双周报2026年第1期总第150期:脑机接口推荐性标准立项促进行业规范化《第四批鼓励仿制药品目录》发布.pdf
- 9 医药生物行业专题:小核酸突围,大服务赋能——CXO行业系列专题报告(3).pdf
- 10 医药生物行业深度报告:实体瘤TCE疗法报告二,SCLC、mCRPC治疗中大放异彩,有望突破多靶点、泛癌肿的临床应用.pdf
- 全部热门
- 本年热门
- 本季热门
- 1 2026年医药生物·生物制品行业创新药盘点系列报告(25):IgA肾病药物已进入商业化兑现期
- 2 2026年医药生物行业:IBD行业报告(三)——研发路径愈发清晰,中国创新药公司有望深度参与
- 3 2026年医药生物行业新兴生物技术专题报告:小核酸药物方兴未艾,海外创新与国内崛起共振
- 4 2026年医药生物行业深度报告:融资与出海双轮驱动,CXO迎来景气度修复与全球化新周
- 5 2026年第10周医药生物行业跟踪周报:两会将创新药列为新兴支柱产业,26年BD出海再提速
- 6 2026年医药生物行业:IBD行业报告(二)——市场空间有望提升,多通路联合抑制有望大幅提升疗效
- 7 2026年医药生物行业3月月报:重点关注Q1业绩预期、积极把握主题机会;手术机器人专题,政策打通商业化瓶颈、千亿市场驶向发展快车道
- 8 2026年第9周医药生物行业跟踪周报:2026版基药目录调整在即,利好拟纳入目录的中药标的
- 9 2026年医药生物行业专题:海外制药企业2025Q4&全年业绩回顾——2026会是下一个BD大年吗?
- 10 2026年第7周医药生物行业跟踪周报:FDA创新药审评政策再松绑,利好创新药板块
- 1 2026年医药生物·生物制品行业创新药盘点系列报告(25):IgA肾病药物已进入商业化兑现期
- 2 2026年医药生物行业:IBD行业报告(三)——研发路径愈发清晰,中国创新药公司有望深度参与
- 3 2026年医药生物行业新兴生物技术专题报告:小核酸药物方兴未艾,海外创新与国内崛起共振
- 4 2026年医药生物行业深度报告:融资与出海双轮驱动,CXO迎来景气度修复与全球化新周
- 5 2026年第10周医药生物行业跟踪周报:两会将创新药列为新兴支柱产业,26年BD出海再提速
- 6 2026年医药生物行业:IBD行业报告(二)——市场空间有望提升,多通路联合抑制有望大幅提升疗效
- 7 2026年医药生物行业3月月报:重点关注Q1业绩预期、积极把握主题机会;手术机器人专题,政策打通商业化瓶颈、千亿市场驶向发展快车道
- 8 2026年第9周医药生物行业跟踪周报:2026版基药目录调整在即,利好拟纳入目录的中药标的
- 9 2026年医药生物行业专题:海外制药企业2025Q4&全年业绩回顾——2026会是下一个BD大年吗?
- 10 2026年第7周医药生物行业跟踪周报:FDA创新药审评政策再松绑,利好创新药板块
- 1 2026年医药生物·生物制品行业创新药盘点系列报告(25):IgA肾病药物已进入商业化兑现期
- 2 2026年医药生物行业:IBD行业报告(三)——研发路径愈发清晰,中国创新药公司有望深度参与
- 3 2026年医药生物行业新兴生物技术专题报告:小核酸药物方兴未艾,海外创新与国内崛起共振
- 4 2026年医药生物行业深度报告:融资与出海双轮驱动,CXO迎来景气度修复与全球化新周
- 5 2026年第10周医药生物行业跟踪周报:两会将创新药列为新兴支柱产业,26年BD出海再提速
- 6 2026年医药生物行业:IBD行业报告(二)——市场空间有望提升,多通路联合抑制有望大幅提升疗效
- 7 2026年医药生物行业3月月报:重点关注Q1业绩预期、积极把握主题机会;手术机器人专题,政策打通商业化瓶颈、千亿市场驶向发展快车道
- 8 2026年第9周医药生物行业跟踪周报:2026版基药目录调整在即,利好拟纳入目录的中药标的
- 9 2026年医药生物行业专题:海外制药企业2025Q4&全年业绩回顾——2026会是下一个BD大年吗?
- 10 2026年第7周医药生物行业跟踪周报:FDA创新药审评政策再松绑,利好创新药板块
- 最新文档
- 最新精读
- 1 2026年中国医药行业:全球减重药物市场,千亿蓝海与创新迭代
- 2 2026年银行自营投资手册(三):流动性监管指标对银行投资行为的影响(上)
- 3 2026年香港房地产行业跟踪报告:如何看待本轮香港楼市复苏的本质?
- 4 2026年投资银行业与经纪业行业:复盘投融资平衡周期,如何看待本轮“慢牛”的持续性?
- 5 2026年电子设备、仪器和元件行业“智存新纪元”系列之一:CXL,互联筑池化,破局内存墙
- 6 2026年银行业上市银行Q1及全年业绩展望:业绩弹性释放,关注负债成本优化和中收潜力
- 7 2026年区域经济系列专题研究报告:“都”与“城”相融、疏解与协同并举——现代化首都都市圈空间协同规划详解
- 8 2026年历史6轮油价上行周期对当下交易的启示
- 9 2026年国防军工行业:商业航天革命先驱Starlink深度解析
- 10 2026年创新引领,AI赋能:把握科技产业升级下的投资机会
