德勤中国内地及香港IPO市场2020回顾与2021年前景展望
- 来源:未来智库
- 发布时间:2020/12/26
- 浏览次数:1944
- 举报
温馨提示:如需原文档,请登陆未来智库官网www.vzkoo.com,搜索下载。
受到新冠疫情影响,2020年全年全球宏观经济表现欠佳,地缘政治紧张,环球资本市场表现多次不稳。
2020年回顾
-
2020年度新股市场回顾 ─全球
纳斯达克凭借更多超大型新股重返全球新股融资额榜首,香港交易所跻身第二位,上交所则紧随其后位列第三位。
受去年两只具有历史性规模的超大型新股影响,今年全球前十大新股融资额较去年下滑43%,但今年榜单中半数新股来自上交所和港交所,其中更有4只位居前四位,代表中国内地和香港市场吸引力逐步增加,在国际资本市场中的地位进一步提升。
-
2020年新股市场回顾 ─ 中国内地
2020年中国内地新股发行速度大幅上升,新股发行数量大幅增加,平均融资额略有下降。
2020年中国内地IPO市场概览
前5大IPO共计融资规模为1,167亿元人民币,较去年同期上升57%,整体规模增加426亿元人民币, 前两大融资金额显著高于其余新股融资规模。有4笔超大型的新股发行(其中科创板1笔),总融资额为1,110亿元人民币,较2019年大幅上涨。
2020年中国內地新股巿场融资规模分析
上海主板、创业板和科创板的平均融资规模均较去年有所上升,平均融资规模分别为14.1亿元、8.5亿元人民币和15.5亿元人民币,上年同期分别为8.7亿元、5.8亿元人民币和11.9亿人民币;深圳中小板的平均融资规模均较去年有所下降,平均融资规模为6.9亿元人民币,上年为13.8亿元人民币。
2020年中国内地传统板块等候上市审核企业状态分析
截至2020年12月11日,除了申报于科创板和创业板上市的企业以外,等候上市的正常审核状态企业数量为187家,显著较2019年同期等候上市的246家减少55家,另外有4家企业因申请文件不齐备等导致中止审核,将在更新财务数据后恢复审核。
截至2020年12月11日,科创板等候上市的正常审核状态企业数量为212家,另外有5 家企业因申请文件不齐备等导致中止审核,将在更新财务数据后恢复审核。
截至2020年12月11日,创业板等候上市的正常审核状态企业数量为326家,另外有65家企业因申请文件不齐备等导致中止审核,将在更新财务数据后恢复审核。
-
2020年中国内地资本市场回顾
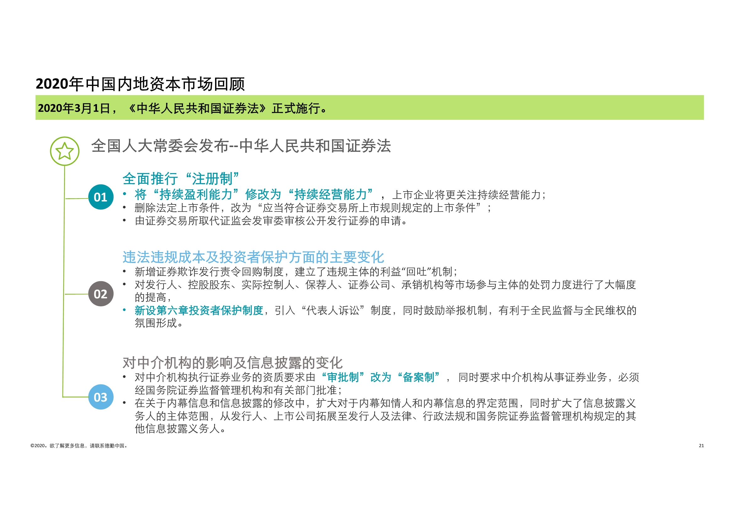
2020年3月1日,《中华人民共和国证券法》正式施行。
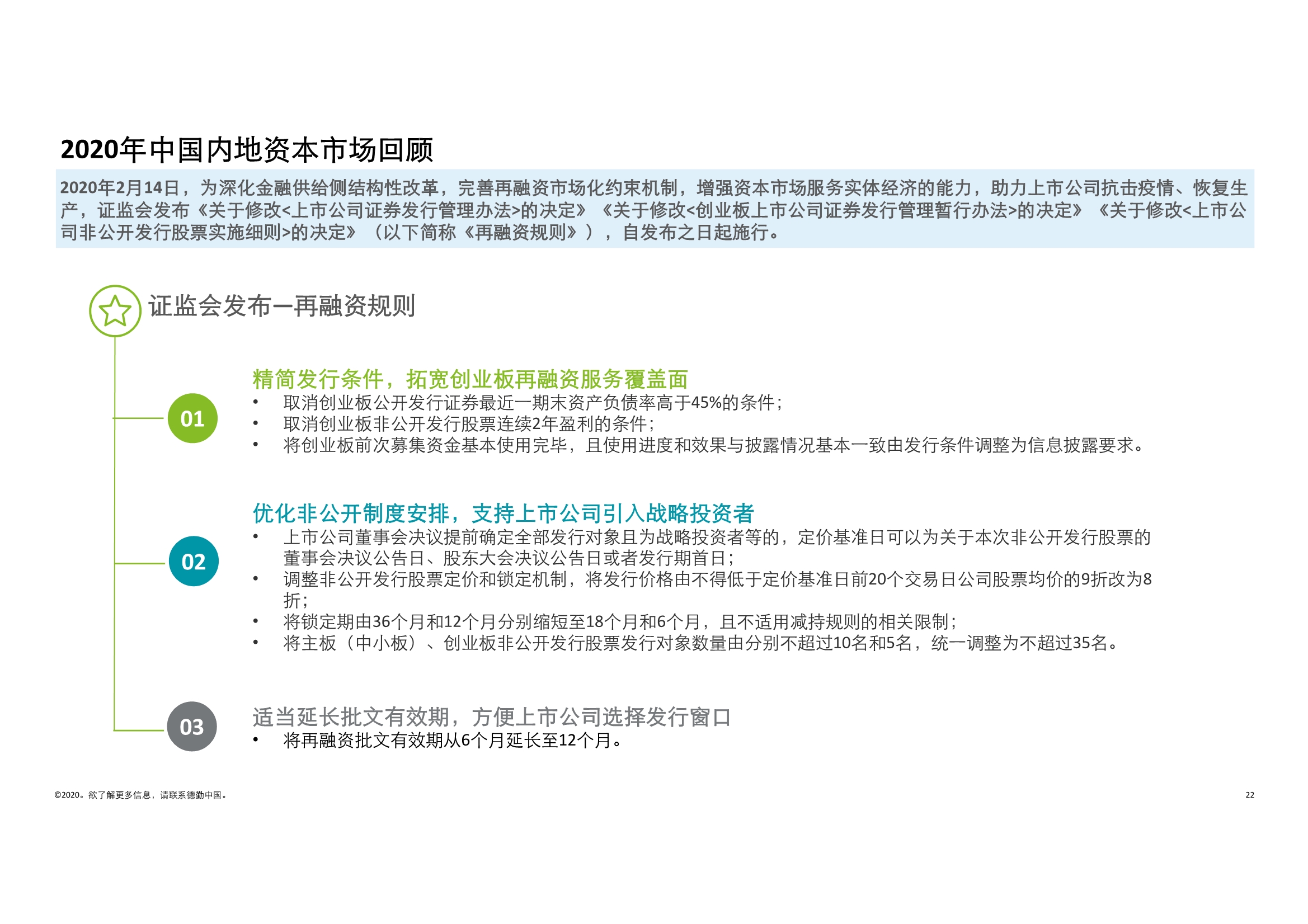
2020年2月14日,为深化金融供给侧结构性改革,完善再融资市场化约束机制,增强资本市场服务实体经济的能力,助力上市公司抗击疫情、恢复生 产,证监会发布《关于修改<上市公司证券发行管理办法>的决定》《关于修改<创业板上市公司证券发行管理暂行办法>的决定》《关于修改<上市公 司非公开发行股票实施细则>的决定》(以下简称《再融资规则》),自发布之日起施行。
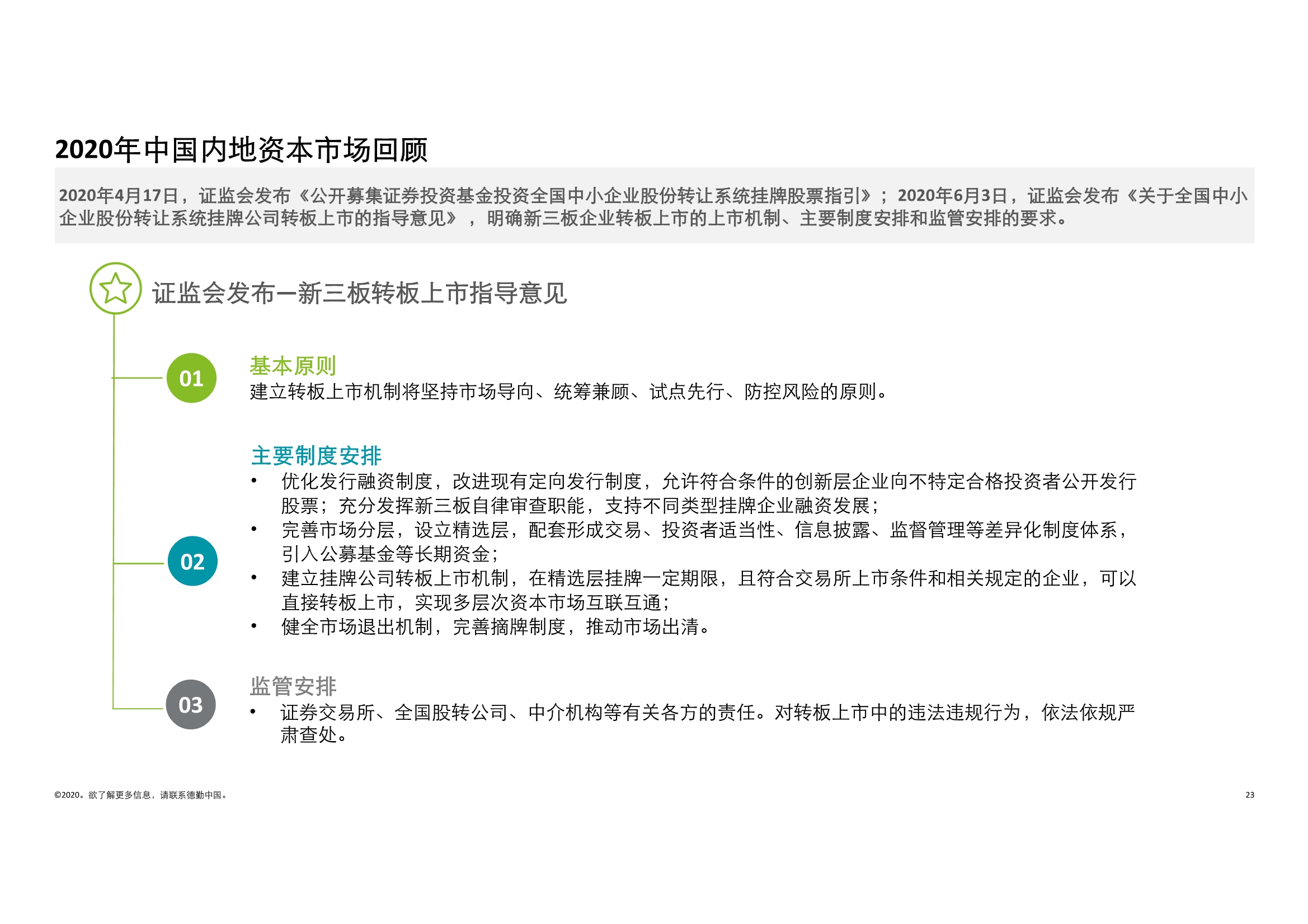
2020年4月17日,证监会发布《公开募集证券投资基金投资全国中小企业股份转让系统挂牌股票指引》;2020年6月3日,证监会发布《关于全国中小企业股份转让系统挂牌公司转板上市的指导意见》,明确新三板企业转板上市的上市机制、主要制度安排和监管安排的要求。
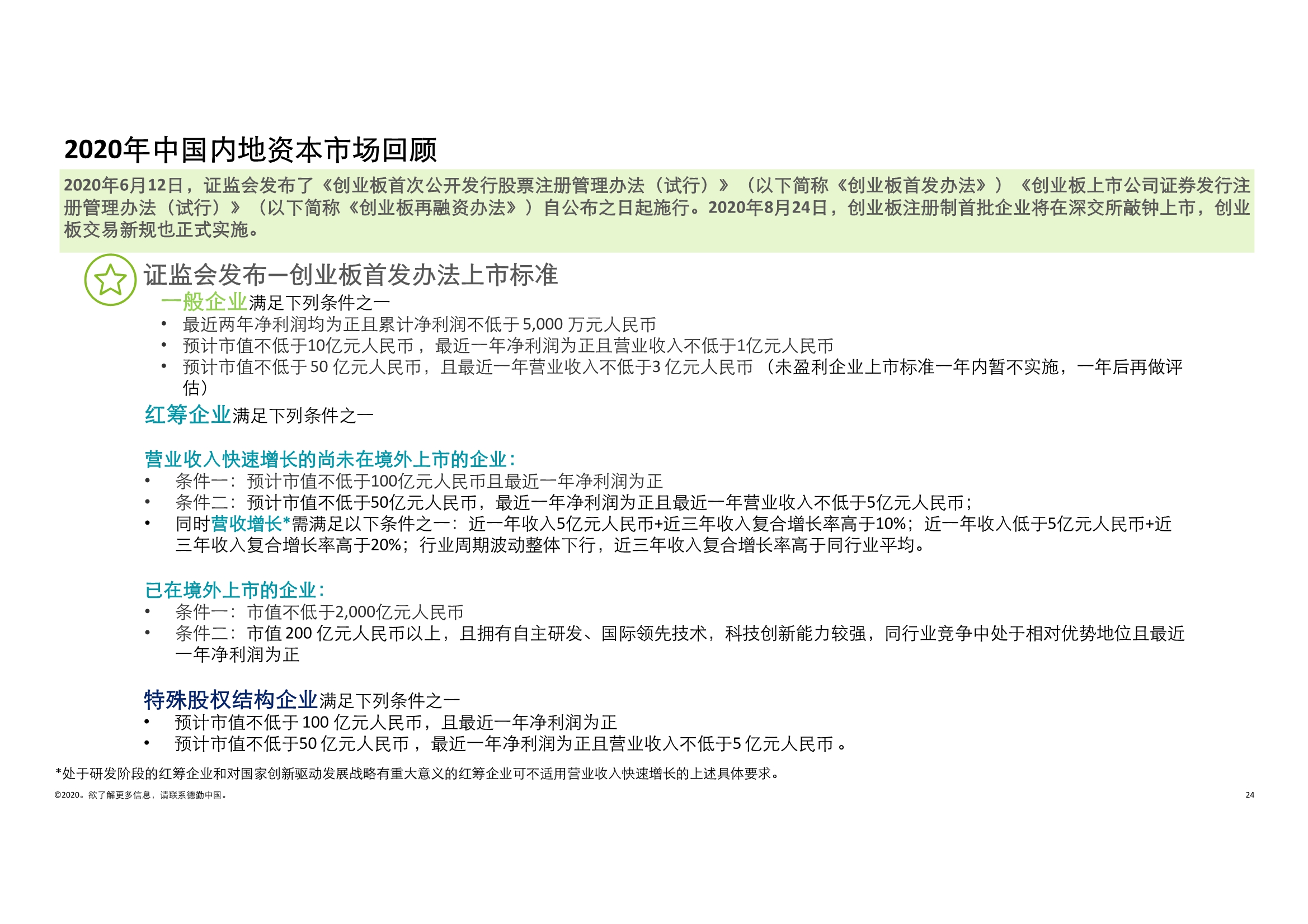
2020年6月12日,证监会发布了《创业板首次公开发行股票注册管理办法(试行)》(以下简称《创业板首发办法》)《创业板上市公司证券发行注册管理办法(试行)》(以下简称《创业板再融资办法》)自公布之日起施行。2020年8月24日,创业板注册制首批企业将在深交所敲钟上市,创业板交易新规也正式实施。
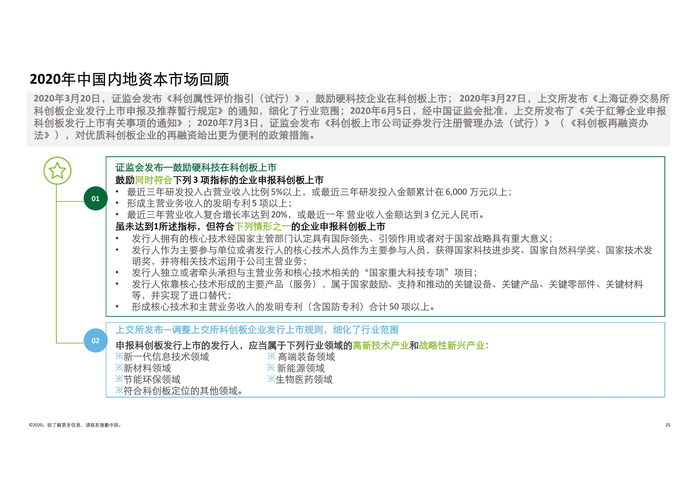
2020年3月20日,证监会发布《科创属性评价指引(试行)》,鼓励硬科技企业在科创板上市; 2020年3月27日,上交所发布《上海证券交易所科创板企业发行上市申报及推荐暂行规定》的通知,细化了行业范围;2020年6月5日,经中国证监会批准,上交所发布了《关于红筹企业申报科创板发行上市有关事项的通知》;2020年7月3日,证监会发布《科创板上市公司证券发行注册管理办法(试行)》(《科创板再融资办法》),对优质科创板企业的再融资给出更为便利的政策措施。
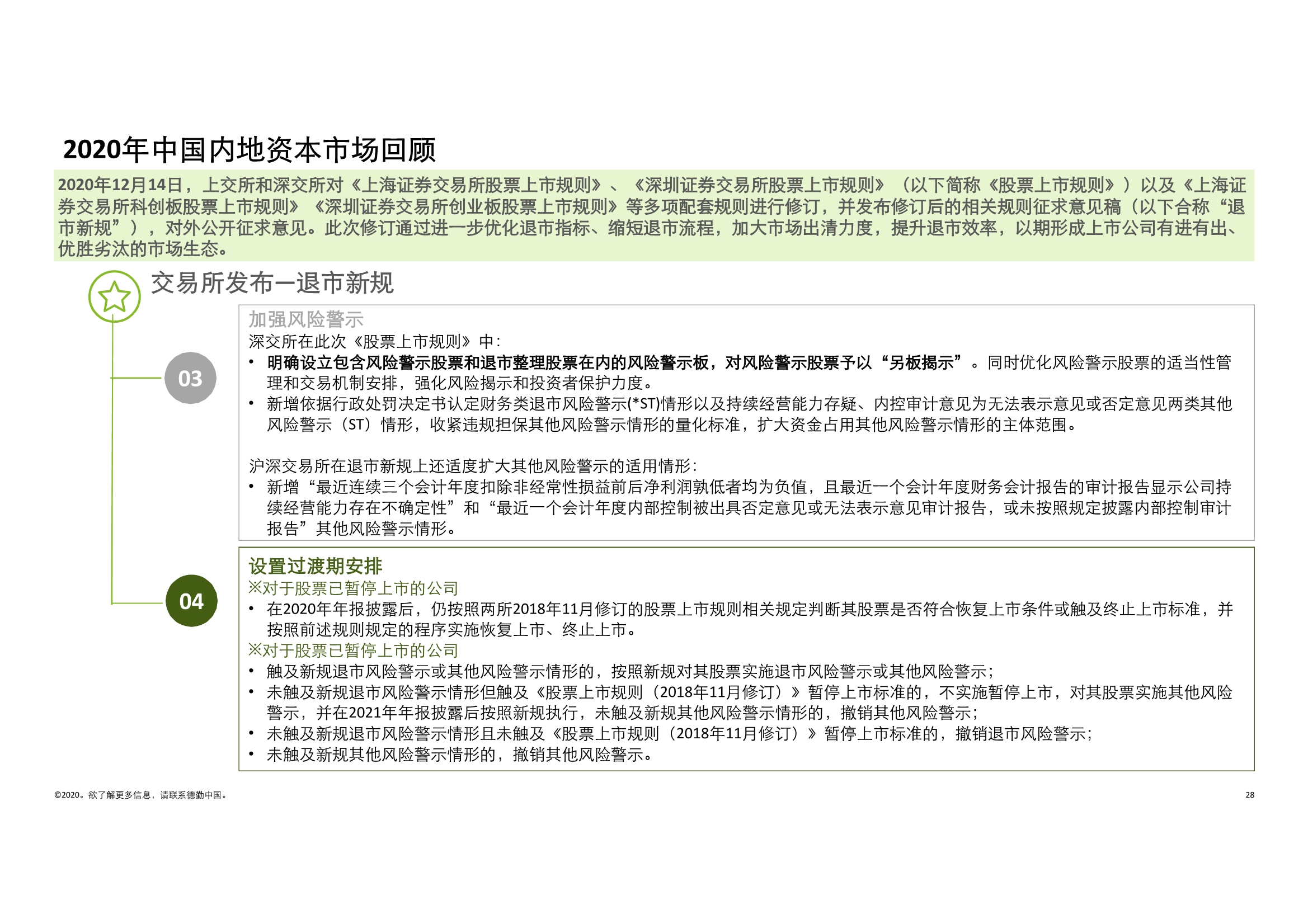
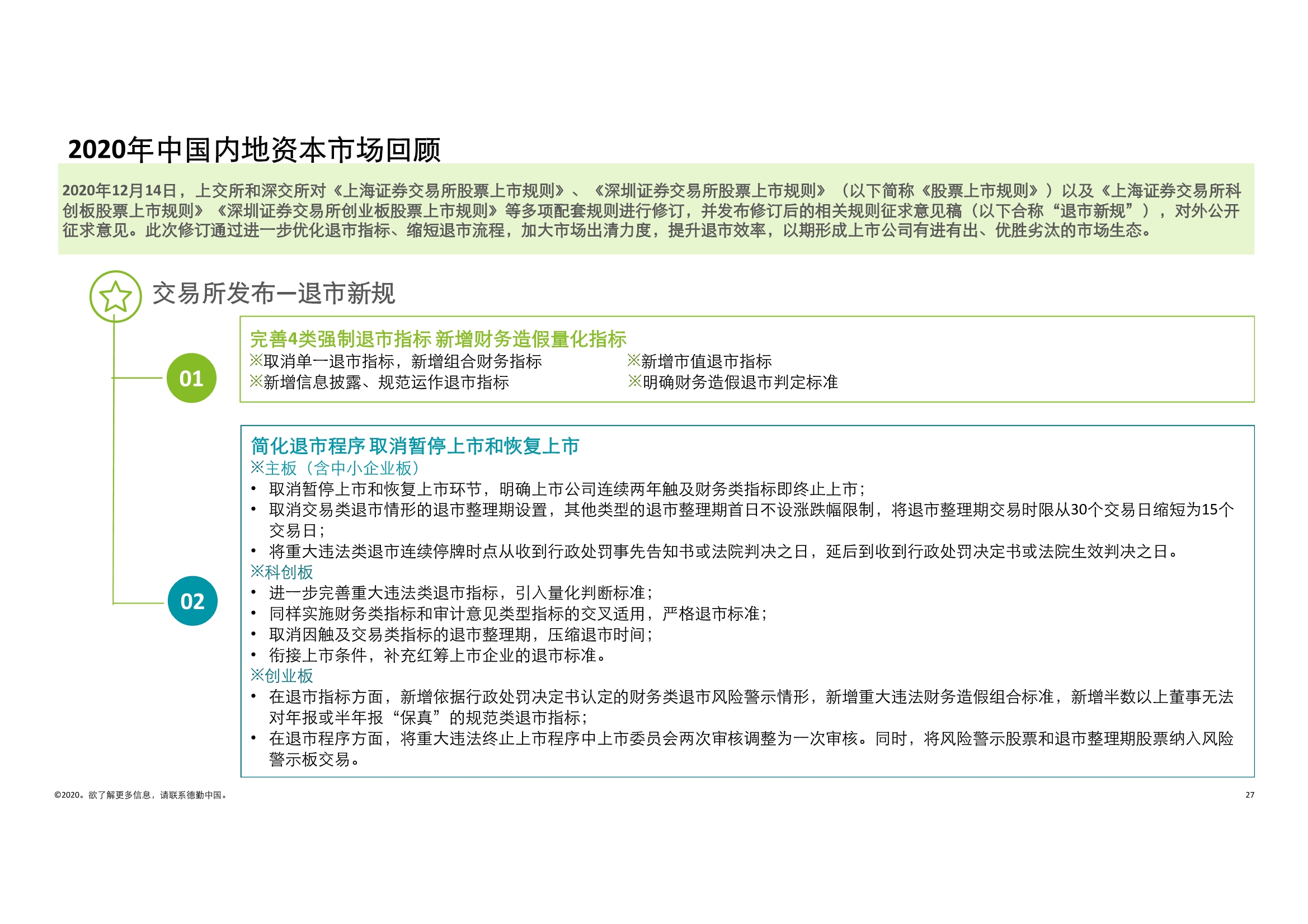
2020年12月14日,上交所和深交所对《上海证券交易所股票上市规则》、《深圳证券交易所股票上市规则》(以下简称《股票上市规则》)以及《上海证券交易所科创板股票上市规则》《深圳证券交易所创业板股票上市规则》等多项配套规则进行修订,并发布修订后的相关规则征求意见稿(以下合称“退市新规”),对外公开征求意见。此次修订通过进一步优化退市指标、缩短退市流程,加大市场出清力度,提升退市效率,以期形成上市公司有进有出、优胜劣汰的市场生态。
-
2020年新股巿场回顾 ─ 香港
2020年香港新股市场再次创下夺目佳绩,港交所2018年上市制度改革效应更见显著,多只超大型新股最终成功上市,使今年融资总额达到自2010年以来的另一高峰。
2020年新经济新股数量微升,但融资额大幅增加56% ,主要受惠于更多未有盈利生物科技新股和大型第二上市新股。
2020年香港新股市场概览
今年第四季度新股数量及融资额虽不及去年同期,但除了2010年第四季度以外,融资额已属往年同期高位。
更多第二上市及更大型内地新股来港上市,令到来自内地企业数量及融资额占比双双录得增长,当中融资额占比更高达98%。
今年前五大新股当中的三只均是第二上市新股,前四位均为新经济企业,前五大融资共计1,230亿港元,较去年同期的1,785亿港元下降31%。
今年主板以及GEM新股首日平均回报率表现均优于去年。
2020年香港前十大冻资额新股分析
前十大冻资新股以医疗及医药行业和TMT行业为主,且主要为新经济企业今年的前十大冻资新股均为中等融资规模以上的企业。
2020年香港新股融资规模分析
16宗超大型IPO融资额占主板融资总额约63%,数量为过去六年以来最多,但比重仍低于2015、2016年水平。
主板与GEM的新股平均融资额两者均高于去年,主板增幅为37%至12.4亿港元,GEM则为7%,从去年的6,464万港元增至6,929万港元,其中主板的数字更加为过去五年以来的新高。
2020年香港新股融资额行业分析
TMT行业独领风骚,医疗及医药和房地产行业随后,前者融资金额较去年弱,后两者表现显著较去年强劲。
-
2020年新股巿场回顾 ─ 美国 (中国企业)
2020年赴美上市中国企业数量较去年略有增长,融资总额有赖于四只超大型新股大幅跃升。
融资额前五大的新股中四只为超大型新股,合计融资额87.59亿美元,较去年的21.46亿美元增长超三倍。
新股上市首日表现优于去年,首日表现最佳的三只新股收益率显著高于去年的前三大,最差的三只新股整体首日表现也好于去年。
房地产、 TMT和制造行业的首日回报率大幅领先,去年领先的则是消费及金融服务行业; 除金融服务业外,今年大部分其他行业均有较好的首日回报率。
TMT行业以新股数量称冠,消费和医疗及医药行业以相同新股数量并列第二;去年则是TMT行业及金融服务行业新股数量大幅领先。
2021年前景展望
2021年两地新股市场 ─ 前景展望
两地监管机构继续为完善资本市场及上市机制不遗余力,于年内落实多项措施、改革及市场咨询,从中长远来说,令到两地市场尤其是针对新经济企业于上市的生态圈更有利。
自2014年第二季度以来,香港主板首次超越上海主板的市盈率;上海科创板市盈率增长放缓;受惠于创业板推行注册制,深圳A股市场的市盈率稍有增长。
-
2021年新股市场前景展望 ─中国内地
截至2020年12月11日,已经过会但尚未发行的企业共计有237家(包含85家科创板,97家创业板),其中传统与高端制造行业(41%) 占比最大。
预料2021年中国内地新股发行会有持续增长,科创板及创业板新股发行数量继续攀 升。
-
2021年新股市场前景展望 ─ 香港
申请于主板与GEM上市的个案均低于去年,主板申请以房地产、制造及TMT 行业为重,GEM申请则由消费行业主导。
新加坡、马来西亚公司继续主导海外企业来港上市的申请数量,台湾企业也出现在主板申请中;主板上市申请以房地产行业为主导,GEM上市申请以消费行业为主。
2021年香港新股市场的融资金额或能突破2010年的水平。
报告节选:
(报告观点属于原作者,仅供参考。报告出品方/作者:德勤)
如需完整报告请登录【未来智库官网】。
(本文仅供参考,不代表我们的任何投资建议。如需使用相关信息,请参阅报告原文。)
- 大模型行业GenAI系列报告之71:从智谱IPO看当前大模型进展和投资机遇.pdf
- 君乐宝系列深度报告1:IPO文件梳理,低温王者归来,产品品牌渠道三轮驱动典范.pdf
- 2026年A股IPO市场2月报:中签率再下探,上市涨幅回升.pdf
- 综合金融行业:创投行业当前市场现状分析及展望,科创类IPO增加,创投类企业业绩向好.pdf
- 策略深度研究:港股IPO投资指南.pdf
- 德勤:2026年技术趋势报告(英文版).pdf
- 2025年AI应用案例精选报告-德勤.pdf
- 德勤从货架到算法:如何在现代食杂零售环境中蓬勃发展(英文版).pdf
- 德勤技术趋势2025.pdf
- 德勤技术趋势2025(英文版).pdf
- 相关文档
- 相关文章
- 全部热门
- 本年热门
- 本季热门
- 1 农夫山泉港股IPO招股书(全文)20200429.pdf
- 2 2020蚂蚁集团招股说明书.pdf
- 3 泡泡玛特-泡泡玛特上市IPO招股书.pdf
- 4 理想汽车-理想汽车IPO招股书.pdf
- 5 滴滴上市IPO招股书(英文).pdf
- 6 货拉拉上市IPO招股书.pdf
- 7 小鹏汽车专题报告:公司概述、财务与经营分析.pdf
- 8 京东健康上市IPO招股书.pdf
- 9 阿里巴巴IPO上市路演中文版PPT.ppt
- 10 互联网企业IT尽职调查总体思路与方法.pdf
- 1 EY安永:2025年中国内地和香港IPO市场报告.pdf
- 2 德勤:中国内地及香港IPO市场2025年上半年回顾与前景展望报告.pdf
- 3 2025Q1 IPO市场回顾及全年展望:寒尽觉春生,IPO提质再出发.pdf
- 4 围绕香港IPO热潮再起的常见问答 (摘要).pdf
- 5 海阳科技研究报告:IPO投资价值报告:尼龙6系列产品领先企业.pdf
- 6 2026年A股IPO市场2月报:中签率再下探,上市涨幅回升.pdf
- 7 计算机行业分析:从Figma IPO看AI应用产业机遇.pdf
- 8 2025年IPO市场策略展望:推动中长资金入市,IPO市场添助力.pdf
- 9 中国内地和香港IPO市场报告.pdf
- 10 港股6月投资策略:IPO火热给港股投资带来更多选择.pdf
- 1 2026年A股IPO市场2月报:中签率再下探,上市涨幅回升.pdf
- 2 26年港股IPO和解禁潮展望:悬头之剑?.pdf
- 3 港股医药IPO打新机会.pdf
- 4 中国内地和香港IPO市场报告:A股,科技引领铸就新引擎,制度优化激活新动能,香港,巨头云集夯实定基石,资本汇聚提升中心位.pdf
- 5 策略深度研究:港股IPO投资指南.pdf
- 6 中小盘周报:商业航天IPO利好频出,关注传统行业转型机会.pdf
- 7 2025年度IPO市场数据报告.pdf
- 8 2025年IPO市场回顾及2026年策略展望:科技支持力度加码,2026年IPO提质稳速.pdf
- 9 2026年策略报告:十五五开局憧憬政策发力,港股IPO热潮持续.pdf
- 10 全球产业趋势跟踪周报:长征十二号甲入轨成功,商业航天IPO新规落地.pdf
- 全部热门
- 本年热门
- 本季热门
- 1 2026年大模型行业GenAI系列报告之71:从智谱IPO看当前大模型进展和投资机遇
- 2 2026年君乐宝系列深度报告1:IPO文件梳理,低温王者归来,产品品牌渠道三轮驱动典范
- 3 2026年A股IPO市场2月报:中签率再下探,上市涨幅回升
- 4 2026年综合金融行业:创投行业当前市场现状分析及展望,科创类IPO增加,创投类企业业绩向好
- 5 2026年策略深度研究:港股IPO投资指南
- 6 2026年第5周新材料产业行业周报:Open AI计划2026Q4正式启动IPO,LED行业迎来涨价潮
- 7 2026年策略报告:十五五开局憧憬政策发力,港股IPO热潮持续
- 8 2026年半导体行业专题研究:长鑫IPO受理驱动产能技术双升级,AI赋能下本土产业链迎黄金发展期
- 9 2026年策略专题研究:需要担心本轮港股IPO的“虹吸效应”吗?
- 10 2026年港股医药IPO打新机会
- 1 2026年大模型行业GenAI系列报告之71:从智谱IPO看当前大模型进展和投资机遇
- 2 2026年君乐宝系列深度报告1:IPO文件梳理,低温王者归来,产品品牌渠道三轮驱动典范
- 3 2026年A股IPO市场2月报:中签率再下探,上市涨幅回升
- 4 2026年综合金融行业:创投行业当前市场现状分析及展望,科创类IPO增加,创投类企业业绩向好
- 5 2026年策略深度研究:港股IPO投资指南
- 6 2026年第5周新材料产业行业周报:Open AI计划2026Q4正式启动IPO,LED行业迎来涨价潮
- 7 2026年策略报告:十五五开局憧憬政策发力,港股IPO热潮持续
- 8 2026年半导体行业专题研究:长鑫IPO受理驱动产能技术双升级,AI赋能下本土产业链迎黄金发展期
- 9 2026年策略专题研究:需要担心本轮港股IPO的“虹吸效应”吗?
- 10 2026年港股医药IPO打新机会
- 1 2026年大模型行业GenAI系列报告之71:从智谱IPO看当前大模型进展和投资机遇
- 2 2026年君乐宝系列深度报告1:IPO文件梳理,低温王者归来,产品品牌渠道三轮驱动典范
- 3 2026年A股IPO市场2月报:中签率再下探,上市涨幅回升
- 4 2026年综合金融行业:创投行业当前市场现状分析及展望,科创类IPO增加,创投类企业业绩向好
- 5 2026年策略深度研究:港股IPO投资指南
- 6 2026年第5周新材料产业行业周报:Open AI计划2026Q4正式启动IPO,LED行业迎来涨价潮
- 7 2026年策略报告:十五五开局憧憬政策发力,港股IPO热潮持续
- 8 2026年半导体行业专题研究:长鑫IPO受理驱动产能技术双升级,AI赋能下本土产业链迎黄金发展期
- 9 2026年策略专题研究:需要担心本轮港股IPO的“虹吸效应”吗?
- 10 2026年港股医药IPO打新机会
- 最新文档
- 最新精读
- 1 策略周报:聚焦中东局势和原油走势,A股震荡分化.pdf
- 2 基础材料能源行业月报:供给持续优化下26年景气有望上行.pdf
- 3 信用债周策略:同业存款自律管理升级对短债有何影响?.pdf
- 4 春风动力公司研究报告:解构龙头系列之八:如何看待春风动力底层能力和增长潜力?.pdf
- 5 电力设备行业周报:算电协同打开风光储需求空间,看好五大产业方向.pdf
- 6 赤子城科技公司研究报告:泛娱乐社交出海龙头,中东红利下长期成长确定性凸显.pdf
- 7 美湖股份公司研究报告:泵类龙头主业扎实,积极布局机器人、智驾等新兴赛道.pdf
- 8 森松国际公司深度报告:模块化工厂翘楚,卡位全球制药产能建设浪潮.pdf
- 9 鹰普精密公司研究报告:再论鹰普在AIDC发电领域的预期差.pdf
- 10 宏观周度述评系列:地缘政治冲突框架下资产定价的四个阶段.pdf
- 1 2026年商业航天行业深度:行业现状、市场规模、产业链及相关公司深度梳理
- 2 2026年国产算力行业深度:驱动因素、政策支持、产业进程、突破方向及相关公司深度梳理
- 3 2025年商品半年度报告_原油:供给逐渐过剩,油价下探仍未结束
- 4 2026年汽车行业:空间、格局及竞争优势探究—两轮车、全地形车及低速四轮车赛道对比
- 5 2026年汽车行业:关注整车预期筑底后结构性α行情,特斯拉Optimus明确今夏量产
- 6 2026年日本资本市场展望:如何看待高市时代下的日本?
- 7 2026年公募REITs春季策略展望:存量重构开新局,REITs蓝海向未来
- 8 2026年从风险识别到价值挖掘:中小银行二永债投资策略分析
- 9 2026年ROE稳定与ROE提升下的两类策略构建
- 10 2026年春季黄金投资策略展望:已凌千峰凭栏望,犹有青云万里程
