通信行业2021年度投资策略:百转千回,蓄势待发
- 来源:招商证券
- 发布时间:2020/12/31
- 浏览次数:748
- 举报
温馨提示:如需原文档,请登陆未来智库官网www.vzkoo.com,搜索下载。
核心观点:
2020年受新冠疫情和中美贸易摩擦影响,5G行情未如期而至,2021年将延续板块行情;随着美国大选落地、疫情逐步缓和,以及5G三期招标的开启,通信行业有望实现底部反转。今年受多重因素影响,通信板块受到较大压制,市场风险偏好明显降低,机构配置持续下滑,2020年前三季度通信板块收入和利润增速仍在低位。随着中美关系阶段性缓和以及明年预期的逐渐明确,板块向上趋势有望延续,强烈看好通信板块底部反转行情。此外随着5G商用和云基建的推进,云视频、车联网、AR/VR等5G新应用将快速崛起,商业模式将逐步清晰,长期成长空间确定。
2021年通信行业变革加深,继续看好新基建“四大赛道”确定性机会。“四大赛道”:1)5G基础设备建设:未 来3年,中国5G仍将处于“导入期”,运营商5G投资加速,明年有望迎来基站建设大年,拉动上游元器件及中游设备景气度高企;2)云计算及数据中心:5G新应用来临,云巨头、内容提供方、运营商大力投入云基建,云产业链加速发展趋势加强;3)5G新应用:5G标准R16版本冻结,国六标准加持,智能网联新政落地,AIOT应用进入新纪元,看好模组、车联网、 VR/AR、超高清云视频等5G新应用方向率先落地大机遇;4)卫星互联网:卫星互联网首次纳入新基建范畴,海外巨头超前发展空天卫星通信,行业加速发展,近期有望落地。
重点推荐5G设备、IDC、光模块、物联网、车联网、超高清、云视频、AR/VR、卫星互联网等5G全面落地建设受益细分领域。运营商正全面推进面向明年的5G网络建设的设备采购,叠加全球数通市场持续回暖,设备商、光通信存在确定性投资机会;云巨头、内容提供方、运营商均大力加码数据中心基础设施建设,驱动数据中心产业链景气度持续向上;5G时代为“人工智能+万物互联”的大时代,物联网、超高清、AR/VR、车联网、卫星互联网等应用将逐步落地,板块行情将充分演绎。
投资建议:建议沿着四条主线5G基建、云计算、5G新应用、卫星互联网布局优势白马标的和优质成长公司。重点推荐:5G赛道:中兴通讯、天孚通信、光迅科技、中国联通;云计算赛道:宝信软件、光环新网、奥飞数据、中际旭创、新易盛、星网锐捷、会畅通讯;5G新应用赛道:广和通、鸿泉物联、当虹科技等;卫星互联网赛道:海格通信;建议关注:移为通信、紫光股份、亿联网络、有方科技、世嘉科技、威胜信息、中海达、中国卫通、太辰光、数据港、科华恒盛(电新组覆盖)、科创新源、七一二等。
风险提示:中美摩擦升级、疫情持续蔓延、5G和云投资不及预期、物联网及5G下游应用发展不及预期。
报告摘要:
一、内外因素趋于稳定,通信板块行情有望重新演绎
回顾历史:4G发牌前后一年持续上涨,超额收益明显
4G周期(2012.12-2015.12)通信板块累计涨幅达258.0%,获得超额收益达185.4%。
4G牌照发放前一年,通信板块4G主题行情升温,通信板块超额收益为52.2%。
发牌后正式开启4G网络建设,2014-2015年为4G建设高峰。业绩兑现阶段板块依然超额收益为71.3%。
以业绩为驱动的投资机遇将成为未来主要基调
回顾3G/4G,把握投资节奏。回顾3G/4G周期,资本市场都展现出先提估值,发牌前后通过估值提升驱动投资,然后发牌进入规模建设阶段后预期落地,转向业绩兑现驱动的投资节奏。
5G板块未来投资机遇的基调将是以业绩为驱动。5G从2019年6月6日发牌后,今年进入规模建设阶段,通信板块的相关预期已纷纷落地,以估值提升为主的投资机遇将逐步步入尾声,未来投资机遇的基调将是以业绩兑现为主要驱动因素。
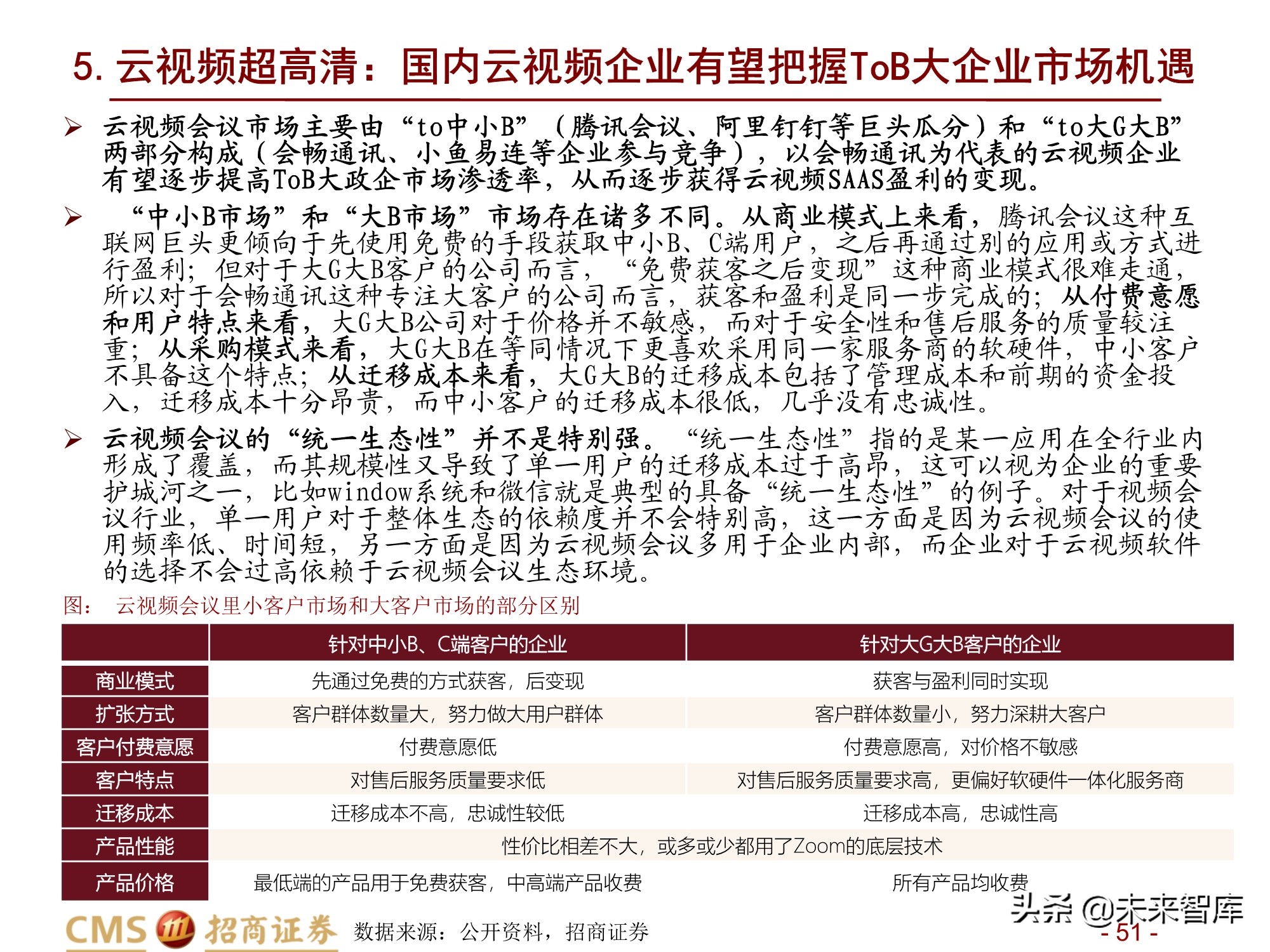
二、2021年通信行业变革之年:寻找未来科技新应用方向
5G建设坚持适度超前原则,明年5G宏基站需求有望超预期
未来5G建设仍将坚持适度超前建设。未来3年5G仍将处于“导入期”,我国将坚持适度超前的5G建设节奏,形成“以建促用”的良性模式。根据行业上下游调研情况,我们判断明年运营商仍将保持不低于今年的高投入,延续增长趋势。
明年5G建设趋势预判。我们判断,广电+移动700MHz将在明年正式落地建设,为5G产业链带来增量。受制700MHz投资分流,移动的M-MIMO基站建设规模或有收缩,但无线侧整体投资和建设规模不低于今年。联通+电信为保证5G网络覆盖不落后移动,有望加大M-MIMO 5G基站的建设规模。低通道数的基站规模占比或有进一步提升。
海外云巨头上调资本开支预期,继续看好明年云产业链发展
三季度云巨头资本开支逐步回升。受新冠疫情影响,海外云巨头资本开支在二季度大都出现短期回落,但从各大公司的三季度财报来看,资本开支纷纷得到回升,Facebook, Google和Apple在三季度环比纷纷扭转了原先两个季度的负增长,实现正向增长,Amazon前三季度实现资本开支同比增长119%,Q1到Q3同比增速分别为107%、109%、136%,保持高速增长。
资本开支长期增长趋势不变,看好云产业未来成长空间。Facebook在三季度报告中上调2021全年的资本开支预期至210-230亿美元,相对2020年预期的160亿美元大幅提高,并表示明年的主要投入方向为数据中心,服务器,网络基础设施以及办公设施,预示着海外云产业链需求端增长态势依旧强劲;其他公司虽因为疫情影响均未给出明确预期,但Microsoft和Google也都提出会在未来进一步支持云业务的增长。云巨头疫情后时期对于云业务资本投入的上升将进一步带动云产业链的高速增长,未来仍有较大的成长空间。
国内云巨头业务高速发展,明年云产业链景气度延续
国内巨头云业务发展迅速,用户开支呈增长态势。阿里巴巴2020年第三季度报告显示,资本开支为21亿美元,环比增长9%。受互联网,金融和零售领域客户推动,阿里云计算业务利润同比增长60%,已有超过百分之60以上的A股公司成为阿里云用户,且用户云业务开支同比增长45%。公司宣布将在未来进一步专注于扩大云业务市场和增长利润,并预期阿里云将于接下来两个季度内开始实现盈利,用户的增长和开支增加将促使国内云计算巨头进一步加大对数据中心的资源布局和资本投入。
政府和云巨头推进加码新基建,“十四五”规划有望再次助推新基建发展。上半年,阿里腾讯纷纷提出千亿投资计划加码云产业布局,近几个月来,多地密集签约总规模均为千亿级的新经济重大项目,”十四五”计划的颁布或将推进四季度政府和地方继续加码布局新基建领域。
国内外芯片巨头云市场保持增长,明年有望逐步回暖
受疫情影响,政企市场大幅下滑拖累英特尔整体业绩,但云业务实现小幅增长。根据英特尔第三季度财报,三季度实现营收183亿美元,同比下滑4%,其中数据中心板块营收85亿美元,同比下滑10%,价格下滑15%,为2017年第一季度以来最差业绩,其中受影响最大的是企业和政府市场部分,第三季度大幅下降47%;疫情刺激下,在家办公趋势使得公司云业务营收三季度同比上升15%,公司预期四季度在疫情影响下,数据中心和云服务提供商业务仍会保持一定需求。
信骅科技BMC芯片(服务器远端控制芯片)出货量出现短期回落,预期短期仍会继续出现承压现象,明年二季度有望逐步回暖。信骅科技Aspeed三季度财报实现营收7.33亿新台币,环比下降19%;BMC芯片出货量260万件,环比下降24%,公司预期四季度芯片出货量仍将继续下行趋势,营收将环比下滑5-10%,公司预计目前需求偏弱的现象最快会在2021年2季度开始得到缓和和回升。全球互联网企业服务器主要采购Aspeed生产的BMC芯片,从公司的BMC出货量和未来预期可以预判未来云产业下游需求状况,我们预判服务器市场有望在明年下半年开始逐步回暖。
运营商竞争环境改善,经营拐点逐步显现
2020年,得益于竞争环境改善以及考核指标的变化,三大运营商收入实现稳步增长,盈利能力持续改善。其中,中国联通前三季度营收同比增长3.79%,净利润同比增长24.70%;中国电信营收同比增长3.46%,净利润同比增长1.72%;中国移动营收同比增长1.40%,净利润略有下滑,同比下降0.30%。
收入恢复性增长的同时,运营商致力于良好的成本管控,严控用户发展成本,提升用户发展质量。
大力发展“智慧+”,我国物联网用户数稳步提升
我国物联网用户数超过10亿户,有望保持稳步提升。2018年,我国蜂窝物联网终端用户数仅为6.71亿户,2019年底提升至10.30亿户。2020年受新冠疫情等因素影响,物联网用户的拓展略有放缓,但短期事件不影响行业长期趋势。
截至9月末,蜂窝物联网终端用户10.73亿户,同比增长18.2%,比上年末净增4492万户。根 据8月数据,应用于智能制造、智慧交通、智慧公共事业的终端用户占比分别达20.3%、18.8%、22.5%。
IoT:政策标准护航,5G促进重量级物联网应用落地
政策标准护航,网络基础设施成熟,数字经济深入人心——物联网发展天时地利人和。今年,工信部明确表示推动2G/3G物联网业务迁移转网,建立NB-IoT、4G(LTECat1)和5G协同发展的物联网综合生态体系,打造应用标杆工程和规模应用场景。
NB-IoT纳入5G标准,海量物联网接入需求有望得到充分释放。NB-IoT被纳入5G技术体系,保障其生命周期与5G同步,将在未来10-20年作为5G mMTC为海量物联网接入服务。
5G落地将促进重量级物联网应用发展。目前的物联网主要为读取物品的状态或位置数据,这些应用数据量小、时延等级较低。未来随着5G技术加持,物联网承载的数据量将呈现指数级增长,并逐步从数据读取转向数据应用、远程控制等深度物联网应用。
IoT:关注智能网联汽车新政落地带来的板块行情
2020年底收官之作:《智能网联汽车技术路线图 2.0》、《新能源汽车产业发展规划(2021-2035年)》重磅发布,从顶层明确了汽车“电动化、网联化、智能化”发展的时间关键节点,预计明年ADAS渗透率将迎来加速拐点。
商用车是车联网落地的最佳场景,具有刚性需求以及政策强推动。商用车联网行业景气度与政策高度相关,2020年“国六”政策、《道路运输条例(修订草案征求意见稿)》先后对商用车网联化的涵盖范围以及智能装置的强制安装提出明确要求,带动智能网联技术在商用车的加速落地。建议关注:鸿泉物联、锐明技术等。
卫星互联网欧美领跑优势明显,中国奋起直追亟需合力
Starlink与OneWeb今年规模落地,领衔全球卫星互联网发展。截止10月24日,SpaceX在今年共完成了13次Starlink卫星发射,目前在轨卫星近900颗。近期Starlink启动Beta测试项目,迈出商业化第一步。预计可实现网络数据传输速度在50Mbps至150Mbps之间,网络延迟控制在20ms至40ms。2020年3月,OneWeb在成功发射74颗卫星一周后宣布破产,近期收购案获FCC批 准,计划于12月重启组网发射。
中国奋起直追,亟需合力发展卫星互联网。全球卫星互联网在美国马斯克的引领下,竞争逐渐进入白热化,本应属于6G阶段的竞争被提前。这场频谱、轨道等低轨卫星空间资源的竞争具有较高战略意义,中国目前拥有多个卫星互联网星座计划,但较为分散,且普遍规模较小。中国需尽早形成合力,实现赶超国际先进水平。
北斗三号系统完成组网,批量商业应用落地在即
北斗今年实现历史性突破,三号系统成功组网。2020年6月23日,北斗三号全球卫星导航系统最后一颗组网卫星成功发射,北斗三号30颗组网卫星已全部到位,北斗三号全球卫星导航系统星座部署全面完成,这标志着我国建成了自主可控的卫星导航系统,具有重要的历史意义。
北斗产业链产值呈现向下游倾斜趋势。随着北斗系统基础设施建设趋于完成,上游占产业链的产值占比逐年下滑,根据中国卫星导航定位协会统计数据,上游基础器件、基础软件和基础数据在产业链产值占比,由2015年的14%逐年下滑至2019年9.92%,下游运营服务的产业链产值占比则同期上升超过19个百分点,达到44.23%,具有更大发展弹性。今年北斗三号系统成功完成组网,为下游应用夯实基础,预计明年将有批量商业应用落地。
三、以云为基,以5G为根,通信新应用筑就产业大机遇(略)
四、重点企业分析(略)
……
报告节选:
(报告观点属于原作者,仅供参考。报告出品方/作者:招商证券,余俊、蒋颖、欧子兴、张皓怡)
如需完整报告请登录【未来智库官网】。
(本文仅供参考,不代表我们的任何投资建议。如需使用相关信息,请参阅报告原文。)
- 相关文档
- 相关文章
- 全部热门
- 本年热门
- 本季热门
- 1 国网信通(600131)研究报告:国网系信息通信服务商,云网融合优势突出.pdf
- 2 5G大产业机遇深度解析(115页PPT).pdf
- 3 5G行业发展最新进展研究报告(45页PPT).pdf
- 4 射频前端滤波器产业105页深度研究报告
- 5 光模块行业深度报告:产业拐点+市场共振.pdf
- 6 中国UWB定位技术企业级应用市场调研(2019 版).pdf
- 7 国家电网:被忽略的5G网络建设方、使用方、运营商.pdf
- 8 物联网产业104页深度研究报告:物联网研究框架与投资机会分析
- 9 车联网产业链深度研究:大幕开启,科技新基建先行.pdf
- 10 光模块专题报告:电信与数通共振,光模块迎高景气.pdf
- 1 2025低空经济场景应用与通信需求白皮书.pdf
- 2 通信行业分析:硅光加速渗透拐点已至.pdf
- 3 通信行业专题报告:国防信息化与智能化建设有望提速,关注板块修复机会.pdf
- 4 光通信行业深度:驱动因素、发展趋势、产业链及相关公司深度梳理.pdf
- 5 通信运营商专题:2024年业绩总结与云计算业务重估.pdf
- 6 通信行业专题报告:数据中心互联技术专题五,液冷—智算中心散热核心技术.pdf
- 7 仕佳光子研究报告:AI驱动光通信技术升级,AWG、MPO打开成长空间.pdf
- 8 政策与产业共振,卫星通信板块迎“奇点时刻”.pdf
- 9 通信行业专题研究:DeepSeek算力效率提升≠算力通缩,国产算力需求方兴未艾.pdf
- 10 通信行业专题报告:光铜共进,AEC等或受益于AI高速短距连接需求.pdf
- 1 政策与产业共振,卫星通信板块迎“奇点时刻”.pdf
- 2 通信行业光通信系列报告一:AI需求与产品高端化,共驱光模块市场增长新周期.pdf
- 3 通信行业深度:无光不AI,硅基光电子引爆新一轮算力革命.pdf
- 4 光通信行业系列报告二:光电共封装重构算力互连架构,CPO开启高密度高能效新时代.pdf
- 5 通信行业深度报告:超节点,光、液冷、供电、芯片的全面升级.pdf
- 6 通信行业深度报告:超节点:光、液冷、供电、芯片的全面升级.pdf
- 7 通信行业:AI强者恒强,卫星拐点已至.pdf
- 8 2026年通信行业年度投资策略:AI基建与应用加速,卫星互联趋势明显.pdf
- 9 移远通信深度报告:从连接模组到智能生态,领军5G_A与AI时代.pdf
- 10 光通信行业深度:驱动因素、发展趋势、产业链及相关公司深度梳理.pdf
- 全部热门
- 本年热门
- 本季热门
- 1 2026年通信行业AI电源专题:AI能耗高速增长引发电源架构重要变革
- 2 2026年通信·行业专题报告:数据中心互联技术专题,AI变革推动OCS新技术快速发展
- 3 2026年通信行业专题报告:商业航天快速发展,火箭及卫星制造率先受益
- 4 2026年通信设备行业“液冷加速度”系列报告三:液冷0→1后,从头部厂商表现再看行业变化
- 5 2026年通信行业端侧AI崛起:场景化硬件重构人机交互,引爆产业链新机遇
- 6 2026年通信行业:光纤行业迎来景气周期
- 7 2026年通信行业投资策略:谷歌TPU v7与OCS光交换,架构革新与产业链机遇
- 8 2026年通信行业投资策略:商业航天建设期主线确立,AI算力提供景气强化
- 9 2026年光通信行业深度:驱动因素、发展趋势、产业链及相关公司深度梳理
- 10 2026年通信行业:云厂商大幅提升资本开支预期推动AI建设,量子计算产业进入发展新阶段
- 1 2026年通信行业AI电源专题:AI能耗高速增长引发电源架构重要变革
- 2 2026年通信·行业专题报告:数据中心互联技术专题,AI变革推动OCS新技术快速发展
- 3 2026年通信行业专题报告:商业航天快速发展,火箭及卫星制造率先受益
- 4 2026年通信设备行业“液冷加速度”系列报告三:液冷0→1后,从头部厂商表现再看行业变化
- 5 2026年通信行业端侧AI崛起:场景化硬件重构人机交互,引爆产业链新机遇
- 6 2026年通信行业:光纤行业迎来景气周期
- 7 2026年通信行业投资策略:谷歌TPU v7与OCS光交换,架构革新与产业链机遇
- 8 2026年通信行业投资策略:商业航天建设期主线确立,AI算力提供景气强化
- 9 2026年光通信行业深度:驱动因素、发展趋势、产业链及相关公司深度梳理
- 10 2026年通信行业:云厂商大幅提升资本开支预期推动AI建设,量子计算产业进入发展新阶段
- 1 2026年通信行业AI电源专题:AI能耗高速增长引发电源架构重要变革
- 2 2026年通信·行业专题报告:数据中心互联技术专题,AI变革推动OCS新技术快速发展
- 3 2026年通信行业专题报告:商业航天快速发展,火箭及卫星制造率先受益
- 4 2026年通信设备行业“液冷加速度”系列报告三:液冷0→1后,从头部厂商表现再看行业变化
- 5 2026年通信行业端侧AI崛起:场景化硬件重构人机交互,引爆产业链新机遇
- 6 2026年通信行业:光纤行业迎来景气周期
- 7 2026年通信行业投资策略:谷歌TPU v7与OCS光交换,架构革新与产业链机遇
- 8 2026年通信行业投资策略:商业航天建设期主线确立,AI算力提供景气强化
- 9 2026年光通信行业深度:驱动因素、发展趋势、产业链及相关公司深度梳理
- 10 2026年通信行业:云厂商大幅提升资本开支预期推动AI建设,量子计算产业进入发展新阶段
- 最新文档
- 最新精读
- 1 2026年中国医药行业:全球减重药物市场,千亿蓝海与创新迭代
- 2 2026年银行自营投资手册(三):流动性监管指标对银行投资行为的影响(上)
- 3 2026年香港房地产行业跟踪报告:如何看待本轮香港楼市复苏的本质?
- 4 2026年投资银行业与经纪业行业:复盘投融资平衡周期,如何看待本轮“慢牛”的持续性?
- 5 2026年电子设备、仪器和元件行业“智存新纪元”系列之一:CXL,互联筑池化,破局内存墙
- 6 2026年银行业上市银行Q1及全年业绩展望:业绩弹性释放,关注负债成本优化和中收潜力
- 7 2026年区域经济系列专题研究报告:“都”与“城”相融、疏解与协同并举——现代化首都都市圈空间协同规划详解
- 8 2026年历史6轮油价上行周期对当下交易的启示
- 9 2026年国防军工行业:商业航天革命先驱Starlink深度解析
- 10 2026年创新引领,AI赋能:把握科技产业升级下的投资机会
