机械行业研究与投资策略:聚焦优质赛道,寻找双击机会
- 来源:光大证券
- 发布时间:2021/07/23
- 浏览次数:495
- 举报
一、机械行业回顾和展望
固定资产投资增速有所回落,但仍保持景气
2021年上半年,受原材料涨价影响,国内固定资产投资同比有所回落,但仍保持景气,1-5月累计同 比增长15.4%;分项来看,基建投资、制造业投资、房地产投资、采矿业投资增速均有所回落。2021 年1-5月,基建投资完成额累计同比增长11.8%;房地产投资累计同比增长18.4%,制造业投资累计同 比增长20.4%,采矿业投资累计同比增长13.9%。受疫情影响,去年上半年各细分领域投资基数较低,除家具制造业和汽车制造业,2021年1-5月其他领域 累计同比都呈现增长趋势;由于受缺芯影响,汽车制造业投资累计同比下降3.7%。
机械行业经营状况整体改善,子行业持续分化
根据申银万国一级行业分类,2021年第一季度机械设备上市公司合计实现营业收入3762.67亿元,在 去年低基数下同比增长58.2%,较2019年同期仍录得43%的增速;归属于上市公司股东的净利润 301.28亿元,同比增长203%,较2019年同期仍录得89.7%的增速。
行业整体股价表现复苏,估值位列中游
2021年上半年机械行业整体股价表现位于中游,行情相对平稳。根据申万一级行业分类,截至2021年 6月30日,机械设备指数上涨3.60%,跑赢沪深300指数3.36pct,在28个行业中排名第15位。机械行业由于企业业绩波动较大,各个下游的成长性差异较大,截至2021年6月30日,机械行业市盈 率(TTM)为32.6倍,在28个行业中排名第16。
二、工程机械:看好龙头,液压件进口替代空间广阔
国内销量增速回落,长期成长空间大
基建和地产投资增速回落,挖掘机开工率下滑。受疫情影响,2020Q1基建和地产投资基数较小,2021Q1累计同比增速高;Q2以来,基建和地产固定 资产投资累计同比增速回落。4月以来,下游受到钢价上涨和环保督察的影响,开工意愿较低,挖掘机 使用小时数同比下降。
多因素导致二季度挖掘机销量同比下降。2021年1-5月挖掘机销量20.1万台,同比增长37.7%;其中,国内市场销量17.7万台,同比增长31.7%。 5月挖掘机销量2.7万台,同比下降14.3%;其中,国内市场销量2.2万台,同比下降25.2%。销量增速 下降主要原因为:销售旺季提前预支Q2需求;高基数效应显现;新项目开工低迷,专项债发行不及预 期。Q3是工程机械行业传统淡季,我们预计Q4销量有望迎来反弹。
出口潜力巨大
工程机械海外市场空间广阔。根据工程机械协会年鉴数据,2019年全球工程机械市场销售额达1067亿美元,其中中国市场规模为 243亿美元,占比为22.8%,海外市场空间是国内的3倍有余,出口潜力巨大。我国工程机械龙头企业出口比例远低于国际龙头企业,长期出口潜力巨大。对标卡特彼勒、小松,我 国工程机械企业在海外市场的收入占比还很低,国内龙头的海外收入规模、占比均有较大的提升空间。
竞争力提升,海外需求旺盛,出口维持高增长。在后疫情时代经济复苏的背景下,海外经济体对工程机械的需求将逐步回升。以挖掘机为例,2021年 3月出口量创单月历史最高水平;二季度以来,在国内销量同比增速回落的情况下,出口销量处于高位, 同比增速达100%以上。随着我国工程机械竞争力提升,预计2021年工程机械出口将维持高增长。
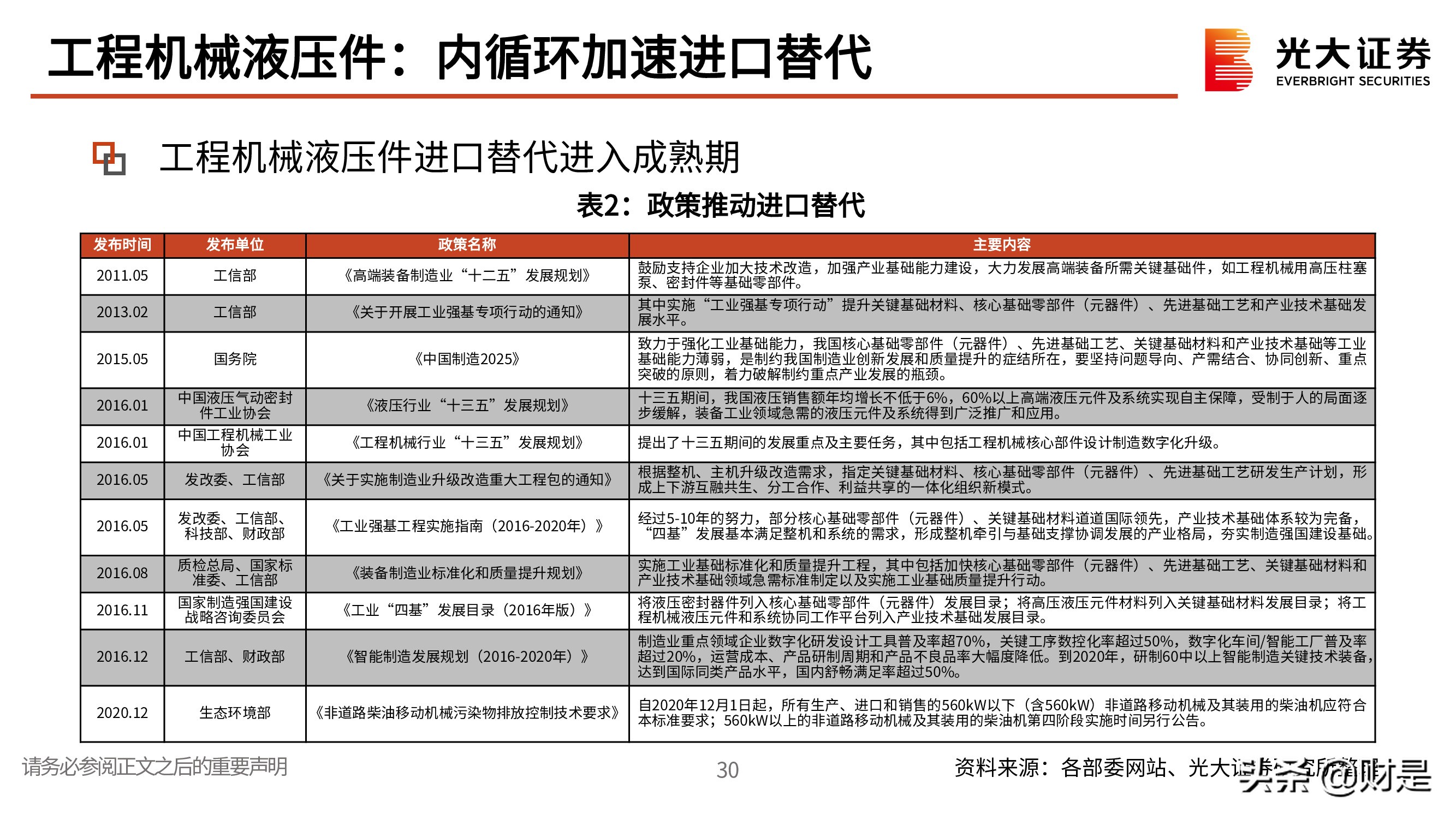
内循环加速进口替代
工程机械液压件尚未实现进口替代。关键零部件国产化程度较低,替代空间大。与整机市场形成鲜明对比,工程机械关键零部件供 货商仍然以国外厂商为主。以液压泵阀为代表的高端液压件市场被博世力士乐、川崎重工、派 克汉尼汾、伊顿等几家液压生产企业所垄断,国内企业生产技术和收入规模较国外企业仍有较 大差距,存在巨大的进口替代空间。
液压系统是工程机械主要成本之一,高端液压件依赖进口。以挖掘机为例,发动机、液压系统等关键零部件在生产成本中占比近半,其中液压系统成本占挖掘机 价值量30%以上,是其主要成本之一。我国液压件行业呈现出普通液压件结构性过剩、产品同质化竞 争严重与高端液压件结构性短缺、大量依赖进口现象共存的局面,行业进出口贸易常年处于逆差状态。
三、检验检测:行业具备长期成长性,看好综合性检测龙头
行业持续保持增长态势
根据国家市场监管总局,截至 2020 年底,我国共有检验检测机构 48919 家,较上年增长 11.16%。全 年实现营业收入 3585.92 亿元,较上年增长 11.19%。从业人员 141.19 万人,较上年增长 9.90%。 2020 年共出具检验检测报告 5.67 亿份,较上年增长 7.64%。疫情不可避免影响检测行业发展,虽然 2020年营业收入增幅有所下降,但整体依然保持增长势态。
行业格局分散,集约化趋势明显
截至2020年底,我国人数在100以下的小、微型检测机构占比96.44%,行业格局分散。截至2020 年底,全国检验检测服务业规模以上检验检测机构6414 家,占机构总数的 13.11%,取得收 入 2774.13 亿元,同比增长 11.91%,行业集约化发展明显。
四、IGBT:市场空间广阔,看好国产化龙头企业
市场空间广阔,需求维持高增长
国内外功率半导体规模持续扩大。在全球方面,据Omdia预测,到2024年全球功率半导体市场规模将达到524亿美元。在国内方面, IHS Markit预测2020年中国功率半导体市场规模达到153亿美元,增速为6.2%,占全球市场规模高达 36%,是全球最大的功率半导体市场,预计2021年市场规模达159亿美元。
国内外IGBT增长势头强劲。2019年全球IGBT市场规模约为62.7亿美元,年均复合增速为10.4%,大于功率半导体行业约5%的复 合增速。在国内方面,我国IGBT市场规模快速增长,从2010年的50.5亿元快速扩张到2018年的161.9 亿元,年均复合增速为15.7%。
国产化率低,但正在逐渐提升
海外厂商占据IGBT市场主要份额。全球范围来看,IGBT市占率前五企业均为海外厂商,占据了全球近70%的市场份额。2019年市占率排名前五的分别为英飞凌、三菱、富士、赛米控和Vincoteh,五 家企业占据了全球68.9%的市场份额,整个IGBT市场竞争格局高度集中。除斯达半导外,前十其他厂 商均为国外企业。
IGBT国产化率低,但正在逐渐提升。中国IGBT市场国产化率低。虽然中国IGBT市场需求增长迅速,但由于国内企业起步较晚,基础薄弱, IGBT模块大量依赖进口,市场主要由欧洲、日本及美国企业占领。但从近期市场来看,国产IGBT厂商 份额已开始逐渐提升。
应用场景广泛
IGBT下游应用场景覆盖广泛。IGBT依据电压等级不同,可划分为低压、中压和高压IGBT,分别广泛应用于消费电子、新能源汽车、 新能源发电、轨交以及电网等领域。
轨交IGBT国产化率仍有较大提升空间。IGBT是轨交车辆牵引变流器及各种辅助变流器的核心器件。每个动车组列车装有4台牵引变流器,各搭 载32个IGBT模块,共计128个,根据动车组型号的不同,所需IGBT数量在80-150个之间。在机车、高 铁和城轨地铁领域,相关IGBT产品已实现基本或部分替代进口同类产品,轨交IGBT国产化率存在较大 提升空间。
报告节选:
报告链接:机械行业研究与投资策略:聚焦优质赛道,寻找双击机会
(本文仅供参考,不代表我们的任何投资建议。如需使用相关信息,请参阅报告原文。)
- 机械设备行业跟踪周报:看好北美电力缺口带来的燃气轮机链出海大机会;看好工程机械内销中大挖超预期.pdf
- 工程机械行业深度报告:七十年艰苦奋斗路,两周期寰宇立潮头.pdf
- 徐工机械公司研究报告:中国工程机械龙头,矿机成套打开第二增长曲线.pdf
- 北交所专题报告:工程机械复苏动能稳步释放,建议关注北交所工程机械相关标的.pdf
- 机械行业专题报告:工程机械2025年海关数据更新.pdf
- 日联科技首次覆盖报告:工业X射线检测设备龙头,下游高景气度、国产替代趋势双轮驱动.pdf
- 中科飞测公司研究报告:半导体量检测设备深耕者,丰富品类助力自主可控.pdf
- 星云股份公司研究报告:锂电检测设备龙头,后服务市场打造新增长极.pdf
- 中科飞测研究报告:半导体量检测设备_破局者_,领航先进制程扩产新征程.pdf
- 2025年全球及中国工业X射线检测设备行业发展报告.pdf
- 2026年度半导体设备行业策略:看好存储&先进逻辑扩产,设备商国产化迎新机遇.pdf
- 公募增配光通信、半导体设备、封测,减配芯片设计、游戏、广告——多行业联合人工智能2月报.pdf
- 机械设备行业周观点:人形机器人密切关注Optimus Gen3发布周期,半导体设备景气度持续确立.pdf
- 公司研究报告:国产半导体设备替代加速,订单可见度提升驱动估值修复.pdf
- 北方华创:平台化半导体设备龙头,受益于下游资本开支扩张&国产化率提升.pdf
- 相关文档
- 相关文章
- 全部热门
- 本年热门
- 本季热门
- 1 工程机械行业专题研究:从卡特彼勒与小松发展史看机械行业龙头.pdf
- 2 工程机械之挖掘机行业深度研究报告(76页).pdf
- 3 三一重工深度报告:剩者为王,强者恒强
- 4 工程机械行业专题报告:三一重工深度研究.pdf
- 5 德勤 中国工程机械企业的五大战略选择.pdf
- 6 全球工程机械巨头金融服务模式深度研究.pdf
- 7 2020中国B2B企业出海营销白皮书:工程机械行业报告.pdf
- 8 机械行业研究报告:全球工程机械征途大海,国产龙头全球化拓展加速
- 9 叉车行业研究:对标国际巨头;中国龙头空间大.pdf
- 10 工程机械行业专题报告:美国工程机械的复盘与启示.pdf
- 1 柳工研究报告:工程机械老牌国企,拥抱电动化、国际化浪潮.pdf
- 2 工程机械行业专题报告:从外需到内需,若隐若现的第四轮周期.pdf
- 3 工程机械行业智能物流装备(叉车)专题报告:AI发展驱动物流智能化升级,无人叉车技术持续发展.pdf
- 4 机械设备行业跟踪:工程机械行业韧性足,内外销整体边际改善.pdf
- 5 工程机械行业深度报告:市场规模庞大,多元催化下发展可期.pdf
- 6 从品牌突围到市场增长,领英助力三一集团工程机械全球化.pdf
- 7 2025年工程机械行业分析-联合资信.pdf
- 8 机械行业6月投资策略:重点关注工程机械、电测仪器、燃机叶片等细分方向.pdf
- 9 机械行业2024年报总结:科技为矛,内需为盾,推荐人形机器人和工程机械.pdf
- 10 工程机械行业海外产能布局专题:海外产能完善降低关税风险,“一带一路”打造核心朋友圈.pdf
- 1 机械行业专题报告:工程机械2025年海关数据更新.pdf
- 2 工程机械设备行业2026年度策略:智能物流+矿山机械同步驱动,锚定海外高景气.pdf
- 3 机械设备行业:持续看好人形机器人、AI基建及工程机械.pdf
- 4 工程机械行业跟踪:工程机械行业整体复苏,出海为主要增长来源.pdf
- 5 机械行业“求知”系列五:海外工程机械的周期位置与中资竞争力.pdf
- 6 工程机械行业专题:中证全指工程机械指数型基金和广发中证工程机械主题ETF投资价值分析.pdf
- 7 工程机械行业:攻守易形,走向慢牛!.pdf
- 8 工程机械行业广发中证工程机械ETF(560280.SH):板块进入复苏阶段,配置兼具稳健性&弹性,助力业绩高涨.pdf
- 9 机械设备行业周报:关注半导体设备、人形机器人、核聚变及工程机械.pdf
- 10 机械设备行业跟踪周报:推荐工程机械开门红机遇;持续推荐燃气轮机&光模块设备.pdf
- 全部热门
- 本年热门
- 本季热门
- 1 2026年第10周机械设备行业跟踪周报:看好北美电力缺口带来的燃气轮机链出海大机会;看好工程机械内销中大挖超预期
- 2 2026年工程机械行业深度报告:七十年艰苦奋斗路,两周期寰宇立潮头
- 3 2026年徐工机械公司研究报告:中国工程机械龙头,矿机成套打开第二增长曲线
- 4 2026年北交所专题报告:工程机械复苏动能稳步释放,建议关注北交所工程机械相关标的
- 5 2026年机械行业专题报告:工程机械2025年海关数据更新
- 6 2026年第4周机械设备行业跟踪周报:看好太空光伏和人形机器人短期催化;推荐矿山机械和工程机械长期出海机遇
- 7 2026年工程机械行业广发中证工程机械ETF:板块进入复苏阶段,配置兼具稳健性与弹性,助力业绩高涨
- 8 2026年工程机械行业专题:中证全指工程机械指数型基金和广发中证工程机械主题ETF投资价值分析
- 9 2026年工程机械行业:攻守易形,走向慢牛!
- 10 2025年机械行业“求知”系列五:海外工程机械的周期位置与中资竞争力
- 1 2026年第10周机械设备行业跟踪周报:看好北美电力缺口带来的燃气轮机链出海大机会;看好工程机械内销中大挖超预期
- 2 2026年工程机械行业深度报告:七十年艰苦奋斗路,两周期寰宇立潮头
- 3 2026年徐工机械公司研究报告:中国工程机械龙头,矿机成套打开第二增长曲线
- 4 2026年北交所专题报告:工程机械复苏动能稳步释放,建议关注北交所工程机械相关标的
- 5 2026年机械行业专题报告:工程机械2025年海关数据更新
- 6 2026年第4周机械设备行业跟踪周报:看好太空光伏和人形机器人短期催化;推荐矿山机械和工程机械长期出海机遇
- 7 2026年工程机械行业广发中证工程机械ETF:板块进入复苏阶段,配置兼具稳健性与弹性,助力业绩高涨
- 8 2026年工程机械行业专题:中证全指工程机械指数型基金和广发中证工程机械主题ETF投资价值分析
- 9 2026年工程机械行业:攻守易形,走向慢牛!
- 10 2025年机械行业“求知”系列五:海外工程机械的周期位置与中资竞争力
- 1 2026年第10周机械设备行业跟踪周报:看好北美电力缺口带来的燃气轮机链出海大机会;看好工程机械内销中大挖超预期
- 2 2026年工程机械行业深度报告:七十年艰苦奋斗路,两周期寰宇立潮头
- 3 2026年徐工机械公司研究报告:中国工程机械龙头,矿机成套打开第二增长曲线
- 4 2026年北交所专题报告:工程机械复苏动能稳步释放,建议关注北交所工程机械相关标的
- 5 2026年机械行业专题报告:工程机械2025年海关数据更新
- 6 2026年第4周机械设备行业跟踪周报:看好太空光伏和人形机器人短期催化;推荐矿山机械和工程机械长期出海机遇
- 7 2026年工程机械行业广发中证工程机械ETF:板块进入复苏阶段,配置兼具稳健性与弹性,助力业绩高涨
- 8 2026年工程机械行业专题:中证全指工程机械指数型基金和广发中证工程机械主题ETF投资价值分析
- 9 2026年工程机械行业:攻守易形,走向慢牛!
- 10 2025年机械行业“求知”系列五:海外工程机械的周期位置与中资竞争力
- 最新文档
- 最新精读
- 1 2026年中国医药行业:全球减重药物市场,千亿蓝海与创新迭代
- 2 2026年银行自营投资手册(三):流动性监管指标对银行投资行为的影响(上)
- 3 2026年香港房地产行业跟踪报告:如何看待本轮香港楼市复苏的本质?
- 4 2026年投资银行业与经纪业行业:复盘投融资平衡周期,如何看待本轮“慢牛”的持续性?
- 5 2026年电子设备、仪器和元件行业“智存新纪元”系列之一:CXL,互联筑池化,破局内存墙
- 6 2026年银行业上市银行Q1及全年业绩展望:业绩弹性释放,关注负债成本优化和中收潜力
- 7 2026年区域经济系列专题研究报告:“都”与“城”相融、疏解与协同并举——现代化首都都市圈空间协同规划详解
- 8 2026年历史6轮油价上行周期对当下交易的启示
- 9 2026年国防军工行业:商业航天革命先驱Starlink深度解析
- 10 2026年创新引领,AI赋能:把握科技产业升级下的投资机会
