电子玻璃行业深度报告:从技术路径、渠道及市场看机遇与挑战
- 来源:未来智库
- 发布时间:2020/09/15
- 浏览次数:2178
- 举报
报告摘要:
电子玻璃:电子信息显示产业核心材料
-
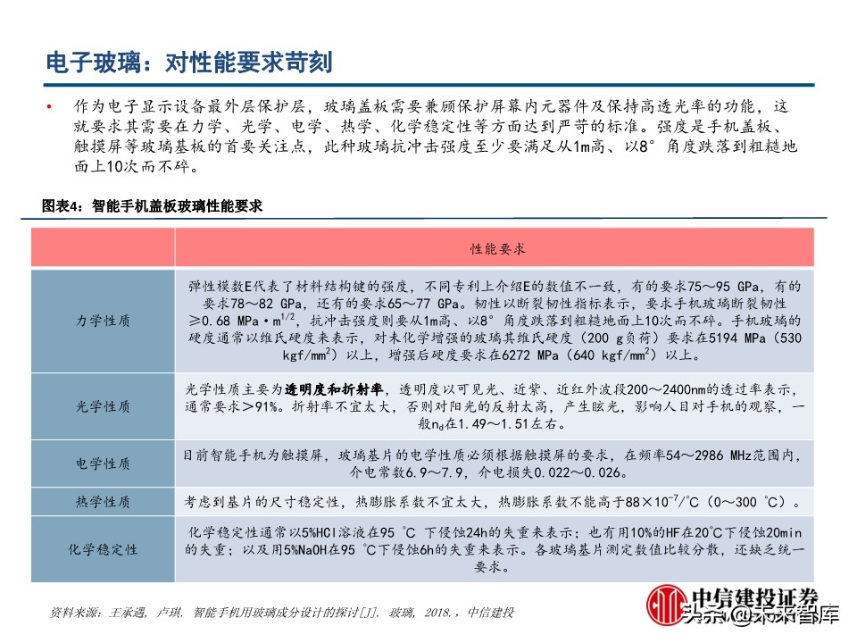
电子玻璃指0.1-2mm厚度的超薄浮法玻璃,电子玻璃包括视窗防护型盖板玻璃,以及TFT或OLED液晶 基板玻璃,我们本篇报告探讨视窗防护型盖板玻璃,而TFT或OLED液晶基板电子玻璃不在讨论范围内。 盖板玻璃厚度在0.6-0.8mm,贴片玻璃厚度在0.33mm左右。由于高铝超薄电子玻璃在抗划伤、韧性和 硬度等方面优于普通钠钙玻璃,目前被广泛作为平板电脑和手机等电子产品触摸屏首选玻璃盖板。 这种材料的玻璃盖板能延长平板电脑和手机等电子产品的使用寿命,并有效提高电子产品的显示效 果。
下游需求看3C出货量,近两年将迎来换机高峰
-
手机和平板电脑是防护玻璃最大的应用领域。平板电脑出 货下滑速度加快,主要是由于全面屏技术在智能手机上大 量应用,智能手机比以往拥有更高的屏占比、更好的便携 性,中小尺寸平板电脑较全面屏手机不具备明显优势。
-
在经历了4G时代初期的快速扩张期后,近年全球及中国3C 产品出货量保持稳定,步入负增长区间。 2020年原本预 计各大品牌厂商将继续推出具备5G通讯功能、可折叠屏、 AMOLED 显示屏、后置多摄像头,但由于疫情因素或将推 迟,2020-2021年将是手机更新换代的高峰期。
全球盖板玻璃基片市场规模近70亿
-
每部手机/每台平板电脑至少需要一块防护屏,同时由于触摸屏生产过程中的贴合损耗和维修备货等因素的影响, 防护屏与智能手机和平板电脑的出货量数量比例大于1:1。2019年全球3C产品出货量17.2亿部,至少对应17.2亿 片玻璃。根据IHS Markit《触控面板与盖板玻璃与CPI》报告,手机触摸屏盖板玻璃全球出货量包括正面与背面盖 板,预计在2019年达到24亿片,较2018年的21亿片增长13.9%。2020年预计增长11.4%,2021年增长7.3%。
-
2017年全球盖板玻璃产量的4170万平方米( 5.5英寸屏幕对应82.3平方厘米,按照50%成品率,24亿片对应产量 3950平米,与该值接近),蓝思科技2017年采购康宁玻璃基片价格230元/平米计算,而国产盖板玻璃均价约66元/ 平米,预计康宁高端玻璃占比60%,则全球玻璃基片产值为68.6亿元。中国是目前全球最大的盖板玻璃生产国, 2017年玻璃盖板行业产量约2880万平方米,占全球的70%左右,市场规模48亿元。我们预计由于2019年相比2017年 手机出货量减少,而可穿戴设备出货量增加,总体3C出货量维持平稳,2019年盖板玻璃市场规模与2017年相近。
趋势一:智能手机大屏化
-
智能手机从早期主流的3.5英寸、4英寸到后来的4.7英寸、5.5英寸,智能手机大屏化已成为行业发 展趋势。而由于大屏与握持感是两个对立面,主流手机厂商已放缓扩大手机屏幕的进程,目前主流 尺寸仍保持在5~5.5英寸之间。而小尺寸屏幕有望逐渐转向5~5.5英寸,带动智能手机屏幕平均尺寸 小幅增长。
趋势二:无线充电和5G技术带来玻璃背板增量
-
手机无线充电技术为发展趋势。如果使用金属背壳,能量损失会发生在金属壳上。金属本身将消耗由 无线充电板而来的部分能量,并把这部分能量转化成热。因此,能量在传输过程中有所损耗,并使充电 时间变长。而如果采用玻璃壳材质,磁场将以微不足道的损失,把能量从无线充电板线圈转换至智能手 机中的线圈。
-
玻璃有助于信号接收。尽管金属背壳可以在当前的无线信号下确保手机运行良好,但是5G将涉及更多 的通信渠道与更高频率,因此对天线性能有更高要求。
趋势三:触控屏在超级本和一体机中渗透率的逐渐提升
-
早期的触摸屏大多用于采用电阻式触摸屏技术的设备中,盖板玻璃一般采用亚克力板,但是机械强度不高, 表面抗划伤性和抗冲击性均较差,从而经常导致显示屏幕出现破损和表面变粗糙的情况。随着触摸屏在大众 电子消费产品中的普及,电容式触摸屏应用得越来越广泛,对于触摸屏盖板的要求也随之提高。
-
目前,触摸屏盖板玻璃多数采用高铝硅玻璃。由于玻璃防护屏具有优良的机械强度,可确保液晶显示屏使用 的安全性,有较高的透光率,能增加画面的鲜明度和柔和度,有很高的表面硬度,可避免荧屏刮伤,增加耐 用度,且玻璃的特有质感可提升电子产品的整体质感和附加值,已有多家笔记本电脑厂商推出带有支持多点 触控功能的触摸屏笔记本电脑,一些高端笔记本电脑、桌上电脑(一体机)和平板电视已开始选用玻璃视窗 防护屏,如微软Surface Pro、戴尔XPS15采用的就是康宁大猩猩的盖板玻璃。触摸屏超极本和一体机中的流 行也将会给盖板玻璃市场带来可观的增量空间。
报告节选:
……
(报告观点属于原作者,仅供参考。作者:中信建设,吕娟、杨欣达、杨光)
如需完整报告请登录【未来智库】www.vzkoo.com。
(本文仅供参考,不代表我们的任何投资建议。如需使用相关信息,请参阅报告原文。)
-
标签
- 玻璃
- 相关文档
- 相关文章
- 全部热门
- 本年热门
- 本季热门
- 1 信义光能(0968.HK)研究报告:竞争力领先的光伏玻璃龙头.pdf
- 2 福耀玻璃战略规划.pptx
- 3 非金属建材行业各产业链分析及投资建议.pdf
- 4 北玻股份分析报告:玻璃深加工领域龙头,设备及产品双轮驱动.pdf
- 5 水泥行业专题报告:供给新格局,水泥新征程.pdf
- 6 玻璃纤维行业研究报告:复合材料典范,周期与成长并存.pdf
- 7 浮法玻璃行业研究:从供需和周期视角研判2023年浮法玻璃行业趋势.pdf
- 8 电子玻璃行业深度报告:从技术路径、渠道及市场看机遇与挑战.pdf
- 9 电子玻璃行业研究:星火可燎原,国产电子玻璃迎拐点.pdf
- 10 光伏玻璃行业深度研究:玻璃,产业链隐形冠军.pdf
- 1 福耀玻璃研究报告:剑指欧美市场向上机遇,再造全球智能玻璃巨头.pdf
- 2 彩虹股份研究报告:液晶面板利润稳增,玻璃基板加速替代.pdf
- 3 玻璃基板行业深度:市场现状、发展展望、产业链分析及相关企业深度梳理.pdf
- 4 福耀玻璃研究报告:福耀玻璃在北美市场的发展展望.pdf
- 5 汽车玻璃行业专题报告:天幕之后,去向何方.pdf
- 6 福耀玻璃研究报告:福耀玻璃在欧洲市场的发展展望.pdf
- 7 玻璃纤维行业2025年中期策略报告:“风驰电掣”与竞争范式重构共振,龙头领先优势扩大.pdf
- 8 建筑材料行业:11月地产基建承压,水泥玻璃底部震荡.pdf
- 9 耀皮玻璃研究报告:汽车玻璃进入收获期,TCO玻璃龙头静待风起.pdf
- 10 福耀玻璃深度报告:世界汽车玻璃龙头,智能化助推ASP提升.pdf
- 全部热门
- 本年热门
- 本季热门
- 1 2026年建筑材料行业:25Q4基金加仓水泥玻璃,板块整体配置仍在低位
- 2 2025年第52周建筑材料行业周报:需求季节性走弱,重视玻璃供给出清加速
- 3 2025年建筑材料行业:11月地产基建承压,水泥玻璃底部震荡
- 4 2025年福耀玻璃深度报告:世界汽车玻璃龙头,智能化助推ASP提升
- 5 2025年第49周建材行业周观点:景气看玻纤,性价比看消费建材,供给变化期待玻璃
- 6 2025年戈碧迦公司研究报告:高端玻璃材料“隐形冠军”,半导体载板与电子布纤维打造第二增长曲线
- 7 2025年耀皮玻璃研究报告:汽车玻璃进入收获期,TCO玻璃龙头静待风起
- 8 2025年福耀玻璃研究报告:极致专注,内外兼修
- 9 2025年汽车玻璃行业专题报告:天幕之后,去向何方
- 10 2025年玻璃基板行业深度:市场现状、发展展望、产业链分析及相关企业深度梳理
- 1 2026年建筑材料行业:25Q4基金加仓水泥玻璃,板块整体配置仍在低位
- 2 2025年第52周建筑材料行业周报:需求季节性走弱,重视玻璃供给出清加速
- 3 2025年建筑材料行业:11月地产基建承压,水泥玻璃底部震荡
- 4 2025年福耀玻璃深度报告:世界汽车玻璃龙头,智能化助推ASP提升
- 5 2025年第49周建材行业周观点:景气看玻纤,性价比看消费建材,供给变化期待玻璃
- 6 2025年戈碧迦公司研究报告:高端玻璃材料“隐形冠军”,半导体载板与电子布纤维打造第二增长曲线
- 7 2025年耀皮玻璃研究报告:汽车玻璃进入收获期,TCO玻璃龙头静待风起
- 8 2025年福耀玻璃研究报告:极致专注,内外兼修
- 9 2025年汽车玻璃行业专题报告:天幕之后,去向何方
- 10 2025年玻璃基板行业深度:市场现状、发展展望、产业链分析及相关企业深度梳理
- 最新文档
- 最新精读
- 1 2026年中国医药行业:全球减重药物市场,千亿蓝海与创新迭代
- 2 2026年银行自营投资手册(三):流动性监管指标对银行投资行为的影响(上)
- 3 2026年香港房地产行业跟踪报告:如何看待本轮香港楼市复苏的本质?
- 4 2026年投资银行业与经纪业行业:复盘投融资平衡周期,如何看待本轮“慢牛”的持续性?
- 5 2026年电子设备、仪器和元件行业“智存新纪元”系列之一:CXL,互联筑池化,破局内存墙
- 6 2026年银行业上市银行Q1及全年业绩展望:业绩弹性释放,关注负债成本优化和中收潜力
- 7 2026年区域经济系列专题研究报告:“都”与“城”相融、疏解与协同并举——现代化首都都市圈空间协同规划详解
- 8 2026年历史6轮油价上行周期对当下交易的启示
- 9 2026年国防军工行业:商业航天革命先驱Starlink深度解析
- 10 2026年创新引领,AI赋能:把握科技产业升级下的投资机会
