轻工行业中期策略:整装与软体趋势明显,快消体育用品国潮崛起
- 来源:德邦证券
- 发布时间:2021/08/28
- 浏览次数:736
- 举报
01 定制:前端流量入口优势显著, 整装大家居风口已至
家居:整装风口已至,变革在即,万亿蓝海一触即发
伴随家居产业升级演化,叠加国家政策支持,整装已形成约万亿蓝海市 场,整装产品供应商、服务供应商、客户供应商三方企业近两年均着力 发展整装大家居业务,行业变革在即。我们认为整装将成为家装家居行 业发展的必然模式,由企业与消费者逻辑共驱:
家居企业:由“定制家居”到“空间解决方案”,打通单一客户多方 需求,做大客单值,前置流量入口。对于整装行业的产品供应商,如 定制家居、建材企业,切入整装大家居助力业务链条延伸,我们测算 做单品类的客单值平均仅为2-3万元,整装可将客单值提升至10-20 万元。相较设计施工等服务供应商,定制家居及软体等产品供应商在 家装中处于偏后环节,切入整装大家居赛道有助于分流前端获客渠 道。
消费者:“一站式”解决80s、90s家装痛点。装修主力群体转向80 后、90后,受互联网和快节奏生活的影响,年轻一代的客户更注重 居家环境个性化以及省心、省时的装修体验。从设计、选材、采购、 施工完成全套的装修流程,一户家庭通常要花费超过250小时,耗时 耗力,效率低下,全家整装则为客户提供高效高质的一站式装修服 务。
总量饱和临界值尚未到来,整装仍存高速成长空间
由消费者流量入口推演,整装与单品零售销售额比达1:1时,行业才趋于饱和临界点。根据亿欧智库数据,中国整装市场23年规模 将达到1.3万亿左右,行业增速约23%。家装万亿体量包含设计、材料、硬装、人工等环节,按行业规律,材料成本占比约40%,人 工成本占比约24%,整装毛利率约36%,与定制行业毛利率大体趋同。从流量入口角度看,消费者产生家具购买需求时,有自行在 零售市场采购与整装公司解决两种途径,我们认为,个体企业整装渠道的销量至少应当与其零售销量等量,整装零售销售额达到1:1 的比例,才能认为整装市场趋于饱和。即使目前整装市场有万亿体量,但考虑到诸多定制龙头企业整装业务与其定制业务体量仍有 差距,我们预测整装行业仍存高速成长空间。
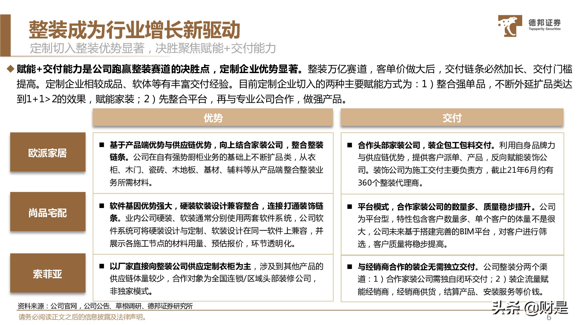
定制切入整装优势显著,决胜聚焦赋能+交付能力
赋能+交付能力是公司跑赢整装赛道的决胜点,定制企业优势显著。整装万亿赛道,客单价做大后,交付链条必然加长、交付门槛 提高。定制企业相较成品、软体等有丰富交付经验。目前定制企业切入的两种主要赋能方式为:1)整合强单品,不断外延扩品类达 到1+1>2的效果,赋能家装;2)先整合平台,再与专业公司合作,做强产品。
02 软体:赛道成长红利明显, 龙头规模渠道优势突出
软体:龙头卡位千亿蓝海,集中度提升愈加明显
沙发、床垫市场规模稳步增长,功能沙发渗透率提升空间巨大
近年中国软体家居行业快速发展,已成为全球最大软体生产、消费、出口国。国内软体家居市场规模达千亿,软体行业迎两大突破性 变革:市场需求由“新房购置”驱动向“置换更新” 驱动转换,产品属性由“低频耐用品” 向“中频消费品” 转换,行业空间打开。
沙发:根据华经情报网数据,中国沙发市场规模由2014年的443亿元提升至2020年的593亿元,CAGR为5.0%,预计2025年市场规 模达到848亿元,2020至2025年CAGR达7.4%。
床垫:根据Statista数据,中国床垫市场规模由2012年的48.21亿美元提升至2019年的86.84亿美元,并预计2020年达到93.03亿美 元,过去8年CAGR为8.6%,规模接近翻倍。预计2025年中国床垫市场规模将达到127.9亿美元,2020年至2025年CAGR为6.6%。
功能沙发:中国功能沙发渗透率较低,根据Euromonitor数据2019年以销量口径渗透率近为4.4%,同期美国发达市场高达47.8%。
龙头率先完成品牌力塑造与渠道布局,集中度提升逻辑逐步兑现
头部品牌完成卡位,将充分享受集中度提升红利。品牌力塑造方面,头部企业加大营销力度,进一步 完成消费者教育,提高品牌认知度;渠道拓展方面,龙头加快开店节奏,占据商场核心位置、增加展 示面积;叠加我国城镇化率、居民可支配收入的持续上升,上年疫情催化落后的中小企业出清,行业 集中度提升逻辑清晰。
功能沙发:根据弗若斯特沙利文数据,CR5由2010年的26%提升至2019年的76%,其中2019年敏 华占市场份额的50.1%,为绝对龙头。
床垫:根据产业信息网,国内床垫17年CR4约14%,根据今日家居,美国20年床垫CR4已达到45%, 国内与美国的床垫集中度差集较大,国内床垫整合尚未触及天花板,龙头市占率仍有提升空间
03 五金:行业空间广阔,中小企业加速出清
千亿级市场,仍在快速成长中
门窗五金:市场空间约385亿元,中高端市场占比稳步提升。2020年我国房屋建筑竣工面积约38.50亿平米,需要门窗五金系统约 6.42亿套,市场空间约385亿元(具体测算规则为:门窗面积约为建筑面积的25%,约1.5平方米门窗用1套五金系统)。
点支幕墙:市场规模约为500亿元,且仍在快速成长中。国内建筑幕墙行业近年来发展迅速,幕墙产值也从2005年的620亿元提 升到2020年的5000亿元,年平均增长速度达到14.93%。点支承玻璃幕墙是建筑幕墙中重要组成部分,占建筑幕墙产值的10%左 右,以此计算,点支幕墙规模2020年的需求量约为500亿元。
智能门锁:市场规模已达322亿元,随着收入水平提高,占比将进一步提升。智能门锁由于其高端的产品特性,其与家庭的消费 水平和居民收入水平息息相关,对于经济相对发达的华东、华南以及沿海地区对于产品的接受程度更高,市场消费较多。区域分 布上,根据数据,2020年智能门锁市场规模已达322亿元,且仍在快速提升中。
地产集采、原料上涨,加速中小企业出清
融资收紧趋势下,房企集中度加速提升。融资约束加速地产集中趋势,从数据来看,房地产行业集中度CR5由2009年12 月的5.28%提升至2021年6月的17.99%,CR10由2009年12月的8.09%提升至2021年6月的27.04%,房地产行业向头部 集中趋势明显。
原材料价格上涨加速行业洗牌,市场集中度有望提升。基于中小五金企业和龙头企业定价方式的不同,原材料价格上涨对 龙头企业影响较小,而对中小型企业将造成较大冲击。原材料价格上涨,将压缩利润空间,淘汰部分不规范、工艺落后、 成本控制能力较差的企业,加速行业洗牌,推动市场份额向龙头集中。
04 文具个护:文具龙头优势延续,个护国货崛起
文具:龙头集中趋势不改,量价逻辑持续验证
我国书写工具人均消费仅2.54美元,与发达国家相比仍有提升空间。在全球范围内,我国人均书写工具消费额仍旧偏低,仅为 2.54美元,远低于美国(11.57美元/年)、法国(10.37美元/年)、德国(9.38美元/年)等欧美发达国家,与日本人均书写工 具消费额(7.93美元/年)也相距甚远。
我国文具市场集中度有较大提升空间,龙头具有相对优势明显。书写工具是技术门槛最高的文具品类,总体来看我国书写工具 品牌化的进程仍处于初步阶段。参考日本百乐及三菱的发展经验,消费者对书写工具的产品力差异会有比较直观的体验,且转 换成本低,因此产品附加值需要有技术壁垒以及产品设计能力作为支撑。我国书写工具市场CR5为35.9%,其中规模最大的晨光 文具市场份额为21.1%,是第二大品牌真彩文具的三倍。相比之下,美国书写工具市场CR5达到66.4%,与发达市场相比,我国 书写工具的市场集中度仍有较大的提升空间,品牌龙头在未来享有更大的优势。
个护:行业稳定发展,国货市占率稳步提升
吸收性卫生用品市场规模增长稳定,2014-2019年CAGR达11.7%。在我国,纸尿裤、卫生巾等吸收性卫生用品均为改革开 放之后的舶来品,经过30多年的快速发展,我国吸收性卫生用品行业产品种类不断丰富、功能不断完善、普及程度不断提升, 已成为与人民生活密切相关的重要行业。根据中国造纸协会统计,2014-2019年我国吸收性卫生用品市场规模由670.7亿元增 至1165.3亿元,2014-2019年CAGR为11.7%。
以卫生行业为例,本地企业市场份额上升。2016年我国女性卫生用品企业CR4为29.1%,发展至2019年,企业CR4增长至 30.7%。但是中国女性卫生用品市场经过2006-2013年的行业整合后,整体竞争格局趋于稳定。2019年行业头部十家企业包 含6家本土企业,分别是恒安国际、广东景兴、桂林洁伶、重庆百亚、丝宝和福建恒利。
05 体育国潮:国潮黄金时代,龙头品牌崛起
全球运动鞋万亿级市场,且仍保持快速增长
全球鞋履市场规模近五千亿美元,规模保持稳健增长。根据Statista数据,2016年全球鞋履市场销售规模为3817.15亿美元, 2019年销售规模为4351.39亿美元,预计2020年达到4542.29亿美元。从2016年至2020年CAGR为4.44%。预计2023年销售 规模为5127.36亿美元,2020年到2023年CAGR为3.08%。
受运动人群占比提升促进,全球运动鞋市场增速超两位数,行业快速扩容。全球运动鞋市场近五年发展迅速。运动鞋品类行 业景气度高,行业空间广阔。根据Grand View Research数据显示,2018 年全球运动鞋履市场规模已达到1,465亿美元。 2015年以来,运动鞋市场规模增速提升,15-19年CAGR约14%。
国潮服饰黄金时代,国货份额提升趋势明显
近年来国货品牌迅速发展,品牌市占率稳步提升。以国内鞋履市场为例,国内市占率前十名品牌中,国货品牌安踏 (Anta+Fila)、李宁、特步、乔丹的国内市场份额由2015年的2.0%、1.6%、1.9%、0.5%分别提升至2020年的4.7%、 2.6%、2.2%、2.1%,国货份额提升趋势明显。
政策及事件催化下,国产份额将近一步提升。国务院印发《全民健身计划(2021—2025年)》,带动全国体育产业总规模达 到5万亿元,进一步带动行业扩容,新疆棉、奥运会、鸿星尔克等事件催化下,国货热情高涨,带动国产品牌份额将进一步提 升。
报告节选:
报告链接:轻工行业中期策略:整装与软体趋势明显,快消体育用品国潮崛起
(本文仅供参考,不代表我们的任何投资建议。如需使用相关信息,请参阅报告原文。)
- 轻工制造行业:关注优质个护回调布局机会.pdf
- 轻工制造行业周报:降息周期下烟草股收益率亮眼,进攻与防守属性兼备.pdf
- 造纸轻工行业周报:玖龙、太阳发布业绩,把握造纸行情;关注裕同科技、天安新材点评.pdf
- 纺服轻工及教育行业周报26W9:老铺黄金大幅提价,上海出台楼市新政.pdf
- 轻工制造行业:XTool,激光创意方兴未艾,驭光造物龙头引航.pdf
- 晨光股份:文具龙头砥砺前行,IP与出海打开空间.pdf
- 日本机会品类动向调查-文具.pdf
- 文具品牌胡歌全球品牌代言人全案.pdf
- 晨光股份研究报告:直面挑战,砥砺奋进,积极求变.pdf
- 广博股份研究报告:广誉“文具之都”,博采IP“甬”新.pdf
- 悍高集团公司研究报告:国产家居五金龙头,上市续写成长佳绩.pdf
- 悍高集团公司研究报告:五金龙头,高速进击.pdf
- 悍高集团:智造赋能高端性价比,多元渠道驱动五金龙头成长.pdf
- 悍高集团深度报告:家居五金隐形冠军,成本优势+渠道势能助推成长.pdf
- 悍高集团研究报告:高质价比家居五金龙头,未来份额提升潜力大.pdf
- 相关文档
- 相关文章
- 全部热门
- 本年热门
- 本季热门
- 1 轻工行业2019年年度策略:优选龙头,静待政策风来.pdf
- 2 轻工行业21年中期策略:整装与软体趋势愈加明显,快消与体育用品国潮崛起.pdf
- 3 轻工消费品中的常青树暨文教办公行业深度报告.pdf
- 4 新消费行业2021年度策略报告:新增长,新挑战.pdf
- 5 轻工纺织服装行业研究及2022年度投资策略报告.pdf
- 6 中国海诚研究报告:轻工工程设计龙头,总包转型驱动增长.pdf
- 7 家装行业专题研究报告:潜力与难度并存,看家居企业如何抢占先机.pdf
- 8 造纸行业研究:分化的时代,确定的时代.pdf
- 9 新消费行业2021年策略报告:新增长,新挑战.pdf
- 10 轻工行业2022年投资策略:回归长期主义,挖掘成长确定性.pdf
- 1 轻工制造行业深度研究:从小米新品看AI眼镜发展及轻工标的布局.pdf
- 2 轻工制造行业AI+轻工应用方向梳理专题报告:AI驱动轻工行业在产品端&企业端双维革新.pdf
- 3 轻工制造行业深度研究:从百亚和登康看日用消费焕新共通点.pdf
- 4 轻工制造行业分析:从周期视角看造纸行业“反内卷”.pdf
- 5 轻工行业2025年中期投资策略:把握新型烟草潮玩布局节奏,重视传统轻工结构性机会.pdf
- 6 轻工制造行业专题研究:乐自天成,IP玩具头部公司,发展潜力大.pdf
- 7 轻工制造行业分析:创想三维,3D打印龙头企业,产品+技术+渠道驱动行业领先.pdf
- 8 轻工制造行业2025年中期投资策略:高景气背后的产业趋势.pdf
- 9 轻工制造行业:地产预期改善,关注家居估值修复弹性.pdf
- 10 轻工行业专题:3D打印行业,产业浪潮已至,工业消费双向驱动.pdf
- 1 轻工制造行业:地产预期改善,关注家居估值修复弹性.pdf
- 2 轻工行业专题:3D打印行业,产业浪潮已至,工业消费双向驱动.pdf
- 3 轻工造纸行业研究:潮玩烟草强化beta配置,先出海再内需挖掘alpha.pdf
- 4 轻工制造行业:关注转型子行业格局改善&敏华估值修复.pdf
- 5 轻工造纸行业深度研究:国内HNB行业开启或已是大势所趋,重视相关供应链布局机遇.pdf
- 6 轻工造纸行业周报:关注二片罐提价进程,再次提示新消费机会重现.pdf
- 7 轻工制造行业:美国12月成屋销售超预期,AI眼镜迎催化.pdf
- 8 轻工制造行业2026年度策略:攻守兼备,布局基本面拐点.pdf
- 9 轻工制造行业年度行业策略报告:挖掘顺周期低估值机会,关注出海、情绪消费及AI眼镜.pdf
- 10 轻工制造行业:美国降息关注出口链,12月外盘浆价提涨.pdf
- 全部热门
- 本年热门
- 本季热门
- 1 2026年轻工制造行业:关注优质个护回调布局机会
- 2 2026年第9周轻工制造行业周报:降息周期下烟草股收益率亮眼,进攻与防守属性兼备
- 3 2026年第9周造纸轻工行业周报:玖龙、太阳发布业绩,把握造纸行情;关注裕同科技、天安新材点评
- 4 2026年轻工制造行业:XTool,激光创意方兴未艾,驭光造物龙头引航
- 5 2026年轻工制造行业专题研究:从极客走向大众,消费级3D打印全民破圈进行时
- 6 2026年第7周市场情绪监控周报(20260209_20260213):本周热度变化最大行业为传媒、轻工制造
- 7 2026年第7周纺织服装行业:纺织服装与轻工行业数据周报
- 8 2026年轻工制造行业【华创轻纺出海大时代】印尼调研见闻录:踏访万岛之国,求索出海通途
- 9 2026年第6周造纸轻工行业周报:顺周期布局家居、造纸及消费;关注海外包装公司业绩
- 10 2026年轻工制造行业深度报告:AI+AR眼镜有望成为市场主流,镜片制造企业迎来发展新机遇
- 1 2026年轻工制造行业:关注优质个护回调布局机会
- 2 2026年第9周轻工制造行业周报:降息周期下烟草股收益率亮眼,进攻与防守属性兼备
- 3 2026年第9周造纸轻工行业周报:玖龙、太阳发布业绩,把握造纸行情;关注裕同科技、天安新材点评
- 4 2026年轻工制造行业:XTool,激光创意方兴未艾,驭光造物龙头引航
- 5 2026年轻工制造行业专题研究:从极客走向大众,消费级3D打印全民破圈进行时
- 6 2026年第7周市场情绪监控周报(20260209_20260213):本周热度变化最大行业为传媒、轻工制造
- 7 2026年第7周纺织服装行业:纺织服装与轻工行业数据周报
- 8 2026年轻工制造行业【华创轻纺出海大时代】印尼调研见闻录:踏访万岛之国,求索出海通途
- 9 2026年第6周造纸轻工行业周报:顺周期布局家居、造纸及消费;关注海外包装公司业绩
- 10 2026年轻工制造行业深度报告:AI+AR眼镜有望成为市场主流,镜片制造企业迎来发展新机遇
- 1 2026年轻工制造行业:关注优质个护回调布局机会
- 2 2026年第9周轻工制造行业周报:降息周期下烟草股收益率亮眼,进攻与防守属性兼备
- 3 2026年第9周造纸轻工行业周报:玖龙、太阳发布业绩,把握造纸行情;关注裕同科技、天安新材点评
- 4 2026年轻工制造行业:XTool,激光创意方兴未艾,驭光造物龙头引航
- 5 2026年轻工制造行业专题研究:从极客走向大众,消费级3D打印全民破圈进行时
- 6 2026年第7周市场情绪监控周报(20260209_20260213):本周热度变化最大行业为传媒、轻工制造
- 7 2026年第7周纺织服装行业:纺织服装与轻工行业数据周报
- 8 2026年轻工制造行业【华创轻纺出海大时代】印尼调研见闻录:踏访万岛之国,求索出海通途
- 9 2026年第6周造纸轻工行业周报:顺周期布局家居、造纸及消费;关注海外包装公司业绩
- 10 2026年轻工制造行业深度报告:AI+AR眼镜有望成为市场主流,镜片制造企业迎来发展新机遇
- 最新文档
- 最新精读
- 1 2026年中国医药行业:全球减重药物市场,千亿蓝海与创新迭代
- 2 2026年银行自营投资手册(三):流动性监管指标对银行投资行为的影响(上)
- 3 2026年香港房地产行业跟踪报告:如何看待本轮香港楼市复苏的本质?
- 4 2026年投资银行业与经纪业行业:复盘投融资平衡周期,如何看待本轮“慢牛”的持续性?
- 5 2026年电子设备、仪器和元件行业“智存新纪元”系列之一:CXL,互联筑池化,破局内存墙
- 6 2026年银行业上市银行Q1及全年业绩展望:业绩弹性释放,关注负债成本优化和中收潜力
- 7 2026年区域经济系列专题研究报告:“都”与“城”相融、疏解与协同并举——现代化首都都市圈空间协同规划详解
- 8 2026年历史6轮油价上行周期对当下交易的启示
- 9 2026年国防军工行业:商业航天革命先驱Starlink深度解析
- 10 2026年创新引领,AI赋能:把握科技产业升级下的投资机会
