医药生物行业之生物类似物市场专题研究
- 来源:未来智库
- 发布时间:2020/12/12
- 浏览次数:1479
- 举报
温馨提示:如需原文档,请登陆未来智库官网www.vzkoo.com,搜索下载。
1.生物类似物的概念
1.1.传统化学药与生物药的比较
药物一般分为传统化学药、中药和生物药。传统化学药,也称为小分 子药物,分子量一般在 1000Da 以下,药物的化学结构明确,可通过化学 工艺合成,生产过程高度自动化。常见的传统化学药有对乙酰氨基酚或阿 司匹林(乙酰水杨酸)等镇痛药。
Genentech 于 1982 年推出了第一款生物药优泌林(Humulin),由重 组 DNA 制成的生物合成人源胰岛素。生物药主要指利用生物体、生物组织、 细胞、体液等制造的一系列用于预防、治疗和诊断的制品。生物药主要包 括单抗、融合蛋白、激素及疫苗类产品等。通常来讲,生物药多为蛋白质, 分子量一般在 1000Da 以上,结构比较复杂。与传统化学药相比,生物药 药理活性高,有更高功效及安全性,毒副作用比较小
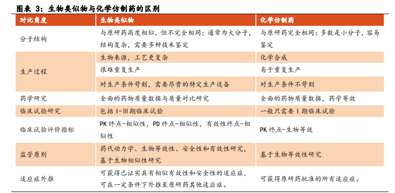
1.2.生物类似物与传统化学仿制药的比较
传统意义上的仿制药通常指化学仿制药。根据《生物类似物研发与评 价技术指导原则(试行)》,生物类似物的定义是与生物原研药含有相似 的活性物质,在质量、安全性和有效性方面与原研药具有相似性,临床意 义上无差异的药物。由于生物类似物生产方式的独特性和工艺复杂性,生 物类似物在结构和功能上很难达到与原研药完全相同,因此,生物仿制药 也称生物类似物。一般原则上,生物类似物应与原研药的氨基酸序列相同。
1.2.1.生物类似物与化学仿制药相比研发壁垒高,审批流程不同
与化学仿制药的研发工艺不同,生物类似物来源于活体生物,生产工 艺更加复杂,因此生物类似物与化学仿制药的审批流程也存在较大的差异。 化学仿制药在原研专利到期之后,仅需要进行生物等效性试验以证明理化 性质与药代动力学等特征相似。
由于生物类似物不可能与原研药的成分完全一致,生物类似物必须尽 可能地接近原研药。因此生物类似物的安全性和有效性更依赖于与原研药 进行的大量比较研究,包括临床及非临床的体内外数据等。另外,生物药 的生产工艺复杂,需要借助反应器发酵培养等技术手段,相关固定资产的 投入高于化学仿制药,因此生物类似物的研发壁垒较高。
1.2.2.与化学仿制药相比,生物类似物与原研药价差小
原研药的专利期满将刺激各大药企以低于原研药的成本去生产和销 售仿制药。总体来说,生物类似物的研发难度远大于化学仿制药。近年来 一项关于不同国家(尤其是欧洲地区)生物类似物定价策略的国际调查结 果显示,原研药和生物类似物之间的价格差异通常低于原研药和化学仿制 药之间的价格差异。具体来讲,首个生物类似物的价格多为原研药价格的 70%-85%,而首个化学仿制药的价格通常仅为原研药价格的 40%-70%。 因此,生物类似物与原研药的价差较化学仿制药小。
2.我国生物类似物迎来发展机遇,市场潜力巨大
2.1.中国生物药市场的复合增长率数倍于全球生物药市场
从 21 世纪以来,生物药已广泛应用于各个疾病治疗领域,生物药产 业获得了空前的发展。据 Frost&Sullivan 统计,2018 年全球销售额前 10 的药物中,生物药占 9 个。排名前十的药物销售额共计为 866 亿美元,其 中生物药销售额为 769 亿美元,贡献前十销售额的 88.79%,充分展现了市 场对生物药的认可。由于生物药的研发和生产壁垒较高,以及国内药品结 构的不同,国内 2018 年的销售额前十的药物中,生物药占 2 个,分别为 糖尿病治疗药物门冬胰岛素注射液诺和瑞及甘精胰岛素注射液来得时。相 信随着国内研发能力的不断提高,中国生物药市场的不断发展,未来生物药重磅产品在畅销产品中的分量有待增加。
近年来,我国生物药市场的复合增长率数倍于全球生物药市场。据 Frost&Sullivan 统计,2018 年全球生物药的市场规模达到 2618 亿美元。 2014-2018 年全球生物药市场的复合增长率高达 7.7%,同期我国的生物药 市场复合增长率为 22.4%,增长速度约为全球市场的 2.9 倍。我国 2018 年 生物药市场规模为 2622 亿元。2019-2023 年,我国生物药市场复合增长率 预计达到 19.6%,2024-2030 年复合增长率预计为 10.9%。受到多方面的因 素驱动,未来中国生物药市场将向全球方向发展,有望于 2023 年增长至 6412 亿元规模。我国生物药市场的蓬勃发展,将有助于推进生物类似物的 研发热潮。
2.2.生物原研药相继到期,掀起生物类似物研发浪潮
伴随生物药市场的不断发展,近些年大规模的生物原研药专利相继到 期,给生物类似物研发带来了巨大的市场机遇。2020 年随着赫赛汀、阿瓦 斯汀、美罗华等重磅产品的专利保护到期,国内外药企纷纷布局相关药物 的研发。
2006 年,仿制药和生物类似物领域的巨头山德士公司研发的重组人生 长激素 Omnitrope 通过欧盟药品评审委员会批准上市,成为国外第一款上 市的生物类似物,拉开了全球生物类似物研发的序幕。截至 2019 年 8 月, 欧盟共有61种经过批准的生物类似物。山德士公司研发的非格司亭Zarxio 药物,是安进重磅药物 Neupogen 的生物类似物。非格司亭于 2015 年 3 月 6 日获 FDA 批准,成为美国第一款生物类似物。截至 2019 年 8 月,美国共 有 23 种经过批准的生物类似物。
单抗类生物类似物作为全球研发的主要产品类别,主要用于治疗自身 免疫性疾病(如类风湿性关节炎等)或癌症。据统计,全球至少有 20 种 阿达木单抗、25 种贝伐珠单抗、3 种利妥昔单抗和 20 种曲妥珠单抗生物 类似物正处于临床前或临床研究阶段。
全球生物类似物市场处于快速发展中,据 Frost&Sullivan 统计,2018 年全球生物类似物市场规模达到 72 亿美元,2014-2018 年复合增长率为 44.2%。预计 2018-2023 年复合增长率为 40.6%,2023 年的全球生物类似 物市场规模有望达到 397 亿美元。据统计,我国生物类似物在 2018 年市 场规模为 16 亿元,2014-2018 年复合增长率约为 19.0%。随着我国支付体 系的不断完善以及在研单抗类似物的陆续上市,我国生物类似物市场将进 入蓬勃发展时期,预计 2018-2023 年复合增长率为 74.2%,2023 年我国生 物类似物市场规模预计达到 259 亿元。
2.3.我国已上市 8 款生物类似物,集中于热门靶点的研发
2019 年 2 月,复宏汉霖研发的利妥昔单抗注射液汉利康获 NMPA 批准 上市,成为首个国产生物类似物。2019 年,我国生物类似物迎来了突破性 的进展,4 款生物类似物相继获批上市,包括汉利康(利妥昔单抗)、安 可达(贝伐珠单抗)、安健宁(阿达木单抗)、格乐立(阿达木单抗)。 截至 2020 年 9 月 30 日,国内共有 8 个生物类似物获批上市,其中 2020 年获批上市的有达伯华(利妥昔单抗)、苏立信(阿达木单抗)、汉曲优 (曲妥珠单抗)、达攸同(贝伐珠单抗)。
据统计,目前国内约 180 家药企已布局生物类似物的产品研发,共涉 及约 400 款药物。国内在研的生物类似物大多集中在 CD20、VEGF、TNFα、 HER2、EGFR 等热门靶点,其中 CD20、VEGF、TNFα、HER2 靶点的生物类似 物已获批上市。
2.3.1.CD20 靶点:利妥昔单抗
利妥昔单抗特异性靶向细胞表面分子 CD20,CD20 主要由正常 B 细胞 和 95%以上的 B 细胞白血病和淋巴瘤表达。利妥昔单抗通过介导抗体依赖 性细胞毒性(ADCC)及补体依赖性细胞毒作用(CDC)等途径,促进细胞 凋亡并增强免疫应答反应。
利妥昔单抗原研药为美罗华,主要适应症为非霍奇金淋巴瘤、慢性淋 巴细胞白血病和类风湿性关节炎等。美罗华是罗氏子公司基因泰克首款治 疗癌症的单克隆抗体,于 2000 年在我国获批上市,全球销售额排名居前。 美罗华专利分别于 2018 及 2013 年在美国及欧洲地区到期,已于 2018 年 在我国到期。
2019 年 2 月,利妥昔单抗生物类似物汉利康获批上市,成为我国首款 单抗生物类似物。汉利康目前获批适应症为非霍奇金淋巴瘤、滤泡性淋巴 瘤、未经治疗或复发性/难治性慢性淋巴细胞白血病。2020 年 10 月,信达 生物达伯华获批上市,成为继汉利康以来第二个国产上市的利妥昔单抗类 似物。此外,我国已有多款 CD20 单抗类似物进入临床Ⅲ期阶段,包括有 华兰生物、百济神州、正大天晴等知名企业。CD20 单抗类似物赛道竞争非 常激烈。
汉利康 2019 年的销售总额约 1.9 亿元,为复宏汉霖贡献约 7900 万元 销售收入,占其 2019 年营业收入的 86.91%。根据 IQVIA CHPA 最新数据, 2019 年美罗华及汉利康的国内销售总额约 25.1 亿元。随着汉利康市场推 广的不断加深,产能以及销售规模将稳步增长。同时,规模效应有望带来 净利润的提升,从而进一步提升汉利康的市场竞争力。
2.3.2.TNFα靶点:阿达木单抗
阿达木单抗特异性靶向体内肿瘤坏死因子(TNF-α)。阿达木单抗作 为重组全人源化单克隆抗体,主要用来治疗类风湿性关节炎(RA)、强直 性脊柱炎及斑块状银屑病。类风湿性关节炎是一类自身免疫性疾病,其发 病机理主要是由于关节滑液 TNF-α的含量较高,容易刺激滑膜成纤维细胞 增生,产生相关的自身抗体导致自身免疫。阿达木单抗可通过与 TNF-α结 合并抑制其生理活性。
阿达木单抗原研药为艾伯维于 2002 年获批的全人源抗体修美乐,目 前已成为重磅药品,连续七年获得全球销售量榜首。修美乐专利将分别于 2023 及 2018 在美国及欧洲地区到期,阿达木单抗类似物的上市对修美乐 的销售额有一定的影响。
截至 2020 年 9 月份,已有多个公司布局阿达木单抗类似物的开发。 目前中国市场上市的阿达木单抗主要包括三款药物:原研药修美乐、海正 药业及百奥泰的阿达木单抗类似物。两款类似物均于 2019 年底获批上市。 我国约有十款药物处于临床Ⅲ期阶段,还有多款药物处于不同的临床阶段, 阿达木单抗类似物竞争赛道比较激烈。
据 Frost&Sullivan 预测,2023 年我国阿达木单抗生物类似物的市场 规模将达到 47 亿元,随着国内阿达木单抗类似物产品的陆续上市,我国 老龄化情况日益严峻,未来国内阿达木单抗类似物的市场规模将逐步扩大。
2.3.3.VEGF 靶点:贝伐珠单抗
贝伐珠单抗可特异性靶向血管内皮生长因子(VEGF),已批准用于治 疗大肠癌、胶质母细胞瘤、非小细胞肺癌等疾病。血管内皮生长因子对于 肿瘤相关的血管生成至关重要,此外,VEGF 还可以抑制 T 细胞发育和树突 状细胞分化,从而导致癌症患者的肿瘤相关免疫抑制。贝伐珠单抗疗法可 增加癌症患者的 B 细胞和 T 细胞亚群,增强患者树突状细胞,进而激活 T 细胞,实现较为广谱性的肿瘤抑制作用。
2019年,贝伐珠原研药罗氏安维汀的全球销售额达70.73亿瑞士法郎。 安维汀在我国获批的适应症包括成人复发性胶质母细胞瘤(GBM)、结直肠癌、细胞癌三个适应症。
贝伐珠单抗在 2017 年及 2019 年被纳入国家医 保支付目录,价格大幅下降。 安维汀国内外的专利权均已到期,其中美国和欧洲的专利已分别于 2019 年及 2018 年到期,在中国已于 2018 年到期。我国齐鲁制药及信达生 物研发的贝伐珠单抗类似物已分别于 2019 年 12 月及 2020 年 6 月上市。 恒瑞医药、绿叶制药、贝达药业及百奥泰研发的贝伐珠生物类似物已提交 上市申请,目前在审评审批中。截至 2020 年 9 月,已有 10 款类似物处于 临床Ⅲ期阶段。
据 Frost&Sullivan 预测,2023 年我国贝伐珠单抗生物类似物的市场 规模将达到 64 亿元,随着贝伐珠单抗进入医保目录及更多的单抗类似物 获批上市,贝伐珠单抗的市场规模将进一步增加。
2.3.4.HER2 靶点:曲妥珠单抗
赫赛汀是靶向人类表皮生长因子受体 2(HER2)的人源化单克隆抗体, 被广泛应用于过表达 HER2 乳腺癌的治疗。曲妥珠单抗于 1998 年首次获批, 第二代单克隆抗体帕妥珠单抗在 2012 年被批准用于转移性乳腺癌及 HER2 阳性转移性乳腺癌的治疗。曲妥珠单抗主要通过抑制细胞表面 HER2 受体 介导的信号转导来发挥功能,并通过其他多种机制调节肿瘤免疫力。曲妥 珠单抗可招募天然免疫杀伤细胞,例如自然杀伤细胞(NK 细胞)和巨噬细 胞进入肿瘤微环境,介导抗体依性细胞毒性(ADCC),实现肿瘤杀伤作用。
国内 HER2 单克隆抗体原研药/新药包括罗氏曲妥珠单抗赫赛汀、罗氏 帕妥珠单抗帕捷特及三生国健的赛普汀。曲妥珠单抗原研药赫赛汀在国内 的适应症为 Her2 阳性乳腺癌及胃癌,其在欧洲和美国的专利分别于 2014 年及 2019 年到期,在国内专利已于 2018 年到期。国内第一款曲妥珠单抗 类似物复宏汉霖汉曲优于 2020 年 8 月获批,并于 7 月份在欧盟获批上市, 成为我国首款在欧盟获批上市的单抗生物类似物。赛普汀是我国首个自主 研发的 HER2 靶点新药,于 2020 年 6 月份获批。
目前国内进入临床Ⅲ期阶段的 HER2 靶点曲妥珠单抗生物类似物大约有 10 款药物。随着单抗类似物的陆续获批,未来曲妥珠单抗领域的竞争 将比较激烈。
2.4.国内生物类似物相关政策频出,为行业提供宏观支持
随着全球人口老龄化趋势不断增大,药物治疗的需求逐渐加深,医保 支付面临挑战。为了缓解医保支付压力,各国积极鼓励仿制药研发。2005 年,欧洲药品管理局 CHMP(人用药物委员会)率先发布了《生物类似物指 导原则》,成为第一部生物类似物指导文件。自从该文件生效以来,许多 其他地区监管机构也纷纷制定并发布了当地生物类似物指南,指南大多以 世卫组织以及 EMA 和 FDA 制定的现有文件为基础制定。
我国药品监管部门于 2015 年 2 月制订并发布了《生物类似物研发与 评价技术指导原则(试行)》。这一指导原则为生物类似物的研发和评价 管理工作指明了方向,更好地鼓励开发高水平高质量的生物类似物,促进 我国类似物研发进程。近年来,国内多项生物类似物相关政策措施相继出 台,我国生物类似物市场的发展将受益于此类政策。
生物类似物的相似性评价及适应症外推政策要求是业界重点关注的 内容。对比我国及美国、欧盟的相关政策,生物类似物的相似性评价大体 均集中在对药学研究及药物质量相似性、非临床及临床相似性等方面。
生物类似物适应症外推的条件,不同国家的基本原则基本一致。由于 生物类似物与原研药不可能完全相同,适应症外推需要综合考虑药物在不 同适应症中的作用机制、不同人群中的 PK/PD、免疫原性及毒性等差异。
关于药物的可互换性,我国尚未提出相关的概念,目前只有美国确定 了可互换生物类似物概念及其附加科学标准与临床数据要求,但尚无可互 换生物类似物获批。而欧盟由医生通过对生物类似物的了解并结合患者情 况决定是否用生物类似物进行替换。
2.5.生物类似物低价惠及患者,加速市场空间释放
生物类似物的上市,有望打破生物原研药的市场垄断,通过有效的市 场竞争,生物类似物将减轻患者及医保经济负担。以美国生物类似物的研 发为例,截至 2019 年 12 月,FDA 已经批准了 26 款生物类似物,涵盖了 7 款原研药。经统计,生物类似物的批发采购成本比原研药平均要低 10%-37%。
原研药的生物类似物竞争激烈,首个生物类似物上市后以低价快速抢 占市场份额,对原研药的冲击较大,因此具有一定的先发优势。生物类似 物的逐渐获批,使得生物类似物市场竞争加速。
随着支付体系的逐渐完善,国产生物类似物将以低于生物原研药医保 的价格惠及患者。以利妥昔单抗为例,罗氏利妥昔单抗美罗华通过谈判纳 入了我国乙类医保,100mg/10ml 规格以 2418 元中标。利妥昔类似物汉利 康获批上市后的采购价格为 1640 元/支(100mg/10ml),与美罗华的医保 价格相比下降约 30%,生物类似物的上市可以快速渗透市场,有助于缓解 今后 5-10 年内我国医疗费用上涨的紧迫问题。
3.配置建议
我国生物药市场规模以倍数于全球生物药市场的速度增长,有助于带 动生物类似物市场的发展。近年来,随着重磅生物原研药专利到期及相关 政策的落地,我国研发实力强大的药企纷纷布局相关类似物的研发。目前 国内上市了八款单克隆抗体生物类似物,其对应的原研药市场规模庞大, 未来相关研发企业有望享受到生物药进口替代的红利,生物类似物市场份 额占比有望逐步扩大。
我国生物类似物的研发集中于热门靶点,随着生物类似物的陆续上市, 竞争不断加剧,我们认为具有较强学术推广及销售能力的研发企业更具有 竞争力。可关注管线布局丰富、先发优势明显、具有销售实力的企业, 如复星医药、百奥泰、信达生物等企业。
4.风险提示
国家政策风险;
药品上市进度不达预期;
研发进展不达预期;
药品安全事件。
(报告观点属于原作者,仅供参考。报告来源:东方财富证券)
如需完整报告请登录【未来智库官网】。
(本文仅供参考,不代表我们的任何投资建议。如需使用相关信息,请参阅报告原文。)
- 医药生物·生物制品行业创新药盘点系列报告(25):IgA肾病药物已进入商业化兑现期.pdf
- 医药生物行业:IBD行业报告(三)——研发路径愈发清晰,中国创新药公司有望深度参与.pdf
- 医药生物行业新兴生物技术专题报告:小核酸药物方兴未艾,海外创新与国内崛起共振.pdf
- 医药生物行业深度报告:融资与出海双轮驱动,CXO迎来景气度修复与全球化新周期.pdf
- 医药生物行业跟踪周报:两会将创新药列为新兴支柱产业,26年BD出海再提速.pdf
- 中国医药行业:全球减重药物市场,千亿蓝海与创新迭代.pdf
- 产业深度:2026年医药产业政策展望,“两会”绘蓝图,“十五五”新征途.pdf
- 医药行业省级统筹制度推进,支付能力“升格”:医保省级统筹提速,医药中长期投资新起点.pdf
- 医药行业2025年业绩预告快报总结暨投资策略展望:创新产业链处于较高景气度,医药先进制造实现海外突破.pdf
- 医药行业靶蛋白降解:下一代颠覆性治疗范式迎来商业化元年.pdf
- 相关文档
- 相关文章
- 全部热门
- 本年热门
- 本季热门
- 1 2019年度中国医药市场发展蓝皮书.pdf
- 2 2020年医药行业投资策略:好赛道,好公司(75页PPT).pdf
- 3 医药行业最新研究报告:市场与政策、创新药、医疗器械(77页).pdf
- 4 医药行业深度报告及政策新形势下的医药投资策略2020(168页).pdf
- 5 国内创新药行业发展回顾与2020年展望(294页).pdf
- 6 医药行业189页深度解析2021年投资策略.pdf
- 7 中国医疗改革的历史、现状、未来和产业链影响(100页PPT).pptx
- 8 2020医药行业洞察与竞争指引(117页PPT).pptx
- 9 2019年医药医疗政策大盘点:医保局、药监局、卫建委.pdf
- 10 2020年医药生物行业深度研究报告(95页).pdf
- 1 医药生物行业专题:新靶点有望开启精准降脂治疗新篇章-联用治疗成为降脂趋势,新型药物崛起.pdf
- 2 医药生物行业:2025 ASCO年会摘要总结——关注国产双抗、ADC等创新分子.pdf
- 3 医药生物行业专题报告:CD38单抗,MM放异彩,开辟自免新蓝海.pdf
- 4 医药生物行业小核酸深度报告:靶向递送技术不断涌现,心血管和代谢等慢病领域小核酸有望展现巨大潜力.pdf
- 5 医药生物行业生命科学服务专题:海外公司Danaher&Merck.pdf
- 6 医药生物行业深度报告:“十五五”谋篇新蓝图,脑机接口进入产业化快车道.pdf
- 7 医药生物行业深度报告:引领医疗革命,CGT成长空间广阔.pdf
- 8 医药生物行业疾病专题报告:双抗在自免领域潜力大,重点关注靶点选择及临床前优化.pdf
- 9 医药生物之干细胞疗法行业分析:政策扶持,研发提速,产业迎来发展机遇.pdf
- 10 医药生物行业深度报告:创新药投资手册,从盈利到BD爆发,创新药如何投资?.pdf
- 1 医药生物行业小核酸深度报告:靶向递送技术不断涌现,心血管和代谢等慢病领域小核酸有望展现巨大潜力.pdf
- 2 医药生物行业深度报告:“十五五”谋篇新蓝图,脑机接口进入产业化快车道.pdf
- 3 医药生物行业脑机接口专题报告——技术突破与商业化共振,关注脑机接口未来产业.pdf
- 4 医药生物行业医疗器械2026年度策略:把握出海陡峭曲线,卡位AI医疗商业化落地.pdf
- 5 医药生物行业跟踪周报:“十五五”聚焦脑机接口,抢占全球科技高地,建议关注,微创脑科学、翔宇医疗、美好医疗等.pdf
- 6 医药生物行业:“政策引导&技术支持”助力AI医疗崛起,蚂蚁阿福或成C端应用范例.pdf
- 7 医药生物行业2026年1月投资策略:继续推荐创新药及产业链.pdf
- 8 医药生物行业双周报2026年第1期总第150期:脑机接口推荐性标准立项促进行业规范化《第四批鼓励仿制药品目录》发布.pdf
- 9 医药生物行业专题:小核酸突围,大服务赋能——CXO行业系列专题报告(3).pdf
- 10 医药生物行业深度报告:实体瘤TCE疗法报告二,SCLC、mCRPC治疗中大放异彩,有望突破多靶点、泛癌肿的临床应用.pdf
- 全部热门
- 本年热门
- 本季热门
- 1 2026年医药生物·生物制品行业创新药盘点系列报告(25):IgA肾病药物已进入商业化兑现期
- 2 2026年医药生物行业:IBD行业报告(三)——研发路径愈发清晰,中国创新药公司有望深度参与
- 3 2026年医药生物行业新兴生物技术专题报告:小核酸药物方兴未艾,海外创新与国内崛起共振
- 4 2026年医药生物行业深度报告:融资与出海双轮驱动,CXO迎来景气度修复与全球化新周
- 5 2026年第10周医药生物行业跟踪周报:两会将创新药列为新兴支柱产业,26年BD出海再提速
- 6 2026年医药生物行业:IBD行业报告(二)——市场空间有望提升,多通路联合抑制有望大幅提升疗效
- 7 2026年医药生物行业3月月报:重点关注Q1业绩预期、积极把握主题机会;手术机器人专题,政策打通商业化瓶颈、千亿市场驶向发展快车道
- 8 2026年第9周医药生物行业跟踪周报:2026版基药目录调整在即,利好拟纳入目录的中药标的
- 9 2026年医药生物行业专题:海外制药企业2025Q4&全年业绩回顾——2026会是下一个BD大年吗?
- 10 2026年第7周医药生物行业跟踪周报:FDA创新药审评政策再松绑,利好创新药板块
- 1 2026年医药生物·生物制品行业创新药盘点系列报告(25):IgA肾病药物已进入商业化兑现期
- 2 2026年医药生物行业:IBD行业报告(三)——研发路径愈发清晰,中国创新药公司有望深度参与
- 3 2026年医药生物行业新兴生物技术专题报告:小核酸药物方兴未艾,海外创新与国内崛起共振
- 4 2026年医药生物行业深度报告:融资与出海双轮驱动,CXO迎来景气度修复与全球化新周
- 5 2026年第10周医药生物行业跟踪周报:两会将创新药列为新兴支柱产业,26年BD出海再提速
- 6 2026年医药生物行业:IBD行业报告(二)——市场空间有望提升,多通路联合抑制有望大幅提升疗效
- 7 2026年医药生物行业3月月报:重点关注Q1业绩预期、积极把握主题机会;手术机器人专题,政策打通商业化瓶颈、千亿市场驶向发展快车道
- 8 2026年第9周医药生物行业跟踪周报:2026版基药目录调整在即,利好拟纳入目录的中药标的
- 9 2026年医药生物行业专题:海外制药企业2025Q4&全年业绩回顾——2026会是下一个BD大年吗?
- 10 2026年第7周医药生物行业跟踪周报:FDA创新药审评政策再松绑,利好创新药板块
- 1 2026年医药生物·生物制品行业创新药盘点系列报告(25):IgA肾病药物已进入商业化兑现期
- 2 2026年医药生物行业:IBD行业报告(三)——研发路径愈发清晰,中国创新药公司有望深度参与
- 3 2026年医药生物行业新兴生物技术专题报告:小核酸药物方兴未艾,海外创新与国内崛起共振
- 4 2026年医药生物行业深度报告:融资与出海双轮驱动,CXO迎来景气度修复与全球化新周
- 5 2026年第10周医药生物行业跟踪周报:两会将创新药列为新兴支柱产业,26年BD出海再提速
- 6 2026年医药生物行业:IBD行业报告(二)——市场空间有望提升,多通路联合抑制有望大幅提升疗效
- 7 2026年医药生物行业3月月报:重点关注Q1业绩预期、积极把握主题机会;手术机器人专题,政策打通商业化瓶颈、千亿市场驶向发展快车道
- 8 2026年第9周医药生物行业跟踪周报:2026版基药目录调整在即,利好拟纳入目录的中药标的
- 9 2026年医药生物行业专题:海外制药企业2025Q4&全年业绩回顾——2026会是下一个BD大年吗?
- 10 2026年第7周医药生物行业跟踪周报:FDA创新药审评政策再松绑,利好创新药板块
- 最新文档
- 最新精读
- 1 2026年中国医药行业:全球减重药物市场,千亿蓝海与创新迭代
- 2 2026年银行自营投资手册(三):流动性监管指标对银行投资行为的影响(上)
- 3 2026年香港房地产行业跟踪报告:如何看待本轮香港楼市复苏的本质?
- 4 2026年投资银行业与经纪业行业:复盘投融资平衡周期,如何看待本轮“慢牛”的持续性?
- 5 2026年电子设备、仪器和元件行业“智存新纪元”系列之一:CXL,互联筑池化,破局内存墙
- 6 2026年银行业上市银行Q1及全年业绩展望:业绩弹性释放,关注负债成本优化和中收潜力
- 7 2026年区域经济系列专题研究报告:“都”与“城”相融、疏解与协同并举——现代化首都都市圈空间协同规划详解
- 8 2026年历史6轮油价上行周期对当下交易的启示
- 9 2026年国防军工行业:商业航天革命先驱Starlink深度解析
- 10 2026年创新引领,AI赋能:把握科技产业升级下的投资机会
