云计算行业专题报告:混合云市场蓝海价值被逐步认知
- 来源:未来智库
- 发布时间:2020/12/22
- 浏览次数:2109
- 举报
温馨提示:如需原文档,请登陆未来智库官网www.vzkoo.com,搜索下载。
一、投资要点
(一)公有云已形成寡头格局,私有云行业马太效应相对较弱
头部公有云厂商AWS、微软智能云、阿里云、谷歌云2019年营收分别增长36.5%、 21.0%、84.5%及52.8%。整体增速仍维持在高位区间,动力强劲。公有云行业寡头 特征明显,根据Gartner数据统计,市场CR5由2015年的51.6%提升至2020年的 80.1%,原因在于:
1.产品及服务内容完全由供应商定义,用户端以牺牲话语权换取巨头的超高SLA(服 务等级协议)承诺,类似苹果公司。
2.公有云强调规模与性能,重资产属性突出,头部玩家经过十几年的资源投入,在资 本规模、商业品牌、产品打磨方面均已筑起极高壁垒。
私有云及混合云给了行业后来者(如IBM、华为、VMware)和中小企业(如深信服、 华三、青云)追赶产业浪潮、享受云计算红利的机会。一方面,私有云具有开源技 术社区较成熟、方案定制化程度高的特点,相关供应商通过加强技术研发与渠道建 设,大多取得了不错的市场效果。另一方面,私有云服务商均已将战略重心转向混 合云架构解决方案,面向多业务分离、性能弹性扩容与容灾备份场景,主打对多云 架构(包括物理、虚拟化、容器、边缘)高性能、高一致地统一纳管,消除云边界。 大型公有云厂商由于竞争关系,很难推动底层架构的彼此认证、兼容,同时“公有 云优先”的执念导致如AWS、Azure等巨头在混合云市场中处于被动跟随的地位, 中小云厂商在混合云市场获得了很好的突围机会。
(二)不同云计算商业模式对比及主流混合云厂商的前景推演
公有云与私有云/混合云商业模式对比:从收费模式来看,公有云厂商是弹性、按需 付费,即按照实际使用的算力、存储、网络的容量计费,量大从优。混合云领域的纯 软件厂商VMware与Red Hat的混合云方案完全订阅制收费,实质上是SaaS模式,以 技术支持、咨询培训等服务为卖点。国内中小型混合云技术方案提供商仍以项目制 或一体机销售的模式为主,一次性付费,后续运维按需收费、占比较小,深信服、华 三等国内相对领先的厂商均致力于向纯软件的云产品方案转型,并探索订阅制付费 模式的可能性。考虑到公有云IaaS厂商收入总是滞后于巨大的资本开支投入,我们 认为私有云/混合云盈利前景或优于公有云模式。
各类云服务商的混合云业务前景展望:
1.公有云服务商。AWS、Azure等未来的战略重点仍将是公有云业务,其将在保证一 致性使用体验的框架内推广自有混合云产品(同构混合云)。
2.基础软件厂商。VMware与Red Hat等基础软件厂商将持续加大底层核心技术研发 与生态建设力度,以确保自身在云计算浪潮下的马太效应。
3.传统硬件设备转型厂商,典型公司如华三、深信服。我们判断此类IaaS服务商未来 将由单品销售转向积极寻求参与大型集成项目的机会,强化项目经验壁垒并不断加 强自身渠道优势。
4.初创型公司,如Nutanix、SmartX、优刻得、青云等。随着巨头入局混合云市场, 创业型公司的营收增长受到较明显压制。中长期视角下,我们认为创业型IaaS公司 依靠细分领域技术优势与差异化的用户定位保障成长性,并加强成本与费用端管控、 等待市场需求成熟,或适时加入巨头阵营以取得长足发展,均是较优的路径选择。
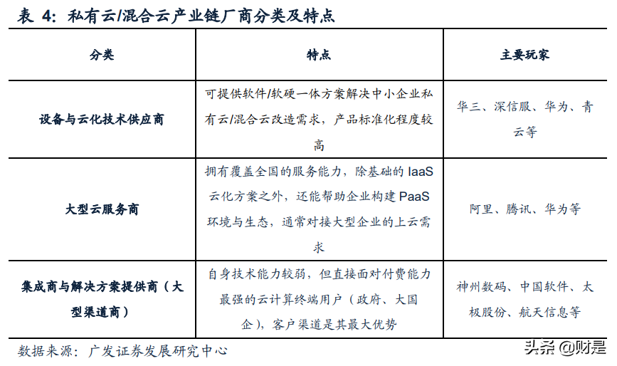
(三)混合云产业链价值向技术方案提供商以及云服务商集中
私有云/混合云产业链厂商可分为三类:设备与云化技术供应商(华三、深信服等)、 大型云服务商(阿里、腾讯、华为)、解决方案提供商(大型渠道商,神州数码、航 天信息等)。
全球范围内,政府及大型企业对云计算有很强的付费意愿与付费能力,是私有云/混 合云发展初期最核心的需求方。传统系统集成商以及行业ISV厂商深入KA用户业务 场景,在私有云/混合云产业的利益分配中拥有较高话语权。技术方案提供商以及云 服务商在核心技术层面显著领先于系统集成商,因此均希望通过强化自身对下游渠 道的掌控力来提升云计算业务份额与利润率。
1.阿里、华为、腾讯等大型云服务商不断深化政企关系,并强化自身的方案设计与集 成能力,近年来除积极合作头部集成商之外,直接对接的政府云计算项目需求也显 著增加;同时,向上整合生态合作伙伴,通过并购参股的方式将垂直行业里优质的 信息化厂商纳入自身阵营,补足部分细分产品领域的不足。国内头部云服务商已逐 步成为“技术供应商+云服务商+系统集成商”的综合角色。
2.深信服、华三等设备与技术供应商在维系传统分销渠道的同时,加强了与优质系统 集成商合作,短期对产品标准化程度、现金流质量有所削弱,但中长期维度可以更 好地掌控下游大客户需求。
(四)混合云市场仍处成长初期,我们判断未来成功的混合云厂商需具备三个特质
1.领先的技术实力。混合云架构的出现源自对底层异构IT环境统一纳管的需求,其技 术复杂度随IT的发展将持续提升,故需要供应商对基础软硬件领域始终保持深刻理 解。另一方面,诸如分布式存储、容器等新技术的涌现使云厂商的技术创新能力始 终面临较大挑战。
2.成熟的生态体系。云计算模式使IT产业链高度聚合,为了提供极致用户体验,云服 务商将在产品层面与底层软硬件厂商、安全厂商、应用软件厂商提前做深度适配(尤 其考虑到信创渗透率的提升),混合云厂商所在IT生态体系的成熟度将成为其最核心 的竞争力。
3.强大的渠道掌控力。近年来阿里、腾讯、华为等科技巨头加强与主流集成商的合作, 政府等优质云计算客户资源进一步向头部渠道集中。中小型混合云厂商需要依靠自身技术与服务优势,在成长壮大过程中不断对接大客户需求并强化对系统集成商的 话语权,才可以在技术方案迭代速度与品牌影响力领域保持住领先地位。另一方面, 在私有云/混合云技术路线与市场需求均未成熟的发展初期,渠道推广效率将影响市 场占有率,进而影响到行业未来技术标准的形成,因此在长远视角下云厂商对渠道 的把控也具有重要意义。
(五)国内混合云市场
政策积极鼓励传统企业上云。自18年以来政策明确鼓励、扶持传统企业上云,同时 也推动国内各级工业互联网平台建设(形成基础设施、平台、应用的闭环)。
由于云计算底层是基础设施集群,可有效弥补国产硬件单品性能差的短板,信创产 业的发展也将直接推动云架构在政府、国企及事业单位的渗透率提升。
1.信创产业规模化将加速政府、国企的IT设施向云架构转变。国产CPU等IT设备由于 性能与优化较差,与分布式的云计算架构天然契合。
2.信创背景下,支持国产成为政治正确,国内企业采购信息化产品的风险偏好有望 提升。若更多企业敢于承担试错风险、推进云化转型,国内云计算产业将进入用户 教育不断加强、云产品持续完善的正向反馈循环。
经测算,阿里、腾讯、华为在国内私有云市场份额优势明显,剩余市场格局分散。 根据信通院数据,2019年国内私有云市场空间为645亿元,同比增长23%。根据我们 测算,主要云服务商腾讯、华为、阿里占据私有云市场头部份额。巨头以外的国内中 小IaaS厂商基本不具备大型私有云方案设计与实施能力,主要私有/混合云产品均以 超融合一体机为主;从格局来看,研发实力较强且渠道布局优势明显的华三、深信 服份额占比显著领先。
(六)相关公司
深信服、紫光股份、浪潮信息、优刻得、青云科技、SmartX、易捷行云。
(七)风险提示
疫情在较长时间维度影响企业投入意愿;大量传统IT企业进入IaaS领域导致竞争加 剧;开源技术发展不及预期。
二、IaaS 行业现状:公有云已成寡头格局,私有云马太效应相对较弱
(一)云计算是 IT 发展必然趋势
若将经济社会视作一个整体,主流IT架构选择集中或本地部署,取决于基础设施集群 所摊薄的成本能否覆盖引入可信赖的高速通信网络所增加的成本。在计算机初面世 的年代,中心机房模式是主流架构,随之在摩尔定律作用下,计算机硬件的发展速 度远超通信网络技术,基于成本和效率考量,近五十年来企业/个人IT基础设施均以 本地部署为主。但时代已再次改变,社会主流IT架构由本地部署转向云计算集群已是 必然趋势。
1.现阶段摩尔定律已进入瓶颈状态。摩尔定律作为一种经济学统计规律,自1965年 被提出后,集成电路行业严格按照该定律发展,约每18个月工艺即完成一次迭代, 计算机硬件设备性能呈指数级提升。然而近年来技术节点的不断下探导致制造成本 急剧攀升,新工艺的迭代速度已开始放缓。以AMD为例,从14nm工艺开始,其新工 艺的诞生曲线出现偏离,到10/7nm工艺已经完全偏离曲线。现阶段摩尔定律已进入 瓶颈状态,硬件设备的性能发展将不可避免的受到制约。
2.全球数据量呈现爆发式增长,本地部署方式承压不断加重。随着“数据即资产”理 念在全球范围内觉醒以及人工智能、物联网等新兴技术的持续推动,全球数据量呈 现爆发式增长。根据IDC《Data Age2025》报告显示,2019年的全球数据量约为45ZB, 到2025年全球数据量将达到175ZB,年复合增长率在25%以上。增量中的绝大部分 为非结构化数据,将产生更加庞大与复杂的计算、存储需求。基于此,IDC预计到2025 年全球将有49%的数据储存在公有云环境中。
3.通信网络性能显著提升并伴随费用持续降低。根据中国宽带发展联盟发布的报告, 2020年一季度,我国固定宽带网络平均下载速率为43.5Mbit/s,是2015年同期的5.2 倍;4G网络平均下载速率为29.0Mbit/s,是2016年的2.5倍。未来5G在全场景落地后, 搭配成熟的SDN(软件定义网络)基础架构方案,可实现通信功能与硬件的充分解 耦,通信网络性能将再次飞跃式提升。
由于技术架构升级与规模效应,通信网络费用下降显著。以我国为例,在带宽大幅 提升背景下,2020年6月我国固定宽带月户均支出为35.7元,较2014年底下降35.2%; 中小企业宽带和专线平均资费较2018年分别下降36.7%和28.8%。2020年6月,我国 移动数据流量平均资费为4.3元/GB,仅是2014年的3%。
(二)头部玩家壁垒高筑,公有云已形成寡头格局
1.国内外公有云市场快速增长,头部IaaS厂商云收入亦保持高位增速。
根据Gartner数据统计,2019年全球公有云市场规模约1883亿美元,其中IaaS市场规 模为439亿美元,较去年同期增长35.5%,预计到2023年市场规模将达到971亿美元, 5年CAGR约24.5%。
2019年中国公有云市场规模约675.4亿元,其中IaaS市场规模为427.8亿元,较去年 同期增长了67.4%,根据IDC预测,2018-2022年中国公有云IaaS的CAGR将达到 41.1%。
AWS、微软智能云、阿里云、谷歌云2019年收入增速分别为36.5%、21.0%、84.5% 及52.8%。从近几年数据来看,全球头部公有云厂商收入略有降速,国内云厂商增长 迅猛。整体增速仍维持在高位区间,动力强劲。
2.公有云市场形成寡头格局,份额持续向头部集中。
产品及服务内容完全由供应商定义是公有云行业与生俱来的特点,用户端以牺牲话 语权换取巨头的超高SLA(服务等级协议)承诺(如AWS的虚拟机、块存储产品SLA 的月度在线时间比例达到99.99%),这一点和苹果公司很像。另一方面,公有云十 分强调规模与性能,重资产属性突出,头部玩家经过十几年的资源投入,在资本规 模、商业品牌、产品打磨方面均已筑起极高壁垒。叠加公有云IaaS商业模式的超长 回报周期,行业后来者在相似路径下与巨头抗衡的空间已越来越小。
(1)目前公有云IaaS市场格局:亚马逊、微软引领,阿里快速追赶。据Gartner,2019 年AWS份额为45%,仍处绝对领先地位。阿里云依靠国内需求红利,2019年的全球 IaaS市场份额占比达9.1%,超越谷歌云居全球第三。
(2)据Gartner,公有云市场CR5由2015年的51.6%提升至2020年的80.1%。
(三)私有云市场激烈角逐,马太效应相对较弱
私有云有独立于公有云存在的产业逻辑:(1)异构IT广泛存在,(2)计算/存储本 地化需求无法消除以及网络环境不可靠。随着公有云厂商对市场教育的深入,企业 用户并未如IaaS巨头所愿全面投入公有云怀抱,而私有云的价值与优势正逐步被认 知。近年来公有云巨头也纷纷调整战略,推出了各具特色的同构/异构混合云产品。
1.异构IT广泛存在,公有云“统一架构”的思路阻力巨大。现实世界中大多数生产系 统并非是围绕IT设计的,IT对传统行业的改造十分复杂,也必然导致异构性IT的结果。 公有云能快速发展壮大是因为向客户提供标准的IT模型从而实现规模化。当客户的 IT太过异构不能直接套入公有云IT模型中时,面临的选择只有两个:一是期待客户IT 系统改造以适应公有云;二是提供私有云来适应客户IT系统。这样的选择正越来越多 地出现在用户与IaaS厂商面前,以现阶段技术能力来看,无疑私有云是最优的答案。
2.计算/存储本地化与网络不可靠的问题。尽管网络性能在不断提升,但提升步伐远 远赶不上人类生产数据增长的速度。公有云难以应对海量数据即时运算的场景(如 视频大数据、生产制造环节的大数据等),当前网络环境落后的传输效率与安全性 是最大制约,而网络改造成本过于高昂。计算/存储能力本地化的私有云则可以很好 地满足类似需求。
与公有云市场逐渐形成寡头垄断格局不同,全球私有云行业呈现百花齐放的局面。 原因在于:
1.除VMware及头部公有云厂商(AWS、Azure、阿里云均推出了与自身公有云同构 的混合云平台)以外,绝大多数IaaS厂商的私有云(混合云)解决方案以开源技术 为主,如计算虚拟化(KVM、Xen)、分布式存储(Ceph、GlusterFS、Hadoop)、 云管平台(OpenStack)、容器(Docker、k8s)等,这些技术路径均有成熟的开源 社区推动版本更迭,行业玩家共享研发红利,巨头在技术层面没有身位的领先。此 外,容器与微服务技术的成熟使异构混合云管理平台的性能与使用体验快速提升, 进一步拉近了中小混合云供应商与巨头在技术端的差距。
2.相对公有云,私有云是对线下服务要求较高的商业模式。选择私有云的用户一般是 基于异构IT、设备利旧、高性能计算与数据安全的考量,因此对方案的定制化与后续 服务要求较高,渠道比供应商品牌更加重要。
私有云及混合云给了行业后来者(如IBM、华为、VMware)和中小企业(如深信服、 华三、青云)追赶产业浪潮、享受云计算红利的机会。一方面,私有云具有开源技 术社区较成熟、方案定制化程度高的特点,相关供应商通过加强技术研发与渠道建 设,大多取得了不错的市场效果。另一方面,私有云服务商均已将战略重心转向混 合云架构解决方案,面向多业务分离、性能弹性扩容与容灾备份场景,主打对多云 架构(包括物理、虚拟化、容器、边缘)高性能、高一致地统一纳管,消除云边界。 大型公有云厂商由于竞争关系,很难推动底层架构的彼此认证、兼容,同时“公有 云将统治世界”的执念导致如AWS、Azure等巨头在混合云市场中处于被动跟随的 地位,中小云厂商在混合云市场获得了很好的突围机会。
三、混合云市场空间与主流云服务商的前景推演
(一)混合云主要场景
混合云的概念由来已久,早期其更多被理解为私有云厂商的Sales Talk(销售话术), 而随着真实需求产生以及产品端的成熟,混合云架构有了更加清晰、标准的定义。 最大基础软件开源社区Red Hat明确混合云需同时具备如下特点:1.通过网络连接多 台计算机;2.可横向扩展并快速置备新资源;3.能在不同IT环境间移动工作负载;4. 拥有统一的管理工具;5.利用自动化对流程进行编排。
在实际落地中,混合云面对的应用场景主要有三类,分别是多业务线分离、性能弹 性扩容、容灾备份。
1.多业务线分离,即用户希望将多条属性存在明显差异的业务线,按照核心业务、非 核心业务的区分方式,分别部署在私有云和公有云上。例如对于地产公司而言,其IT 架构中,ERP等系统属于核心业务系统,客户希望维持私有云部署,而对外的互联 网平台属于非核心业务系统,客户希望部署在公有云上,并且由公有云提供性能弹 性扩容。
2.性能弹性扩容,即用户的业务系统存在明显的访问峰值,需要通过公有云来弹性部 署。典型案例如外卖平台,饿了么/美团作为头部外卖订餐平台,在中午、晚上存在 两个明显的下单高峰期,本地IDC机房难以满足服务性能弹性扩张的需求,因此可选 择在高峰期启动一部分公有云节点来分担流量,同时能够在高峰期结束后快速回收 资源,回归私有云服务。
3.容灾备份,即用户的业务系统采用私有云架构,灾备选择公有云架构,保证业务连 续性同时最大限度节省成本。
(二)混合云商业模式对比以及头部云服务商前景推演
1.全球私有云(包含混合云)市场空间广阔,处在快速成长期
得益于技术方案成熟与政策利好,全球私有云市场规模处于快速上升通道。根据 Rightscale数据,2020年全球本地部署的私有云与云端部署的私有云(如VPC)市场 空间分别为533亿和196亿美元,同比增速分别为42%和41%。
2. 不同云架构商业模式对比
当前私有/混合云部署方式可大致分为三种:
(1)IT实力较强的大型企业/科技企业,自身具备部署、管理、运维云架构的能力, 直接借助开源软件即可搭建私有云;(规模较大,但在云化环节未产生商业价值)
(2)企业向基础架构软件厂商购买商业版云化软件,在原厂的咨询、培训等服务支 持下构建私有云;
(3)购买IaaS厂商的完整云化方案(包括超融合一体机或软件方案),对企业自身 IT水平要求较低。
从收费模式来看,公有云厂商是弹性、按需付费,即按照实际使用的算力、存储、网 络的容量计费,量大从优。混合云领域的纯软件厂商VMware与Red Hat的混合云方案完全订阅制收费,实质上是SaaS模式,以技术支持、咨询培训等服务为卖点(Red Hat主要通过Openstack云管平台与Openshift容器平台构建混合云方案,VMware主 要混合云产品是cloud on EMC/AWS/Outposts,均存在一定的定制化)。国内中小 型混合云技术方案提供商仍以项目制或一体机销售的模式为主,一次性付费,后续 运维按需收费、占比较小,深信服、华三等国内相对领先的厂商均致力于向纯软件 的云产品方案转型,并探索订阅制付费模式的可能性。考虑到公有云IaaS厂商收入 总是滞后于巨大的资本开支投入,我们认为私有云/混合云盈利前景或优于公有云模 式。
3. 主流混合云服务商经营情况对比与前景推演
(1)经营情况对比
为了呈现不同类别混合云厂商的经营现状与发展前景,我们选择基础软件转型云厂 商(VMware、Red Hat)、硬件设备转型云厂商(华为、深信服)、创业型云厂商 (Nutanix、青云)三类中的代表企业,做重点财务数据的对比。(深信服介于硬件 设备厂商转型与创业型云厂商之间,由于其对基础ICT设备有一定理解且渠道复用性 很强,故将其归为传统硬件厂商转型一类)
从混合云业务毛利率水平来看,软件厂商显著优于硬件厂商。VMware与Red Hat收 入结构以软件销售和服务订阅为主,15年之后混合云架构基础软件收入占比提升, 毛利率依然稳定在80%以上高位;Nutanix创立之初即确定了仅输出超融合纯软件的 角色定位,近两年毛利率均在75%以上。硬件厂商毛利率相对较低,若不考虑桌面 云等软件业务,华为、华三、深信服等主流厂商的超融合一体机毛利率在25-30%。
从经营性现金流水平来看,有传统主业根基的转型云厂商显著优于创业型公司。 VMware、Red Hat、深信服经营性现金流净额均保持稳定增长,且远超净利润水平 (18年VMware、红帽的经营净现金流与净利润比值为1.51、2.17, 19年深信服此 数据为1.47),主要原因在于成熟的渠道体系与收款管控。创业型公司则现金流较 差,Nutanix与青云经营净现金流尚难转正,其中Nutanix总营收规模(19年12.4亿美 元)是深信服2倍左右。
从销售费用率水平来看,拥有成熟渠道体系的云厂商显著优于创业型公司。VMware 与红帽公司主要产品依托互联网渠道销售,销售费用率相当稳定,分别为35%与40%; 深信服自2009年即坚持渠道策略,15年推出超融合产品后,渠道体系得到了充分复 用,整体销售费用率呈现平稳下降趋势,2019年为35%。Nutanix由于定位全球市场 且相当比例的产品为硬件形态(OEM的一体机),销售费用一直处于高位,尤其VMware与Dell入局超融合市场后,Nutanix扩张策略更加激进,19/20财年销售费用 率分别达到74%和89%,对盈利能力造成了较大制约。青云由于定位于服务小众高 端客户,尚未推进全国性渠道建设,因此销售费用处于较低水平。
从管理费用率水平来看,有核心技术储备的云厂商优于从零自研的厂商。软件定义 技术贴近底层硬件,理解难度高,需要大量研发投入保持领先优势。部分传统基础 软硬件厂商如华为、VMware等在虚拟化与软件定义技术领域均有长期积累,技术模 块复用性佳,推出混合云/云管平台产品水到渠成,可节约大量研发费用。深信服等 厂商则需在云业务初期保持大额研发投入,对财务报表造成一定消极影响。
(2)各类云服务商的混合云业务发展前景
公有云服务商。由于私有云对公有云市场有挤出效应且推广效率远不如公有云,且 私有云现阶段的定制化特点与公有云巨头的云计算理念背道而驰(虽然公有云的盈 利前景未必优于私有云)。我们判断AWS、Azure未来的战略重点仍将是公有云业务, 其将在保证一致性使用体验的框架内推广自有混合云产品(同构混合云)。
基础软件厂商。VMware与Red Hat的商业模式并未因云计算业务发生改变,只是软 件与服务的应用场景由传统IT架构转向云架构。我们判断基础软件厂商将持续加大 底层核心技术研发与生态建设力度,以确保自身在云计算浪潮下的马太效应。
传统硬件设备转型厂商,典型公司如华三、深信服。由于中短期混合云需求主要来 自政企大客户,而大客户渠道资源往往掌握在大型系统集成商(如神州数码、航天 信息)以及科技巨头(如阿里、腾讯、华为)手中。我们判断此类混合云厂商未来将 由单品销售转向积极寻求参与大型集成项目的机会,强化项目经验壁垒并不断加强 自身渠道优势。
初创型公司,如Nutanix、SmartX、优刻得、青云等。短期超融合需求的快速增长 使初创型混合云厂商的营收端表现优异,但研发与渠道端持续的高投入使其盈利状 况长期无法改善;随着巨头入局混合云市场,创业型公司的营收增长也受到明显压 制。中长期视角下,我们认为创业型IaaS公司依靠细分领域技术优势与差异化的用 户定位保障成长性,并加强成本与费用端管控、等待市场需求成熟,或适时加入巨 头阵营以取得长足发展,均是较优的路径选择。
(三)混合云市场仍处成长初期,我们判断未来成功的混合云厂商需具 备三个特质
1.领先的技术实力。混合云架构的出现源自对底层异构IT环境统一纳管的需求,其技 术复杂度随IT的发展将持续提升,故需要供应商对基础软硬件领域始终保持深刻理 解。另一方面,诸如分布式存储、容器等新技术的涌现使云厂商的技术创新能力始 终面临较大挑战。
2.成熟的生态体系。云计算模式使IT产业链高度聚合,为了提供极致用户体验,云服 务商将在产品层面与底层软硬件厂商、安全厂商、应用软件厂商提前做深度适配(尤 其考虑到信创渗透率的提升),混合云厂商所在IT生态体系的成熟度将成为其最核心的竞争力。
3.强大的渠道掌控力。近年来阿里、腾讯、华为等科技巨头加强与主流集成商(大型 分销及系统集成商、ISV厂商)的合作,政府等优质云计算客户资源进一步向头部渠 道集中。中小型混合云厂商需要依靠自身技术与服务优势,在成长壮大过程中不断 对接大客户需求并强化对系统集成商的话语权,才可以在技术方案迭代速度与品牌 影响力领域保持住领先地位。另一方面,在私有云/混合云技术路线与市场需求均未 成熟的发展初期,渠道推广效率将影响市场占有率,进而影响到行业未来技术标准 的形成,因此在长远视角下云厂商对渠道的把控也具有重要意义。
四、混合云 IaaS 层核心技术与渠道分析
私有云/混合云产业链主要厂商可分为三类:设备与云化技术供应商、大型云服务商、 集成商与解决方案提供商(大型渠道商)。产业链各环节已出现融合趋势,本章节所 讨论混合云厂商均属于“设备与技术供应商”范畴。
(一)混合云各环节技术分析
现实中的混合云需求多来自于异构场景(最常见的即自有IT设施+公有云),云化方 案中的虚拟化层实现将底层硬件转化为资源池,云管平台将不同架构间的API接口与 协议统一,为用户提供一致的管理界面,实现资源编排调度与应用/数据迁移等功能。 因此混合云架构除了敏捷部署、弹性扩容、自动化运维管理等与公有云相同的特色 之外,更具备屏蔽底层异构IT环境,实现多云架构统一纳管的特点,强调自身混合云 方案的高性能、高一致性与高安全性是IaaS供应商的核心策略。
混合云解决方案基本由开源技术构成,供应商的技术变现主要来自于前期咨询培训、 后续运维以及特定场景的定制开发。底层虚拟化技术属于基础软件范畴,经过数十 年发展,CPU、存储与网络硬件的虚拟化均已有成熟开源方案,各家厂商差异不大; 混合云架构的技术壁垒更多体现在云管平台的性能与兼容性,更具体而言,体现在 供应商对分布式存储与容器技术的理解和应用深度。
1.虚拟化层(KVM、Xen、vSphere)
虚拟化技术是将计算机各种硬件实体资源(CPU、内存、网络等)的物理划分打破, 实现资源池化,并使用软件统一调度资源池,实现IT资源的动态集中管理和使用。虚 拟化是云计算IaaS的基础底层技术。
虚拟化技术自大型机/小型机时代已经存在,发展至今已相当成熟,主流技术方案差 异不大。以计算虚拟化为例,通过在硬件资源上加载一个系统管理程序(Hypervisor) 构建虚拟化层,实现CPU、内存、接口等硬件资源的模拟,目前主流技术路线包括 开源的KVM和闭源的vSphere,两者有不同的场景侧重(KVM可扩展性更好; vSphere基于原生架构,系统适配性更强),但整体功能以及性能稳定性比较相似。
2.云管平台(Openstack、vSphere、AWS Outposts、Azure stack、Apsaras stack)
云管平台也可被理解为“云操作系统”,平台本身并不提供虚拟化功能,而主要是将 各类虚拟化资源进行统一、界面式的管理,即若无管理平台,用户一般只能通过命 令行模式对集群各类资源进行管理。云管平台是不仅是超融合架构中必备的功能之 一,也能用于任何需要对底层虚拟化资源进行统一管理的场景。
云管平台可分为两类:VMware与各公有云巨头推出的针对自身产品架构的管理平台、 开源社区Red Hat内的主流开源云管平台。
Vmware与微软均提供了云管平台软件如vCenter与Microsoft System Center,均较 为封闭,仅能管理自身虚拟化软件如ESX与Hyper-v的虚拟资源。
而开源项目OpenStack兼容性较强,不仅支持对开源项目KVM与XEN虚拟资源的管 理,还能纳管商用ESX、Hyper-v的虚拟资源。国内厂商云管理平台大部分基于 OpenStack。特别是华为与新华三对OpenStack代码有较大贡献,华为已从黄金会员 升级为白金会员,新华三已从企业赞助会员晋升为黄金会员。
(1)分布式存储
专用存储设备价格昂贵,传统关系型数据库对于非结构化数据的存储、管理较为吃 力。在图像、视频等非结构化数据快速增长的背景下,“普通服务器+软件”的分布 式存储方案可以较低成本满足企业对结构化和非结构化数据统一存储及管理的需求。
由于普通服务器的存储效率、稳定性较差,同时存储管理系统十分复杂(需考虑到 I/O速度、地址分配/检索、快照备份、易拓展性等需求,目前缺少成熟的开源方案), 因此分布式存储系统的性能与易用性十分依赖供应商的调优。主流的开源分布式存 储框架包括中心化的HDFS(Master节点被攻击风险高,云厂商较少采用)以及去中 心化的Ceph、GlusterFS等,混合云厂商大多以开源方案起步并逐步加大自研,如华 为、华三、深信服、SmartX等头部混合云厂商的分布式存储已基本由自主代码构成。
(2)容器技术
所谓容器,是Linux Container的直译,也即基于Linux系统内核的轻量级OS层虚拟化 技术。容器技术改变了传统“操作系统不可再分”的认知,并解决了IT领域(主要是 云架构下)两大痛点:
更高效地利用底层IT资源。在传统虚拟化方案里,每一个虚拟机均需运行完整操作 系统以及大量无用程序,随着虚拟机数量的增多,操作系统层会占用大量CPU与存 储资源。容器技术可基于应用构建虚拟机,仅将必要的Bin/Lib与应用打包在一起, 多个容器共享一套操作系统内核,极其轻量、秒级启动,在资源利用效率与使用体 验方面大幅优于传统虚拟化方案。
屏蔽IT环境差异,实现软件交付的标准化。容器的设计理念在于“让开发者只关注 应用程序本身”,实现底层多余操作系统和环境的共享复用。开发人员通过Docker 将应用程序以及必须的环境参数封装,从而在测试、交付环节仅需几行命令即可调 取容器镜像,创建出与开发环节完全一致的运行环境,并完美运行程序。
容器技术在云管平台中的应用对于混合云发展具有重要意义。基于容器技术构建的 虚拟机拥有更高资源利用率以及更快响应速度,目前已广泛应用于华为、百度等科 技公司的开发环节;基于容器技术构建的混合云PaaS平台则可以很好地屏蔽异构IT 环境,实现应用与数据在不同云架构间高效稳定的调度、迁移。
Docker是目前最主流的容器技术路线,虽被寄予厚望但囿于开源时间较短,目前仍 存在局限之处,如仅可基于Linux运行、高并发下的隔离性较差等。科技巨头出于对 容器理念的认可,贡献了诸多基于Docker的容器管理平台开源方案,如Google设计 并开源的K8s(Kubernetes)、Red Hat的Openshift,较好地解决了高并发下容器的 编排、调度问题。目前K8s已被广泛地应用于中小IaaS厂商的混合云方案中。
3.国内主流混合云厂商核心技术对比
混合云解决方案集成了多种开源技术,云化方案的成熟度、与具体业务场景的相 性是企业选择混合云供应商时优先考虑的因素。前文提到,混合云方案技术差异 主要体现在云管平台对不同IT架构的管理效率(主要靠容器技术实现)以及分布 式存储模块的成熟度,后者是目前最核心的技术指标,如金融行业等高端用户对 云架构下的存储性能、稳定性有很高要求。
(二)渠道分析
1.成熟的生态体系是云服务商快速成长的必需条件
对混合云服务供应商而言,建立成熟的渠道生态体系至关重要。在云架构推广初期、 市场教育阶段,行业客户在实际选型过程中更看重对云服务商背后生态的考察,主 要原因有两点:
(1)企业用户(尤其是中小企业)IT实力普遍弱于云服务商,对“云架构带来效率 与成本改善”存疑,需要售前、售中、售后全流程的咨询与技术服务支持,这样的需求需要有本地化的渠道商来满足;
(2)企业用户的基础架构扩容、改造需求往往是业务系统升级的一部分,因此大多 数情况下企业更倾向于由系统集成商或ISV厂商来提供整体解决方案。
云服务商的渠道生态伙伴可分为三种类型:分销商、系统集成商、ISV等解决方案提 供商。
2.国内混合云厂商渠道体系对比
从国内各IaaS厂商渠道建设来看,整体差异明显,华为系的华三、深信服显著领先 于友商。华三、深信服自创业期即坚持渠道为主策略,在企业市场中已建立巨大粘 性,其渠道优势短期很难被竞争者超越。
新兴厂商如SmartX也已将渠道建设置于公司战略的高度,于2018年起发布系列渠道 合作伙伴计划,后续进展如何有待持续跟踪。
3.技术方案提供商以及云服务商均希望强化对渠道控制权
全球范围内,政府及大型企业是IT支出的主要来源,对云计算有很强的付费意愿与付 费能力,是私有云/混合云发展初期最核心的需求方。ISV等大型解决方案提供商深入 KA用户业务场景,与核心用户关系最为紧密(大客户往往对服务的重视度甚于产品), 因此在私有云/混合云产业的利益分配中拥有较高话语权。技术方案提供商以及云服 务商在核心技术层面显著领先于传统系统集成商,因此均希望通过强化自身对下游 渠道的掌控力来提升云计算市场份额与利润率。
(1)阿里、华为、腾讯等大型云服务商不断深化政企关系,并强化自身的方案设计 与集成能力,近年来直接对接的政府云计算项目需求显著增加;同时,向上整合生 态合作伙伴,通过并购参股的方式将垂直行业里优质的信息化厂商纳入自身阵营, 补足部分细分产品领域的不足。国内头部云服务商已逐步成为“技术供应商+云服务 商+系统集成商”的综合角色,竞争力进一步增强。
(2)深信服、华三等设备与技术供应商在维系传统分销渠道的同时,加强了与优质 系统集成商及行业ISV厂商的合作,以期更好地掌控下游大客户需求。典型案例如深 信服合作卫宁健康,前者的超融合一体机作为底层架构搭载后者的中台结构Winex 产品,实现了对多家大型三甲医院用户的覆盖。此外,深信服的云安全产品亦有望 结合公有云巨头的IaaS服务能力,成为政府等大客户定制化云计算方案的一部分。
五、从超融合到纯软件方案,混合云产品形态持续进化
(一)超融合是混合云初期主要产品形态
在“第三代IT架构革命”容器技术尚不成熟的背景下,全球头部混合云服务商如Dell、 IBM、华为、AWS的混合云产品形态均以软硬件紧耦合的一体机为主,目的在于尽 可能保障本地部署模式下的服务质量。部分创业厂商将此架构内部硬件结构(服务 器、存储、网络设备)进一步融合优化、标准化,推出了颇受市场欢迎的超融合产 品。
超融合概念在2009年由Nutanix首次提出,最初即是我们熟知的标准化一体机形态。Gartner 2019年将超融合定义地更为宽泛,即虚拟化管理软件才是超融合的本体, 实现混合/多云环境中不同架构间的无缝衔接是超融合应用的核心场景,而非仅限于 满足小企业低价上云的痛点。因此,超融合的实质是混合云早期产品形态,后续硬 件一体机将逐渐被纯软件方案取代。
相较前期融合部署模式(将诸多硬件以标准化的应用负载设计集成在一个机架中), 现阶段超融合一体机在保证部署、运维敏捷性的同时,可以满足企业客户更小颗粒 度的扩容需求,可理解为把基础设施资源封装成标准化、高密度的机箱,搬进企业 机房并简单连接后即可完成私有云系统搭建。
1.超融合方案强调敏捷部署、管理、运维,明显提升用户体验
从基础设施架构层面来看,超融合解决方案相较传统IT以及大型私有云方案的主要 区别在于两点:
(1)引入分布式存储技术,取消了传统“san交换机+外置存储/存储服务器”的环 节,将万兆网卡和高速SSD硬盘融合进超融合机箱,节省大量空间并降低部署难度;
(2)无需定制硬件,经过超融合供应商认证的x86通用服务器即可用于超融合架构。
对于用户端而言,引入超融合后,中小企业以及大型企业的分支机构可以更低成本 享受更加敏捷的私有云架构。
2.超融合市场规模及格局
(1)全球市场
据IDC数据,20年前二季度,全球超融合市场规模约38亿美元,同比增长4.7%(疫 情因素导致增速较低,因超融合需要借助实体渠道推广)。随着市场规模的逐步增 加,市场增速呈下降趋势,近4个季度市场规模增速约11.5%(受疫情影响明显,实 际更高)。
格局方面,我们发现,服务器存储等硬件背景厂商的超融合产品市占率已稳定领先 于以超融合软件起家的创业型公司(如Nutanix)。
我们判断,这或有两方面的原因:
①技术方面:超融合放弃使用专用存储,而使用普通服务器+分布式存储软件的方式 实现了存储功能,这使超融合系统的成本大幅下降。但是,相较于专用存储,普通服 务器在存储效率、稳定性方面劣势较明显,因此,在使用普通服务器+软件的方式实 现存储时一般需要进行性能调优,这就需要具备相关技术及经验积累。而在这方面, 服务器存储厂商明显强于纯软件厂商。
②渠道方面:从下游客户来看,传统服务器存储的主要客户与超融合系统主要客户 重合度较大,销售超融合系统可以直接通过原有渠道。而在过去几十年的发展中, 服务器存储厂商在渠道方面已有较深厚的积累,近年来新成立的软件厂商的积累则 明显不足。
(2)国内市场
据IDC数据,至2023年,国内超融合市场规模约25.6亿美元,5年CAGR约25.8%, 仍处于较高速增长状态。
市场格局方面,IDC数据显示,近年来,拥有服务器存储背景的华为、新华三稳居市 场前二,联想的市场份额也逐年提升,而无服务器存储背景的深信服市场份额呈缓 慢下降趋势。
这样的特点与全球市场一致,一定程度上证明了我们的判断,即,或由于技术及渠 道两方面的原因,拥有服务器存储背景的厂商在超融合市场更有竞争力。
3.纯粹超融合厂商在云管平台领域优势并不明显,超融合形态将由一体机向纯软件 方案形式过渡
或基于上述原因,近年来,如Nutanix、VMware等超融合软件头部厂商在不断淡化 超融合概念,而不断强调:①以云管平台为基础,对底层混合云环境的统一纳管及 支持;②在云管平台中融入更多面向客户应用开发、运行及管理的各类功能,以实 现更高程度的整体交付。
IDC数据显示,2019年全球云管平台市场规模约为74亿美元,同比增长34%。VMware 为行业龙头厂商,占据全球近20%的市场份额,而Nutanix排名前20以外,因此,从 当前市场份额看,超融合创业型厂商在云管平台领域优势并不明显,仍然是虚拟化 软件专业厂商占优。
综上所述,我们认为超融合一体机具备显著优于传统IT架构的高性价比、敏捷部署、 自动运维等特点,而黑箱模式、高度标准化又使其销售难度大幅低于大型私有云方案。因此在私有云渗透率较低的阶段,超融合是教育企业上云的优秀产品,未来五 年国内超融合市场头部供应商相关收入或仍将保持40%以上复合增速。
但同时需认知到,超融合一体机更类似于私有云行业发展初期的过渡型产品,后续 轻量级的私有/混合云场景将逐步被纯软件方案取代,分布式存储与云管平台技术的 成熟度将成为混合云市场份额归属的重要因素。从此角度而言,我们判断由传统基 础硬件(戴尔、惠普、华为等)或基础软件(VMware、Red Hat)转型而来的厂商 在混合云领域的成长将更加顺利。
(二)VMware 的启示:从一体机到云管平台软件解决方案,混合云即未来(略)
VMware是虚拟化技术的开创者与领导者,拥有行业内最成熟的闭源技术导向的商业 模式。其起步于OS虚拟化,通过自研与并购快速丰富了产品矩阵。目前VMware拥 有高性能、高可用的计算、网络、存储、容器领域底层虚拟化技术与管理平台,产品 实现pc服务器、移动端与云端的全场景覆盖。在自身的资本运作方面,2004年 VMware以6.35亿美元被EMC收购,2007年独立在纽交所上市。2015年戴尔收购 EMC后,VMware成为戴尔的全资子公司。
六、国内混合云市场受益于政策红利,头部云服务商份 额优势明显
(一)政策环境显著催化政企上云需求
1.政策积极鼓励传统企业上云
为提高经济社会资源配置效率、降低信息化建设成本以及促进共享经济发展,自18 年以来政策明确鼓励、扶持传统企业上云,同时也推动国内各级工业互联网平台建 设(形成基础设施、平台、应用的闭环)。在中央背书下,国企、事业单位及政府机 构转云的积极性显著提升。
金融、政府、教育、能源等行业云化需求旺盛。据IDC对国内各垂直行业云化需求的 统计数据,2019年中国金融云市场规模达到33.4亿美元,同比增长49.6%。其中,金 融云基础设施市场规模达到13.7亿美元,同比增长50.0%。政务方面,据iResearch, 2019年中国政务云市场规模为527.7亿元,同比增长27.7%,过去五年实现了28%的 年均复合增速;工业方面,据IDC,2019年中国工业云市场规模达到28.7亿美元,同比增长59.8%,预计到2024年将达到131.4亿美元。
2.信创背景下政府与国企上云意愿提升
由于云计算底层是基础设施集群,可有效弥补国产硬件单品性能差的短板,信创产 业的发展也将直接推动云架构在政府、国企及事业单位的渗透率提升。
(1)信创产业规模化将加速政府、国企的IT设施向云架构转变。国产CPU等IT设备 由于性能与优化较差,与分布式的云计算架构天然契合(通过硬件堆叠做大资源池, 并使用云管平台统一调配资源,从而缩小与国外通用体系差距、增强用户体验)。
(2)信创背景下,支持国产成为政治正确,国内企业采购信息化产品的风险偏好有 望提升。过往国企、事业单位负责人均类似于行政官员的角色,合规意识较强,其对 新技术的谨慎性一定程度上制约了这些机构在科技领域的创新与变革。若更多企业 敢于承担试错风险、推进云化转型,国内云计算产业将进入用户教育不断加强、云 产品持续完善的正向反馈循环。
3.国内企业对私有云接受度已处于相对较高水平
国内私有云使用群体持续扩大,上云后提效降本效果明显。据中国信通院调查显示, 57%的企业表示使用私有云后运行效率提升,44%的企业表示IT成本显著降低。同时,企业对私有云满意度不断提升,2017年时达到80.7%,企业持续加大私有云领 域的投入已是大势所趋。
根据信通院统计数据,安全性和可控性是企业选择私有云最重要的因素。分别有超 过三分之二和半数的企业出于安全性和可控性考虑,而选择使用私有云——高于方 便系统迁移、充分利用原有IT资源等因素。私有云安全保护措施主要包括数据加密、 用户隐私保护等方式,目前安全预警与安全接入已经得到广泛应用。
目前国内私有云市场安全产品和服务种类丰富,其中云备份和云监控类产品需求旺 盛,占比分别高达48.4%和47.6%。根据中国信通院的调查显示,多数企业选择第三 方安全公司提供的私有云安全产品和服务,比例高达54.4%。
(二)国内混合云市场格局:巨头优势明显,中小厂商格局分散
1.国内混合云整体空间及格局
(1)国内私有云市场保持20%以上增速,硬件规模占比约70%
根据信通院数据,2019年国内私有云市场空间为645亿元,同比增长23%,预计在 2023年将达到1447亿元。在私有云细分结构上,硬件占比虽略有下滑,但依然占据 主要市场份额,2019年约70%,软件、服务份额占比分别为16%及15%,较去年同期略有提升。
(2)测算阿里、腾讯、华为在国内私有云份额占比或在30%以上,剩余市场格局分散
国内私有云市场参与者较多,主要分为传统硬件厂商、互联网巨头和初创型私有云 厂商。
传统硬件厂商以华为、新华三、深信服等为代表,其作为数据中心设备(基础设施、 安全设备)供应商,依托产品端优势与渠道复用性,私有云业务线快速成长,积累了 充足云化项目经验;
互联网巨头厂商以阿里、腾讯为代表,在保证公有云业务主导地位的同时,也不断 加大私有云领域的布局,品牌效应、成熟的虚拟化与云管技术、大型项目实施能力 是其核心优势;
初创型私有/混合云厂商数量较多,佼佼者如SmartX、优刻得、青云、易捷行云等。 这些公司往往在分布式存储、容器等新技术领域有较深理解与积累,并在商业层面 追求与巨头产品、用户差的异化,在国内混合云市场也有较强存在感。
七、混合云产业链主要公司分析(略)
(一)深信服
公司业务主要由三部分构成:信息安全业务、云计算业务、基础网络和物联网业务, 19年收入占比分别约为62%、26%、12%,毛利占比分别约为71%、19%、10%。 2019年营收与利润分别为45.9亿元和7.6亿元,同比增长42.4%和25.8% ,2020前三 季度营收为32.4亿元,同比增长16.2%,归母净利润为6925万元,同比减少77.9%。
过去,公司已通过发挥优势获得了持续的快速增长,且已取得安全市场的头部地位, 其优势主要体现在三方面:一是技术积累深厚(源于持续高强度的研发投入,拥有 多款“爆款”产品);二是渠道建设领先(超过95%的收入来至于渠道,客户覆盖面 广泛);三是务实的企业文化(产品特点鲜明,贴合主要客户实际需求)。
(二)紫光股份
紫光股份ICT、网络安全、云计算业务的经营主体新华三起源于ICT巨头华为的企业 网事业部,在企业的ICT领域积累深厚。紫光股份收购新华三以来,对公司研发投入 力度持续加大,推动了新华三的营收和利润在较大体量基础上继续稳健增长,2019 年营收与利润分别为541.0亿元和18.4亿元,同比增长11.9%和8.1%,2020前三季度 营收与利润分别为413.6亿元和13.0亿元,同比增长9.0%和4.3%。
(三)浪潮信息
公司具备大型机、小型机、AI服务器、存储、通用X86服务器的完备产品线,服务器 市场份额国内第一、全球前三。
2019年营收与利润分别为516.5亿元和9.3亿元,同比增长10.0%和41.0%,2020前 三季度营收与利润分别为455.0亿元和6.3亿元,同比增长19.0%和21.4%。
(四)青云科技
青云主打统一架构的混合云体系,在混合云市场具备较强技术优势,旨在为客户在 公用云、私有云、混合云等架构并存的环境中提供一致的管理运维方式和使用体验。 公司的自有产品和服务保持一致的API接口、开发工具、操作界面,基本实现数据和 应用在不同IT架构之间的无缝迁移、调度,大幅降低用户端IT人员使用新平台的学习 成本。
(五)易捷行云
易捷行云(EasyStack)成立于2014年,创始团队来自IBM中国研发中心,是中国最 早一批从事OpenStack研发的团队,于2019年获得央企中国电子信息产业集团D轮 战略投资,成为云计算国家队。易捷行云主打开源云计算,在国际开源社区参与度 及核心代码贡献量方面处于领先,在国内中立私有云市场份额排名前列。
易捷行云三大产品体系(企业云、超融合、容器云)解决了开源公司商业化问题,主要产品括 ECS企业云、ECS Stack超融合、EKS容器云和ECS Stack鲲鹏超融合一 体机,目前已经为1000余家国内外大中型企业提供云平台和服务。
(六)SmartX
SmartX成立于2013年,是国内最早专注于超融合领域的团队之一,其70%成员为虚 拟化与分布式存储领域资深研发工程人员,现已相继完成B+轮和C轮融资。SmartX 的技术路线,是以分布式存储为核心打造超融合产品,主要通过差异化的优质产品 打开中高端的企业云市场,核心竞争力在于对核心技术的把控能力以及高质量产品 的研发。
SmartX主要产品为SMTX OS超融合基础架构软件、SMTX ZBS分布式块存储和 Halo超融合一体机,聚焦金融、医疗、大型制造业、商业连锁、地产等对IT高度依赖 的行业,并积累了包括交通银行、泰康保险集团、海尔、恒大地产等在内的大量行业 头部客户。
八、风险提示
疫情在较长时间维度影响企业投入意愿;大量传统IT企业进入IaaS领域导致竞争加 剧;开源技术发展不及预期。
……
(报告观点属于原作者,仅供参考。报告出品方/作者:广发证券,刘雪峰、李傲远)
如需完整报告请登录【未来智库官网】。
(本文仅供参考,不代表我们的任何投资建议。如需使用相关信息,请参阅报告原文。)
- 美股云计算和互联网行业巨头25Q4总结:Capex指引大幅上修,ROI重要性凸显.pdf
- 云计算行业:全球云上数据泄露风险分析简报(第九期).pdf
- 中国电信:2025年云计算研究白皮书.pdf
- 云计算行业:全球算力十大趋势(2026).pdf
- 云计算行业分析:从AI大模型及智驾算力需求测算,看小米算力需求.pdf
- 华为:2025年华为混合云现代化运维体系核心能力及最佳实践报告.pdf
- 2024AI+研发数字峰会:基于GenAI的混合云智能运维实践.pdf
- 践行深度用云:大模型混合云,十大创新技术.pdf
- accenture-多云策略:如何在混合云环境中解锁创新.pdf
- 中国混合云用户调查报告(2022年)-发布版.pdf
- 相关文档
- 相关文章
- 全部热门
- 本年热门
- 本季热门
- 1 一文看懂通信新基建:5G、云、车联网、工业互联网、卫星互联网.pdf
- 2 智慧城市专题研究:AIoT时代的智慧城市跃迁.pdf
- 3 中国云计算巨头对比分析:阿里云VS腾讯云.pdf
- 4 2019年5G、云计算、物联网等信息产业深度研究报告.pdf
- 5 华为鲲鹏产业体系研究深度报告:鲲鹏展翅,挥下千亿市场.pdf
- 6 通信行业2020年度展望报告:聚焦5G+云双主线.pdf
- 7 计算机行业研究及2020年投资策略(103页).pdf
- 8 2020全球软件SaaS云计算产业展望.pdf
- 9 云计算专题报告:IDC,云端驱动,聚焦一线.pdf
- 10 华为公有云生态体系与模式.pdf
- 1 互联网行业深度报告:以云计算+AI为主线看阿里巴巴未来发展.pdf
- 2 中国移动:云智算技术白皮书(2025).pdf
- 3 通信运营商专题:2024年业绩总结与云计算业务重估.pdf
- 4 中国电信云计算研究白皮书2024年.pdf
- 5 云计算标准和开源推进委员会:2025年央国企数智化转型发展报告.pdf
- 6 计算机行业专题报告:云计算IaaS,AI成新增长极,驱动产业重构.pdf
- 7 AI云计算新范式:规模效应+AIInfra+ASIC芯片.pdf
- 8 人工智能行业分析:AI时代的云计算——供给普惠化与需求扩容带来全新增长空间.pdf
- 9 王辉:太保集团云计算建设之路与金融级云原生转型战略.pdf
- 10 中国信通院:云计算蓝皮书(2025年).pdf
- 全部热门
- 本年热门
- 本季热门
- 1 2026年美股云计算和互联网行业巨头25Q4总结:Capex指引大幅上修,ROI重要性凸显
- 2 2025年云计算治理成熟度分析:AI驱动下企业云治理的智能化跃迁
- 3 2025年云计算行业深度分析:亚马逊云科技如何以十大优势重塑企业SAP部署格局
- 4 2025年云计算转型价值分析:亚马逊云科技如何助力企业实现52%总拥有成本降低
- 5 2025年云计算迁移市场分析:VMware工作负载云端迁移的四大战略要素与66%成本优化潜力
- 6 2025年云计算行业分析:亚马逊云科技如何以四步转型助力企业智赢AI时代
- 7 2025年云计算迁移与现代化改造分析:亚马逊云科技如何助力企业实现降本增效与业务创新
- 8 2025年云计算行业分析:从AI大模型及智驾算力需求测算,看小米算力需求
- 9 2025年云计算基础设施分析:磐久服务器软硬协同创新驱动网关性能突破
- 10 2024年云计算全球网络布局分析:阿里云加速打造全球云计算一张网
- 1 2026年美股云计算和互联网行业巨头25Q4总结:Capex指引大幅上修,ROI重要性凸显
- 2 2025年云计算治理成熟度分析:AI驱动下企业云治理的智能化跃迁
- 3 2025年云计算行业深度分析:亚马逊云科技如何以十大优势重塑企业SAP部署格局
- 4 2025年云计算转型价值分析:亚马逊云科技如何助力企业实现52%总拥有成本降低
- 5 2025年云计算迁移市场分析:VMware工作负载云端迁移的四大战略要素与66%成本优化潜力
- 6 2025年云计算行业分析:亚马逊云科技如何以四步转型助力企业智赢AI时代
- 7 2025年云计算迁移与现代化改造分析:亚马逊云科技如何助力企业实现降本增效与业务创新
- 8 2025年云计算行业分析:从AI大模型及智驾算力需求测算,看小米算力需求
- 9 2025年云计算基础设施分析:磐久服务器软硬协同创新驱动网关性能突破
- 10 2024年云计算全球网络布局分析:阿里云加速打造全球云计算一张网
- 最新文档
- 最新精读
- 1 2026年中国医药行业:全球减重药物市场,千亿蓝海与创新迭代
- 2 2026年银行自营投资手册(三):流动性监管指标对银行投资行为的影响(上)
- 3 2026年香港房地产行业跟踪报告:如何看待本轮香港楼市复苏的本质?
- 4 2026年投资银行业与经纪业行业:复盘投融资平衡周期,如何看待本轮“慢牛”的持续性?
- 5 2026年电子设备、仪器和元件行业“智存新纪元”系列之一:CXL,互联筑池化,破局内存墙
- 6 2026年银行业上市银行Q1及全年业绩展望:业绩弹性释放,关注负债成本优化和中收潜力
- 7 2026年区域经济系列专题研究报告:“都”与“城”相融、疏解与协同并举——现代化首都都市圈空间协同规划详解
- 8 2026年历史6轮油价上行周期对当下交易的启示
- 9 2026年国防军工行业:商业航天革命先驱Starlink深度解析
- 10 2026年创新引领,AI赋能:把握科技产业升级下的投资机会
