麦肯锡寿险行业专题报告:营销新思路,赋能新方式
- 来源:未来智库
- 发布时间:2020/10/31
- 浏览次数:5567
- 举报
前言
中国是全球规模最大、最具活力的人寿 保险增长市场,为全球新增保费收入贡献 30%,未来几年预计还将保持两位数增 长。2020年的新冠疫情影响了传统线下代 理人的展业模式,地推、社区活动、上门 推销等传统营销方式几乎停滞。有24.4% 的代理人表示,当前收入与新冠疫情前相 比下滑超过40%,更是有14.3%代理人的 新客户收入下滑超过60%。面对业绩压力, 代理人纷纷开始尝试数字化渠道展业,如 利用抖音、快手等短视频平台营造生态社 区蓄客,通过微博、小红书等平台分享经 验或文宣内容以培养客户粘性,维持客户 活跃度等。麦肯锡全球董事合伙人毕强表 示,寿险代理人渠道转型是推动中国寿险 市场持续增长的最优方式。在数字化浪潮 的冲击下,寿险行业同时面临“危”与“机”, 临机而动则胜,临危而惧则败。
第一章、寿险代理人行销现状
2020年注定是不平凡的一年。新冠疫情爆发,给各行各业带来深远 影响,也深刻改变着中国寿险行业发展的内外部环境。保险业在发 挥社会“稳定器”和经济“减震器”功能的同时,自身也面临着严峻 考验。相较于非寿险业,疫情对寿险业的冲击更大,失业增加和收入 下降冲击了对储蓄型寿险的需求,寿险行业面临理赔支出增多而保 费收入停滞不前、低利率环境下投资收益下滑等挑战。通过对一万多 名代理人进行调研后我们发现,有超过一半的受访代理人总业务下 滑,其中有25%的代理人总业务下滑超过四成。同时,随着金融市场 全面开放的力度加大,更多具有全球视野的机构进入中国市场,中国 寿险业转型发展的压力进一步加剧。
1.1 疫情下寿险业的近思与远虑
3.2% 二季度的增速
我国经济虽然于二季度实现了3.2%的 增速,扭转了一季度GDP负增长的局 面,但与疫情前相比仍差距较大。寿险 产品需求刚性相对较低,客户往往是 在经济状况较为宽裕、购买需求相对 充分、购买过程相对便利等情况下才 会购买寿险产品。当前疫情尚未结束, 人们仍在密切关注疫情态势变化、基 本生活物资供给和个人安全防疫等问 题,导致部分金额较高寿险产品的购 买需求降低或阶段性延后。
其中,中小企业主这部分群体受到的 影响更突出,企业停工减产带来资金 紧张等问题,将直接影响这部分人群 现阶段的保险需求,特别是对财富管 理类产品的需求。此外,年长客群对 线上展业的接受度较低,因此在疫情 期间,这一群体的购买需求也大大降 低。
值得注意的是,虽然疫情得到了明显 控制,各行各业也已完全复产复工,但 是过去半年以来,疫情对经济的打击 并不会随着复产复工完全恢复。因此, 后疫情时期的寿险行业如何应对宏观 经济低迷与压力,也是考验各保险机 构的试金石。
1.2 传统代理人展业的“猎人”模式严重受限
2020年一季度,新冠疫情导致隔离措施和 社交行为改变,传统代理人线下拜访出单的 方式遭受重创。2020年2月至4月,全行业队 伍都处于“非常态”销售模式。自2020年2 月3日起,银保监会中介监管部门向各银保 监局、保险机构下发了《关于保险中介从业 人员队伍积极配合做好新型冠状病毒感染 肺炎疫情防控工作的通知》,明确制止从业 人员聚集和客户集中拜访,严禁举行晨会、 夕会、演说会、培训等聚集性活动,最大限 度降低在保险相关人员聚集场合发生疫情 传播的可能性。因此,在疫情持续期间,人 身险公司和营销员们的线下展业工作暂时 停摆,当时正值保险行业开门红销售之际, 而代理人销售是寿险业务的主营销售渠道,因此由于疫情直接影响到代理人展 业,导致寿险新单业务量下滑,显著影响寿 险业绩。
本次课题共采访了超过一万名受访人,其中 约有52%的代理人业务收入下滑,其中近 30%的代理人业务下滑超过40%(图1)。此 外,麦肯锡研究报告表明,疫情期间有超过 四成代理人退保量增加,其中约25%的代理 人推测原因在于客户在保单到期后未能续 保。此外,超过六成的代理人认为客户的保 险预算较疫情前有所降低。许多代理人认 为现状难以为继。近一半的代理人认为,如 果新增保单和续保保单继续维持在当前水 平,他们很难撑过6个月。鉴于退保量增加 和整体业绩萎缩,代理人投入更多时间来推 销保险和联系客户,超过三分之二的代理人 增加了推销时间,61%的代理人增加了联系 客户和学习培训的时间。由此也不难理解, 代理人会把完成KPI(如获取新业务)视为 最大挑战1 。综上,代理人展业的主要环节均 受到不同程度影响:短期影响主要在出单, 而后期随着各行业逐步复工,在代理人招 募、培训等环节仍需线下场景支持,预计也 将受到不同程度的影响。
1.3 传统代理人管理中增员难、产能不均痛点凸显
在本次课题访谈中,多家保险公司的营销负 责人表示,此次疫情对寿险业务的短期冲击 主要体现在新单拓展困难,而造成这一现 象的主要原因是营销队伍发展受阻。具体而 言,在抗击疫情期间保险公司代理人增员及 培育速度有所放缓,原有代理人扩张计划也 受到一定程度影响,传统的增员步骤包括会 议、面试等多个面对面环节,当下这些活动 均受到影响,银代渠道、团险渠道均受到不 同程度冲击,还有部分求职者出于自我保护 意识放弃求职,也导致了营销员增员困难。 有公司疫情期间的增员不足同期的60%。此 外,疫情期间代理人资格考试和相关制度考 核的暂停也影响了寿险营销队伍培训和管 理,营销队伍质量提升受阻,一季度各家公 司代理人增员计划延后,培训等环节预计将 更多以线上化为主,由于缺乏面对面互动, 成效并不明显,新入职代理人的产能普遍偏 低。
1.4 数字化企业和健康险在“黑天鹅”挑战中表现突出
新冠疫情带来的挑战前所未有,自危机开始 到一季度末,中国综合股价指数暴跌12%, 保险公司受新冠疫情冲击更为严重,但业界 普遍认为,包括众安保险在内的数字化企业 受冲击程度较低,这得益于其业务并不高度 依赖于面对面沟通(图2)。
新冠疫情期间,数字化保险销售平台实现巨 幅增长,尽管保险市场增长整体停滞,包括 水滴保险商城、微保(WeSure)等线上平台 用户数量却显著增加(图3)。他们的优势及 对客户的吸引力主要体现在:1)易访问—— 疫情期间,消费者购买保险的热情大涨,线 上平台既符合社交距离规范,又易于访问, 给消费者提供了完美的购买市场;2)小额 度——数字化渠道销售的通常是小额保险, 消费者更容易做出购买决策;3)反应快—— 数字化险企迅速推出了新冠肺炎相关产品, 适应不断变化的客户需求。
此次疫情提升了全社会的风险防范与保障 意识。在疫情对社会的主要影响逐渐消退、 民众逐步恢复正常消费后,前期受到抑制 的保险需求有望迎来快速反弹。2020年初 《关于推动银行业和保险业高质量发展的 指导意见》、《关于促进社会服务领域商业 保险发展的意见》等系列政策的推出,也对 短期健康险发展构成利好。加之本次疫情 的影响,下沉市场的健康保险意识有较大提 升,为健康险销售奠定了良好的客户基础。 麦肯锡研究表明,尽管人身保险市场整体 增长乏力,但健康险与意外险却势头更劲。 消费者购买健康险的意愿激增,销售涨幅高 达17%,而同期人身保险整体增长只有2% (图4)。部分保险公司开发出新型(通常 为小额)保单,以覆盖新冠肺炎相关的意外 险,该险种吸引的新参保客户最多。
调查问卷显示,疫情期间有八成的消费者对 健康险的兴趣提高,七成对重疾险兴趣增加 (图5)。因此,很多高管在访谈中提到,线上 采用短期健康险养客,线下转为长期寿险的 交叉营销,是他们正在拓展的可行方案。
1.5 疫情倒逼险企转型,数字化被提上议程
尽管年初疫情对保险行业造成了一定程度的 冲击,尤其是寿险行业的开门红业绩下滑, 但与此同时,疫情也加速了保险业的线上化 进程。保险行业出现了“客户行为加速线上 化、产品形态更具创新性、运营模式全面数 字化”三大变化,为应对这些变化,今年来多 数寿险公司也显著提升了自身的线上化程 度。面对疫情,保险公司已经采取诸多行动, 包括简化理赔流程、拓展保险责任、运用 “云”办公工具协同办公、积极拓展在线营 销和客户经营新方式等,准备应对疫情后的 新业态。而疫情期间顺应数字化战略的企业 也在抵御新单损失、代理人流失的风险中 表现更优,并且在疫情后展现出逆风翻盘的 业绩增长能力。
对寿险行业来说,多年来的路径依赖、粗 放经营和短期行为已成为发展瓶颈,此次 疫情从一定程度上也为保险行业提供了新 的发展契机。疫情之下,险企普遍意识到数 字化转型的重要性与紧迫性,且高效的线 上渠道将是未来竞争的关键之一。本次疫 情将加速险企线上渠道建设,科技助力智 慧保险和保险产品创新的步伐也将加快。
在移动化、数字化的大趋势下,保险公司在 保险科技领域的投资将持续增加,为行业 发展注入新的活力和动力。除数字化销售 平台外,大型保险公司也在努力寻找短期内 提升保险业务能力的新思路。许多保险企业 都加大了线上化开发力度,在访谈中我们了 解到比如泛华保险就把数字化内部管理工 具、业务推动工具以及代理人赋能平台作为 战略中心,在销售层面自行开发懒掌柜APP 帮助代理人获客,做客户管理及线上营销, 同时在代理人管理层面通过内部平台开展沟 通。正是基于对寿险行业的深刻理解,泛华 在2014年就完成了线上线下融合,包括灵活 使用企业微信、视频系统、直播启动会、经 验分享会等,在疫情中受到的冲击有限。泰 康人寿则利用疫情的契机加快了线上化进 程,三个内部APP“泰生活”、“泰行销”、 “泰家园”满足了客户、代理人展业、企业对 代理人管理三方面的需求。作为外资险企, 友邦保险也早已将科技与数字化转型写入 发展战略。为进一步优化客户体验,友邦保 险坚持“科技驱动领先优势”,先后推出“爱 投保”、“易服务”、“爱服务”等项目,实现 移动、实时和无纸化操作。
此外友邦充分利 用科技赋能服务团队,先后推出了包括协助 营销员团队管理的Master Planner工具、基于 微信端的7*24小时在线服务机器人“友邦小 友”等,通过一系列数字化平台的持续建设, 帮助营销员团队解决客户服务中的难点与痛 点,进而为客户提供便利、及时的定制化品 质服务。新冠肺炎疫情期间,得益于良好的 数字化基础,友邦迅速实现了营销员线上招 募、线上培训、线上签约等一系列数字化全 流程作业,涵盖销售、培训、团队管理等各方 面的线上渠道。以2月为例,参与友邦线上培 训的人数达到去年同期的三倍以上。 此外,监管层面也在鼓励保险行业线上化。 今年5月,银保监会下发了《关于推进财产 保险业务线上化发展的指导意见》,文件指 出,到2020年,农险、车险、意外险、短期 健康险、家财险等业务领域线上化率要达 到80%以上。科技赋能、改革赋能、创新赋 能、管理赋能均成为了保险行业的新需求。
整体而言,此次疫情既是一次沉重打击,也 是一个转型契机。在外部环境的倒逼下,险 企要以更快的速度,优化线上能力、提升移 动化服务水平,抓住疫情衍生出的机遇,赢 得未来发展的主动权。在后疫情时代,数字 化转型成功与否将决定着保险企业能否筑 建竞争优势、形成差异化竞争能力。
第二章、借鉴保险代理人行业的国际领先经验
中国寿险业相较发达国家仍处于起步阶段,近年来相关行业监管部 门与各大保险公司都非常关注其他市场保险代理人的发展,国家也 出台了相关政策,尝试各种新型渠道模式。借鉴领先国际经验将大 有裨益,麦肯锡针对欧美及亚洲成熟市场进行了分析,希望借他山之 石,为我国代理人渠道转型提供思路。
中国寿险业相较发达国家仍处于起步阶段,近年来相关行业监管部 门与各大保险公司都非常关注其他市场保险代理人的发展,国家也 出台了相关政策,尝试各种新型渠道模式。借鉴领先国际经验将大 有裨益,麦肯锡针对欧美及亚洲成熟市场进行了分析,希望借他山之 石,为我国代理人渠道转型提供思路。
2.1 纵观海外市场,随市场日渐成熟,中介渠道发生演变
国际市场一直在不断探索各种模式的 投资顾问,其中就有一群特殊的投资 顾问,他们独立于银行、券商、保险等 综合金融机构,作为第三方专业人士 为客户提供财富管理服务,这类人被 称为独立财务顾问(IFA,Independent Financial Advisor)。独立理财师常常 能够站在中立立场,依托自身经验与资 源,为客户提供专属投资顾问服务。
麦肯锡研究发现,发达国家的经验表 明独立财务顾问(IFA)/经纪人模式可 以有效建立客户关系,推动寿险行业 的普及和发展(图6)。市场成熟度与 IFA比重存在密切关联,在欧美等发达 国家,独立理财师的发展已非常成熟, 他们通常以工作室等独立机构的形式 开展业务,在整体财富管理市场中占比 高达50%-60%。但在中国,投资顾问 大多选择加入综合金融机构或第三方 财富管理公司提供服务,真正的独立 理财师占比不到1%。随着行业对IFA 模式的讨论增加,2015年3月16日,中 国证券业协会发布了《账户管理业务 规则(征求意见稿)》,允许符合要求 的证券公司以及证券投资咨询公司接 受客户委托,代理客户账户进行投资或交易管理。虽然监管已经在思路和政策上 提出了国内IFA模式的可能性,但短期效果并 不明显。我们相信,去除产品中间环节,推动 独立理财师真正站在买方立场为客户服务, 探索独立理财师与平台合作的发展模式,依 旧是中国投资顾问的未来发展方向。
在欧美、澳洲等经济发达地区,IFA是向客户 提供全方位理财服务且独立于产品提供者 (金融机构)的专业人员,他们为客户提供 投资建议,担任了综合理财服务的重要角 色。独立投资顾问的收入主要来自客户咨询 费和金融机构提供的佣金,他们会基于前 期调研、客户财务状况记录、投资目标等信 息为客户提供投资建议,中间双方会就理财 目标、内容细节和时间等问题进行多轮沟 通,直到方案完全清晰透明化,最终向客户 交付理财工具类型和实施方案。IFA模式对 整个市场要求较高,包括对于IFA投资和保 险行业成熟的监管框架、消费者愿意通过全 面规划长期/多次/重复购买理财产品等。
在美国,独立财务顾问模式在市场上存在已 久,并占理财市场专业人士的50%-60%,是 一个广受欢迎的顾问模式及专业选择。IFA 的崛起源于保险公司在代理人费用压力下的 新代理关系转型:保险公司提供佣金,但不 提供场所,促使了顾问业务剥离和独立,逐 渐实现个体化和多元化。独立财务顾问类似 于独立的银行理财经理,顾问不需要挂名 在银行、保险或基金公司旗下,因此也不需 要因为公司压力而推销特定产品,他们拥有稳定的客户资源渠道,经验技能丰富。在澳 大利亚,独立财务顾问同样发展成熟,普及 度高,IFA职位在专业程度和收入方面均在 业内处于较高水平。在IFA细分市场,在线购 买和“机器人顾问”是数字化发展的重要趋 势。
与欧美国家广泛采取的IFA模式不同,亚洲 保险公司所采取的模式对市场成熟度要求 相对低。
在中国香港地区,代理人和经纪人的混合形 式是保险行业中介渠道的特点。香港地区的 保险代理人(Insurance Agent)代表公司, 通过开拓客户资源、销售保单、提供后续服 务和理赔等完成一系列流程。保险经纪人 (Insurance Broker),以个人或公司的形式 运行,与前者不同的是经纪人代表客户:经 纪公司可以和多个保险公司签订合约,从 而为其投保人达成最利好、最合适的保险 方案。代理人和经纪人都需考取保险执业 牌照,其涉及的销售和签单等活动均合法有 效。无论是通过直属保险代理人还是第三 方经纪人购买,其中的费率、条款及投保理 赔流程都是一致的。投保人通过代理人和 经纪人向公司提出申请,保险公司直接签发 保单,所提供的产品及服务都是一样的。
在新加坡,保险经纪人类型包括注册保险 经纪人、MAT认可保险经纪人以及再保险 经纪人等。其中,一般保险经纪人需要在保 险法案35M的规定下执行合同安排,他们 必须通过计划代表的主要保险人在新加坡 综合保险协会(GIA)的代理商注册委员会 (ARB)中注册,提交相关信息予以审核,保 证后续保险工作的全面性和合理性。
2.2 不同市场的发展轨迹催生了多种模式
随着市场成熟度提高,寿险行业中介不断演 变,代理人转型是发展的必经之路。过去短 短20年里,保险公司的从业观念已经发生了 巨大转变,2000年以前,代理人是销售员的 角色,主要功能是帮助保险公司稳定市场, 而进入2020年,代理人则要打造长期关系, 发展“人生伙伴的理念”,这一从业观念转 变让代理人更加以“服务客户”为核心,逐步 取代单一短线销售。就当前行业模式,我们 可以将代理人或财务顾问大致划分成三种类 型:全方位个人财务咨询型、需求导向规划型 和产品导向交易型。
在麦肯锡的高层访谈中,部分保险公司负责 代理人管理的高管表示,未来代理人不止是 产品的推销者,更应该是客户的终身伙伴, 为客户的人生大目标着想,针对个人与家庭 提供全面的财务咨询规划服务。在疫情对 传统代理人模式的冲击下,代理人更应该 在危机中抓到机会点,为客户提供全面增值 服务,而不单单是产品答疑,做每一位客户 的“家庭财务医生”。代理人与客户对人生 规划和长远目标进行深度讨论,并且针对客 户的规划目标在财务、寿险产品方面给出相 应的规划和建议。比如:如果客户希望60岁 退休,代理人顾问应从客户的角度全面考 虑,规划客户从当下到60岁前所需要的财产 配置和寿险产品,充分解决客户痛点。
研究客户需求是整个保险销售行业的核心 内容,有的理财顾问团队特地从香港引进了 需求分析软件和手册,帮助理财顾问更精确 分析客户需求,包括保险产品需求、未来财 务需求以及家庭计划安排等内容。针对保险 行业本身的特殊性,保险产品之于客户的需 求是不断变化的,所以根据实际情况调整保 险组合是代理人的重要工作之一。比如,家 庭人员结构变化、职业性质变化或者家庭财 务计划调整都会影响到保险结构。保险顾 问根据家庭现有资产(包括固定资产、流动 资产、社保、商业保险、家庭收支状况和未 来收入等)和相关财务诊断对家庭资产制定 一个科学合理的理财计划与完善的风险管 理方案,从而有效规避各类风险,实现家庭 资产的安全、保值和稳定增值。保险顾问要 把这些要务作为自己的职责,而不只是销售 产品这么简单。
从需求导向的保险行业市场来看,国外很早 就已经出现了保险经纪公司,其中大部分保 险是通过专业咨询顾问卖出的,而非保险公 司。而目前中国保险市场还基于传统保险公 司培养出的体系,销售团队庞大,大量保单 依旧出自保险公司。保险行业在我国迅猛发 展近20年,从业绩规模和从业人员数量上 看都是非常庞大的,但“产品导向”仍是大部 分营销活动的核心。目前,产品营销模式逐 渐从“产品导向”向“需求导向”过渡,但仍 处于初期起步阶段。数字化建设成为全行 业,尤其是保险领域的热点和变革方向,在 此契机下,社会环境和技术迭代可以有效助 力“需求导向”的产品发展。产品设计思维 调整和数据分析能够推动企业转变与客户 互动的方式,通过跨渠道快速沟通、个性化 沟通服务和准确的客户需求预测,保险公司能引起客户共鸣,实现客户所想所愿,同时 也能提供高于客户预期的服务,形成一种高 效、透明、匹配度高的产品及服务模式。
代理人未来的发展方向一定是提供全方位 综合性金融服务,这一模式也在成熟市场中 得到了验证。在本次课题访谈的过程中,多 家保险公司高管表示,培养全方位综合性金 融顾问是一个长远但值得尝试的发展方向, 但这一转变需要多长时间来实现还是未知 数。在访谈过程中,寿险独立代理人或独立 专属代理人的概念也被积极探讨,但这一概 念需要基于一个成熟的社会诚信体制,中国 寿险行业的前行道路依旧漫长而曲折。
第三章、代理人营销新思路及保险公司赋能代理人的新方式
3.1 加快专业队伍建设,从“人海”向“健康人海”转型
在人口红利正在消退的背景下,过去 中国保险代理人行业大进大出的规 模化的“人海”策略难以持续。过去 14-19年五年间中国行业整体原保费 规模差不多翻倍,代理人数以平均每 年20%以上的速度增长。截至2019年 底,我国共有保险专业代理法人机构 1779家,保险兼业代理机构3.2万家、 网点22万个,个人保险代理人900万 人。但是在本次疫情影响下,暴露出 我国保险高产能代理人与底层代理人 分化严重的问题。行业中底层代理人 大部分以兼职形式展业,缺乏全面的 培训及职业发展。
代理人队伍增长减缓趋势明显,底层 代理人员流动性高、门槛低以及产品 推荐的销售方式,是让其在专业度和 行业发展上受到极大限制。在本次课 题讨论的第一次座谈会上,来自多家 保险公司的业界同仁一致认为,代理 人的社会地位和薪资待遇多年来一直 没有提高,特别是刚刚加入行业的新 人,导致很多代理人过一段时间就会 选择其他行业。门槛低是薪资低的根 本原因之一,如果这一问题得不到有效 改善和解决,不仅业务质量无法提升, 代理人团队还将陷入队伍分化、产能 不均、流失率高的恶性循环。
近年来,保险行业发展良莠不齐,误导 销售、虚假代理等现象频繁曝光,直 接拖累了行业声誉,造成底层代理人 职业负循环。然而对提供高端保险财 税咨询服务的代理人来说,行业对他 们的要求越来越高,尤其今年突发的 疫情导致客户对这方面的咨询需求不 断增加,形成良性循环。多位受访公司 高管认为,现在银保渠道发展受限, 寿险产品并不适合网销渠道,未来寿 险销售主要还是靠代理人,信任度和 熟悉度是寿险的核心,这也要求代理 人队伍的进一步规范化和专业化。未 来保险代理人必须走“高产能、精服务”的路线,凸显互联网保险无法提供的服 务,只有突破现有底层保代的生存压力,才 能避免被淘汰的结局。
与此同时,代理人流失率高也是目前保险行 业发展的困境之一。目前,代理人流失状况 十分常见,中保协2018年的调查数据显示, 营销员学历普遍偏低,高中及以下学历人群 占比超过65%,工作年限普遍较短,工作经 验一年以内的从业人员达54%,人员稳定性 也差强人意,脱落率高达50%。多位高管在 访谈中均表示,疫情期间的增员高潮在疫情 后出现了大幅减退。刘总在访谈中提到,人员 流失有内在和外在两方面原因,内因是个人 预期的职级、生活、收入等因素与现实不匹 配;外因是公司激励机制不完善,底层代理 入行门槛低,在互联网时代信息获取更便捷 的背景下,人员存在其他更多选择。流失率 高与增员难两个问题的原因同出一辙,而这 一现状需要寿险行业提高整体代理人团队 素质,提升人员薪资,从“人海战术”向“健 康人海”转型。保险公司要帮助代理人学会 理解并运用数据分析,定期调整自己的营销 策略;同时对代理人进行定期培训,确保代 理人对客户需求分析到位,掌握足够的知识 和能力应用新工具,顺利完成从“人海”到“ 健康人海”的转型。
自今年2月以来,在保险公司内部管理方面, 疫情倒逼企业数字化进程,许多保险公司已 经全面利用各种远程办公系统协同工作,有 的公司甚至还专门开展了针对远程协作模式 的培训,提高协同效率。在过去,代理人需 要到办公室保证朝夕两会出勤率,而如今, 很多人都开始在家远程办公,使用互联网方 式开展云面试、云招募、云培训等。然而我 们在访谈中了解到,完全线上化无法达到和 线下一样的效果,因此各家保险公司仍在 不断探索如何实现线上线下融合。但可以预 见,因应形势变化,保险公司自身线上化运 营步伐会持续加速。
专业队伍的打造在保障保险行业可持续性 中发挥着核心作用,是向“健康人海”转型 的关键。其中,利用数字化科技工具有效赋 能代理人团队的管理最为有效,主要包括招 聘、入职管理与培训、绩效考核与评估、产 能管理四个维度。
数字化工具能为各销售总监提供抓手,实现 团队规划、日常行为管控、把握业绩动态、发 布任务公告等功能。目前许多保险公司和保 险经纪公司均已大举投入这些维度,并已初 见成效,我们预计未来这一趋势还将持续。
3.1.1 智能增员,广纳新型人才
作为代理人管理的第一步,保险公司可通过 智能招聘和增员全流程线上化和无纸化实 现代理人队伍的快速和高效增员,降低增员 成本。更关键的是,数字化增员可提升求职 者与理想代理人画像的匹配程度,从另一 个维度提升该渠道的有效性。通常情况下, 招聘一名合格代理人可能需要6-9个月的时 间。大多数保险公司都设有标准化流程,然 而,此流程通常是冗长且低效的,比如从现 有代理人社交网络搜寻人选、多轮费时的访 谈和评估等方法都导致低转化率和低留任 率。因此,为避免陷入“大进大出”的窘境, 同时更多吸引愿意长期投入在代理业务的 人员,保险公司需要策略性地利用数据分析
工具更有效筛选流程,确保识别出契合度最 高、最有资质的求职者。为了提高人才招聘 效率,保险公司可以总结优秀代理人具备的 关键成功要素,以此为样本设计标准的人员 画像,并设计一份调查问卷,评估求职者是 否具备上述成功要素,进而预测其转化率和 留存率。这样一套标准化流程可以帮助险企 利用智能系统实现批量、半线上招人,在候 选人进入面试之前先筛选出一批更适合公 司的候选人。此类洞见可帮助保险公司快速 圈定高潜力的求职者,并与具有类似行为特 质的现有代理人团队配对后走入下一步招聘 流程。一些处于行业领先地位的保险公司已 经开始利用数据分析来评估和改善人才储 备的质量(图7)。
3.1.2 系统培训,打造代理人专业知识与技能
入职管理与培训是赋能整体团队的初动力。 代理人应当与时俱进,积极学习新传播媒 介,通过数字化工具挖掘更多营销机会,实 现新客批量开发和老客高效维护。要改变代 理人整体行为,就必需开展全方位的变革项 目,而不“仅是另一次培训”(图8)。
科学化系统化入职培训和公司文化的培养 能够帮助新人快速适应工作节奏和内容, 提升专业技能,更进一步认同体会公司的 文化和价值观,新人的成就感和归属感也 会随之提升。在入职培训中,专业技能培训 和公司文化输出可以通过双重交互的形式, 由经验丰富的培训师设计培训计划,辅以
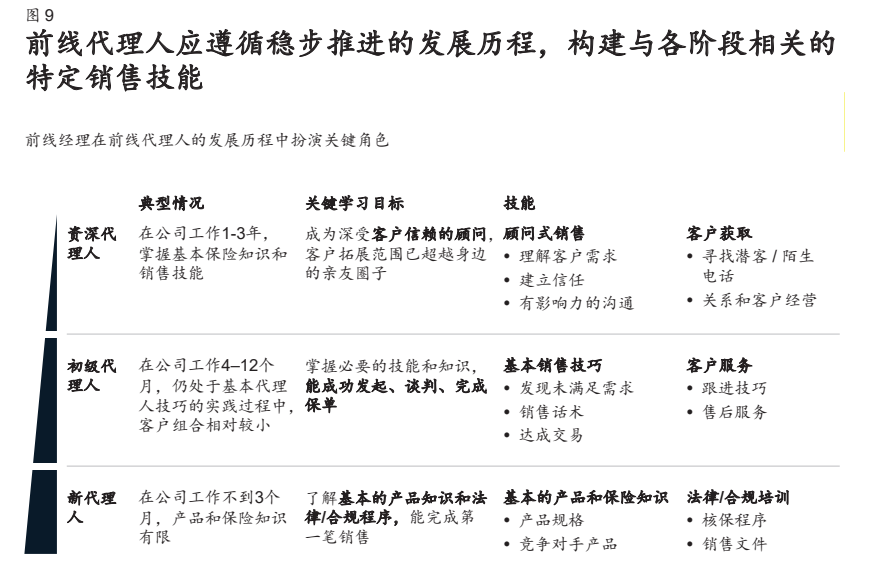
线下授课、线上分享行业动态的方式,高效 渗透和有效传递课程内容和价值。同时,培 训内容可以加入高绩效销售员的经验,通过 高阶分析识别绩效出色的员工,一方面传递 工作心得,一方面激励团队认同感。在后续 的培训计划中,在实现公司内部协同发展的 基础上,要为团队管理培训注入持续动力: 定期培训代理人和主管团队,帮助代理人了 解行业动态、最新趋势,在理念上对不断出 现和迭代的新知识、新渠道、新平台有充分 认知,同时要加强内部研讨会讨论、深度思 考或定期调研,加强代理人对动态商业环 境的嗅觉,深化对客户需求和市场供应的理 解。不仅是新代理人,初级代理人和资深代 理人也都应接受与之经验匹配的技能培训。 例如,新代理人需要专注于学习专业知识,了 解公司产品,而资深代理人则需要成长为顾 问式代理人(图9)。在访谈过程中,高管们 一致认为,保险公司可以通过培训课程(账 户注册、视频拍摄、文案撰写等)、智库分享 (客户分析、内容传播等)等手段赋能代理 人,实现培训活动规模化、弹性制、可随时 随地进行等,快速提升代理人的专业技能和 销售技巧。对于知识型内容,线上培训为最 优方式;而对于技能型内容,线下实操培训 最为行之有效。基于此,公司可以考虑通过 推进销售员团队协作项目,打造新老销售员 的业务协同,进一步提升新销售员的业绩。 除此之外,平台要持续识别分析流失员工离 职原因,比如自动筛查导致销售员离职的原 因,分析后形成应对策略和方法,并运用在 新一轮的培训上,以此形成良性闭环。
3.1.3 均衡绩效,避免绝对佣金导向
代理人管理的另一个重要维度“绩效考核与 评估”也是反复被提及的重点话题。在本 次针对一万多名受访人的问卷分析中我们发 现,“合理的薪酬制度,从传统的佣金导向, 到更加平衡的“薪水+奖金”制度,将服务质 量及效率纳入考核”是受访人最希望得到公 司支持的选项之一(图10)。平衡的绩效体系 可以帮助代理人提高服务质量与专业性,而 不是一味追求当期业绩和佣金最大化。此 外,绩效指标应随实际情况做有针对性的调 整,确保绩效考核管理的应变能力,提高灵 敏度与合规度,员工或主管根据实际工作情 况调整目标、任务、绩效。为了提高考核评 价的公平和准确性,险企可引入互评流程, 对员工和主管进行打分或评语考核。
绩效考核数字化平台旨在为代理人创造持 续、良性的高效衡量机制,鼓励代理人主管 不仅重视营销面的拓展,也能持续赋能团队 管理、良性竞争和整体发展,平衡团队结构 与负载比。该考核机制需要重新定义角色, 系统侧重辅导与赋能、创业技能教学以及 产品与销售专家评估及建议,利用新的技 术解决方案(比如排程、屏幕共享)和实时 绩效数据与高级分析工具,帮助销售员识别 弱点,提供改善辅导。同时,实施其他激励 措施,在销售员及销售队伍内推动健康的竞 争。通过数字化系统对绩效考核平台注入自 动化能力,定期完善、复盘和提升。其中,考 量指标根据清晰目标设定,比如专业能力资 格、客户服务评级、团体参与度等,衡量指 标精准量化,是整个绩效考核管理体系建设 的“地基”。
3.1.4 推动销售管理,营造高效销售 环境
销售管理为代理人提供了简单、安全、高效 的销售环境。数字化产能管理包括销售活 动管理以及CRM数字化工具,提供地理空 间与算法机会评分系统,确定实体布局和 实现绩效最大化,并通过数字化门户、电子 邮箱与客户保持沟通,收集分析客户行为数 据,进行“一键式无点击”数字化社交媒体 营销,并通过数字化工具实现端到端销售 动作管理。除此之外,销售员数字化平台实 现了文件共享、内部沟通的高效性,销售员和客户,可以通过APP等数字化渠道(现场或 远程),形成全渠道咨询,完善和提高流程 便捷化。其在自动化行政管理任务(比如排 程)的应用以及前台销售和后台流程平台的 实施都能助力代理人及公司的高效运转。目 前已有多家保险公司开展不同程度的尝试, 如通过语音识别技术帮助代理人把口述内 容自动转化为工作日志,有效节省了代理人 的时间。某个受访高管在访谈中提到,产能 管理的终极目标是实现所有的数字化工具 在同一平台运营,代理人只需要从同一个端 口(APP)进入,简单快捷。
3.2 创新引领,实现代理人全渠道数字化转型
互联网时代,数字化转型势不可挡。国家对 保险行业有远大愿景,在加强代理人队伍 培训管理、以客户为核心提供服务的前提 下,保险渗透率会逐步提升,在医疗、人寿、 养老等方方面面为人民提供保障。对于中国 保险公司而言,眼下效率最高的数字化转型 之一就是为代理人这一核心渠道“插上数字 化双翼”,从而提升获客效率、优化客户体 验、兼顾降本增效,实现跨越式增长。同时, 鉴于新冠疫情的影响仍可能持续,行业正在 转向数字混合型的分销模式,为代理人全 面补充数字化能力,帮助他们从全渠道与客 户无缝沟通。在后疫情时代,麦肯锡针对保 险公司如何强化自身数字化能力提出如下建 议,希望帮助各大公司在数字化浪潮中占领 先机。
3.2.1 从“产品销售”到“个性化建 议与规划”的角色过渡
在本次对8家公司进行访谈的过程中,我们 发现每家公司采用的数字化路线各有不同, 同时对寿险业未来走向的看法也不尽相 同。产品的核心在于服务,代理人的发展方 向是成为客户的人生伙伴。要想把产品与服 务有机结合,个性化营销是必经之路。
麦肯锡近期调查显示,在中国,85%的受访 者感到代理人“永远在尝试推销产品”。不 成熟的新代理人往往难以在客户有潜在需 求时及时了解他们的重要生命时刻。随着客 户在网络上分享生活点滴和轨迹的频率越 来越高(如搜索引擎、电商平台购物、社媒 发布等),公司可以建立相关的个性化服务 能力,赋能代理人辨识这些关键时刻,借此 开启保险谈话。个性化营销是指在正确的时 间,为客户提供有针对性的信息、优惠和定 价。过去,保险公司的营销手段有限,手段方 式也与竞争对手大同小异。如今,丰富的客 户数据、强大的数据分析工具和营销技术大 大提升了保险公司开展潜在个性化营销活动 的能力。这些营销活动能够提升保险公司的 获客效率、实现交叉销售,从而增加投资回 报。虽然个性化营销在寿险业刚刚起步,但 在其他保险行业已建树颇丰。标准普尔全球 市场情报(S&P Global Market Intelligence) 和凯度(Kantar Strategy)的数据显示,过去 10年,美国财险和意外险保险公司之间的竞争日趋白热化,前五大保险公司每年的营销 费用超过40亿美元。随着个性化营销手段的 出现,规模各异的保险公司都能摒弃过去一 成不变、千人一面的营销手段,以更低的营销 投入获得更高回报。在疫情过后,寿险业面 临着宏观经济放缓和激烈竞争的双重压力, 把客户当成“朋友”,全方位从客户的生活出 发提供个性化规划和指导尤为重要。
3.2.2 线上线下联盟获客,致力打 造“全渠道”客户旅程
数字化时代为保险消费者带来了新旅程和 新体验,同时也要求企业重新审视并构建 客户旅程,系统性地将客户经营流程中的各 个环节数字化,并与自动化后台流程无缝 衔接。其中,如何构建获客旅程,把合作伙 伴、现有生态系统、目标客群与数字营销相 结合也成为大部分保险企业的重要目标。在 此过程中,充分考虑“定向与选择”,“知晓 与考虑”,“代理人初步沟通”等环节的体 验,进行“以人为本”的新数字化混合商务 模型研发,是落实目标的关键。在本次针对 万名受访人的问卷调查中,有七成代理人表 示,他们已经开始尝试在每个客户旅程应用 线上线下相结合的模式(图11)。
我们从高管访谈中了解到,从其他线上合 作方(如蚂蚁金服)直接购买潜在客户名单 的这一传统模式成本越来越高,转化率却 越来越低。因此,各公司都在努力培养可直 接转化的潜在客户流量,用自己运营的平台 协助用户知晓信息,获取更全面的洞见。中 国平安是这方面的佼佼者,它通过一系列数 字化APP来理解客户需求、提供定制化咨询 服务。保险公司在开发自有线上平台的过程 中,也能有效开发出新的数字化业务模式, 优化客户全流程体验。在前期的自动化流程 基础上,保险公司可基于目标用户画像生成 初步评估方案,再由代理人根据线下实际沟 通情况做出动态调整,从而得出最终报价与 推荐方案,实现浸入式高效获客目标,带给 客户更优的互动体验。受访人问卷调查结果 显示,数字化获客在代理人满意度中得分最低,同时也是重要性与满意度差距最大的一 个维度(图12)。
在本次问卷调查中我们发现,疫情期间有四 成的代理人通过线上获客,其中使用公司官 方移动端的代理人超过半数(图13)。在使 用个人社交媒体账户的代理人中,微信依旧 占据主导地位(图14,15)。对于个人社交媒 体平台使用率不高的现状,我们发现,受访 人在社交媒体使用上存在三大主要障碍,
即“对新媒体/社交平台不熟悉”、“关注客 群不能有效转化”以及“工作忙无暇顾及社 交平台”(图16)。
在本次调查过程中,大约七成的受访人表示 在客户旅程中已经大部分实现了线上线下相 结合的混合式模型(hybrid model)。我们建 议险企细分“知晓-考虑-购买-理赔”四个 步骤,强化各环节中工具的关联性和数据匹 配性。
在“知晓”环节,险企可以利用潜在客户的小 程序浏览记录获取洞见、评估其个人财务状 况、推送保单推荐、参与热点话题调查等。 保险业可通过借鉴零售业相关经验实现客 户评估与个性化推荐服务,从而推动收益增 长、降低获客成本。例如,通过建立一个多 维数据库,领先零售商能够获得360度全方 位的客户信息,包括他们在哪里购物(线上 还是线下)、购买了哪些商品、喜欢在何时 购物、花了多少钱、浏览或点击了哪些程序 与内容等。有了这些数据,零售商们就能高 度、精准地把握客户需求。借助机器学习技 术,零售商通过个性化引擎可以改善电商网 站,并组织跨渠道营销活动。当用户搜索某 个产品时,零售商不仅能够提供关键词搜索 结果,还能基于用户档案、网站操作行为,甚 至是用户所在位置的天气线索,提供个性化 推荐。
此外,银行利用情景模式和后续分析也可为 客户提供及时的保险产品推荐。例如,根据 客户银行卡交易、转账和地理坐标可以评估 其基本财务状况与相关需求,发送有针对性 的信息,及时推荐相应的旅游保险或辅助 产品。这些个性化服务如今也可在保险业实 现,许多保险公司将这一流程升级为半自动 化方式,保险公司可先根据类似的客户画像 设计算法,快速生成初步评估方案,再由代理人根据具体情况调整建议,根据客户需求 动态调整报价与推荐方案。此外,其呈现方 式也更加浸入式和视觉化,带给客户良好的 互动式体验。
在“考虑”环节,技术上险企要实现一键连 接代理人或聊天机器人。通过基于分析的 智能匹配,潜在客户将直接连接代理人或智 能聊天机器人。例如,纽约一家提供租房保 险的初创企业Lemonade利用一款基于人工 智能的聊天机器人,为客户复制了与代理人 沟通的体验。通过前端分析匹配,直连人工 智能聊天机器人与客户沟通,替代传统保险 经纪人、代理人模式,为客户提供无纸化、 可通过移动设备即时参保的产品,在为客户 提供定制化的销售建议后,机器人可立即签 发保单,利用数字技术改善客户体验,降低 开支比例,帮助客户节省成本。
在“购买”环节,保险公司需要完成与手机 钱包或虚拟银行卡平台的连接,做到网上申 请和客户受理流程的无缝式线上服务。如 今,客户越来越希望产品销售可以在不同渠 道之间无缝衔接,例如险企在网上发起一个 报价,客户在分支机构网点完成购买。但是 银行和保险公司在通过数据共享满足客户 需求方面仍处于落后状态。为了避免数据重 复录入产生的挫败感,跨渠道交互必须要涵 盖报价单保存及检索功能。从初次接触到 激发客户完成申请的兴趣,险企需要把物理 和数字渠道相结合。为了提升价值,不同市 场上的保险机构正在重点关注如何提升销 售以外的服务体验,例如为所有客户的保单 设置电子钱包这个单一访问点,以便提供服 务支持。此外,险企可以提供一个综合应用, 帮助客户在保险旅程的不同阶段提交和跟 踪索赔信息。
构建全渠道系统一般需要建立一个由银行 和保险公司员工共同组成的联合团队,将销 售所需功能灵活整合在一起。这支新团队应 该形成合力,并做到完全透明化。此外,该团 队还可以根据分析、活动设计和管理等各 职能部门在执行过程中收集到的持续客户反 馈,不断调整各项举措的优先级。
最后,在“理赔”环节,险企需要思考如何 通过线上工具实现无纸化理赔,协助客户 跟踪理赔详细信息和状态。数字化为理赔 带来了巨大的变革机遇,通过数字化技术赋 能理赔流程、不仅可提升客户满意度,还可 提高效率,降低理赔处理成本,实现绩效“ 三角”齐头并进。因此,若想实现转型、释 放价值、保险公司必须锐意变革,投资技 术,通过数字化手段重塑理赔流程,打造以 客户为中心的全触点体验,如此才能在未来 10年内收获理赔变革的硕果。具有前瞻性 的保险公司更能提前预见并主动满足客户需 求。例如,负责处理理赔事务的部门可以根 据客户倾向,选用官方APP、微信客服、微信 公众号、短信或一站式全渠道中心与客户沟 通后续步骤,及时更新相关信息。利用视频 和数据共享功能,负责处理理赔事务的团队 将为客户提供实时、丰富的信息,并以线上方 式回复所有理赔状态问题,减少甚至避免电 话呼叫的传统方式。
线上化服务实力已成为衡量保险公司能否 及时应对挑战的“试金石”。各大保险公司 在上半年尝试了各种线上化产品,寿险方面 主要以短险和赠险来吸引客流量。在访谈过 程中我们发现,寿险企业面临的一个普遍问 题在于,如何实现线上线下交流的有效过度 与转换,实现代理人和数字触点间的“无缝 切换”(如获客及建议旅程间的接口)是一 个亟需解决的痛点,从而有效避免客户被要 求重复提供相同信息。对此,保险公司需要 仔细思考客户旅程,将数字化嵌入全部环 节,而非简单地把数字销售渠道或APP“嫁 接”到相关业务模型上。无论是从客户考虑 投保到签下保单,还是从客户提出索赔到获 得赔偿,关键客户旅程都能与数字化环环 相扣,这就需要保险公司采取系统性思维, 实现客户旅程的数字化以及后台流程的无 缝自动化。
3.2.3 打造模块式产品与增值服务, 重构商业版图
科技企业重新定义了如何将产品方案融入 客户生活并提高客户参与度。在产品开发领 域,保险公司也有机会从“风险核保人”转 变为“客户的终身合作伙伴”。为实现这一目 标,保险方案应该以客户为中心、以价值主 张为驱动,充分融合保险产品,针对客户多 样化需求提供定制服务。本次受访代理人表 示,“推出有竞争力的产品”是最需要保险公 司支持的维度,险企需要针对不同的渠道平 台设计不同的产品,帮助代理人提升营销竞 争力(图17)。
为了实现这一目标,保险公司需要与生态系 统参与者建立合作关系,包括住房、零售、 理财与保障、健康、出行、旅行与酒店、数字 内容等生态圈合作伙伴,这有助于保险公司 获得大量潜在客户资源的访问权以及数据 驱动的深入洞见,优化端到端客户旅程,与 合作伙伴联手增加产品创新机会。某个受访高管表示,未来代理人应该专注于保单、健 康、养老、财务这四大类服务,保险公司可在 生态圈中身兼数职。例如,作为中国保险行 业的巨头,平安保险拥有100多万名员工和代 理人。平安通过“一个客户、多种产品、一站 式服务”的综合金融经营模式,依托本土化 优势,践行国际化标准的公司治理与经营管 理,持续推动“科技赋能金融、科技赋能生 态、生态赋能金融”,为2.10亿个人客户和 5.60亿互联网用户提供金融生活产品及服 务。上述举措增加了平安保险核心业务的客 户量,同时帮助平安成为全球最具价值的保 险品牌。平安保险服务于中国这个庞大且充 满活力的消费市场,可为那些希望在其他市场上复制平安保险成功经验以及生态圈经 营的全球保险公司提供借鉴。
3.2.4 新“面对面”,线下代理人 向“数字代理人”转变
在客户旅程中,通过“面对面”咨询与“自助 平台”相结合的方式,推动客户和经营。近 年来,随着互联网和电商的发展,客户的数 字化接受程度已经越来越高,此次疫情更 是加速了这一趋势。各种无接触、线上化、 云端化行为爆发式涌现,在线法律调解、云 端聚餐聚会、无接触快递等这些过去难以想 象的服务场景如今也已成为生活常态。反观 金融保险业,大多数寿险客户还是喜欢通过 面对面沟通的方式购买保险产品。以前我们 常说,寿险销售是有温度、基于信任的。如 今这一逻辑依然成立,但在非常时期也出现 了一些新现象。比如,迫于客观情况,客户希 望从有接触转变为无接触、从面对面沟通改 为网上云沟通。传统寿险产品对标准件有严 格的体检要求,如今很难做到,虽然这只是 暂时性困难,但我们也看到,这种过去需要 见面才能完成的活动,现在也可以通过云端 远程完成。可以说,此次疫情大大加速了客 户行为的线上化迁徙。
然而,寿险业务不同于日常消费品,其销售很 大程度取决于代理人与客户的熟悉度和温 度,因此保险公司需要明确哪些触点可以线 上化,哪些应该留在线下,构建新的“面对 面”业态。在受访人群中,疫情以来代理人 主要通过微信作为主要渠道进行获客和客 户关系维系。(图18,19)然而问卷调研结果
显示,对于数字化服务或维系客户的工具使 用的满意度在受访代理人心中依然普遍与 其重要性相比有所差距。(图20)因此,保险 公司应该为代理人和客户提供互动工具,在 线上线下同时赋能代理人增进与客户的熟 悉度,并在关键的客户触点优化体验。保险 公司也可以探索创新功能,帮助代理人在全 流程更好与客户互动。例如,利用人工智能 技术,根据客户及代理人的细微行为特点对 其进行匹配,优化客户及代理人互动质量, 通过数字化选择代理人的同时也通过数字 化赋能代理人。在新冠疫情带来的颠覆中, 保险公司危中有机,它们需要通过更优秀的 战略规划,在快速复苏的同时准备好变革。 保险公司应从现在开始行动,为代理人提 供远程支持,在售前和售后用线上渠道提高 客户参与度,推动代理人更多使用数字化工 具,实现活动管理和销售,优化并平衡线上 与线下触点。
3.2.5 大数据提升客户体验
在代理人数字化转型道路上,数字化工具 的研发和使用离不开大数据。对寿险营销领 导者而言,首要任务是确定哪些客户旅程的 潜在价值最大。因此在做出这一决定前,保 险公司必须了解哪些客户旅程是最重要的, 良好的数据基础能协助险企识别出最重要 的客户旅程,并按照潜在价值对这些旅程进 行重要性排序。例如,在零售业,最重要的 客户旅程通常是结账环节;在电信业,订阅 环节最重要。对汽车保险公司而言,首次购 车者相对于换车的用户更具价值。通过了解 客户决策过程中未被满足的最大需求,保险 公司能有针对性地及时推送相关消息并提 供服务,从而吸引更多客户。
处于行业领先地位的保险公司已开始运用 高级数据分析能力,根据客户特征和需求提 供个性化定制产品。例如,将技术运用在为 客户提供实时的申请及核保服务上,在公司 内部及第三方数据的基础上,建立动态数 据分析模型,并与承保流程紧密结合。这样 一来,在申请和承保周期缩短的情况下,保 险公司与客户的互动性反而提升了。同时,险 企可以在销售过程中嵌入数据分析改善客 户体验,从而提升销售转化率。保险公司可 以借助“设计师思维”理解关键客户问题, 通过一系列设计研讨会、焦点小组和用户测 试,锁定可进一步增加客户交互的关键领 域,并基于此重新开发以客户为中心的销售 工具,加快业务申请流程。与此同时,数据 分析专家通过360度客户视图,优化代理人 销售工具界面、开发“下一个将购买产品” 功能,并通过预先填充现有客户数据加快线 上申请流程。通过让客户感觉“被记住,被 重视”的方式,提升满意度和业绩。
提升客户数字化交互与体验是代理人的成 功营销利器。保险公司可通过大数据分析与 应用,提升代理人和客户之间的线下交互效 率,并通过平板电脑上的互动面板,让代理 人与客户面对面进行需求分析。虽然目前线 上数据和工具只是辅助线下展业,但在疫情 的催化下,线上渠道潜力无限。后疫情时代, 线上平台的使用率只会加速。基于对过往交 易数据和客户脸谱的分析,代理人能取得更 积极的销售成果。例如,过去财务规划主要 靠纸笔进行,代理人需要先收集信息进行后 台分析,然后才能提出合适的财务方案。这 个冗长且重复的报价流程导致客户体验不 佳:客户被要求提供大量信息,却不知其用 途,而且承保指引严重缺乏透明度,导致客 户时常对定价决策感到失望。而今,许多保 险公司将这一流程升级为半自动化方式,保 险公司可先根据客户画像设计算法,为其快 速生成初步评估方案,再由代理人基于具体 情况调整建议,根据客户需求动态调整报价 与推荐方案。此外,其呈现方式也更加浸入 式和视觉化,带给客户良好的互动式体验。
大数据是帮助保险公司洞察代理人和客户 的基础,需要不断完善和更新。然而要想真 正实现大数据赋能代理人,保险公司不仅需 要提供平台,还需对代理人定期培训,确保 代理人对输入数据来源、理解数据分析、实 践数据结论有完整而充分的理解。可见,赋 能代理人的整个流程需要整齐划一,环环 相扣。
3.2.6 推动组织敏捷,科技赋能系 统管理
为了促进快速创新并响应新的趋势、监管及 科技要求,保险公司需要采用敏捷工作方 式。这就需要保险公司组织架构从传统竖井 式,转型为敏捷灵活的跨职能式团队。在敏 捷工作方式中,产品开发以短期迭代的形式 展开(“冲刺”),创造可见结果,聚焦持续 优化。敏捷组织可带来两个显著益处,一是 产品迭代,二是打破小团队单独作业和沟通 交流不透明的壁垒。
此次疫情催生了个人和企业对创新保险产 品快速迭代和无接触服务模式的需求。能 够更快响应客户需求并做出相应改变的保险 公司,将获取更丰厚的市场红利。然而在传 统组织架构下,部门孤岛、上传下达层层审 批的机制增加了沟通成本。由于沟通周期太 长,新产品上线时间一拖再拖,很容易错过 市场先机。因此,打破稳定的“传统型”组 织架构,打造更敏捷的文化、组织和机制是 保证组织实现高效沟通的前提,也是险企 能否推进产品快速迭代的先决条件。麦肯锡 经验和研究表明,成功的敏捷型组织秉承 为所有利益相关方创造价值的目标,营造自 驱动的敏捷文化,构建快速调头的精干小团 队,借助技术打造快速学习和快速决策的 敏捷机制,建立起一套快速应变的敏捷组 合拳。通过培养敏捷文化、搭建敏捷组织和 敏捷机制,实现敏捷执行,保险企业最终能 实现四“快”:发现机会“快”、决策速度“ 快”、产品迭代“快”、一线执行“快”。虽然 我们无法预知未来,但可以确定,保险企业 要想赢得数字化时代的竞争,必须提高自身 灵活敏捷度。
同时,科技赋能的系统管理也必不可少。在 疫情之前,包括解答客户问题、调整投资方 向或理赔核实等许多服务均需要代理人亲 自处理。现在,代理人直接在移动端提交申 请即可快速处理这些事宜,有些事项甚至无 需人为干预就能自动完成。比如,代理人会 自动收到有关客户行为的提醒,在必要时采 取行动(比如某理赔案件流程出现严重滞 后)。同时,基于数据分析的在线交互还能 帮助保险公司进一步收集信息、提取洞见, 从而获得持续销售机会。
通过数字化手段,保险产品的销售服务效率 大大提高,一方面,大量的日常标准化流程 可以无缝、快速、自动化地推进,无需人工 干预,这对保险公司成本控制和客户自身体 验(可随时随地发起或暂停业务流)均大有 裨益,同时也可确保代理人掌握客户旅程中 的重大事件,在关键时刻集中时间和精力帮 助客户解决问题。这不仅可以优化代理人有 限的时间资源配置,更可创造正面积极的客 户体验。
数字化时代要求企业重新审视并升级内部 核心操作系统,这是成功对外部署相关数 字化战略的前提。此外,保险公司还应重新 梳理业务逻辑,调整和优化相关流程,从而 给投保人和代理人双方带来满意的体验, 真正实现B2A2C的数字一体化。
结语
我们相信,中国寿险行业将比任何时候都更 重视全面线上化战略和转型,将加大投入, 注重实效。在此趋势下,险企一方面会积极 试水新模式,打造新能力;另一方面也会加 强传统模式的数字化和线上化,包括代理 人基本法、承保理赔、内部管理流程、组织 和人员协作方式等,由此开启中国寿险业的 数字化新征程。未来保险客户对线上展业 和服务的接受度会更高,而率先开启数字化 转型的保险公司将赢得新一轮竞争优势。
转型不是一门科学。对于保险公司而言,成功 的唯一办法是在前进中学习,在数字化转型 过程中打造一个个里程碑。比如,随着早期 IT原型项目的成功运行,保险公司可以在技术 架构、数据架构和平台方面收集洞见,作为决 策参考,企业IT战略也会越来越清晰。届时, 险企可大幅提高客户满意度、缩短研发周期、 降低开发成本、提高收入增长。要实现这些 目标,保险企业需要立即行动起来。
行至文末,我们想重新定义一下广大险企未 来面临的挑战:“数字化转型”一词强调了 技术变革。但纵观当下正在发生的变革,与 其说是数字化转型,不如说是对商业模式 的彻底反思,而数字化技术仅仅是加速器, 企业的收入来源、效率和组织架构都值得 反复检视。此外,企业还需要改革人才管理 模式,充分赋权,让数字化人才拥有更多灵 活性。悲观者会认为,重塑商业模式会增加 数字化转型的难度,而乐观者会更期待这一 变革所蕴藏的更大机遇——我们显然属于 后者。数字化转型潜力巨大、值得期待!
……
(报告观点属于原作者,仅供参考。报告来源:麦肯锡)
如需完整报告请登录【未来智库】www.vzkoo.com。
(本文仅供参考,不代表我们的任何投资建议。如需使用相关信息,请参阅报告原文。)
- 保险行业研究“红宝书”系列之一:如何理解保险行业新会计准则的变化?.pdf
- 保险行业专题报告:从保险资产配置看估值修复机会.pdf
- 保险行业深度研究报告:挪储背景下的分红险变革.pdf
- 下一代保险监管——为未来提供资源.pdf
- 保险行业:中小保险公司风险化解观察与思考——寻中国特色范式,筑金融强国根基.pdf
- 中央财经大学陈辉:我国寿险业2.0时代的趋势与破局.pdf
- 中国中小盘保险公司:寿险销售复苏构成上行支撑,中国太平评级上调两级至“增持”.pdf
- 保险Ⅱ行业:寿险公司偿付能力“不可能三角形”的提出暨上市保险公司资本补充展望.pdf
- 新环境下寿险公司产品体系策略研究(精简版).pdf
- 保险行业:新环境下寿险公司产品体系策略研究(精简版).pdf
- 大竞技大创意报告以超级碗为鉴探寻时机营销新思路.pdf
- 湖北经济发展的新思路1.pptx
- 中国医药十大营销案例出炉药企营销现新思路.docx
- 《新思路广告传播有限公司》画册策划方案.docx
- 中国医药十大营销案例出炉药企营销现新思路河南“宛西模式”理想.docx
- 相关文档
- 相关文章
- 全部热门
- 本年热门
- 本季热门
- 1 保险科技行业深度研究:未来真正有前景的方向是什么.pdf
- 2 毕马威保险科技深度洞察报告(68页).pdf
- 3 2020中国保险科技洞察报告.pdf
- 4 麦肯锡金融业深度分析之中小保险企业发展之道.pdf
- 5 麦肯锡寿险行业专题报告:营销新思路,赋能新方式.pdf
- 6 普华永道保险中介行业发展白皮书(2019).pdf
- 7 2019年中国互联网保险行业研究报告.pdf
- 8 2021年中国保险用户需求趋势洞察报告
- 9 财产险行业之汽车保险深度研究.pdf
- 10 中国保险科技发展白皮书(2019).pdf
- 1 2026年A股保险行业年度策略报告:重返1倍PEV修复途,资产负债两端开花.pdf
- 2 保险行业深度报告:寿险行业财务分析与估值框架.pdf
- 3 2025年全球保险产业人工智能发展分析报告-保观.pdf
- 4 保险行业深度报告:资负并举,循序渐进——低利率下保险业的困境与出路系列报告.pdf
- 5 保险行业分析:分红险优化资负联动,应对险企三大痛点.pdf
- 6 保险行业专题报告:中国人身险产品变迁历史与未来展望.pdf
- 7 保险行业2026年度策略:展望十五五,保险业的八大趋势.pdf
- 8 保险行业寻找中国保险的Alpha系列专题报告:分红险,低利率环境下产品体系重构.pdf
- 9 保险行业深度报告:中国人身险产品变迁历史与未来展望系列报告(二).pdf
- 10 2025年保险行业AI应用全景洞察报告.pdf
- 1 2026年A股保险行业年度策略报告:重返1倍PEV修复途,资产负债两端开花.pdf
- 2 保险Ⅱ行业深度报告:低利率时代的重逢——中国分红险发展的前世今生.pdf
- 3 西部利得红利鑫选产品投资价值分析:立足长线资金审美,打造泛保险红利精品.pdf
- 4 保险行业:新环境下寿险公司产品体系策略研究(精简版).pdf
- 5 储能保险行业白皮书:承压的繁荣,为全球储能未来绘制风险抵御蓝图.pdf
- 6 保险行业2026年度策略:基本面复苏确认,趋势性行情或到来.pdf
- 7 保险Ⅱ行业:寿险公司偿付能力“不可能三角形”的提出暨上市保险公司资本补充展望.pdf
- 8 非银行金融行业保险机构资产负债行为系列报告之一:从2025年以来上市险企资产端看权益投资新变化,二十问二十答.pdf
- 9 保险行业2026年度投资策略:慢牛新周期,保险如何估值?.pdf
- 10 保险行业2026年策略:资负两端全面改善,估值修复正当其时.pdf
- 全部热门
- 本年热门
- 本季热门
- 1 2026年保险行业研究“红宝书”系列之一:如何理解保险行业新会计准则的变化?
- 2 2026年保险行业专题报告:从保险资产配置看估值修复机会
- 3 2026年保险行业深度研究报告:挪储背景下的分红险变革
- 4 2026年保险行业:中小保险公司风险化解观察与思考——寻中国特色范式,筑金融强国根基
- 5 2026年保险行业中国中小盘保险公司:2025财年业绩前瞻,差异化的价值释放之路;首选中国太平
- 6 2026年中国太保公司研究报告:穿越周期、稳健前行,低估值保险龙头价值修复可期
- 7 2026年中国再保险公司研究报告:汇金系亚洲再保龙头,业务高壁垒且受益周期机遇
- 8 2026年保险Ⅱ行业:寿险公司偿付能力“不可能三角形”的提出暨上市保险公司资本补充展望
- 9 2025年保险行业2026年度投资策略:赤羽乘风,资负排云
- 10 2025年保险行业2026年策略:资负两端全面改善,估值修复正当其时
- 1 2026年保险行业研究“红宝书”系列之一:如何理解保险行业新会计准则的变化?
- 2 2026年保险行业专题报告:从保险资产配置看估值修复机会
- 3 2026年保险行业深度研究报告:挪储背景下的分红险变革
- 4 2026年保险行业:中小保险公司风险化解观察与思考——寻中国特色范式,筑金融强国根基
- 5 2026年保险行业中国中小盘保险公司:2025财年业绩前瞻,差异化的价值释放之路;首选中国太平
- 6 2026年中国太保公司研究报告:穿越周期、稳健前行,低估值保险龙头价值修复可期
- 7 2026年中国再保险公司研究报告:汇金系亚洲再保龙头,业务高壁垒且受益周期机遇
- 8 2026年保险Ⅱ行业:寿险公司偿付能力“不可能三角形”的提出暨上市保险公司资本补充展望
- 9 2025年保险行业2026年度投资策略:赤羽乘风,资负排云
- 10 2025年保险行业2026年策略:资负两端全面改善,估值修复正当其时
- 1 2026年保险行业研究“红宝书”系列之一:如何理解保险行业新会计准则的变化?
- 2 2026年保险行业专题报告:从保险资产配置看估值修复机会
- 3 2026年保险行业深度研究报告:挪储背景下的分红险变革
- 4 2026年保险行业:中小保险公司风险化解观察与思考——寻中国特色范式,筑金融强国根基
- 5 2026年保险行业中国中小盘保险公司:2025财年业绩前瞻,差异化的价值释放之路;首选中国太平
- 6 2026年中国太保公司研究报告:穿越周期、稳健前行,低估值保险龙头价值修复可期
- 7 2026年中国再保险公司研究报告:汇金系亚洲再保龙头,业务高壁垒且受益周期机遇
- 8 2026年保险Ⅱ行业:寿险公司偿付能力“不可能三角形”的提出暨上市保险公司资本补充展望
- 9 2025年保险行业2026年度投资策略:赤羽乘风,资负排云
- 10 2025年保险行业2026年策略:资负两端全面改善,估值修复正当其时
- 最新文档
- 最新精读
- 1 2026年中国医药行业:全球减重药物市场,千亿蓝海与创新迭代
- 2 2026年银行自营投资手册(三):流动性监管指标对银行投资行为的影响(上)
- 3 2026年香港房地产行业跟踪报告:如何看待本轮香港楼市复苏的本质?
- 4 2026年投资银行业与经纪业行业:复盘投融资平衡周期,如何看待本轮“慢牛”的持续性?
- 5 2026年电子设备、仪器和元件行业“智存新纪元”系列之一:CXL,互联筑池化,破局内存墙
- 6 2026年银行业上市银行Q1及全年业绩展望:业绩弹性释放,关注负债成本优化和中收潜力
- 7 2026年区域经济系列专题研究报告:“都”与“城”相融、疏解与协同并举——现代化首都都市圈空间协同规划详解
- 8 2026年历史6轮油价上行周期对当下交易的启示
- 9 2026年国防军工行业:商业航天革命先驱Starlink深度解析
- 10 2026年创新引领,AI赋能:把握科技产业升级下的投资机会
