磷酸锰铁锂专题研究报告:大规模商业化应用在即,关注增量供应链
- 来源:中泰证券
- 发布时间:2021/09/15
- 浏览次数:2943
- 举报
1 磷酸锰铁锂产业链梳理
大规模产业化前
产业链公司均开始涉足磷酸锰铁锂,产业化爆发前夕。宁德时代、天能股份等电池厂开始布局磷酸锰铁锂电池;鹏欣资 源、德方纳米、当升科技均在近期公告锰铁锂或新型磷酸盐相关内容。
产业链梳理
相比磷酸铁锂,磷酸锰铁锂在原材料端主要多了锰资源。另外,中游正极和电池制造也与磷酸铁锂等技术路线存在差异。
锰源供应链
磷酸锰铁锂单吨锰用量约0.2-0.3吨。目前电池级硫酸锰制备难度较高,因而各公司所生产的产品在品质和收得率等方面 有较大差异。未来随着磷酸锰铁锂放量,电池级锰源需求有望迎来新一轮高增长。
2 LMFP:补LFP、NCM短板
对比LFP、NCM:动力材料升级,LMFP综合性能突出
LMFP与LFP均为有序的橄榄石结构,因此均拥有高安全性和稳定性;NCM具备密度大、电导率高等优势,然而使用寿命和安 全性缺乏。综合考虑理论性能和商业应用需求,LMFP以及包覆LMFP的NCM材料或是更好的选择。
对比LFP优势:电压高,达到4.2V,低温性能好,能量密度比 LFP 高出 21%。
对比NCM优势:电压高、安全性高、循环寿命长、在低成本的同时拥有与5系NCM电池几乎相同的能量密度。
需要解决的难点:电导率低导致容量难以发挥、与电解质会发生副反应导致其材料的容量难以发挥、jahn-teller效应导 致其材料的容量难以发挥等,生产制备存在一定壁垒,因此拥有专利技术、能够实现大规模量产的企业将构筑起核心竞 争力。
LMFP复合材料:优势显著
FP粒径比LFP、NCM小,LMFP粒径约3-5u,NCM10u,LMFP可以迁入NCM等进行复合,LMFP与其他正极材料复合后,其各 项指标相较单一用料优势明显。
LMFP+NCM:优化效果“1+1>2”
前,解决NCM安全等问题的主要手段有原子掺杂、表面包覆、与其它活性材料混用、改进制备方法等手段。在改性手段 方面,掺杂和包覆在专利申请中占据绝对主流地位,NCM表面包覆LMFP可以更有效地实现LMFP和NCF各自优势的最大化, 并有效解决了LMFP电导率低和NCM安全性低的问题。
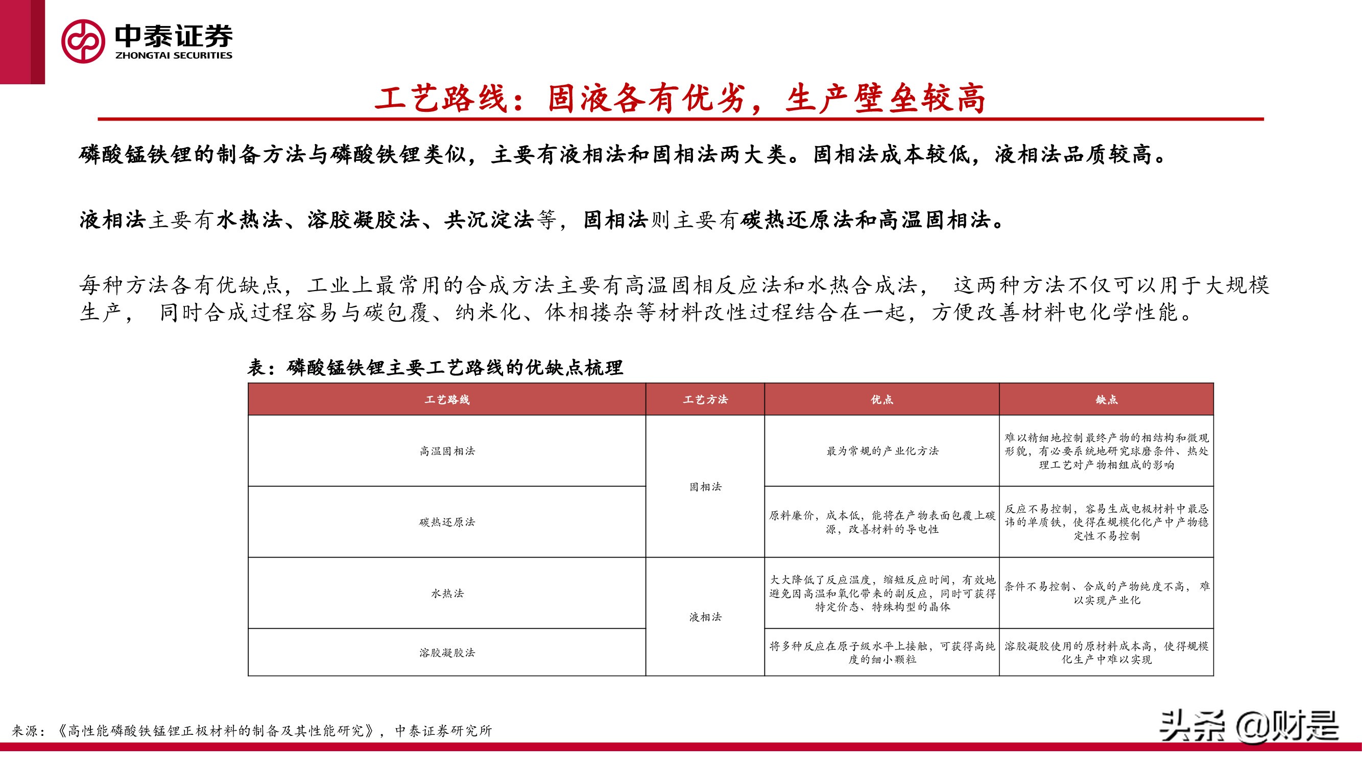
3 工艺路线:固液各有优劣,生产壁垒较高
酸锰铁锂的制备方法与磷酸铁锂类似,主要有液相法和固相法两大类。固相法成本较低,液相法品质较高。 液相法主要有水热法、溶胶凝胶法、共沉淀法等,固相法则主要有碳热还原法和高温固相法。 每种方法各有优缺点,工业上最常用的合成方法主要有高温固相反应法和水热合成法, 这两种方法不仅可以用于大规模 生产, 同时合成过程容易与碳包覆、纳米化、体相搂杂等材料改性过程结合在一起,方便改善材料电化学性能。
锰铁比例:核心要素之一
磷酸锰铁锂的锰铁比例会对材料性质有重大影响。随着锰比例增加,材料的能量密度会增大,并将锂电压从3.5V提高到 4.1V,这两个电压分别两个充放电平台(对应于Fe 2+与Fe3+、Mn2+与Mn3+之间的氧化还原反应),但是与此同时,材料在电 池中的极化增大,放电容量和倍率性能变差,特别在锰含量超过一半时,材料电化学性能恶化严重,这意味着单纯增加 锰的含量会明显降低电池的放电效率,进而影响电池容量与安全性。
材料的循环稳定性不随锰含量的増加而改变,这是因为橄揽石结构稳定,在充放电后不会有析氧现象,结构不发化改变。 这意味着磷酸锰铁锂与其他正极材料混合后,将一定程度上提升电池循环性能。
如何改良:调整锰铁比例与改性技术
磷酸锰铁锂需要改性技术提升电化学性质。具体方式为通过调整体系中的锰铁含量叠加碳包覆等改性技术,使材料的电 化学性能得到改善。 改性技术主要包括三种:1、掺杂:掺杂的磷酸锰铁锂-碳复合材料制备,提高电导率和电容量;2、包覆:包覆三元磷酸 锰铁锂复合材料制备,提高电导率和稳定性、控制尺寸;3、纳米化:一种纳米掺杂磷酸铁锂的制备方法,较小粒径以提 高电容量。
4 应用场景:双轮已进终端,四轮放量在即
由于LMFP具有复合性可以NCM、LFP、LMO等正极材料复合使用,其复合材料大大加强了能量密度、循环次数、低温性能等, 进而大大拓宽了其运用场景。
LMFP+LMO:二轮车、电动汽车、电动工具、储能等;
LMFP+NCM+LMO:复合材料应用于电动汽车、二轮车、电动工具等;
LMFP+NCM:高续航电动汽车、3C等;
LMFP+LCO:3C领域。
两轮车市场:已进终端,放量在即
据EVTank发布白皮书数据统计,2020年,中国锂电版电动两轮车的产量达到1136万辆,总体渗透率达到23.5%,同比增长 84.7%。随着两轮车新国标落地执行力度加大与大量共享项目入场,预计两轮车锂电化速度将会快速攀升,预计到2025年 整个锂电版电动两轮车的市场渗透率接近60%。 由于LMFP+LMO复合材料拥有安全性、性价比、低温性能、循环性能等综合优势,可以称为两轮车领域目前综合性能最优 异的锂电系统之一。LMFP目前已进入两轮车终端市场并且逐渐开始放量。 目前,在两轮车锂电市场中,部分龙头公司如星恒、天能均以LMFP作为战略方向,不断加快生产布局。
四轮车:市场共识,替换逻辑
四轮车市场需求爆发已成共识,LMFP与NCM、LFP等材料复合而成的新型材料在多方面具有巨大优势,如能量密度相较LFP 提升15%-20%左右,已基本与5系NCM电池相当,且相对5系NCM电池还具有成本优势。 我们预测,一旦部分厂商产能释放,磷酸锰铁锂替换增量将会爆发。
5 竞争格局:先发者,有望拔得头筹
量产工艺、客户绑定优势者有望构筑壁垒
由于磷酸锰铁锂是磷酸铁锂技术路线重要的升级方向之一,国内外各大厂商均有布局。由于生产工艺较为复杂,目前小 部分公司已开始尝试产业化,未来拥有工艺专利技术以及可以大规模量产的公司有望拔得头筹。 目前国内布局磷酸锰铁锂的正极公司有鹏欣资源、德方纳米、当升科技、鹏欣资源、百川股份、中贝新材料、天津斯特 兰等;布局磷酸锰铁锂专利技术的电池厂商:宁德时代、国轩高科等。
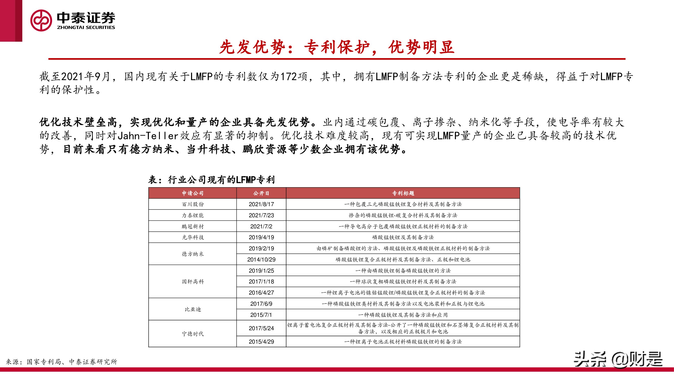
先发优势:专利保护,优势明显
截至2021年9月,国内现有关于LMFP的专利数仅为172项,其中,拥有LMFP制备方法专利的企业更是稀缺,得益于对LMFP专 利的保护性。 优化技术壁垒高,实现优化和量产的企业具备先发优势。业内通过碳包覆、离子掺杂、纳米化等手段,使电导率有较大 的改善,同时对Jahn-Teller效应有显著的抑制。优化技术难度较高,现有可实现LMFP量产的企业已具备较高的技术优 势,目前来看只有德方纳米、当升科技、鹏欣资源等少数企业拥有该优势。
报告节选:
报告链接:磷酸锰铁锂专题研究报告:大规模商业化应用在即,关注增量供应链
(本文仅供参考,不代表我们的任何投资建议。如需使用相关信息,请参阅报告原文。)
-
标签
- 正极材料
- 相关标签
- 相关专题
- 相关文档
- 相关文章
- 全部热门
- 本年热门
- 本季热门
- 1 锂电材料行业之华友钴业(603799)研究报告.pdf
- 2 三元正极材料行业深度报告:三元正极技术篇,深挖护城河.pdf
- 3 德方纳米研究报告:液相法独创工艺为基石,深耕磷酸盐系正极材料.pdf
- 4 新能源产业链专题:高镍三元正极产业深度研究.pdf
- 5 锂电池正极材料行业研究:三元路线主导,高镍化大势所趋.pdf
- 6 锂电正极材料行业深度报告:看好有资源属性的一体化正极龙头.pdf
- 7 锂电正极材料行业深度报告:富锂锰基氧化物,层状结构正极寻梦.pdf
- 8 一张图看懂锂电池正极材料.pdf
- 9 锂电正极材料专题报告:三元高景气,NCM811拔头筹.pdf
- 10 锂电正极材料行业专题报告:磷酸锰铁锂和高镍三元是主流方向.pdf
- 没有相关内容
- 没有相关内容
- 全部热门
- 本年热门
- 本季热门
- 最新文档
- 最新精读
- 1 2026年中国医药行业:全球减重药物市场,千亿蓝海与创新迭代
- 2 2026年银行自营投资手册(三):流动性监管指标对银行投资行为的影响(上)
- 3 2026年香港房地产行业跟踪报告:如何看待本轮香港楼市复苏的本质?
- 4 2026年投资银行业与经纪业行业:复盘投融资平衡周期,如何看待本轮“慢牛”的持续性?
- 5 2026年电子设备、仪器和元件行业“智存新纪元”系列之一:CXL,互联筑池化,破局内存墙
- 6 2026年银行业上市银行Q1及全年业绩展望:业绩弹性释放,关注负债成本优化和中收潜力
- 7 2026年区域经济系列专题研究报告:“都”与“城”相融、疏解与协同并举——现代化首都都市圈空间协同规划详解
- 8 2026年历史6轮油价上行周期对当下交易的启示
- 9 2026年国防军工行业:商业航天革命先驱Starlink深度解析
- 10 2026年创新引领,AI赋能:把握科技产业升级下的投资机会
