今世缘投资价值分析:核心优势与成长机会
- 来源:未来智库
- 发布时间:2020/09/08
- 浏览次数:855
- 举报
一、今世缘:江苏地产酒第二大龙头,发展势头良好
1.1 品牌历史:以“缘”为魂,差异化营销脱颖而出(略)
公司是江苏省浓香型白酒区域龙头之一,品牌历史积淀深厚。公司主要从事浓香型白酒的生产、 加工和销售。公司所在地江苏省涟水县高沟镇,是江苏传统的酿酒名产区。公司前身为高沟酒, 是江苏四大名酒“三沟一河”(汤沟酒、双沟酒、高沟酒和洋河酒)之一,高沟酿酒始于两汉、 盛于明清,酿酒历史悠久。公司现拥有“国缘”、“今世缘”和“高沟”三个著名品牌,其中“国 缘”、“今世缘”是“中国驰名商标”,“高沟”是“中华老字号”。
以缘为魂,差异化营销助力品牌迅速切入优质白酒市场,战略灵活调整助力品牌力不断提升。多年来,公司战略灵活调整,精准把握市场脉搏,顺势而为,扬长避短。公司品牌定位“缘文 化”,以“缘”为纽带,将品牌文化与消费者情感需求连接起来,打造了独具特色的品牌形象, 依托婚喜宴的基因和差异化的营销模式,迅速进入了优质白酒市场。14 年上市以来,公司不 断明晰升级品牌定位,依托团购优势做大做强,品牌和渠道势能不断提升。
1.2 发展态势:业绩增长稳健,发展势头迅猛
公司根植于江苏本土市场,白酒营收规模在江苏排名第二,位居洋河股份之后,94%左右的营 收集中在江苏省内。公司近几年一直保持着良好的增长势头,17-19 年公司营收/利润复合增速 分别为 28.44%/27.58%,营收/利润复合增速在白酒行业位列第 5/10 位,19 年 30.35%的营收 增速在整个白酒行业位列第一。近年来,公司在深耕本土的同时,也逐步加快省外市场拓展的 步伐,省外营收增长逐年提速,19 年省外营收增速达 55%。
1.3 股权结构:股权激励完善,管理层动力充足
公司中高层管理人均有持股,股权激励制度完善,管理层动力充足。公司于 2014 年 7 月上市, 控股股东为今世缘集团有限公司,持有公司 44.72%的股份,实际控制人为江苏省涟水县人民 政府。核心管理层周素明等人是公司的第二大股东,同时,公司中层管理人员通过今生缘贸易 和吉缘贸易公司持有一定股份。2020 年 4 月公司出台股权激励方案,拟向不超过 360 名的高 级管理人员、核心技术人员和管理骨干授予 1250 万份股票期权,占总股本 1%。高管和中基 层核心干部持股将管理层的利益与公司股东利益高度绑定在一起,利于公司长期稳定发展。股 权激励方案的出台进一步激发了管理层的士气与活力,公司发展动能有望持续释放。
1.4 产品结构:聚焦战略产品国缘系列,次高端产品占比稳步提升
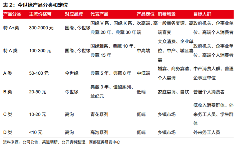
公司整体定位于次高端白酒市场,品牌定位明确,产品结构明晰,价格带覆盖全面。公司采取 大单品战略,聚焦次高端产品市场。次高端产品是公司收入增长的主要动力来源,56%左右的 收入集中于 300 元以上价格带,近年保持着 40%多的增速。1)高端产品——“国缘”品牌: 预计营收占比 70%左右,主流价格带 300-600 元,聚焦社会政商精英人群,主推政商消费、 高端商务宴请市场。公司近年来重点发力国缘系列,突出打造老开系单品,其中对开和四开已 打造成省内两大单品,省内主要竞品是梦之蓝、天之蓝。2)腰部产品——“今世缘”品牌: 预计营收占比在 20%以上,主流价格带 100-300 元,主推婚宴、商务及个人宴请市场,主导 产品为典藏系列。今世缘品牌文化蕴含喜庆基因,通过重点开发婚宴市场打造差异化竞争优势, 省内主要竞品是海之蓝、洋河大曲和双沟珍宝坊。3)低端产品——“高沟”品牌:预计营收 占比仅 1%,主流价格带低于 10 元,定位普通大众酒,主推青花系列。
产品结构不断优化,次高端产品占比稳步提升。在划分主系列品牌的同时,公司按照价位带划 分产品档次,将产品分为特 A+类、特 A 类、A 类、B 类、C 类和 D 类 6 类产品,特 A 类及以 上产品是公司的主要营收与利润来源,19 年营收占比为 83.09%。近年来公司紧跟苏酒市场消 费升级,头部产品销量增速维持高位,其中特 A 类及以上产品近 5 年销量平均增速高达 78.26%, 营收占比逐年上升,而尾部产品销量增速逐年下滑,未来特 A+类产品的主导地位将更加凸显。
二、成长空间:长期持续受益消费升级和次高端扩容
2.1 行业结构性增长趋势不改,未来三年次高端价格带规模有望超千亿
行业中长期结构性增长趋势不变,消费升级和高端酒价盘上移背景下次高端白酒量价空间凸显。近年来,随着居民生活水平的持续提高和消费水平的不断提升以及“少喝酒,喝好酒”的消费 理念深入人心,白酒行业也进入了消费升级的机遇期。当下,虽疫情对白酒行业短期造成了一 定的冲击,但中长期来看,行业消费升级趋势不改,行业中长期结构性增长趋势不变,根据欧 睿数据,未来三年白酒行业零售总额将保持 10%左右的增速,基本来自于消费升级带来的均 价增长。在高端酒需求量持续增加和高端酒产量无法在短期快速增长的供需矛盾下,高端酒价 格上行为下面的次高端酒量价打开了天花板,次高端酒上有高端酒需求溢出的拉力,下有消费 升级的推力,次高端白酒有望持续扩容。根据我们测算,2019 年主要次高端酒企收入超 600 亿元,2015-2019 年收入复合增速超过 30%,假设未来三年保持 20%的增速,2022 年次高端 酒企收入有望突破 1000 亿元。
2.2 苏酒发展坚挺,今世缘充分受益于省内次高端价格带升级扩容
江苏省白酒消费市场增长稳健,苏酒在省内消费独占优势。江苏经济发达,居民消费潜力大, 人均可支配收入稳定增长且位于全国前列,19 年人均可支配收入约 4.14 万元,位列全国第 5, 较全国平均 3.07 万元高出 34.7%。江苏是白酒消费大省之一,拥有浓厚的饮酒氛围,历年居 民人均食品烟酒消费支出超出全国平均 20%左右。随着人均收入的增长和消费升级的推进, 预计未来江苏省白酒消费市场将继续保持稳定增长。省内白酒市场按区域可划分为苏北、苏中、 苏南三大市场,现苏北市场已形成“三沟一河”地产酒割据的格局,由于历史根植的先发优势, 外地酒进入壁垒高;苏中市场消费以洋河、今世缘和部分川酒为主;苏南市场由于经济发展水 平高,消费档次高,形成了高端、次高端百花齐放的格局,但苏酒消费占比仍是最高。苏酒作 为“江淮派”浓香型白酒的卓越代表培育了一代代忠诚的苏酒消费群体。
江苏 400 元以上价格带升级渐成主流,未来 400-600 元价格带扩容最快,今世缘有望充分受 益。江苏作为白酒消费大省,消费水平和档次均高于全国平均水平,在本轮白酒消费升级中走 在全国高端化的前列,省内次高端价格带升级扩容速度较快。据渠道调研数据,2019 年江苏 省白酒零售规模约 600 亿元,中高端及以上的白酒价格带规模约 400 亿元。对比江苏省 2010 年前后和 2019 年白酒价格带分布来看,300 元以内的价格带处于饱和状态,呈现量稳价增的 状态,400 元以上价格带的升级逐渐成为主流。未来 400~600 元将是扩容最快的价格带,主 要是承接 100~300 元的消费群体通过更换产品带来的消费升级。今世缘国缘系列主流价格带 在 400 元以上,其中国缘四开和 V3 分别卡位 400 元和 600 元价格带,价格带占位上有一定优 势,在这一轮省内次高端快速升级扩容中充分受益,主力单品国缘四开表现尤为亮眼。未来随 着次高端价格带继续升级扩容,国缘系列有望进一步放量。
2.3 今世缘省内市场尚未见顶,市占率有进一步提升的空间
2019 年公司在省内的营收规模不到洋河的一半,公司在省内市场市占率有望持续提升。根据 草根调研及酒类协会等数据保守估测,19 年江苏省白酒市场规模约 600 多亿元,其中 100 元 以上的白酒规模约 400 多亿元,据此测算,洋河和今世缘在省内市场的市占率分别约为 38% 和 18%,省内市场 CR2 合计约 56%。根据渠道调研,目前优势市场南京 CR2 在 70%左右, 合理假设未来三年江苏市场 CR2 上限为 80%。考虑到短期省内市场 CR2 还有一定提升空间, 未来三年洋河和今世缘有望实现竞合发展。当前洋河正处于战略调整转型期,今世缘的竞争优 势凸显,市占率有望稳步提升,根据我们测算,至 2022 年今世缘在省内的市占率有望接近洋 河。此后随着次高端行业挤压式竞争日益加剧,中长期看省内今世缘和洋河竞争将更加白热化。
三、核心优势:品牌+渠道双轮驱动,国缘系列发展迅猛
3.1 品牌端:拉升品牌高度,品牌势能不断提升
不断明晰并升级品牌定位,将产品档次稳固在次高端。自 2014 年上市以来,公司逐步明确不 同系列的产品档次和定位,清晰品牌品类层次,聚焦主流价位,拉升品牌价值,次高端的品牌 形象深入人心。公司不断推进高端化,2018 年国缘品牌定位正式由“江苏高端白酒创导品牌” 升级成“中国高端中度白酒创领者”,在全国市场上卡位 300-600 元价格带,并在省内及北上 广深等省制高点市场培育 700-1000 元价格区间的国缘 V 系产品。
切入酱香风口,抬升品牌知名度。公司于 19 年 8 月推出江苏首款清雅酱香型产品“国缘 V9”, 挤占高端酱香市场,布局 2000 元以上价格带,进一步抬升了品牌形象高度,国缘品牌产品矩 阵进一步完善。20 年国缘品牌将继续坚持“强化布局新 V 系,做广做强老 K 系,战术补充新 K 系、雅系”的产品策略,推进主导产品大单品战略的实施,品牌势能有望进一步释放。
3.2 产品端:发力次高端,推进产品结构升级
洋河和今世缘在产品布局上基本对等,国缘系列在次高端价格带占据一定优势地位。洋河作为 江苏省内白酒龙头企业,拥有成熟的产品体系,蓝色经典系列(包括梦 6+,梦 6,梦 3,天之 蓝,海之蓝)是洋河的最具竞争力的品牌,也是洋河主要的收入与利润来源,随着 18 年 V 系 列的推出,今世缘已形成与洋河主产品一一对标的产品体系。国缘对开和今世缘年份典藏对标 洋河天之蓝和海之蓝,海天产品作为两大成熟单品,价格透明渠道利润薄,省内销量已触及天 花板,典藏系列通过典藏 20 和 30 进一步下沉三四线城市获得持续增长;国缘老 K 系对标梦 之蓝 M3 和 M6,洋河梦 3 和梦 6 在流通渠道具有很高的知名度,但国缘老 K 系凭借性比价与 商务团购优势发展迅速,目前国缘四开和对开在国缘系列占比超过 60%;国缘 V 系对标洋河 梦之蓝 M6+,进一步向 600+价格带扩容,丰富产品矩阵,目前处于前期放量阶段,与洋河梦 6+一样,将是公司的核心竞争点。
通过产品梳理和升级提价推动产品结构逐步优化,着力高毛利产品以提升盈利能力。一方面, 公司持续推进高端化,逐步缩减低端产品,19 年精简了今世缘品牌近 30 款区域产品,主导典 藏系列占比进一步提升;20 年将继续加大力度梳理今世缘品牌产品线,产品数量力求压缩到 40 个以内,次高端及以上产品的收入占比提升至 88%左右。另一方面,公司在提价策略上顺 势而为,稳中求进。多年来公司产品均价基本稳定,17 年起,公司通过费用调整等方式逐步 小幅提价,按照“小步快跑”的理念,分季度上调终端成交价格,以稳定提升经销商和终端商 毛利水平。20 年 2 月,公司对国缘系列主导产品全线上调出厂价。国缘系列受益于良好的品 质和不错的消费者口碑,过往产品销售保持着较快的增长,为产品价格提升奠定了较好的基础。 未来随着产品结构的升级和提价,公司毛利率有望进一步提升。
3.3 渠道端:以团购渗透流通,持续推进渠道下沉
依托团购错位竞争,在强化团购渠道的同时向流通渠道加大发力。公司以团购起家,对以国缘 系列为代表的核心产品采取团购为主的经营模式,以面向政府单位、企事业单位的团购为切口 打开市场,聚焦重点人群进行精准营销,通过意见领袖带动品牌的消费氛围,培育出一批忠诚 度较高的核心消费群体,助力品牌实现高速增长。据渠道调研数据,国缘系列团购渠道收入占 比在 60%以上。在保持团购渠道优势之外,公司也积极向流通渠道扩张,流通渠道收入占比 逐年提升。疫情爆发后,公司为弥补销售缺口,通过增加团购促销等方式抢抓剩余消费场景, 团购渠道占比有所提升。
实施“1+1”深度协销,推进渠道下沉和市场精耕。公司采用“1+1”的厂家主导、厂商分工 协作的深度协销模式,通过严格把控招商门槛、设立严格的合作条件(如要求经销商成立独立 的团队运作国缘系列产品),将经销商团队变成厂方团队的延伸,构建起以厂家办事处为主导 的厂商协同作战单元,公司的渠道控制力得以增强。这一模式有效帮助了公司实现渠道扁平化 掌控和精细化管理,公司近年来持续做渠道加法,不断扩张经销商队伍,将营销网点覆盖至乡 镇一级,有效提升了市场覆盖率。
渠道利润率较高,终端推力较强,渠道相对稳固。相较于竞品洋河,今世缘的产品成熟度不高, 价格体系不太透明,渠道利润率也略高。以国缘对开和对标产品海之蓝为例,省内国缘对开的 渠道利润率普遍高出海之蓝 2-3pct。基于此,今世缘的渠道推力更强,经销商的忠诚度和稳定 性也较高。
四、成长机会:国缘放量增规模,渠道下沉扩份额
4.1 核心产品国缘系列创收潜力有待释放,将继续受益价格带扩容升级
公司核心产品国缘系列将继续受益于次高端价格带扩容升级,未来有望进一步放量。当下江苏 市场 400-600 元的价格带升级已成为主流,公司核心产品国缘系列卡位 300 元以上价格带, 其中 400 元和 600 元价格带对应的主要产品就是国缘老 K 系和 V 系。一直以来公司在省内市 场着力促进全渠道主流价格带的持续提升,国缘系列上升势头不减,未来有望继续贡献增量。
国缘老 K 系增长势头依旧迅猛,渠道精耕下增量空间较大。目前公司在省内市场主推国缘四 开和对开,走大单品道路,实行全区域全渠道的深耕做强,20 年春节前省内部分市场老 K 系 产品一度出现近乎缺货的现象。一方面受益于江苏省 300-400 元价格带价稳量增的消费升级趋 势,在省内动销势头良好;另一方面公司不向渠道过多压货,渠道库存水平健康,销售氛围良 好。在渠道精耕下,老 K 系有望稳价前行,实现正常化增长。
高端产品国缘 V 系作为公司核心增量点之一,增长潜力尚未显现。国缘 V 系的产品策略是“V3 做销量,V6 做补充,V9 做形象”,销售重心在 V3 和 V9 上。V3 卡位 600-700 元价格带,一方面将承接国缘四开的自然消费升级,另一方面也将受益于省内 600 元以上价格带的扩容,未 来有望进一步放量。V9 作为江苏首款清雅酱香型白酒,是参与白酒业“头部竞争”的战略产 品,自 19 年 8 月上市以来快速增长,销售额已超 1 亿元,远超预期。20 年 V 系列的区域推 广重心主要在南京和苏南市场,南京市场作为江苏全省的形象高地市场,率先发力推广 V 系有 利于产品的成功导入并快速放量,而苏南市场整体消费水平较高,对高价位产品的消化更有利。 目前国缘 V 系销售表现良好,20 年国缘 V 系的收入占比有望继续提升。
4.2 省内进一步下沉深耕,苏南等重点市场综合发力有望抢占更大份额
省内市场多点开花,南京、苏南等市场快速增长。公司发源于苏北,多年深耕江苏市场,实现 了省内市场全面覆盖。近年来,省内南京、淮海、苏南、苏中大区营收增长明显提速,19 年 省内“领跑”、“并跑”型市场新增 12 个总数达 28 个。淮安大区和南京大区是公司省内最大的 两个市场,对公司整体收入贡献度接近 50%。淮安大区是公司的大本营,品牌和渠道优势稳 固。南京大区是公司的领跑市场,通过前期的培育团购+后期的渠道深耕持续快速放量,近两 年收入增速在 50%以上。淮海大区(原徐州大区)是目前省内增长最快的市场,徐州既是省 内深耕的潜力市场,又是省外拓张的桥头堡市场,公司希望通过徐州市场的发展带动周边山东、 河南和安徽三省的消费氛围。
省内市场持续下沉深耕,以南京、苏南为代表的核心市场综合发力有望贡献较大增量。南京市 场发展良好,厂商深度协同发展,起到了良好的带头作用。当前苏南大区的战略地位至关重要,是公司重点发力运作的大区,尤以苏州市区为最。苏州市区作为公司聚焦资源着力打造的核心 市场,19 年设立了实体分公司,配备了很多厂方直销人员,借鉴南京模式深耕区域市场。公 司在苏南市场一方面携手大商运作国缘系列产品,另一方面全面推进渠道扁平化,分区域、分 产品招商运作,优化经销商布局,通过小商做透市场。目前公司在苏南市场的招商布局、组织 架构完善、产品导入和渠道铺货等工作已基本布局到位,未来将持续加大品牌推广力度、推进 深度分销,同时围绕有团购资源的经销商和终端重点精准投入,抢占许多优质的团购商和终端 资源。近年来苏南市场全面聚焦国缘系列,重点围绕国缘老 K 系,目前国缘品牌收入占比约 85%,其中国缘老开系占比约 60%,国缘品牌在苏南动销势头良好,未来有望继续贡献增量。
4.3 省外市场良性发展持续,差异化借助外力进行省外扩张
省外外延式发展空间很大,省外扩张有序推进。目前公司在省外的销售占比约为 6%,仍有很 大的成长空间。近年公司着力拓展省外市场,19 年将“省外突破”上升到与“省内精耕”同 等重要的战略地位。省外市场拓展以华东作为主战场,重点立足长三角,重点围绕“1+2+4” 市场进行培育,即山东、北京、上海、安徽、浙江、江西、河南等市场,其中上海和北京作为 全国性形象标杆市场,主要承担品牌推广的任务,山东、安徽、河南等市场将继续做大销量。 目前公司在省外的拓展处于起步阶段,尚无法仅依靠自身品牌扩张市场,联合当地资源是拓展 市场的最好选择,公司通过外延并购、厂商联合等多种方式,借助外力,发挥内力,形成合力。 18-19 年公司一方面在山东试点成立大区,同时宣布收购山东景芝以求协同效应,另一方面在 浙江、安徽和上海先后牵手浙江商源、安徽百川、上海捷强等大商,借助大商在当地的渠道和 资源优势拓展自身品牌影响力。
公司重点样板市场目前已初具规模,为今后的快速发展打开了空间。19 年省外市场收入增长 55%,17-19 年收入复合增速为 40.1%,19 年省外 7 个重点省级市场实现销售增长 66.2%, 其中山东、上海、北京等市场销售表现都处在历史上最好的状态和阶段。19 年底公司在 2020 发展大会上提出,20 年省外销售额要在 19 年基础上翻一番。当前公司省外基数低,成长空间 广阔,随着招商布局的逐步到位,预计未来几年仍能保持快速增长趋势。
4.4 公司处在发展的绝佳窗口期,内外多措并举把握复苏先机
4.4.1 洋河调整未完成,今世缘省内发展环境相对宽松
当前洋河正处在调整转型期,为今世缘在省内的拓张制造了机遇。自 19 年下半年起,洋河开 始放慢市场拓张的脚步,对渠道重新梳理,不再单纯的注重营收,19 年营收增速-4.28%,近 5 年首次出现负增长;且洋河近几年将部分重心转向了省外市场,为公司在省内市场流通渠道 的拓展留出了一定的空间,公司紧抓机遇,对核心客户持续重点投入,抢占了不少优质经销商 和终端。作为洋河转型的重要一步,19 年 11 月洋河战略性推出升级产品梦 6+(终端表现价 约 600-700 元),未来将逐步替代梦 6(终端表现价约 400-500 元),为顺利实现产品更新换代, 目前梦6在省内外已全面停货,若产品替代过快,省内500-600元价格带可能会出现一定空缺, 这在某种程度上为国缘四开提价升级预留了一定空间。
主导产品逐步实施“控价分利”模式,在流通渠道铺开的同时积极维护价格体系,保障经销商、 终端和消费者三方的利益。20 年公司继续围绕“控底价、降促销、控库存、管价格、提利润” 五个方面进行布局,利用数字化手段维护价格利益体系。未来公司的增量点主要在流通渠道, 随着公司流通渠道销售网络的逐步铺开,产品的价格体系不可避免的会变得更加透明,渠道利 润空间或受到影响,公司的渠道利润优势可能也会有所缩减。公司有序导入“控价分利”的模 式,一方面是对这一问题的良好应对,在保障渠道利润的同时尽量避免价格透明后的渠道推力 减弱,起到“拉长板、补短板”的作用;另一方面,辅之以费用结构调整,也能提升对渠道的 掌控力和费用投入产出效益,有利于市场长远健康发展。目前,公司已先后对国缘 V 系、国缘 K 系和今世缘典藏等系列做了控价分利的尝试,保证经销、分销、终端和消费者的利益分配在 合理范围内,有望带动终端价格自然提升,进而提升公司毛利率水平。
4.4.2 今世缘在疫情下反应迅速,快速出击把握复苏先机
疫情加速地产酒龙头份额集中,当前洋河调整背景下今世缘更为受益。20 年新冠疫情的爆发 对整个次高端白酒行业产生了较大的冲击。短期来看,白酒行业处于深度分化窗口期,次高端 白酒行业挤压式竞争加剧,行业集中度提升加速;长期来看,疫情不改行业长期向好的趋势, 消费升级趋势犹在,白酒行业未来将进一步向优势品牌、优势产区、优势产能集中。整体来看, 疫情加速行业洗牌,地产酒龙头受益于本地市场坚实的消费基础份额有望提升,洋河和今世缘 作为江苏白酒龙头企业将凭借品牌、规模和资金方面的优势进一步提升市场占有率。然而,目 前洋河重心仍在调整转型,20 年首要目标是解决前期深度分销扩张规模带来的边界问题,以及分销网络过度密集、渠道利润分配不均和消费者信心问题,在此背景下,还处在给渠道做加 法、市场扩张和下沉阶段的今世缘将更为受益。
面对疫情管理层反应及时有力,抢占先机提前布局疫情后补偿性消费机遇。在 2020 年疫情爆 发后,公司在业内率先推出九条可具体落地执行的渠道扶持细则,为渠道注入了一剂强心剂。 同时,今世缘紧抓疫情期间的营销活动,针对疫情下新增的线上消费场景和虽延迟但不会消失 的婚宴消费场景,推出“兄弟酒局提前约”和“为全国各地推迟婚期驰援湖北抗击疫情的白衣 天使们免费提供今年结婚的喜酒”等活动抢占复苏先机,弥补了部分需求缺口。随着疫情逐步 得到控制,公司终端动销逐步恢复,同时渠道调研数据反馈,今世缘的动销恢复速度快于洋河, 国缘上升势头也快于梦 3,公司作为江苏省消费回暖的最大受益者,有望率先走出疫情阴霾。
完善内部治理,通过股权激励+人才培养为争夺市场做组织准备。一方面,发布股权激励方案, 给予内外部信心。20 年 4 月公司出台的股权激励方案中,业绩考核条件要求公司 20-22 年营 收目标增速不得低于 11.2%/20.7%/22.9%,ROE 不得低于 19.7%/20.5%/21.5%。公司在行业 受疫情影响的情况下提出股权激励,可极大地提升团队作战能力,进一步激发内在动能和经营 活力,同时对 ROE 的考核要求体现了公司在扩大规模的同时更加注重盈利能力。另一方面, 健全内部组织架构,完善全岗位人才梯队建设。公司近年持续招兵买马,17-19 年销售人员数 量增长了 40%。3 月底公司发布大规模招聘公告,计划招聘 326 人,主要涉及传统营销岗位和 技术岗位。在当下重要窗口期,公司招聘大批人才,展现了积极应对激烈的市场竞争的决心。
五、盈利预测和估值(详见报告原文)
公司盈利能力较强,利润率稳步提升,净利率居于次高端酒企前列。近年来公司持续推进产品 升级,提升中高端白酒占比,特A类及以上白酒收入占比从14年的62.55%升至19年的87.08%, 毛利率和净利率得以稳步提升,14-19 年毛利率提升 2.2pct 至 72.79%,净利率提升 3.2pct 至 29.94%,19 年毛利率/净利率在次高端酒企中分别排名第 6/3 位。未来在消费升级的大趋势下, 随着国缘系列的持续放量,利润率有望进一步提升。
公司产品聚焦次高端,受益于江苏消费升级和次高端价格带扩容式增长,未来成长空间广阔。 核心产品国缘系列品牌势能持续提升,放量潜力不断释放,且主要竞品洋河正处在调整转型期, 国缘竞争优势凸显。省内苏南等薄弱市场精耕下沉不断推进,中长期受益于地产酒龙头份额加 速集中,省内市场份额有望持续提升,省外市场拓展加速,或将迈入新阶段。
……
(报告观点属于原作者,仅供参考。报告来源:西部证券)
更多内容请参见报告原文。如需报告原文档请登录【未来智库】。
(本文仅供参考,不代表我们的任何投资建议。如需使用相关信息,请参阅报告原文。)
- 相关标签
- 相关专题
- 相关文档
- 相关文章
- 全部热门
- 本年热门
- 本季热门
- 1 白酒行业全景图.pdf
- 2 白酒行业深度研究报告:一个值得长期投资的好行业(67页).pdf
- 3 腾讯2021白酒行业数字营销洞察白皮书.pdf
- 4 酒类行业研究与投资展望.pdf
- 5 中国老酒白皮书-胡润百富.pdf
- 6 白酒行业专题研究:二十年白酒发展周期复盘与思考.pdf
- 7 白酒行业研究与投资策略:茅台带动酱香热潮,赤水河畔百舸争流.pdf
- 8 2019白酒行业白皮书.pdf
- 9 白酒市场研究报告样本.pptx
- 10 白酒行业研究报告:次高端白酒渠道专题分析.pdf
- 1 2025中国白酒酒业市场中期研究报告.pdf
- 2 2025年中国白酒行业报告:高端量价双增,次高端进入调整周期.pdf
- 3 2025年中国白酒行业发展状况与消费行为调查数据.pdf
- 4 白酒行业专题研究报告:复盘专题,如何看待转折期时白酒配置价值?.pdf
- 5 2025年春季白酒专题:即时零售将加速白酒渠道现代化变革.pdf
- 6 山西汾酒研究报告:清香白酒龙头,进可攻退可守.pdf
- 7 白酒十年复盘,本轮何去何从:业绩复盘、行业轨迹、现状展望.pdf
- 8 白酒行业深度报告:白酒2025,颠覆中重塑.pdf
- 9 酒类24及25Q1财报总结:白酒报表出清渠道纾压,啤酒25Q1轻装上阵后实现开门红.pdf
- 10 白酒行业分析:从周期角度看白酒的布局时点,充分考虑周期的学习效应,当下或是绝对收益起点.pdf
- 1 食品饮料行业:跨年行情成长先行,白酒蓄力静待春来.pdf
- 2 食品饮料行业:当前的全球烈酒与中国白酒行业.pdf
- 3 食品饮料行业2026年投资策略:白酒有望调整结束,大众品优选个股.pdf
- 4 食品饮料行业周报:消费筑底政策共振,白酒或至底部重视布局.pdf
- 5 白酒行业2026年度投资策略:底部更加积极.pdf
- 6 食品饮料行业动态:再提白酒十年大底投资机会.pdf
- 7 中国酒类流通协会:中国白酒国际化白皮书(2025)(预览版).pdf
- 8 食饮行业周报(2026年1月第4期):食品饮料周报,白酒关注度升温,关注低位强α大众品标的.pdf
- 9 食品饮料行业25Q4持仓分析:白酒再降,大众品回暖.pdf
- 10 食品饮料行业2026年1月月报:生猪价格环比跳涨,白酒供给持续收缩.pdf
- 全部热门
- 本年热门
- 本季热门
- 1 2026年食品饮料行业月报:节气将近,白酒、预制食品反弹
- 2 2026年白酒行业:春节白酒动销全景——茅五亮眼,结构分化
- 3 2026年食品饮料行业:当前的全球烈酒与中国白酒行业
- 4 2026年食品饮料行业动态:再提白酒十年大底投资机会
- 5 2026年第4周食饮行业周报:食品饮料周报,白酒关注度升温,关注低位强α大众品标的
- 6 2026年食品饮料行业25Q4持仓分析:白酒再降,大众品回暖
- 7 2026年食品饮料行业投资策略:白酒有望调整结束,大众品优选个股
- 8 2026年白酒行业跌宕15年——以产品视角,逆周期看高端白酒量价解析
- 9 2026年食品饮料行业1月月报:生猪价格环比跳涨,白酒供给持续收缩
- 10 2025年食品饮料行业:跨年行情成长先行,白酒蓄力静待春来
- 1 2026年食品饮料行业月报:节气将近,白酒、预制食品反弹
- 2 2026年白酒行业:春节白酒动销全景——茅五亮眼,结构分化
- 3 2026年食品饮料行业:当前的全球烈酒与中国白酒行业
- 4 2026年食品饮料行业动态:再提白酒十年大底投资机会
- 5 2026年第4周食饮行业周报:食品饮料周报,白酒关注度升温,关注低位强α大众品标的
- 6 2026年食品饮料行业25Q4持仓分析:白酒再降,大众品回暖
- 7 2026年食品饮料行业投资策略:白酒有望调整结束,大众品优选个股
- 8 2026年白酒行业跌宕15年——以产品视角,逆周期看高端白酒量价解析
- 9 2026年食品饮料行业1月月报:生猪价格环比跳涨,白酒供给持续收缩
- 10 2025年食品饮料行业:跨年行情成长先行,白酒蓄力静待春来
- 1 2026年食品饮料行业月报:节气将近,白酒、预制食品反弹
- 2 2026年白酒行业:春节白酒动销全景——茅五亮眼,结构分化
- 3 2026年食品饮料行业:当前的全球烈酒与中国白酒行业
- 4 2026年食品饮料行业动态:再提白酒十年大底投资机会
- 5 2026年第4周食饮行业周报:食品饮料周报,白酒关注度升温,关注低位强α大众品标的
- 6 2026年食品饮料行业25Q4持仓分析:白酒再降,大众品回暖
- 7 2026年食品饮料行业投资策略:白酒有望调整结束,大众品优选个股
- 8 2026年白酒行业跌宕15年——以产品视角,逆周期看高端白酒量价解析
- 9 2026年食品饮料行业1月月报:生猪价格环比跳涨,白酒供给持续收缩
- 10 2025年食品饮料行业:跨年行情成长先行,白酒蓄力静待春来
- 最新文档
- 最新精读
- 1 2026年中国医药行业:全球减重药物市场,千亿蓝海与创新迭代
- 2 2026年银行自营投资手册(三):流动性监管指标对银行投资行为的影响(上)
- 3 2026年香港房地产行业跟踪报告:如何看待本轮香港楼市复苏的本质?
- 4 2026年投资银行业与经纪业行业:复盘投融资平衡周期,如何看待本轮“慢牛”的持续性?
- 5 2026年电子设备、仪器和元件行业“智存新纪元”系列之一:CXL,互联筑池化,破局内存墙
- 6 2026年银行业上市银行Q1及全年业绩展望:业绩弹性释放,关注负债成本优化和中收潜力
- 7 2026年区域经济系列专题研究报告:“都”与“城”相融、疏解与协同并举——现代化首都都市圈空间协同规划详解
- 8 2026年历史6轮油价上行周期对当下交易的启示
- 9 2026年国防军工行业:商业航天革命先驱Starlink深度解析
- 10 2026年创新引领,AI赋能:把握科技产业升级下的投资机会
