职业教育行业专题研究报告:解构考研培训
- 来源:方正证券
- 发布时间:2021/05/07
- 浏览次数:1185
- 举报
(报告出品方/作者:方正证券,姚蕾)
1.招生端:我国硕士教育供给扩大
1.1 研究生在我国教育体系中的位置
研究生教育包括硕士和博士两个层次,可分为学术和专业两种类型。我国高等教育实行本科、硕士、博士三级学位体系。类似高中和本科,研究生教育同样可按普/职体系划分,2018年专业硕士招生比例达到58%。
研究生教育与就业市场双向流动、联系紧密。从生源来看,研究生阶段教育不仅面向应届生、还面向在职人员招生;从去向来看,研究生,尤其是硕士研究生,是高等学历教育的最终环节。我国2019年硕士毕业生58万,博士招生11万(含直博),由此可见,对绝大多 数本科毕业后继续深造的人而言,硕士即为高等教育的最后一站。
1.2 考研在我国升学体系中的位置
位于升学考试体系顶端的全国性统考。各级教育升学考试中仅高考、考研以全国统考为主要选拔方式,全国统考相对公平、覆盖人群广,作为选拔性考试难度较大。研究生全国统一考试的 部分或全部考试科目由教育部考试中心负责统一命题,其他考试科目由招生单位自行命题。
1.3 复盘:站在第二轮扩招的起点
考研是研究生招考的主要方式:考研是我国硕士研究生教育三种主要入学方式(推免、考研、单招)之一,从招生比例来看也是最重要的招生方式和入学渠道。研究生招生发展里程碑:1992年三大主要招考方式确立;2002年起增加面试比重; 2003年在职联考开始,至2016年并入全国统考结束;2007年研究生取 消公费;2009年起专业硕士学位向应届本科生招生,推免比例提高;从2017年起(即在职联考并入全国统考后),双证非全日制研究生诞生,改变此前 在职硕士只能获得单证的局面,双证在职硕士与全日制硕士效用相同,含金量得到极大提升。
1.4 展望:扩招有望长期持续
人才培养结构持续上移:与人口规模不匹配的研究生规模。美国是公认的研究生教育强国,尽管到2019年我国研究生新招生总人数已经基本与美国持平,但相比我国的人口规模,我国的硕士研究生培养规模仍 存在较大提升空间。
人才培养结构持续上移:研究生占就业人员比例不到1%。2009-2018年,尽管我国就业人员学历结构明显上移,高等教育占比从7%提升到20%,但主要来自大专和本科的扩招,而研究生阶段的占比仅仅从0.2% 提升到了0.9%。
2.报考端:优质硕士教育供不应求
2.1 考研报名规模和热度不断攀升
无论从报考数据还是百度用户搜索指数来看,考研热度不断提升的趋势都非常明显。2017年以来,考研报名人数以每年约30-50万的量级增加。考虑未来几年的经济与就业形势,报名人数继续增长的概率较高:①关于2008年报考人数下降,我们认为有两个原因较为关键:1)2007年经济发展态 势良好,GDP增速达到14%的高点,2007年本科生就业压力不大,因此报考2008年研究生(即2007年底参加统考)的学生热情不高。2)2007年研究 生培养机制发生变化,取消公费,对一部分学生造成经济压力。②2019年高考扩招(主要是3年制高职)预计通过传导效应在2022年体现在毕业生人 数上,我们估计到2024年普通本、专科毕业生可能突破1000万人,教育部估计到2022年高校毕业生(包括成人本专科等)即可突破1000万。
2.2 优质的硕士教育资源供不应求
升学途径:出国、推免(保研)、统考(考研)。本科毕业生毕业后直接就业的比例从2012年的81.5%降至2019年的73.5%,而继续深造的比例从10.9%提升至17.4%(不包括准备升学 )。2019年应届本科毕业生中国内升学、出国留学、准备升学的比例分别为15.2%、2.2%、4.5%(4.5%的准备升学者包括4%的准备考研者和0.5%的准备 留学者)。
3.市场容量:2025年或达250亿
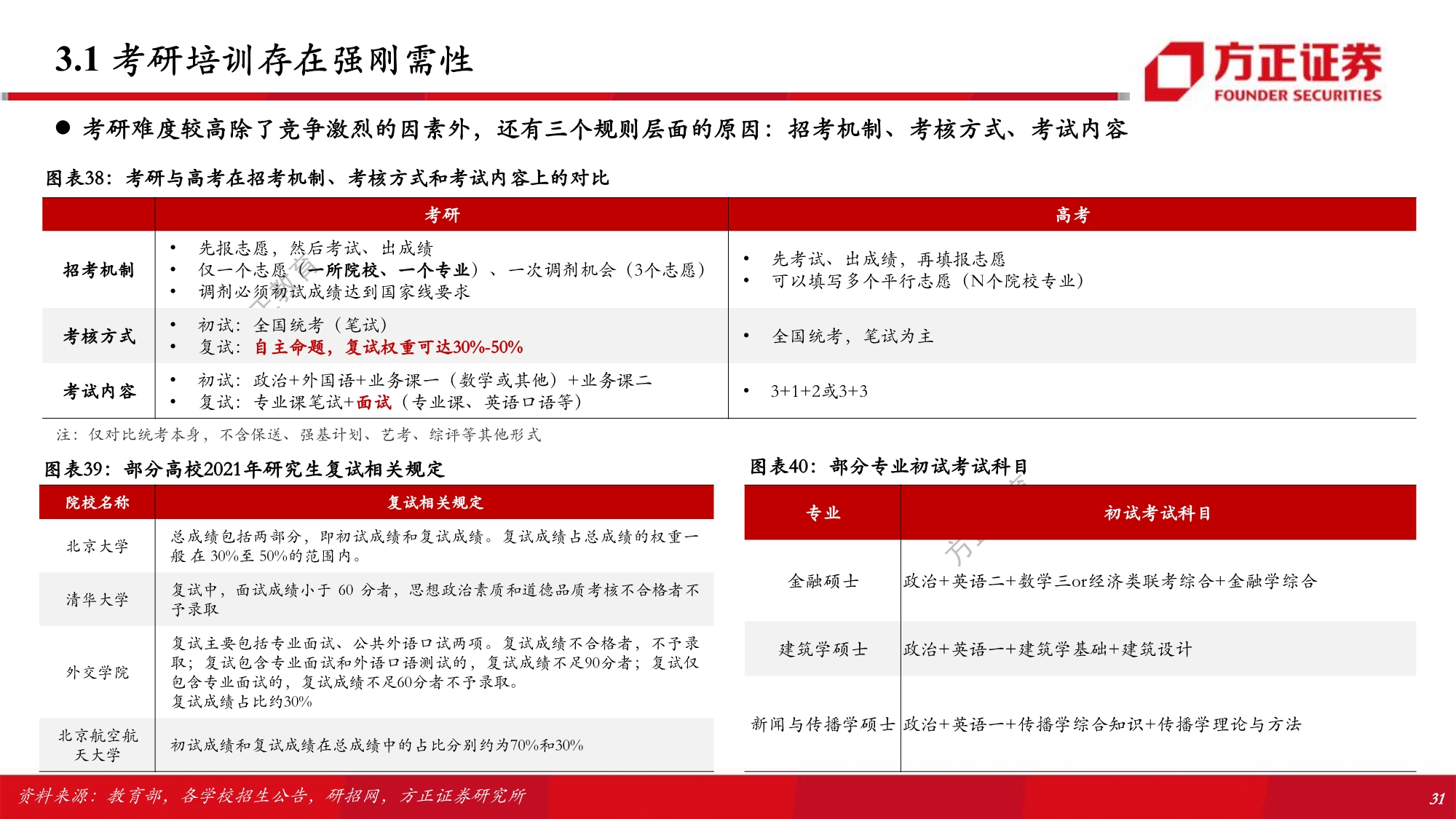
3.1 考研培训存在强刚需性
四个“录取比例”:30%+、20%+、10%+、2%?行业普遍采用历年硕士研究生招生数/统考报名人数作为衡量考研录取率和难度的主要衡量指标,2011~2020十年平均值为32%。但由于计算基数、录 取规则等原因,这一指标并不能全面反映考研的难度,因此我们补充了另外三种计算方式:
①考虑推免
国家对研究生培养机构接收推免生的限制是不超过50%,具体由各招生单位决定。以2020年数据为例,全国研究生培养机构共828个,2020年招生人数 约100万人,报名人数约341万人。我们手工统计了112所985、211高校2021年的硕士研究生拟招生和拟接收推免人数,计算出平均每所985/211高校的 招生人数近4000人,其中通过推免形式招生近1200人,推免招生占比接近30%。我们判断全国通过推免方式升学的人数在数十万量级,因此以硕士研 究生招生总数100万作为录取比率中的分子,会高估录取率,我们推算全国统考录取比例或在20%+。
②考虑“扎堆”
考研先报志愿后考试的录取方式决定了,对于考生个体而言,目标院校专业的报录比意义远大于整体的录取率。(例如,高考考生可以在已知分数的 前提下填报多个目标院校、目标专业,而考研则是先选择唯一报考的目标院校、专业,再进行考试)。同时,考研扎堆现象非常明显,大多数考生的 目标院校都是985、211高校(中国教育在线2016调查,显示64%的考生选择报考985、211院校,研招网2019年调查中这一比例达到74%),导致多数考 生面临的是比总体更激烈的竞争。 • 同样以2020年数据为例,我们估测112所985、211高校统考招生人数约32万,假设报考985、211院校的考生占全部 报名考生的比例为60%(204.6万,即平均每所985、211报名人数1.8万),则估计985、211高校的考研录取率约为15.6%。即对于多数考生而言,录取 率不是30%、20%,而是16%左右。
四个“录取比例”:30%+、20%+、10%+、2%?
③换一个维度
以同龄人口为基数衡量。以2020年考研(1997年出生的人)为例,当年出生人口2038万,经过中考、高考的逐层筛选,成功录取硕士(含推免 方式)的人数占当年出生人口的比例接近5%,录取985、211硕士的人数占当年出生人口的比例约2%。
3.2 考研培训市场规模测算:预计2025年市场容量250亿
目标参培用户群体特征描述
许多考生备考时间超过1年,因此我们粗略将目标参培用户按照考试年份分为当年考生和次年考生两类(提前2年以上备考的考生数量较少)。其中当 年考生分为应届本科毕业生(考试时为在校生)、往届脱产备考的学生、在职备考的学生,次年考生分为大三在校生和其他在职或全职备考的考生。
预计考研培训市场未来五年将以19%的复合增速扩大到250亿左右的规模。市场增长的核心驱动力是报考群体的扩大(2020年377万vs2025年475万)、线上线下参培率的稳定提升,以及客单价的平稳增长。考虑到教培行业线上 线下市场用户画像、参培率、客单价差异较大,我们将考研培训市场分为传统高端市场和新兴线上两部分进行估算,以单价为主要区分方式。
报告节选:
精选报告来源:【未来智库官网】。
(本文仅供参考,不代表我们的任何投资建议。如需使用相关信息,请参阅报告原文。)
- OECD:算法时代的教育再分配:机遇与风险并存(英文版).pdf
- 人工智能行业挑战:高校教师如何评估人工智能时代高等教育的现状与未来-AACU.pdf
- 2025中国-世界高等教育趋势报告-麦可思中国.pdf
- CoSN:2026基础教育创新驱动力报告-挑战、趋势、技术工具.pdf
- 2026年数字教育展望报告-OECD.pdf
- 2025年中国中等职业教育行业研究报告.pdf
- 威海市中等职业教育质量报告(2025年度).pdf
- 2026河北雄安新区职业教育质量年度报告(2025).pdf
- 张掖市教育局:2025年度张掖市中等职业教育质量报告.pdf
- 广州市教育局:广州市中等职业教育质量报告(2025年度).pdf
- 职业教育行业专题研究报告:解构考研培训
- 2021年中国考研培训行业白皮书
- 相关文档
- 相关文章
- 全部热门
- 本年热门
- 本季热门
- 1 教育行业80页专题报告:在线K12课外培训的“来路”与“归途”.pdf
- 2 2019年中国教育行业投融资分析报告(156页).pdf
- 3 德勤教育行业深度前瞻分析:转机中把握先机.pdf
- 4 2019年中国智慧教育行业市场发展及趋势研究报告.pdf
- 5 德勤 中国教育行业发展报告2018 .pdf
- 6 教育培训机构市场运营指导手册.pdf
- 7 深度解析职业教育培训龙头:中公教育(99页PPT).pdf
- 8 2020年中国教育行业展望研究报告.pdf
- 9 2020中国教育行业生存实录:育见未来,全局提效.pdf
- 10 职业教育行业深度研究报告.pdf
- 1 AI教育的落地深度研究:复盘、对比和商业化.pdf
- 2 中国智慧教育白皮书.pdf
- 3 爱分析AI大模型教育行业白皮书.pdf
- 4 2025小红书教育营销答案之书.pdf
- 5 AI教育行业分析报告:供需失衡长期成长赛道,重视教培投资机会.pdf
- 6 阿里云:2025年“人工智能+”教育行业应用白皮书.pdf
- 7 北京大学生成式人工智能与高等教育变革:价值影响及未来发展.pdf
- 8 AI教育行业专题报告:从在线教育“连接”到AI教育“重构”,探讨AI教育商业模式的演进方向.pdf
- 9 教育行业专题报告:需求刚性供给出清,龙头修复释放弹性.pdf
- 10 社会服务行业分析:文旅与潮玩受暑期受旺季催化,关注AI教育进展及精细医美格局改善.pdf
- 1 2025年中国教育信息化行业研究报告.pdf
- 2 IQVIA艾昆纬:2025年肺动脉高压临床试验教育者的演进与影响白皮书.pdf
- 3 教育行业26年一季度展望:AI创新与防御性增长.pdf
- 4 行动教育:管理教育龙头,AI+百校开启增长新篇.pdf
- 5 中国东方教育:困境反转+高质量增长,职教龙头弹性可期.pdf
- 6 中国东方教育公司研究报告:职教龙头战略转型,穿越周期重拾增长.pdf
- 7 教育行业2026年度投资策略:“三维共振”教育业绩释放,“AI+教育”打开成长空间.pdf
- 8 2026年中国GenAI+教育行业发展报告:技术与技术不可替代之物.pdf
- 9 复盘教育行业双龙头崛起之路:AI+教育深度报告,技术人口双轮驱动,AI+教育商业破局.pdf
- 10 清华大学:中小学影视教育2025年度报告.pdf
- 全部热门
- 本年热门
- 本季热门
- 1 2026年AI+教育&人资行业深度:产业重塑与投资机遇
- 2 2026年中国东方教育公司研究报告:模式升级固本培元,职教龙头弄潮服务消费新风口
- 3 2026年复盘教育行业双龙头崛起之路:AI+教育深度报告,技术人口双轮驱动,AI+教育商业破局
- 4 2026年社会服务行业投资策略之:人口、就业、教育与未来
- 5 2026年中国东方教育公司研究报告:职教龙头战略转型,穿越周期重拾增长
- 6 2025年行动教育公司研究报告:管理教育龙头,AI+百校开启增长新篇
- 7 2025年中国东方教育:困境反转+高质量增长,职教龙头弹性可期
- 8 2025年豆神教育:美育教育龙头,打造“AI+教育”生态
- 9 2026年教育行业一季度展望:AI创新与防御性增长
- 10 2025年教育行业2026年度投资策略:“三维共振”教育业绩释放,“AI+教育”打开成长空间
- 1 2026年AI+教育&人资行业深度:产业重塑与投资机遇
- 2 2026年中国东方教育公司研究报告:模式升级固本培元,职教龙头弄潮服务消费新风口
- 3 2026年复盘教育行业双龙头崛起之路:AI+教育深度报告,技术人口双轮驱动,AI+教育商业破局
- 4 2026年社会服务行业投资策略之:人口、就业、教育与未来
- 5 2026年中国东方教育公司研究报告:职教龙头战略转型,穿越周期重拾增长
- 6 2025年行动教育公司研究报告:管理教育龙头,AI+百校开启增长新篇
- 7 2025年中国东方教育:困境反转+高质量增长,职教龙头弹性可期
- 8 2025年豆神教育:美育教育龙头,打造“AI+教育”生态
- 9 2026年教育行业一季度展望:AI创新与防御性增长
- 10 2025年教育行业2026年度投资策略:“三维共振”教育业绩释放,“AI+教育”打开成长空间
- 1 2026年AI+教育&人资行业深度:产业重塑与投资机遇
- 2 2026年中国东方教育公司研究报告:模式升级固本培元,职教龙头弄潮服务消费新风口
- 3 2026年复盘教育行业双龙头崛起之路:AI+教育深度报告,技术人口双轮驱动,AI+教育商业破局
- 4 2026年社会服务行业投资策略之:人口、就业、教育与未来
- 5 2026年中国东方教育公司研究报告:职教龙头战略转型,穿越周期重拾增长
- 6 2025年行动教育公司研究报告:管理教育龙头,AI+百校开启增长新篇
- 7 2025年中国东方教育:困境反转+高质量增长,职教龙头弹性可期
- 8 2025年豆神教育:美育教育龙头,打造“AI+教育”生态
- 9 2026年教育行业一季度展望:AI创新与防御性增长
- 10 2025年教育行业2026年度投资策略:“三维共振”教育业绩释放,“AI+教育”打开成长空间
- 最新文档
- 最新精读
- 1 2026年中国医药行业:全球减重药物市场,千亿蓝海与创新迭代
- 2 2026年银行自营投资手册(三):流动性监管指标对银行投资行为的影响(上)
- 3 2026年香港房地产行业跟踪报告:如何看待本轮香港楼市复苏的本质?
- 4 2026年投资银行业与经纪业行业:复盘投融资平衡周期,如何看待本轮“慢牛”的持续性?
- 5 2026年电子设备、仪器和元件行业“智存新纪元”系列之一:CXL,互联筑池化,破局内存墙
- 6 2026年银行业上市银行Q1及全年业绩展望:业绩弹性释放,关注负债成本优化和中收潜力
- 7 2026年区域经济系列专题研究报告:“都”与“城”相融、疏解与协同并举——现代化首都都市圈空间协同规划详解
- 8 2026年历史6轮油价上行周期对当下交易的启示
- 9 2026年国防军工行业:商业航天革命先驱Starlink深度解析
- 10 2026年创新引领,AI赋能:把握科技产业升级下的投资机会
