轻食餐饮发展指南:从入门到可持续经营
- 来源:美团
- 发布时间:2021/07/15
- 浏览次数:6028
- 举报
一、走进轻食与轻食餐饮市场
什么是轻食?
现代的轻食概念兴起于国外,从英式下午茶到西式简餐,制作简便的点心、三明治构成了早期轻食的雏形。后来, 轻食在发展过程中又融合了日式餐饮的“定食”理念,并逐步表现出“三低两高”的特点,越发受到消费者的欢迎。
来自消费者的声音
外卖在目前的轻食消费渠道中仍然占据主导性优势,而商户也将外卖服务作为轻食销售的主要途径。消费者在对轻食的支付意愿和餐品营养标注等方面与商户的认知存在一定差异。
机遇与挑战并存的轻食餐饮市场
轻食餐饮市场正处于蓬勃发展阶段,存在旺盛的消费需求和全新的市场机遇。但与此同时,由于现阶段存在市场认 知不足、商户规模较小、食品安全管理难度高等问题,亟待多方携手予以改善,共同促进轻食餐饮的高质量、可持续发展。
二、开始您的轻食餐饮创业
第一步:初期筹备阶段
了解市场状况、评估自身实力、选择合适的开店模式、确定创立或加盟轻食品牌
第二步:店铺选址阶段
经过初期的筹备已经对轻食餐厅发展有了比较明确的定位。接下来可以开启店铺选址工作。调研显示,轻食商户在选址时会重点考虑商区的城市排名(63%)、轻食订单情况(60%)、用户需求饱和度(51%) 等因素。
第三步:店铺准备阶段
装修:获取店铺平面图,按照基本的食品安全、消防和环保要求,规划店面分区,开展装修活动。
招聘与培训:如果店铺规模较大,需要更多人手参与日常管理和运营工作,可以在此阶段着手开展招聘和培训工作。
第四步:资质证照办理阶段
现在,一切准备就绪可以开始进行资质证照办理工作。基本的办理流程和需要准备的材料,也可以结合当地政府需要,灵活进行调整。
第五步:开业阶段
三、行动指南 深耕日常的经营管理
食品安全无小事
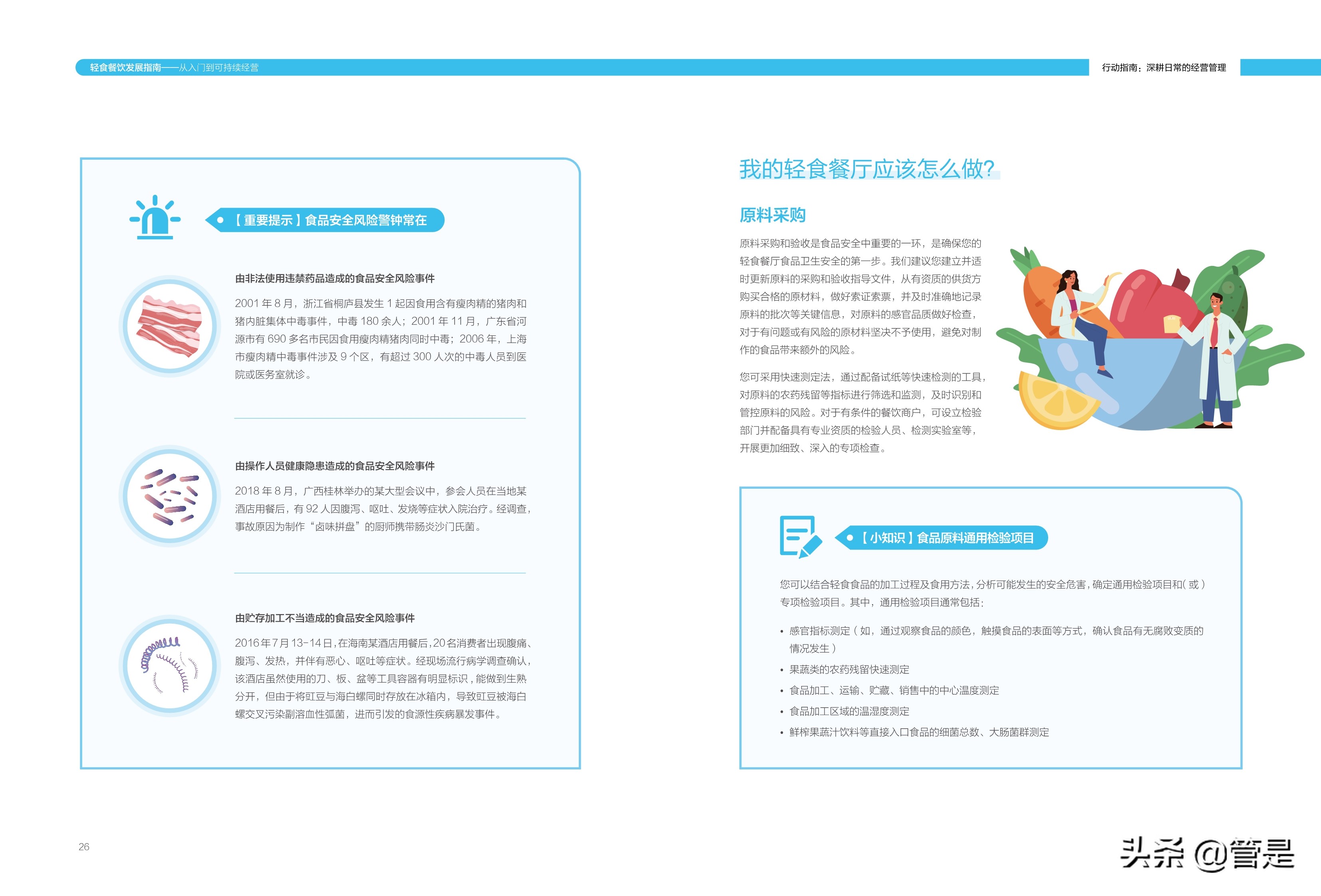
食品安全是餐饮业的重中之重,对于注重营养均衡、偏好生食方式的轻食餐饮更为重要。一旦轻食餐厅发生食品安全事件,不仅创业努力付之东流,更会面临相关法律法规的处罚风险。对此建议所有的轻食从业者筑牢食品安全底线思维,参照食品安全法律法规、国家与行业标准以及指南指引,从源头起全力消除食品安全风险隐患。
原料采购:原料采购和验收是食品安全中重要的一环,是确保轻食餐厅食品卫生安全的第一步。建议建立并适时更新原料的采购和验收指导文件,从有资质的供货方购买合格的原材料,做好索证索票,并及时准确地记录原料的批次等关键信息,对原料的感官品质做好检查, 对于有问题或有风险的原材料坚决不予使用,避免对制作的食品带来额外的风险。
加工环境:轻食餐饮场所、设施、设备应定期维护和清洁消毒,出现问题要及时维修或者更换。同时需定期清洁食品处理 区的设施和设备,并保持地面无垃圾、无积水、无油渍,墙壁和门窗无污渍、无灰尘,天花板无霉斑、无灰尘。
餐品制作:建议轻食餐厅建立从业人员健康管理制度和食品安全培训计划、制度,为每位从业人员配备相应的健康管理档案、进行相应的食品安全知识培训,确保上岗的从业人员均取得健康证明,并每年进行至少一次健康检查。
制作工具:凡是与食品接触的容器、工具和设备部件,应使用陶瓷、玻璃、铝制、不锈钢、塑料等食品级原料,表面光滑, 易于清洁和保养。请确保这些容器、工具和设备部件不用于与食品盛放、加工等无关的用途。切记不可重复使用一次性餐饮用具。
制作流程:初加工主要分为解冻、原料清洗或原料处理等几种情形。
打包
配送:如果轻食餐厅以外卖渠道为主,可能需要考虑使用平台外卖骑手或选择自有配送渠道。当选择自有配送渠道时, 配送过程中的食品安全工作也十分关键。
废弃物:轻食在加工制作过程中会产生餐厨垃圾、食材包装物垃圾等废弃物,相应废弃物的处置应当符合法律、法规和规章的要求,废弃物存放设施应及时清洁并在必要时消毒。
营养健康有方法
高品质的餐品是经营一家成功轻食餐厅的核心。不同于传统餐饮行业,轻食消费者往往更注重餐品搭配与制作的营养和健康,这也对轻食餐厅的餐品研发与设计提出了更高的要求。
组建团队:开始建议组建一支餐品研发团队,且这支团队应至少拥有一名专职或兼职的营养或膳食指导人员, 负责轻食配餐方案的制定、餐厅从业人员的标准化出餐培训等。这支专业的餐品研发团队可以帮助设计出符合健康理念且丰富多样的轻食餐品,从而满足不同类型消费者的个性化需求。
挑选食材:餐品研发团队组建完成后,您就可以开始选择制作轻食套餐的原料了,轻食套餐的搭配应符合“三低两高”原则。在食材的选择上,也应该遵循这一原则。
营养搭配:建议采用“餐品制作优先”的原则,先按照烹饪要求制作不同的餐品,再根据餐品的食材构成和营养需求进行搭配,保证餐品在拥有良好色、香、味、形的同时,也符合营养要求。
营养信息:营养信息是消费者了解食品营养成分组成和特征的重要途径。69% 的轻食消费者在选择轻食时倾向选择食品有明确热量表且营养搭配合理的商户;与此同时,多达 64% 的消费 者希望完善餐品信息。
消费体验新主张
轻食的兴起迎合了消费升级浪潮下人们对健康、品质生活的追求,轻食消费者不仅关注吃饱、吃好,对餐品品质、服务质量等综合消费体验的要求也日益提升。为了在竞争激烈的轻食品类中拔得头筹,轻食商户还需从消费者需求出发,关注餐品的种类与口味,优化餐品创新流程与菜单设计,并积极倾听消费者的意见与反馈,从而不断优化消费体验。
餐品的种类与口味:相较传统中餐、西餐,轻食餐品通常采用更简单的烹饪方式,以保留食材天然的口感与营养。
新品研发与更新:无论是从餐品的种类或口味角度,轻食都容易被模仿、复制。因此,稳定推出高质量的新品是轻食商户持续提升消费者粘性、保持行业竞争力的必然要求。
消费者评价与反馈:消费者评价是商户直接了解消费者用餐体验的重要窗口,积极真诚的回复对于提升消费者满意度而言至关重要。同时, 通过对消费者评价进行归类与分析,有助于商户进一步识别并针对性地解决消费者消费体验中的痛点,实现事半功倍的改善效果。
运营管理有规范
规范化的运营管理能帮助门店高效运转,减少运营成本并规避不必要的风险。轻食商户应根据自身发展阶段、能力资源等因素,综合选择合适的食材供货及餐品加工模式,制定并完善成本管理和制度规范,并利用好线上平台资源, 最大化发挥外卖优势。
食材管理:食材供应链是所有餐饮企业的“生命线”。轻食餐品加工烹饪步骤少,因而也对食材品质有着更高的要求。同时, 随着越来越多的轻食商户开始连锁化发展,如何通过供应链体系建设对加盟店进行有效管理,也成为轻食商户考虑的重点之一。
餐食加工:不同的原材料供应模式也影响着餐食加工的标准化程度。
成本管理:轻食门店普遍规模较小,这就要求门店落实精细化管理,对每一部分成本都做到精打细算,才能实现持续运营和获利。
操作规范:无论是考虑到食品安全和卫生,还是成本控制与运营效率,标准化、流程化、执行度高的操作规范都能够让门店管理受益匪浅。
线上外卖运营:线上订餐是当前轻食品类的主要销售渠道。
品牌营销特色足:让品牌自己说故事;善用自媒体和社交平台;外卖也可以有“小心思”;试试跨界营销。
环境友好记心间,遵守环保合规底线
餐饮业在持续蓬勃发展的同时,其自身的环保状况越发受到关注。相对于传统的餐饮品类,轻食餐饮虽具有多蒸煮、 少油炸、少烹调的特点,产生的油烟气浓度较低,但从食材加工过程中的用水用电,到产生的油烟、废水和餐厨垃圾等, 轻食餐饮仍会带来显著的环境影响。
选址装修:全国各地已普遍将环保审查作为办理食品经营许可证的一项前置条件。因此项目在选址阶段就应当充分考虑环保要求,避开不符合要求的区域,提前设立好相关的油烟、污水排放设施,并办理环保备案或环境影响评价许可手续。
设施配备:餐厅应设有或预留下列设备、设施的配套空间,将油烟气的排风管道进行分区并相对集中设置,并置于专用井道内。
资源使用:餐饮企业在日常经营过程中要消耗大量的水、电、燃气、日用卫生品等。从源头提高资源、能源的利用率,不仅有助于避免相关资源的浪费,更有助于降低餐厅的成本开支。
油烟净化、排水隔油、固体废物注意
外卖包装:外卖是当前轻食市场的最主要的消费方式。从商户到消费者手中,每份轻食外卖都需要餐盒与包装袋,并配备相应的餐具。对此,可遵循“源头减量——材质替换——循环再生”的思路,共同减少塑料垃圾污染,支持全社会的减塑行动。
成为可持续餐饮商户,减少食物浪费。
加盟连锁强管理
目前,许多轻食餐饮品牌已度过了初创时期的单店经营思路,进入了品牌化、连锁化发展的新阶段。与从“0”到“1”的单店精耕细作不同;从“1”到“N”将更加考验创始人、 品牌的综合管理能力。对此,少数轻食品牌 采取了直营开店模式,由原始团队直接经营、 投资、管理各个门店,以保障实施统一经营策略、统一开发和运用;但在激烈的市场竞争中,较多的轻食品牌选择了加盟连锁模式, 以求实现快速的裂变扩展。
标准化管理
无论是直营还是加盟,轻食餐饮连锁经营的关键是统一化、标准化管理。而未能做到统一化管理的连锁餐饮企业, 可能往往会因为一家直营店、加盟店的管理缺失(餐品品质、服务水平等),使品牌形象大大受损。
运营扶持
供应链支持
针对加盟商的食材、调料、设备工具等,应优先考虑统一采购,有助于发挥规模化采购优势,控制采购成本。但针对蔬菜、 水果等生鲜食材,可准许异地加盟商自行采购,但也需进行食材检测、成本统计。
报告节选:
报告链接:轻食餐饮发展指南:从入门到可持续经营
(本文仅供参考,不代表我们的任何投资建议。如需使用相关信息,请参阅报告原文。)
- 健康行业产业观察:2026现代女性精力管理现状报告.pdf
- 轻松健康公司研究报告:深耕AI医疗的数字健康生态构建者,数据与技术双轮驱动.pdf
- 健康饮料市场消费趋势洞察-炼丹炉.pdf
- 2026企业健康管理调研报告-智享会.pdf
- (英)2026年女性健康投资前景分析报告:填补缺口与释放未开发市场潜力-世界经济论坛.pdf
- 餐饮行业:秉承长期主义,格局边际向好.pdf
- 餐饮行业:餐饮降本增效创新策略研究报告2026.pdf
- 2026春节餐饮消费者洞察-库润数据.pdf
- 酒店餐饮行业深度报告:餐饮行业深度报告,餐饮边际复苏得验,可持续性高看.pdf
- 红餐产业研究院:2025年餐饮行业热门赛道盘点报告.pdf
- 轻食产业与消费洞察数据报告(2025年6月).pdf
- 轻食餐饮发展指南:从入门到可持续经营.pdf
- CBNDATA代餐轻食消费洞察报告2020.pdf
- 相关标签
- 相关专题
- 相关文档
- 相关文章
- 全部热门
- 本年热门
- 本季热门
- 1 中国国民健康与营养大数据报告(大健康).pdf
- 2 中国医疗改革的历史、现状、未来和产业链影响(100页PPT).pptx
- 3 HRG康养所战略规划(商业计划书).pptx
- 4 丁香医生2021国民健康洞察报告
- 5 健康养老产业深度研究报告:银发经济亦是朝阳产业.pdf
- 6 京东健康(6618.HK)研究报告:医药电商巨擘,后疫情时代再起航.pdf
- 7 2024国民健康生活方式干预及影响研究报告.pdf
- 8 商务部-2024年中国消费健康行业发展报告.pdf
- 9 丁香医生:2020国民健康洞察报告.pdf
- 10 国内外主流康养项目运营模式分析.pdf
- 1 2025年Z世代健康消费趋势报告.pdf
- 2 当代都市“碌”人的轻健康觉醒:健康无需“负重前行”.pdf
- 3 绿岛风:2025年中国室内空气健康白皮书.pdf
- 4 2025年全球健康与保健洞察报告:从健康趋势转向生活方式(英文版).pdf
- 5 2025年健康报告.pdf
- 6 Criteo:2025健康与美妆行业全球趋势与洞察报告.pdf
- 7 CMIA&健康界:2025中国医院创新转化报告.pdf
- 8 2025年易凯资本中国健康产业白皮书_健康产业并购篇.pdf
- 9 彻底改变健康与安全_人工智能和数字化在工作中的作用报告.pdf
- 10 民生健康研究报告:百年同春,福泽民生.pdf
- 1 健康160公司研究报告:互联网医疗领军企业,AI驱动增长新引擎.pdf
- 2 仙乐健康:笃志力行,驭变成势.pdf
- 3 阿里健康公司研究报告:主业增长加速,AI赋能新机遇.pdf
- 4 仙乐健康公司研究报告:CDMO龙头,港股上市布局全球.pdf
- 5 医药健康行业周报:CXO多家公司年报预告超预期,JPM大会亮点不断.pdf
- 6 饮用水、卫生和健康系统的状态全球更新2025.pdf
- 7 2026年健康趋势:平衡成本控制与福利优化(英译中).pdf
- 8 家用医疗器械行业专题报告(一)——健康监测&呼吸治疗篇.pdf
- 9 2025妇儿医疗健康行业科普白皮书.pdf
- 10 2025 全球消费者之声中国报告 —— 新时代中国消费者:聚焦食品、健康与可持续发展》(英文).pdf
- 全部热门
- 本年热门
- 本季热门
- 1 2026年轻松健康公司研究报告:深耕AI医疗的数字健康生态构建者,数据与技术双轮驱动
- 2 2026年阿里健康公司研究报告:主业增长加速,AI赋能新机遇
- 3 2026年佩蒂股份公司研究报告:宠物健康咀嚼食品引领者迈向全食品品牌
- 4 2026年仙乐健康公司研究报告:CDMO龙头,港股上市布局全球
- 5 2026年健康160公司研究报告:互联网医疗领军企业,AI驱动增长新引擎
- 6 2026年家用医疗器械行业专题报告(一)——健康监测&呼吸治疗篇
- 7 2026年第4周医药健康行业周报:Q4基金医药持仓情况出炉,关注板块调整后布局机遇
- 8 2026年第3周医药健康行业周报:CXO多家公司年报预告超预期,JPM大会亮点不断
- 9 2026年仙乐健康公司研究报告:笃志力行,驭变成势
- 10 2026年美丽田园医疗健康公司研究报告:双美+双保健生态成型,内生外延驱动高成长
- 1 2026年轻松健康公司研究报告:深耕AI医疗的数字健康生态构建者,数据与技术双轮驱动
- 2 2026年阿里健康公司研究报告:主业增长加速,AI赋能新机遇
- 3 2026年佩蒂股份公司研究报告:宠物健康咀嚼食品引领者迈向全食品品牌
- 4 2026年仙乐健康公司研究报告:CDMO龙头,港股上市布局全球
- 5 2026年健康160公司研究报告:互联网医疗领军企业,AI驱动增长新引擎
- 6 2026年家用医疗器械行业专题报告(一)——健康监测&呼吸治疗篇
- 7 2026年第4周医药健康行业周报:Q4基金医药持仓情况出炉,关注板块调整后布局机遇
- 8 2026年第3周医药健康行业周报:CXO多家公司年报预告超预期,JPM大会亮点不断
- 9 2026年仙乐健康公司研究报告:笃志力行,驭变成势
- 10 2026年美丽田园医疗健康公司研究报告:双美+双保健生态成型,内生外延驱动高成长
- 1 2026年轻松健康公司研究报告:深耕AI医疗的数字健康生态构建者,数据与技术双轮驱动
- 2 2026年阿里健康公司研究报告:主业增长加速,AI赋能新机遇
- 3 2026年佩蒂股份公司研究报告:宠物健康咀嚼食品引领者迈向全食品品牌
- 4 2026年仙乐健康公司研究报告:CDMO龙头,港股上市布局全球
- 5 2026年健康160公司研究报告:互联网医疗领军企业,AI驱动增长新引擎
- 6 2026年家用医疗器械行业专题报告(一)——健康监测&呼吸治疗篇
- 7 2026年第4周医药健康行业周报:Q4基金医药持仓情况出炉,关注板块调整后布局机遇
- 8 2026年第3周医药健康行业周报:CXO多家公司年报预告超预期,JPM大会亮点不断
- 9 2026年仙乐健康公司研究报告:笃志力行,驭变成势
- 10 2026年美丽田园医疗健康公司研究报告:双美+双保健生态成型,内生外延驱动高成长
- 最新文档
- 最新精读
- 1 《2025_2026年中国企业出海研究报告》:扎根者共赢者,中国企业的全球化新叙事.pdf
- 2 电力行业:南方电力市场2025年年报.pdf
- 3 大中华区半导体行业:中国AIGPU——缩小与美国的差距.pdf
- 4 2026年中国啤酒行业报告:存量博弈下的高端化突围与产业链价值重塑.pdf
- 5 AIGC报告5.0生成式人工智能行业深度研究报告(2026年版).pdf
- 6 健康行业产业观察:2026现代女性精力管理现状报告.pdf
- 7 沙粒病毒科研发路线图.pdf
- 8 2026知识产权行业发展趋势报告:AI重构知识产权价值坐标,要么主动进化,要么被动出清.pdf
- 9 中国债券市场概览(2025年版).pdf
- 10 公用事业行业UCOSAF生物柴油:短期边际变化与长期成长逻辑再审视.pdf
- 1 2026年历史6轮油价上行周期对当下交易的启示
- 2 2026年储能行业深度:驱动因素、发展前瞻、产业链及相关公司深度梳理
- 3 2026年央国企改革系列之五:央企创投基金运作与产融协同
- 4 2026年大类资产配置新框架(13):A股和港股五轮牛市复盘
- 5 2026年公用事业行业UCOSAF生物柴油:短期边际变化与长期成长逻辑再审视
- 6 2026年医药生物行业In vivo CAR疗法:并购与合作持续火热,多条在研管线陆续迎来概念验证数据读出
- 7 2026年人形机器人行业投资策略报告:聚焦量产新阶段,把握供应链机遇
- 8 2026年小核酸行业系列报告(一):小核酸成药之路——Listening to the Sound of Silence,The Road to RNA Therapeutics
- 9 2026年信用债ETF研究系列一:升贴水率篇,折价幅度越大的信用债ETF更具性价比吗?
- 10 2026年基金经理研究系列报告之九十二:南方基金林乐峰,宏观为锚,质量为核,始于客户需求,打造多元可复制的固收+产品线
