智能汽车软件行业深度报告:智能座舱与自动驾驶
- 来源:华西证券
- 发布时间:2021/01/14
- 浏览次数:3669
- 举报
精选报告来源:【未来智库官网】。
(报告出品方/作者:华西证券,刘泽晶)
核心观点:
软件!已经成为智能驾驶的核心能力
-
一、软件在智能汽车的中的价值量将大幅提升
-
二、软件厂商开始深度接入智能驾驶研发,甚至有望与整车厂直接合作
-
三、智能驾驶两大类软件:1、自动驾驶;2、智能座舱
软件!将改变智能驾驶商业模式
-
一、以特斯拉为例,不断降低整车售价,背后则是软件FSD收入快速增长
-
二、过去:赚整车或硬件的钱——未来:赚软件升级和服务的钱
-
三、商业模型将从:单价×新增,演变成:软件费×存量
相关受益公司:
-
A股智能驾驶产业链核心受益标的:中科创达、德赛西威(与汽车组联合覆盖)、四维图新、锐明技术、道通科技、千方科技;
-
其他受益标的:万集科技、金溢科技、鸿泉物联
风险提示:
-
1)智能驾驶相关核心技术研发低于预期;
-
2)新技术的出现对现有技术路线形成冲击;
-
3)疫情发展趋势可能对宏观经济持续复 苏趋势带来不确定性;
-
4)政策力度不及预期。
报告摘要:
软件定义汽车的典型代表:特斯拉
新款特斯拉再度降价,软件是以量换价的底气所在:
-
2021年1月1日,特斯拉中国官网宣布,特斯拉Model Y长续航版下调14.81万元,起售价33.99万元,Model Y Performance高性能版下调16.51万元,起售价36.99万元。
-
此次新款特斯拉再度下调售价,软件是以价换量的底气所在:1)特斯拉在硬件方面毛利率并不高,软件毛利率目前则已 经达到70%以上,且软件升级渗透率也在加速放量;2)持续迭代的软件产品,大大增加特斯拉的客户黏性;3)伴随行驶 数据量迅速扩张,特斯拉FSD功能逐步完善,2019年以来持续提价,而且未来存在进一步提价的预期。
-
盈利结构对比:传统汽车主要依靠车辆及零部件等硬件销售获得收益,特斯拉则是由硬件销售+软件服务两部分构成,相 对于传统硬件收入的一次性确认&低毛利率特点,软件收入具有高持续性&高毛利率的“双高特征”(毛利率预计在70%-80% 以上,甚至更高),同时OTA技术变革带来的软件更新属性,可以显著改善驾驶体验,提高客户粘性。
智能驾驶时代,软件重要性大为凸显
-
智能汽车时代,软件重要性大大增加,根据IEEE数据,高端车辆软件代码已经达到1亿行;
-
各大整车厂为强化短板,巩固竞争优势,纷纷发力软件业务布局:2019-2020年上汽、广汽、一汽、长安、丰田、大众、宝马等海内外整车厂纷纷成立软件部门(公司),发力智能驾驶数字化业务
2020-2030年汽车软件&电子电气市场规模CAGR有望达7%
-
根据麦肯锡测算, 2020-2030年汽车软件&电子电气市场规模CAGR有望达7%,其中操作系统/中间件等CAGR有望达9%; 从整车厂的工程师结构来看,软件地位日益吃重,根据罗兰贝格、德国工程师协会等披露数据,以德国车企为例, 2017-2018年汽车软件工 程师规模增长56%,而机械工程师规模大幅下降21%;
新一代中央EEA——软件定义汽车的硬件基础
纵观汽车电子电气架构(EEA),总体呈现分布式ECU架构→域控制器EE架构→中央集中式EE架构演变趋势:
-
1)分布式阶段:特定的功能由特定的ECU控制,这种结构无法承受汽车功能日益丰富的趋势,过多的ECU导致EE架构极其繁杂;
-
2)域控制器阶段:引入以太网,基于不同的域划分进一步优化EE架构,进一步地,智能座舱域与智能驾驶域融合,单颗AI芯片实现车内外、 融合等边缘侧计算;
-
3)中央集中式阶段:车载中央计算机形成,覆盖车身域、动力域、底盘域、安全域,计算芯片出现整合态势。
传统汽车EE架构下,ECU难以统一,无法进行OTA,无法实施软件定义新功能;
新一代EE架构是软件定义汽车基石,可实现OTA:截至2020 年中,能够实现整车 OTA 的车大约有 9 款,为特斯拉 Model S/X/3、蔚来 ES8/ES6、小鹏 G3、理想 ONE、宝马 X5 和凯迪拉克 CT5,这些车型的背后,几乎都有一个全新 的电子电气架构在支持。
智能化潮流重构汽车产业供应链
-
以智能座舱为例,产业呈现出明显的融合和跨界趋势:上游零部件企业寻求后向一体化,而下游整车厂寻求前向一体化,独立研发算法和智能硬件;新兴互联网公司与传统整车、零部件企业进行深度合作,共同推出智能座舱整体解决方案。
-
智能驾驶浪潮中,软件部门在OEM供应链中呈现明显的后移趋势:以中科创达为例,此前中科创达处于Tier2位置,向德赛西威等Tier1汽车电器电子供应商销售产品,进而再供货给OEM;此轮智 能驾驶浪潮袭来之后,中科创达从Tier2位置向Tier1移动,可直接向整车厂提供操作系统开发平台及销售智能驾驶舱。
智能座舱主要技术梳理
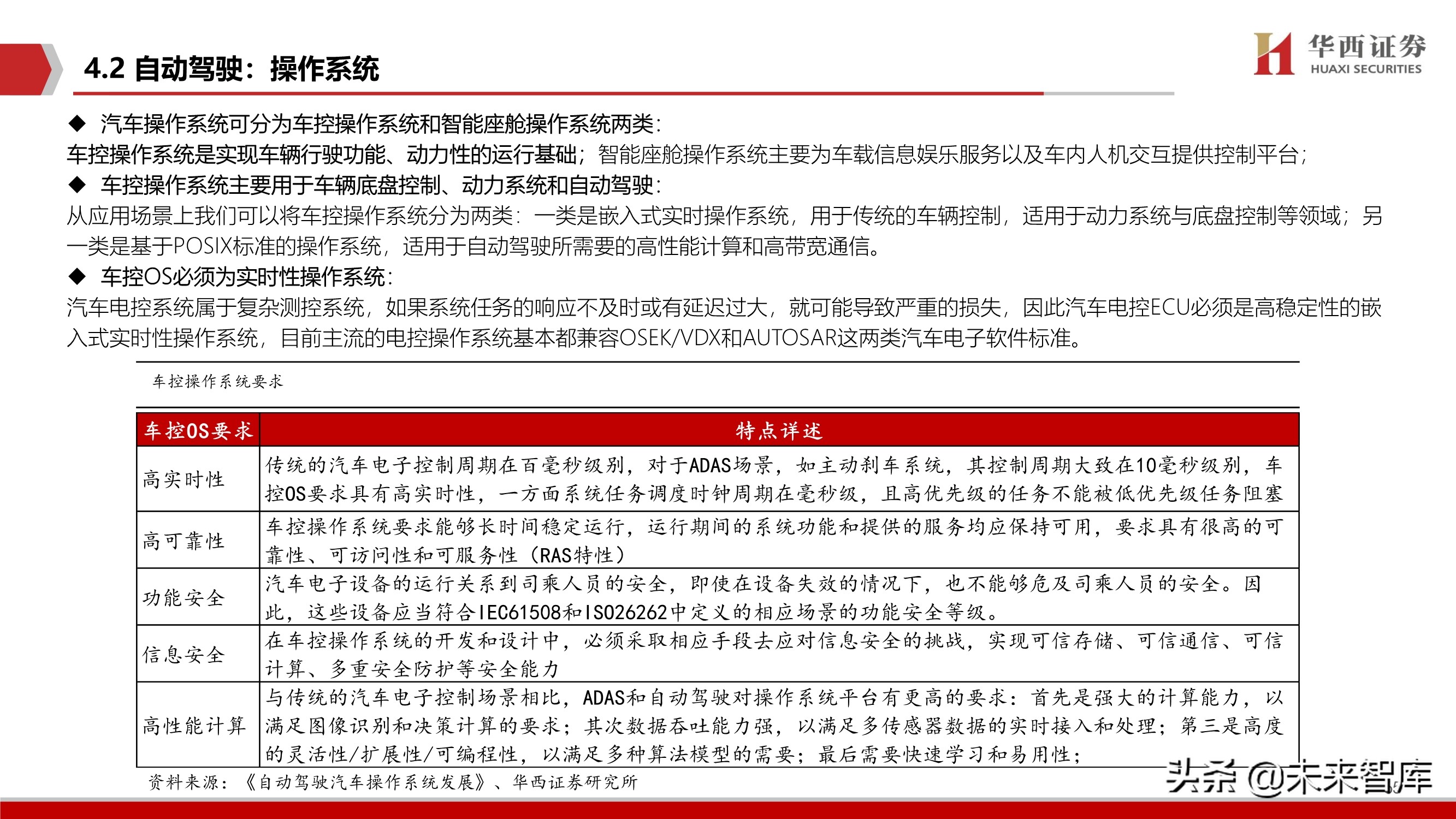
从智能座舱研发环节来看,主要涉及到软件工程&硬件工程:
-
1)软件工程:包括操作系统、基础软件(虚拟化等)、智能基础 (用户画像、情景感知、多模态融合交互等)、应用开发 (Android为主)、仪表软件开发(QNX为主)、TBOX软件开发 (Linux)、云服务(信息安全等);
-
2)硬件工程:包括显示硬件(屏幕、HUD等)、交互设备、摄像 头、通信单元/网关、座舱域控制器等。
自动驾驶主要技术梳理
从自动驾驶各个研发环节来看,主要涉及到软件工程&硬件工程:
-
1)软件工程:包括操作系统、基础软件(基础库、分布式、核心服 务)、算法设计(定位、感知、规划等)、工程实现(FCW、LDW 等)、云服务(仿真、高精度地图),其中高精度地图已在前一章节 做了论述,本章不再赘述;
-
2)硬件工程:包括域控制器设计(硬件架构、计算单元、功能安全 等)、传感器(激光雷达、毫米波雷达、超声波雷达、摄像头、GPS、 IMU等)、系统集成、线控改造。
……
报告节选(报告原文101页):
……
(本文仅供参考,不代表我们的任何投资建议。如需使用相关信息,请参阅报告原文。)
- 智能汽车行业:2026年智驾平权之车企智驾方案梳理.pdf
- AI智能汽车行业3月投资策略:L3L4开启征求意见,北美Robotaxi加速,看好智能化.pdf
- AI智能汽车行业2月投资策略:北美L4或松绑,第三方智驾供应商多点开花,看好智能化.pdf
- 产业观察:【CES 2026】AI巨头、人形机器人、智能汽车展出最新变化.pdf
- AI智能汽车行业1月投资策略:特斯拉无接管横穿美国,工信部首批L3准入,看好智能化.pdf
- 汽车行业专题研究:智能座舱深度,渗透率提升+AI升级,国产供应链再成长.pdf
- 【原创】特斯拉 Model 3智能系统对标报告.pptx
- 2025智能座舱操作系统洞察报告.pdf
- 泰克:2024泰克汽车电子测试白皮书.pdf
- 当虹科技研究报告:预研成果步入落地期,智能座舱、工业及卫星驱动新增长.pdf
- 自动驾驶行业战略与政策观察:推动自动驾驶全场景落地,抢占科技发展制高点(2025年).pdf
- 从副驾驶到自动驾驶:构建自主型企业的架构蓝图.pdf
- 2025生成式人工智能在自动驾驶中的应用白皮书.pdf
- 手术机器人行业:AI驱动辅助操作迈向“自动驾驶”,国产龙头扬帆全球市场.pdf
- 【原创】制动系统冗余设计——基于自动驾驶的制动系统需求.pdf
- 相关标签
- 相关专题
- 相关文档
- 相关文章
- 全部热门
- 本年热门
- 本季热门
- 1 智能汽车产业148页深度研究报告:汽车智能开启,拥抱产业变革.pdf
- 2 智能汽车产业143页深度报告:变革已至,百年产业秩序重塑.pdf
- 3 智能汽车软件行业深度报告:智能座舱与自动驾驶.pdf
- 4 华为汽车业务现状、竞争格局和产业链机遇深度解析.pdf
- 5 华为汽车产业链专题研究报告.pdf
- 6 汽车用户体验2020设计趋势报告.pdf
- 7 智能汽车专题报告:自动驾驶、智能网络政策密集,商业化加速.pdf
- 8 智能汽车芯片专题研究:计算、感知、通信、存储芯片.pdf
- 9 布局智能出行:2021中国自动驾驶技术创新与投资展望(168页).pdf
- 10 智能汽车行业深度报告:华为入局智能汽车,产业价值链面临重构.pdf
- 1 具身智能产业深度研究:人形机器人和智能汽车互促发展.pdf
- 2 华为产业研究之智能汽车系列专题报告:全栈智能,大有可为.pdf
- 3 智能汽车产业深度研究:智驾新趋势,EMB带来线控制动新机遇.pdf
- 4 车载SOC芯片行业深度报告:智能汽车引领进化,SOC芯片加速国产化.pdf
- 5 汽车行业深度报告:智能汽车产业链与具身智能产业链协同发展.pdf
- 6 拓普集团研究报告:智能汽车+机器人部件双产业发展,全球化布局持续推进.pdf
- 7 2025上海车展智能汽车洞察分析报告.pdf
- 8 智能汽车产业深度研究:L3车型产品准入,智能汽车发展加速.pdf
- 9 产业观察:【CES 2026】AI巨头、人形机器人、智能汽车展出最新变化.pdf
- 10 汽车行业分析报告:AI赋能智能汽车系列,智能化渗透率加速,中国品牌车型贡献主要增量.pdf
- 1 智能汽车产业深度研究:L3车型产品准入,智能汽车发展加速.pdf
- 2 产业观察:【CES 2026】AI巨头、人形机器人、智能汽车展出最新变化.pdf
- 3 AI智能汽车行业1月投资策略:特斯拉无接管横穿美国,工信部首批L3准入,看好智能化.pdf
- 4 智能汽车行业系列报告(八):L3准入落地,华为系景气度提升.pdf
- 5 2025中国AIEV产业年度回顾及发展总结报告.pdf
- 6 智能汽车行业:2026年智驾平权之车企智驾方案梳理.pdf
- 7 AI智能汽车行业2月投资策略:北美L4或松绑,第三方智驾供应商多点开花,看好智能化.pdf
- 8 AI智能汽车行业3月投资策略:L3L4开启征求意见,北美Robotaxi加速,看好智能化.pdf
- 9 汽车行业专题研究:智能座舱深度,渗透率提升+AI升级,国产供应链再成长.pdf
- 全部热门
- 本年热门
- 本季热门
- 1 2026年智能汽车行业:2026年智驾平权之车企智驾方案梳理
- 2 2026年AI智能汽车行业2月投资策略:北美L4或松绑,第三方智驾供应商多点开花,看好智能化
- 3 2026年产业观察:【CES 2026】AI巨头、人形机器人、智能汽车展出最新变化
- 4 2026年AI智能汽车行业1月投资策略:特斯拉无接管横穿美国,工信部首批L3准入,看好智能化
- 5 2025年智能汽车行业系列报告(八):L3准入落地,华为系景气度提升
- 6 2025年智能汽车产业深度研究:L3车型产品准入,智能汽车发展加速
- 7 2025年智能汽车行业2026年策略报告:L4 RoboX爆发元年!
- 8 2025年均胜电子(香港)公司研究报告:全球汽车Tier1的技术外溢——从智能汽车到具身智能
- 9 2025年汽车行业:AI赋能智能汽车系列二,看好海外车企智能化0_1,中国智能化链条迎全球化新机遇
- 10 2025年智能汽车安全行业分析:一线攻防实战揭示的产业变革与挑战
- 1 2026年智能汽车行业:2026年智驾平权之车企智驾方案梳理
- 2 2026年AI智能汽车行业2月投资策略:北美L4或松绑,第三方智驾供应商多点开花,看好智能化
- 3 2026年产业观察:【CES 2026】AI巨头、人形机器人、智能汽车展出最新变化
- 4 2026年AI智能汽车行业1月投资策略:特斯拉无接管横穿美国,工信部首批L3准入,看好智能化
- 5 2025年智能汽车行业系列报告(八):L3准入落地,华为系景气度提升
- 6 2025年智能汽车产业深度研究:L3车型产品准入,智能汽车发展加速
- 7 2025年智能汽车行业2026年策略报告:L4 RoboX爆发元年!
- 8 2025年均胜电子(香港)公司研究报告:全球汽车Tier1的技术外溢——从智能汽车到具身智能
- 9 2025年汽车行业:AI赋能智能汽车系列二,看好海外车企智能化0_1,中国智能化链条迎全球化新机遇
- 10 2025年智能汽车安全行业分析:一线攻防实战揭示的产业变革与挑战
- 1 2026年智能汽车行业:2026年智驾平权之车企智驾方案梳理
- 2 2026年AI智能汽车行业2月投资策略:北美L4或松绑,第三方智驾供应商多点开花,看好智能化
- 3 2026年产业观察:【CES 2026】AI巨头、人形机器人、智能汽车展出最新变化
- 4 2026年AI智能汽车行业1月投资策略:特斯拉无接管横穿美国,工信部首批L3准入,看好智能化
- 5 2025年智能汽车行业系列报告(八):L3准入落地,华为系景气度提升
- 6 2025年智能汽车产业深度研究:L3车型产品准入,智能汽车发展加速
- 7 2025年智能汽车行业2026年策略报告:L4 RoboX爆发元年!
- 8 2026年汽车行业专题研究:智能座舱深度,渗透率提升+AI升级,国产供应链再成长
- 最新文档
- 最新精读
- 1 2026年中国医药行业:全球减重药物市场,千亿蓝海与创新迭代
- 2 2026年银行自营投资手册(三):流动性监管指标对银行投资行为的影响(上)
- 3 2026年香港房地产行业跟踪报告:如何看待本轮香港楼市复苏的本质?
- 4 2026年投资银行业与经纪业行业:复盘投融资平衡周期,如何看待本轮“慢牛”的持续性?
- 5 2026年电子设备、仪器和元件行业“智存新纪元”系列之一:CXL,互联筑池化,破局内存墙
- 6 2026年银行业上市银行Q1及全年业绩展望:业绩弹性释放,关注负债成本优化和中收潜力
- 7 2026年区域经济系列专题研究报告:“都”与“城”相融、疏解与协同并举——现代化首都都市圈空间协同规划详解
- 8 2026年历史6轮油价上行周期对当下交易的启示
- 9 2026年国防军工行业:商业航天革命先驱Starlink深度解析
- 10 2026年创新引领,AI赋能:把握科技产业升级下的投资机会
