高值耗材带量采购220页报告:政策演化、现状、 趋势及影响
- 来源:未来智库
- 发布时间:2020/12/22
- 浏览次数:1466
- 举报
温馨提示:如需原文档,请登陆未来智库官网www.vzkoo.com,搜索下载。
核心观点:
中国高值耗材行业正式进入带量采购时代
2020年11月5日,国家冠脉支架带量采购完成,10款入围产品平均终端价格降幅超过90%。地方带量采购层面,截至2020年11月20日,已完成或正在进行的省级联盟采购6项,省及直辖市独立采购11项,地市级(含联盟)采购30余项, 集中在心血管介入、骨科、眼科三大领域,平均终端价格降幅约60%。中国高值耗材行业正式进入带量采购时代。
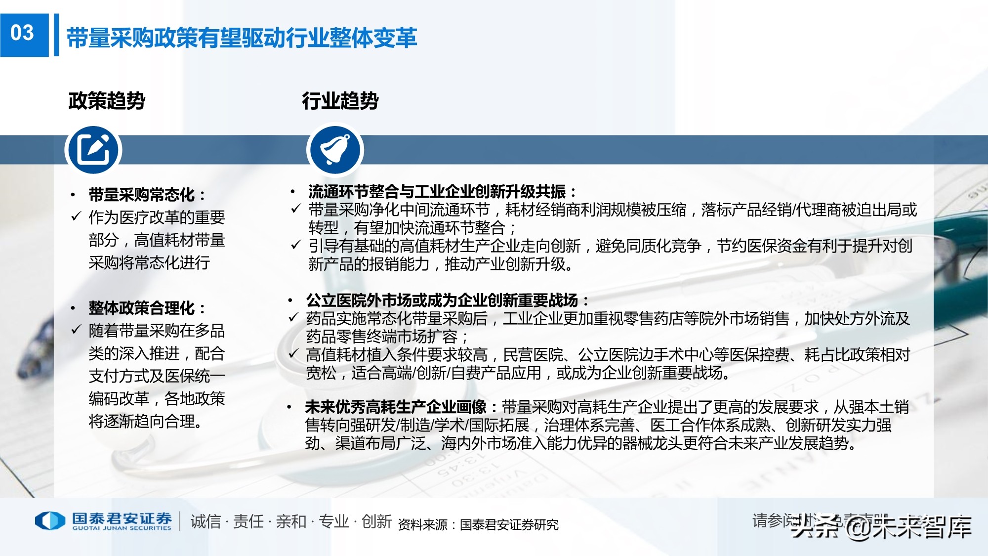
变革有望加快推动产业创新升级,不同产品差异巨大
带量采购政策可净化流通环节,引导有基础的高值耗材生产企业走向创新,节约医保资金有利于提升对创新产品的报销能 力,推动行业创新升级。不同高耗品类产业属性/发展空间/竞争格局差异较大,冠脉支架市场发展成熟,植入渗透率及市 场集中度高,类仿制药属性强,具体影响不宜线性外推。看好自费耗材、及有望实现以量补价的领域,如医美、骨科、眼 科、主动脉及外周介入、消化介入、神经介入、结构性心脏病、电生理等创新高值耗材及个人支付为主的高值耗材。
顺应产业发展趋势,寻找高耗创新龙头
带量采购对高耗生产企业提出了更高的发展要求,从强本土销售转向强研发/制造/学术/国际拓展,治理体系完善、医工合 作体系成熟、创新研发实力强劲、渠道布局广泛、海内外市场准入能力优异的器械龙头更符合未来产业发展趋势。
重点企业:威高股份、大博医疗、心脉医疗、爱康医疗、健帆生物、欧普康视。受益标的:微创医疗、爱博医疗、南微医学、三 友医疗、启明医疗、康基医疗、康德莱医械、春立医疗、先健科技、正海生物、惠泰医疗。
报告摘要:
带量采购有望净化流通环节,推动产业加快创新升级
带量采购政策下,首要目的是降低医保负担,提高医保基金利用效率。对于产业的影响而言,工业企业凭借研发/生产/质量控 制/管理等综合优势,在质量能够保证的前提下通过低价中标,由支付方——医保保障量的落实,减少渠道、终端推广费用, 将工业企业从无序的流通环节中解放出来,引导有基础的企业加强创新研发,避免同质化竞争,引导产业创新升级。
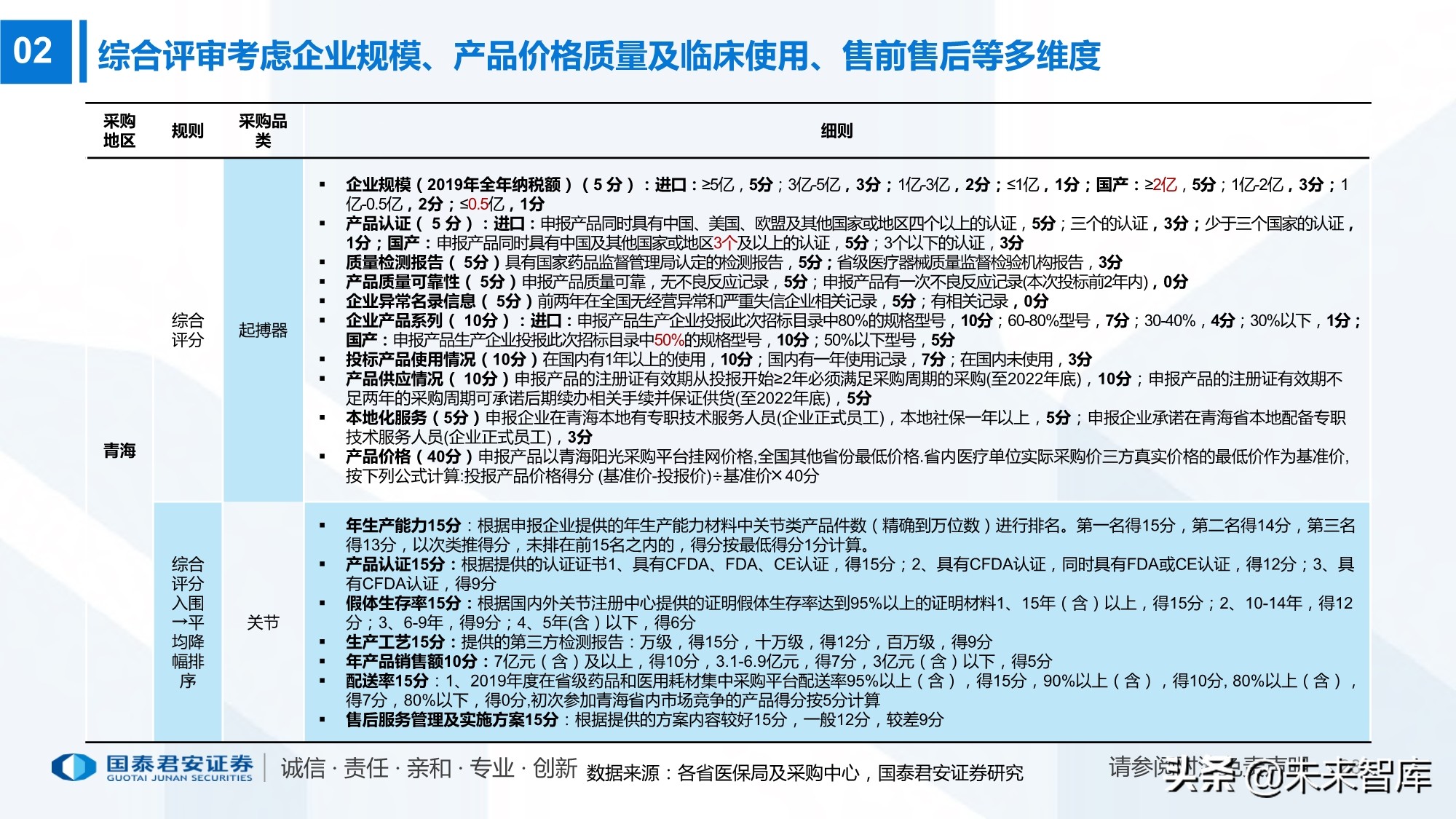
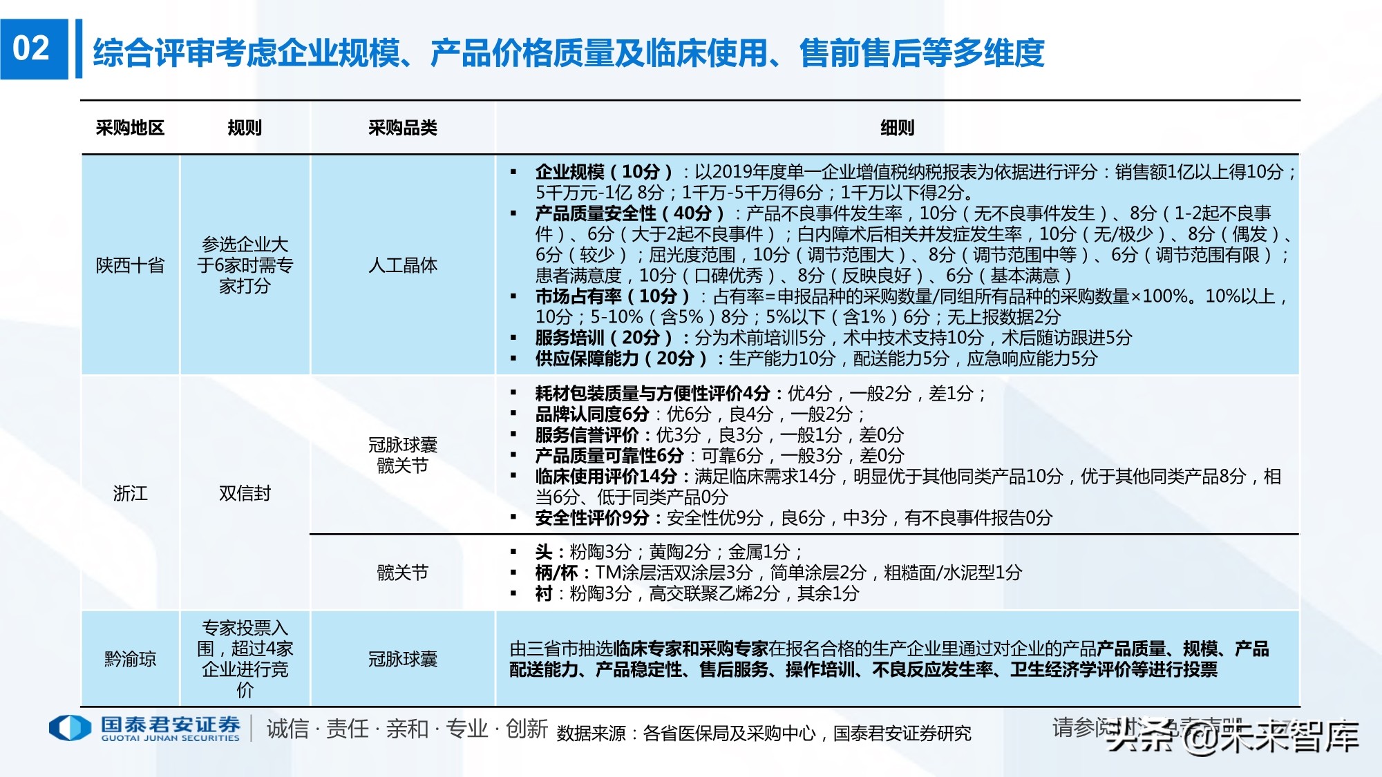
品牌间可替代性影响带采适用品种范围,根据核心功能进行分组是次优选择
-
不同品牌间可替代性影响带量采购适用的品种范围:让医生降低品牌选择权,前提需保障参与竞标的不同品牌产品之间,临床疗效具有可替代性,医生对不同品牌产品可低成本转换,品牌转换风险较低。
-
从核心功能维度进行分组是当下次优选择:高值耗材品类及规格众多,标准化程度不一。如有产品临床疗效及质量一致性评价,低价中标即可;无一致性评价背景下, 依据影响产品临床疗效的核心功能进行竞价分组是当下次优选 择。
-
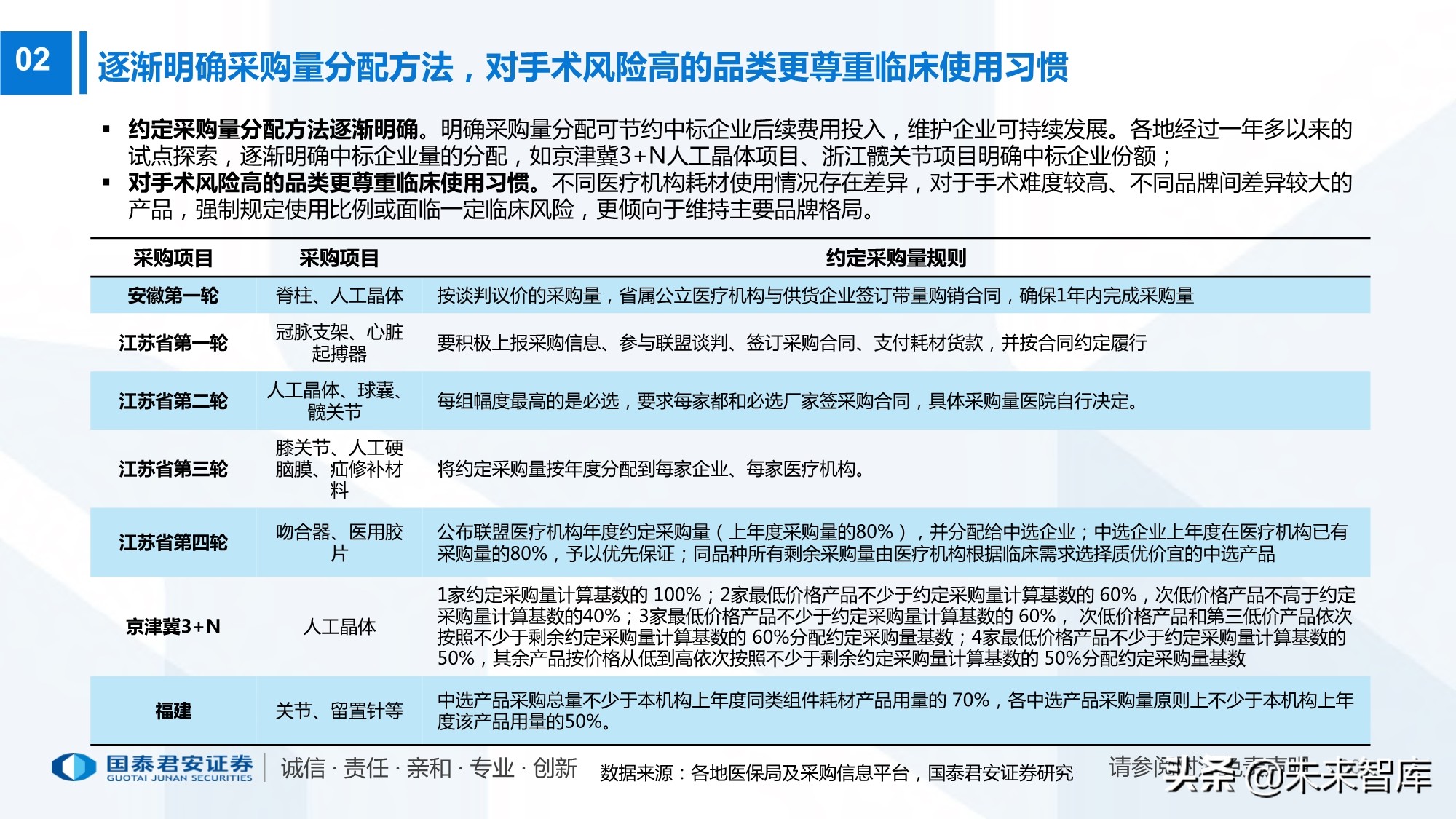
能否降低企业销售费用影响政策推进效果:在终端价格大幅下降后依然要求企业投入大量销售费用,缺乏销量保障,可能会损害工业企业利润;在企业投标前即明确采购量或分配比例,并严格落实采购量,有利于保障政策落实。
-
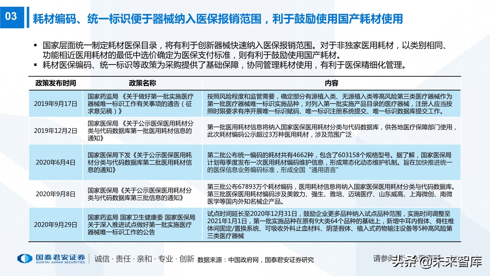
现有耗材编码体系无法完全解决产品一致性问题,仍需逐类确定核 心功能指标。
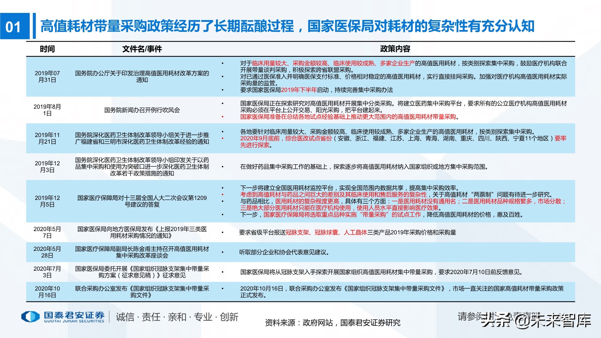
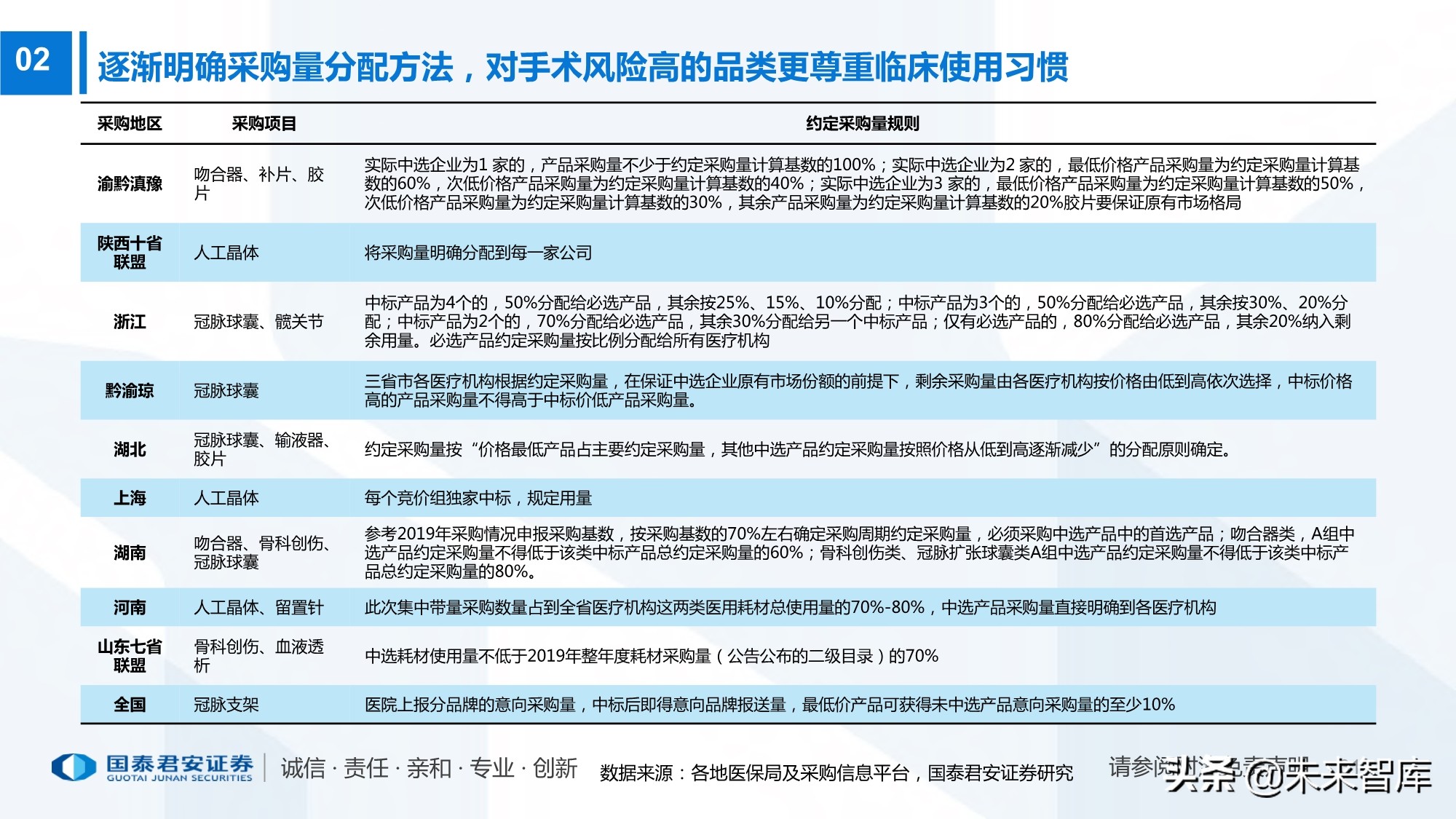
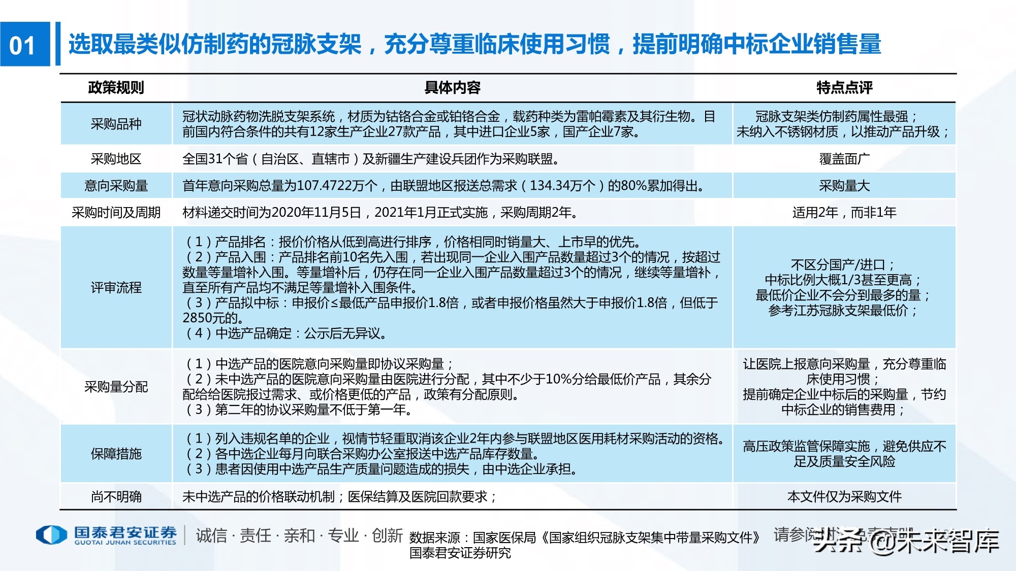
地方高耗带量采购政策现 状:逐步摸索成形:省市以上级别高耗采购为主,地市级以低耗为主,冠脉介入、眼科及骨科为采购重点
-
2019年7月,安徽率先打响高值耗材带量采购的“第一枪“;随后,各省市通过独立或联盟形式,由点及面,深入 推进带量采购政策实施;截至2020年11月22日,已完成或正在进行的省级联盟采购6项,省及直辖市独立采购11 项,地市级(含联盟)采购30余项;其中,省级以上采购以高值耗材为主,地市级采购以低值耗材为重心,耗材降 价效果较为明显。
-
从带量采购品种来看,高值耗材集中在心血管介入、骨科、眼科三大领域,其中临床用量较大、采购金额较高、临 床使用较成熟、多家企业生产的冠脉支架、冠脉球囊、人工晶体和骨科关节采购覆盖区域最广;低值耗材以临床使 用频率高的输液器及留置针为主。
高耗带量采购影响几何?— —加速推动创新升级
医保支付方式改革下医院控费意愿增强,高性价比国产耗材长期受益
-
区域点数法(DIP):2020年10月19日,国家医疗保障局办公室印发了区域点数法总额预算和按病种分值付费试点工作方案 的通知,要求2021年底,各省申报试点地区进入实际付费阶段。以统筹地区为单位设定总额预算,所有医疗机构共享一个总 额,实行硬性预算约束、超支不补。
-
按病种付费(DRGs):2018年,国家医保局成立后,在4个主流版本的基础上推出国家版CHS-DRG,分为376个核心组和 618个细分组,在全国30个城市试点。DRG是一种按病组打包的定额付费支付方式,患者治疗费用打包收费后,药品、耗材、 检查等成为医院成本。
-
DIP与DRGs通过预付方式,可以有效解决后付制方法带来的过度医疗情况,医院在保证医疗质量的前提下,会尽可能降低成 本,因此对耗材的价格敏感度提高,高性价比耗材将成为临床优先选择。
报告节选:
(报告观点属于原作者,仅供参考。报告出品方/作者:国泰君安,丁丹、于嘉轩)
如需完整报告请登录【未来智库官网】。
(本文仅供参考,不代表我们的任何投资建议。如需使用相关信息,请参阅报告原文。)
-
标签
- 带量采购
- 相关标签
- 相关专题
- 相关文档
- 相关文章
- 全部热门
- 本年热门
- 本季热门
- 全部热门
- 本年热门
- 本季热门
- 最新文档
- 最新精读
- 1 2026年中国医药行业:全球减重药物市场,千亿蓝海与创新迭代
- 2 2026年银行自营投资手册(三):流动性监管指标对银行投资行为的影响(上)
- 3 2026年香港房地产行业跟踪报告:如何看待本轮香港楼市复苏的本质?
- 4 2026年投资银行业与经纪业行业:复盘投融资平衡周期,如何看待本轮“慢牛”的持续性?
- 5 2026年电子设备、仪器和元件行业“智存新纪元”系列之一:CXL,互联筑池化,破局内存墙
- 6 2026年银行业上市银行Q1及全年业绩展望:业绩弹性释放,关注负债成本优化和中收潜力
- 7 2026年区域经济系列专题研究报告:“都”与“城”相融、疏解与协同并举——现代化首都都市圈空间协同规划详解
- 8 2026年历史6轮油价上行周期对当下交易的启示
- 9 2026年国防军工行业:商业航天革命先驱Starlink深度解析
- 10 2026年创新引领,AI赋能:把握科技产业升级下的投资机会
