工业互联网产业链梳理:万物互联智能制造
- 来源:国泰君安
- 发布时间:2020/12/31
- 浏览次数:2971
- 举报
温馨提示:如需原文档,请登陆未来智库官网www.vzkoo.com,搜索下载。
报告提纲:
-
新基建,新内涵
-
标杆案例初具成果,规模化试点前夕
-
理想与现实的差距在于数据和人才
-
核心软硬件国产化,是短板也是空间
核心观点:
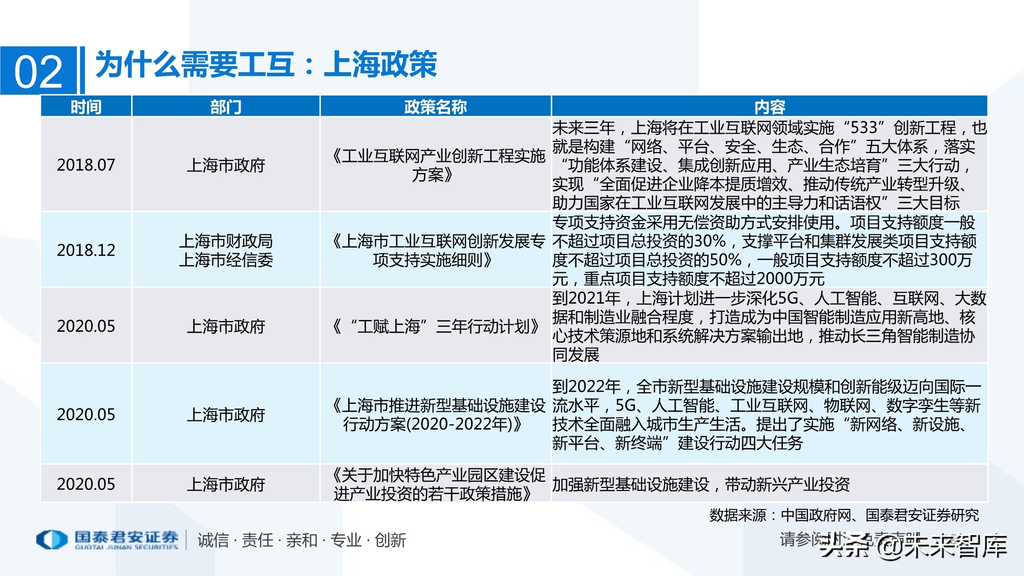
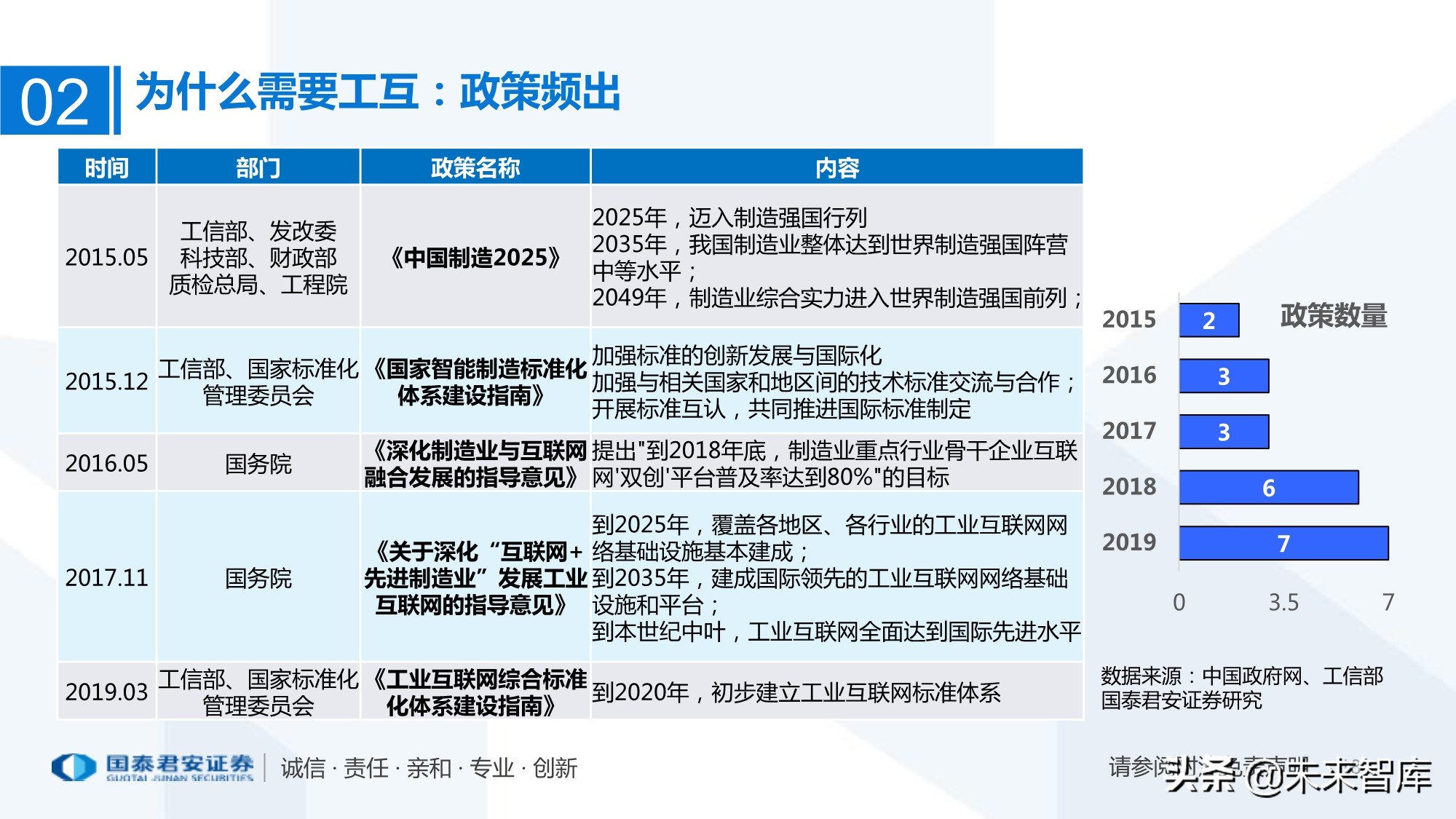
新基建,新内涵
工业互联网的本质是用新科技解决老问题。新科技包括两个层面:智能化和数字孪生,最终目的是实现生产和运营效率的大幅提升,调高微笑曲线。工业互联网新基建包括从边缘层、平台层到工业应用层的全部产业链。
现状:标杆案例初具成果,规模化试点前夕
从发展阶段看,工业互联网依然处在行业导入期。目前,全国各地已建成多处智能工厂试点,已证明工业应用的成果,进一步发展还需要将更多工业企业、更多制造设备联网,数据上云,并引导不同规模的工业企业加入工业互联网。
挑战:理想与现实的差距在于人才和数据的十年沉淀
然而,理想和现实仍有差距,首先由于我国工业信息化程度较低,其次在于工业和科技复合背景人才的培养和有效工业数据的积累,两者都需要至少十年的时间沉淀。
版图:核心软硬件国产化,是短板也是空间
我国在工业互联网产业短板包括工业软件、边缘传感器、机器人核心零部件,以及工艺算法。
报告节选:
(报告观点属于原作者,仅供参考。报告出品方/作者:国泰君安证券,鲍雁辛、郑宇舟、蔡航)
如需完整报告请登录【未来智库官网】。
(本文仅供参考,不代表我们的任何投资建议。如需使用相关信息,请参阅报告原文。)
- 工业互联网行业:数据智能服务产业发展研究报告(2025年).pdf
- 工业互联网行业:工业智算发展研究报告.pdf
- 中国工业互联网研究院:工业智算发展研究报告(2025年)解读.pdf
- 中国工业互联网投融资报告 (2024年)-工业互联网产业联盟.pdf
- 工业互联网产业联盟:中国工业互联网投融资报告 (2024年).pdf
- 荣续智库:智能制造行业ESG白皮书(航空航天).pdf
- 智能制造行业ESG白皮书(航空航天).pdf
- 科捷智能公司研究报告:智能物流+智能制造齐头并进,拓展机器人新赛道.pdf
- “十五五”时期重点产业前瞻与发展路径研究-36氪.pdf
- 科瑞技术公司深度:先进制造跨行业应用龙头,“3+N”战略布局把握智能制造浪潮.pdf
- 智能世界2035-构建万物互联的智能世界(2025版).pdf
- SoC专题报告:AI眼镜洞见未来,SoC智控万物互联.pdf
- 通信行业2025年年度策略:把握AI投资主线,聚焦万物互联机遇.pdf
- 智能世界2030-构建万物互联的智能世界(2024版).pdf
- 华为-2024版数字能源2030:构建万物互联的智能世界.pdf
- 相关文档
- 相关文章
- 全部热门
- 本年热门
- 本季热门
- 1 产业互联网深度报告:从消费互联网到产业互联网的核心洞察.pdf
- 2 新基建深度报告:七大领域十大龙头分析.pdf
- 3 工业互联网深度报告:智能制造,数字化是关键,软件自主是核心.pdf
- 4 工业互联网深度报告:智能制造之基石,工业互联网投资全景解构.pdf
- 5 工业互联网体系架构2.0.pdf
- 6 赛迪智库-工业互联网平台赋能重点行业数字化转型方法论白皮书.pdf
- 7 家电行业深度报告:数字赋能全链条,走向工业互联网新时代.pdf
- 8 5G杀手锏应用,工业互联网全景解构.pdf
- 9 新基建深度报告:“新基建”方兴未艾,“通数联”磨砺以须.pdf
- 10 工业互联网综合报告:打造精准数据体系,赋能中国制造.pdf
- 1 工信部:工业互联网与船舶行业融合应用参考指南(2025年).pdf
- 2 工业互联网与石化化工行业融合应用参考指南(2025年).pdf
- 3 鼎捷数智研究报告:工业互联网龙头厂商,打造国内首个制造业多智能体协同平台.pdf
- 4 工业互联网赋能能源化工行业数字化转型研究报告(2025年).pdf
- 5 中国工业互联网研究院:2025工业高质量数据集研究报告.pdf
- 6 工业互联网产业联盟:工业互联网标准数字化蓝皮书(2025年).pdf
- 7 工业互联网产业联盟:中国工业互联网投融资报告 (2024年).pdf
- 8 工业互联网行业:工业智算发展研究报告.pdf
- 9 中国工业互联网研究院:工业智算发展研究报告(2025年)解读.pdf
- 10 中国工业互联网研究院:工业互联网创新发展报告(2025).pdf
- 1 工业互联网行业:工业智算发展研究报告.pdf
- 2 中国工业互联网研究院:工业智算发展研究报告(2025年)解读.pdf
- 3 工业互联网行业:数据智能服务产业发展研究报告(2025年).pdf
- 4 硕远咨询-2025年中国智能制造行业研究报告.pdf
- 5 科瑞技术公司深度:先进制造跨行业应用龙头,“3+N”战略布局把握智能制造浪潮.pdf
- 6 罗克韦尔自动化:2025年智能制造现状报告(第10版).pdf
- 7 瑞晟智能:智能制造筑基,算力与机器人驱动新成长.pdf
- 8 科捷智能公司研究报告:智能物流+智能制造齐头并进,拓展机器人新赛道.pdf
- 9 “十五五”时期重点产业前瞻与发展路径研究-36氪.pdf
- 10 智能制造行业ESG白皮书(航空航天).pdf
- 全部热门
- 本年热门
- 本季热门
- 1 2025年工业互联网安全解决方案深度分析:八大案例揭示“云-边-端”协同防御新趋势
- 2 2025年工业互联网数据互操作应用分析:标准化与智能化驱动制造业变革
- 3 2024年中国工业互联网投融资分析:核心产业规模超1.5万亿,科技-产业-金融良性循环加速形成
- 4 2025年工业互联网与时尚美妆融合应用分析:核心产业规模达1.53万亿元,智能化转型成关键突破口
- 5 工业互联网2025深度分析:核心产业增加值突破1.53万亿元,数智融合重塑制造新范式
- 6 2025年工业互联网与双碳融合发展研究:数字化技术将助力减排15-20%
- 7 2025年中国5G+工业互联网深度融合分析:确定性网络技术如何重塑智能制造新范式
- 8 2025年5G+工业互联网发展分析:微网优联如何打造国家级5G全连接示范工厂
- 9 2025年工业互联网平台应用分析:智慧运行系统如何实现火电行业能效提升30%
- 10 2025年工业互联网安全能力构建分析:全球市场规模将突破10万亿元
- 1 2025年工业互联网安全解决方案深度分析:八大案例揭示“云-边-端”协同防御新趋势
- 2 2025年工业互联网数据互操作应用分析:标准化与智能化驱动制造业变革
- 3 2024年中国工业互联网投融资分析:核心产业规模超1.5万亿,科技-产业-金融良性循环加速形成
- 4 2025年工业互联网与时尚美妆融合应用分析:核心产业规模达1.53万亿元,智能化转型成关键突破口
- 5 工业互联网2025深度分析:核心产业增加值突破1.53万亿元,数智融合重塑制造新范式
- 6 2025年工业互联网与双碳融合发展研究:数字化技术将助力减排15-20%
- 7 2025年中国5G+工业互联网深度融合分析:确定性网络技术如何重塑智能制造新范式
- 8 2025年5G+工业互联网发展分析:微网优联如何打造国家级5G全连接示范工厂
- 9 2025年工业互联网平台应用分析:智慧运行系统如何实现火电行业能效提升30%
- 10 2025年工业互联网安全能力构建分析:全球市场规模将突破10万亿元
- 最新文档
- 最新精读
- 1 2026年中国医药行业:全球减重药物市场,千亿蓝海与创新迭代
- 2 2026年银行自营投资手册(三):流动性监管指标对银行投资行为的影响(上)
- 3 2026年香港房地产行业跟踪报告:如何看待本轮香港楼市复苏的本质?
- 4 2026年投资银行业与经纪业行业:复盘投融资平衡周期,如何看待本轮“慢牛”的持续性?
- 5 2026年电子设备、仪器和元件行业“智存新纪元”系列之一:CXL,互联筑池化,破局内存墙
- 6 2026年银行业上市银行Q1及全年业绩展望:业绩弹性释放,关注负债成本优化和中收潜力
- 7 2026年区域经济系列专题研究报告:“都”与“城”相融、疏解与协同并举——现代化首都都市圈空间协同规划详解
- 8 2026年历史6轮油价上行周期对当下交易的启示
- 9 2026年国防军工行业:商业航天革命先驱Starlink深度解析
- 10 2026年创新引领,AI赋能:把握科技产业升级下的投资机会
