燃料电池行业深度报告:关注电堆系统及关键零部件国产化机会
- 来源:中泰证券
- 发布时间:2021/02/02
- 浏览次数:883
- 举报
精选报告来源:【未来智库官网】。
(报告出品方/作者:中泰证券,苏晨、戴仕远、陈传红、张哲源)
报告摘要
一、“十城千辆”政策启动,燃料电池车产业化提速
根据《中国氢能源及燃料电池产业白皮书》,氢能将成为中国能源体系重要组成部分,2050年能源 体系中占比约10%,氢气需求量达6000万吨,加氢站10000座以上,FCV产量达500万辆/年,发展前景广阔。
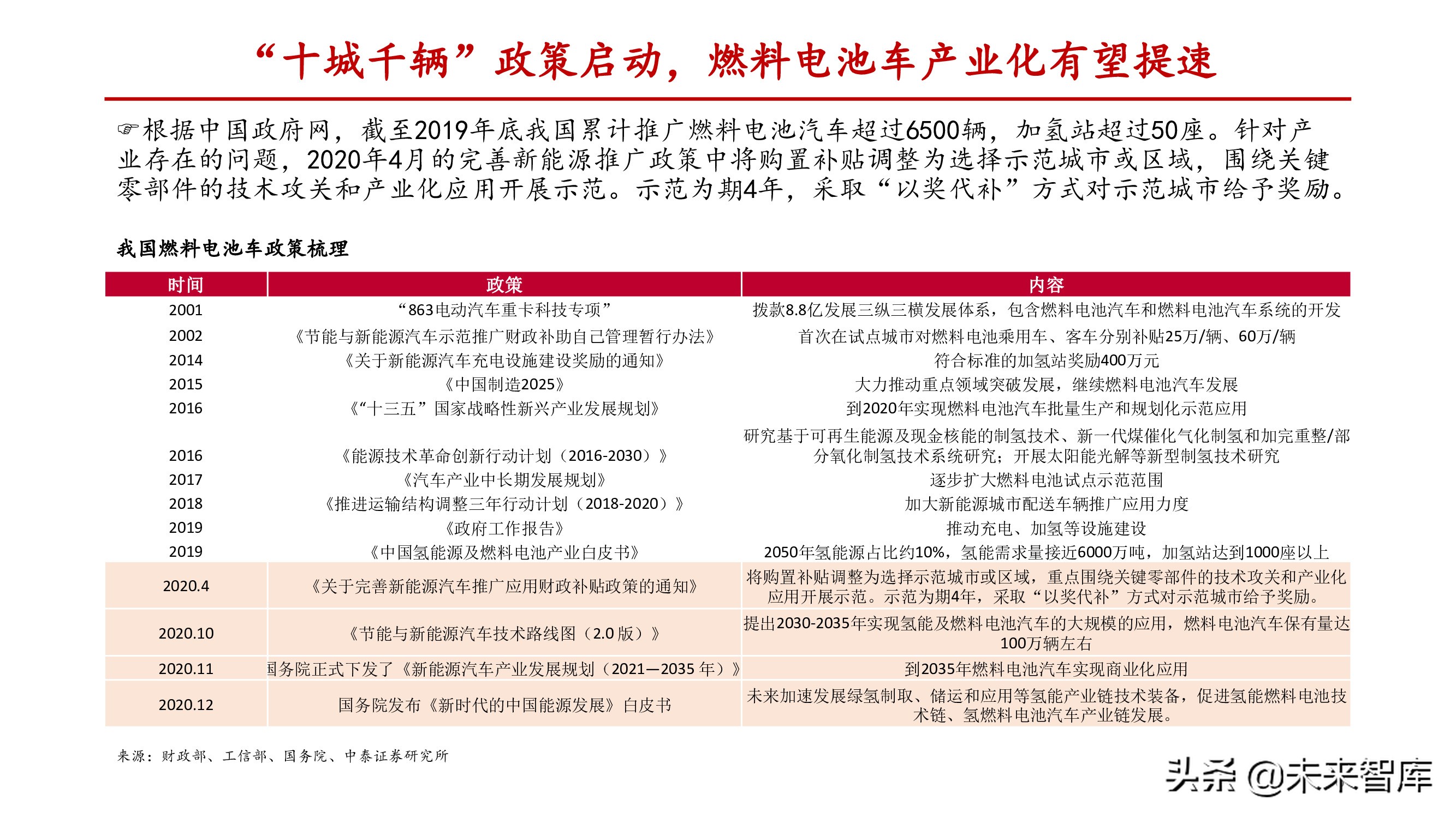
根据中国政府网,截至2019年底我国累计推广燃料电池汽车超过6500辆,加氢站超过50座。针对产 业存在的问题,2020年4月的完善新能源推广政策中将购置补贴调整为选择示范城市或区域,围绕关键 零部件的技术攻关和产业化应用开展示范。示范为期4年,采取“以奖代补”方式对示范城市给予奖励。
从重卡的TCO对比来看,燃料费用、购买成本是燃料电池重卡总拥有成本的主要增量成本,也是降本 的核心。
氢燃料降本速度有望超预期。从行驶100km的燃料成本看,氢气售价约60-70元/kg,公交车100KM需8 公斤约480-560元,用柴油约220元。据彭博财经预计,30年后全球氢气需求量是现在的3-4倍,从2500 万吨增长到8100万吨.根据彭博财经预计,2030年以前PEM电解槽成本可降低至300美元/千瓦以下,在 风能与太阳能丰富的地区氢气成本可降低至1.5美元/千克,足以与天然气竞争。
二、降本趋势展望:燃料电池系统有望降至300元/kw
根据《中国氢能源及燃料电池产业白皮书》,氢能产业发展远期,将以可再生能源发电制氢为主, 煤制氢配合CCS技术、生物制氢和太阳能光催化分解水制氢等技术成为有效补充。各地将结合自身资源禀赋,兼顾技术发展、经济性以及环境容量,因地制宜选择制氢路线。预计2050年平均制氢成本将不高于10元/公斤。
根据《中国氢能源及燃料电池产业白皮书》,氢能储运将按照 “低压到高压” “气态到多相态” 的技术发展方向,逐步提升氢气的储存和运输能力,预计2050年储氢密度达到6.5wt%。
根据《中国氢能源及燃料电池产业白皮书》,预计2050年燃料电池系统的体积功率密度将达到 6.5KW/L,乘用车系统寿命将超过10000小时,商用车将达到30000小时。低温启动温度将降至-40°C, 系统成本将从2019年的8000元/KW降至300元/KW。
三、关注电堆系统及关键零部件国产化机会
2019年燃料电池产业产值为3000亿元,根据中国氢能联盟的预计,燃料电池产业2020-2025年产值达 到1万亿元、2026-2035年达到5万亿元、2036-2050年产值达到12万亿元
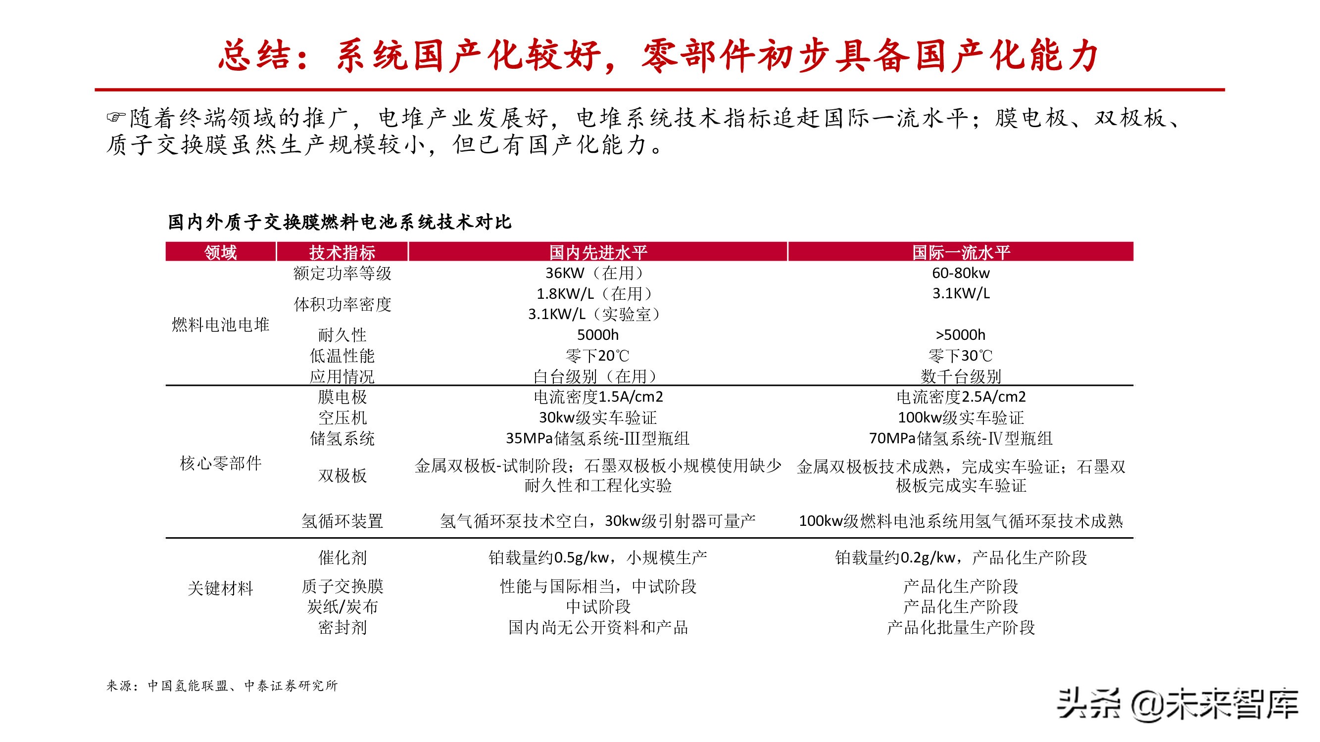
燃料电池技术主要由碱性、磷酸、固体氧化物、熔融碳酸盐和质子交换膜五种。当前我国的国产化 主要集中在固体氧化物和质子交换膜燃料电池领域。固体氧化物膜燃料电池与国外技术差距较大,且 尚未进行商业化。质子交换膜电池系统发展较好,膜电极、双极板、质子交换膜等关键零部件已经具 备国产化能力。其中,电堆是单车价值量最大的环节,也是最先国产化的环节。
电堆系统具备国产化能力。(1)巴拉德为质子交换膜燃料电池全球龙头:19年6月公布第8代高性能 燃料电池模块FCmove-HD,获得来自意大利、荷兰多家公司的订单。18年10月公布第8代高性能液冷燃 料电池堆FCgen-LCS。(2)新源动力目前开发至第三代质子交换膜燃料电池电堆模块。
膜电极是质子交换膜燃料电池的核心部件,是燃料电池内部能量转换的场所。膜电极主要由质子交 换膜、催化剂层和气体扩散层组成。根据DOE的测算,在大规模生产(50万台/年)的情况下,膜电极 占质子交换膜燃料电池成本的60%。国产膜电极性能与国际水平接近,但专业特性上(例如铂载量、启 停、冷启动、抗反极等)与国际水平还有一定差距,批量化生产工艺和装备差距较大。
双极板:起到起输送和分配燃料、在电堆中隔离阳极阴极气体的作用。分为石墨双极板、金属双极 板和复合材料双极板三种。国内金属双极板处于试制阶段,石墨双极板小规模使用,缺少耐久性和工 程化。国外金属双极板技术成熟、完成实车验证,石墨双极板完成实车验证。
质子交换膜:作用是在反应时,只让阳极失去电子的氢离子透过到达阴极,但阻止电子、氢分子、 水分子等通过。目前常用的商业化质子交换膜是全氟磺酸膜。复合膜、高温膜、碱性膜是未来发展方 向。我国电堆质子交换膜性能与国际相当,产品处于中试阶段。
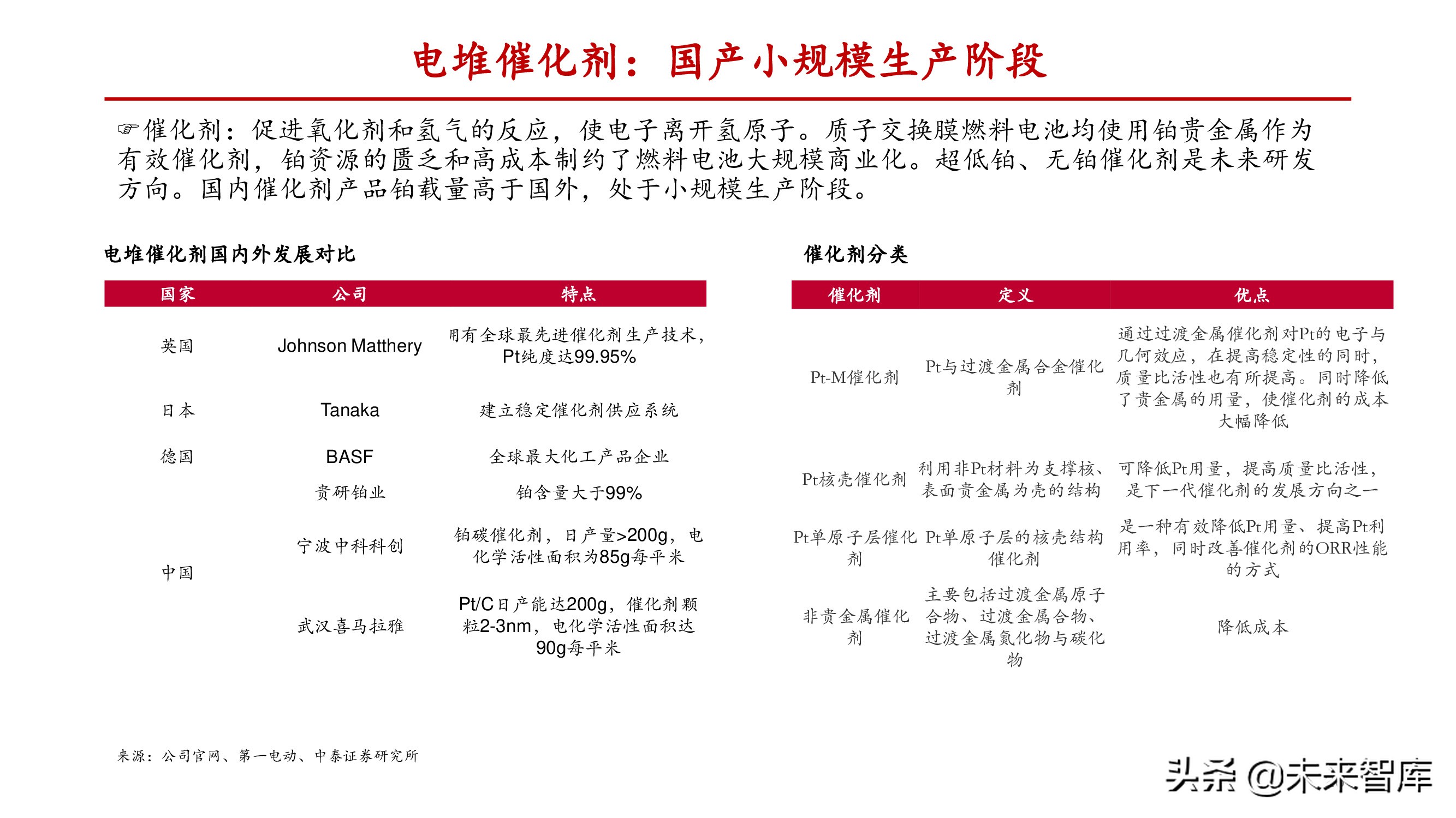
催化剂:促进氧化剂和氢气的反应,使电子离开氢原子。质子交换膜燃料电池均使用铂贵金属作为 有效催化剂,铂资源的匮乏和高成本制约了燃料电池大规模商业化。超低铂、无铂催化剂是未来研发 方向。国内催化剂产品铂载量高于国外,处于小规模生产阶段。
扩散层:由基底层和微孔层组成。基底层材料使用碳纤维纸、碳纤维织布及碳黑纸,起到支撑催化 剂层作用。微孔层是改善基底层孔隙结构的一层碳粉,作用是降低催化层和基底层之间的接触电阻。 碳纸产品由几个国际大厂垄断,例如日本东丽、德国 SGL等,国产产品处于中试阶段。
空压机是车用燃料电池发动机的“肺”,提供电堆反应所需的氧气;空压机主要由电机及其控制器、 空气泵及辅助部件组成。国内已经完成30kw级实车验证,国际一流水平已经完成100KW级实车验证。
储氢方式有三种:气态储氢、液态储氢、固态储氢。气态储氢是目前主流的储氢方式。气态储氢最 大的优点是使用方便,储存要求条件易满足,成本低。我国已经完成35MPa储氢系统-Ⅲ型瓶组产业化。 国外为70MPa储氢系统-Ⅳ型瓶组。
报告节选
(本文仅供参考,不代表我们的任何投资建议。如需使用相关信息,请参阅报告原文。)
- 氢能行业调研.pdf
- 氢能与燃料电池行业研究:绿色航运驱动绿氢消纳破局,开启绿醇千万吨级机遇窗口.pdf
- 头豹研究院:2022年中国氢能行业白皮书:发展燃料电池,助力氢能社会.pdf
- 【分享】燃料电池热管理系统之余热利用设计方案.pdf
- 氢能&燃料电池行业研究:固定式应用场景突破,海外固体氧化物电池迈入商业化.pdf
- 氢能行业:2026政府工作报告首提“未来能源”,氢能行业BRID如何抢占先机?.pdf
- 电力设备与新能源行业深度研究:能源转型系列报告,氢能2026展望——国内外政策拐点之年.pdf
- 建筑工程行业:重视两会报告首提的算电协同和氢能绿色燃料机会.pdf
- 环保行业:各省政府工作报告强调降碳减污,“十五五”氢能迈入全产业链发展阶段.pdf
- 氢能行业深度:行业现状、降本路径、产业链及相关公司深度梳理.pdf
- 固收深度报告:债券“科技板”他山之石,海外科技巨头债券融资路径演变案例复盘之新能源行业(上游供给端).pdf
- 新材料——散热材料行业深度报告(一):AIGC与新能源驱动液冷散热景气上行.pdf
- 电力设备新能源行业2026年3月投资策略:开展绿色燃料保障能源安全,海外局势刺激储能需求.pdf
- 荣续智库:2026年新能源汽车行业ESG白皮书(电池类).pdf
- 新恒泰北交所新股申购报告:功能性发泡材料小巨人,超临界技术绑定新能源+5G赛道.pdf
- 相关文档
- 相关文章
- 全部热门
- 本年热门
- 本季热门
- 1 2024德国莱茵TUV氢能及燃料电池全产业链白皮书.pdf
- 2 氢能源行业专题研究:氢能源产业链分析.pdf
- 3 燃料电池汽车行业深度报告:未来汽车,氢电科技.pdf
- 4 燃料电池及燃料电池汽车产业深度分析.pdf
- 5 中国氢能及燃料电池产业手册2020版
- 6 燃料电池行业深度报告:燃料电池汽车处于爆发前夕.pdf
- 7 燃料电池产业深度研究:全球主要燃料电池市场分析.pdf
- 8 氢能源及燃料电池产业深度研究:燃料电池引领氢能开发利用.pdf
- 9 燃料电池汽车行业深度报告:制氢加氢,氢能社会.pdf
- 10 燃料电池汽车行业深度报告:氢能汽车,系统先行.pdf
- 1 氢能与燃料电池行业研究:绿色航运驱动绿氢消纳破局,开启绿醇千万吨级机遇窗口.pdf
- 2 头豹研究院:2022年中国氢能行业白皮书:发展燃料电池,助力氢能社会.pdf
- 3 氢能行业调研.pdf
- 4 国富氢能研究报告:全球布局的氢能一体化龙头,期待液氢业务爆发.pdf
- 5 国家能源局:中国氢能发展报告2025.pdf
- 6 氢能无人机行业专题报告:商业化初启,氢能+ 低空双蓝海赛道腾飞.pdf
- 7 华电科工:海上风电景气反转,氢能技术行业领先.pdf
- 8 氢能行业2025年中期策略:船舶绿色燃料场景突破,看好绿氢运营及设备商.pdf
- 1 华电科工:海上风电景气反转,氢能技术行业领先.pdf
- 2 氢能行业:氢气储运及利用发展现状、关键挑战与战略机遇研究.pdf
- 3 中国能建公司研究报告:全球能源建设领军者,布局氢能、IDC第二成长曲线.pdf
- 4 氢能行业2026年度投资策略:从技术降本迈向规模化降本,期待“十五五”放量.pdf
- 5 2025年全球航空可持续发展展望.pdf
- 6 能源转型展望2025——全球及地区至2060年预测(英文).pdf
- 7 公用环保行业202512第2期:“十五五”规划建议首提“能源强国”,关注氢能和聚变能未来产业发展.pdf
- 8 麦肯锡:2025年全球氢能指南报告(英文版).pdf
- 9 中国氢储运中长期布局图景和技术展望.pdf
- 10 氢能行业深度:行业现状、降本路径、产业链及相关公司深度梳理.pdf
- 全部热门
- 本年热门
- 本季热门
- 1 2025年氢能与燃料电池行业研究:绿色航运驱动绿氢消纳破局,开启绿醇千万吨级机遇窗口
- 2 氢能商用车市场爆发在即:燃料电池核心零部件迎机遇
- 3 2024年燃料电池行业研究:固定式应用场景突破,海外固体氧化物电池迈入商业化
- 4 2024德国莱茵TUV氢能及燃料电池全产业链白皮书
- 5 2024年氢能与燃料电池行业研究:海内外绿氢产业发展共振,消纳和经济性是关键
- 6 燃料电池行业趋势前瞻、技术特征和终端应用解析
- 7 氢能行业上游产业、技术特征和应用场景解读
- 8 燃料电池行业趋势展望、技术发展路径和应用领域解读
- 9 燃料电池行业发展历程、技术发展前瞻和终端应用探究
- 10 燃料电池行业发展空间、技术趋势和应用领域分析
- 1 2025年氢能与燃料电池行业研究:绿色航运驱动绿氢消纳破局,开启绿醇千万吨级机遇窗口
- 2 2026年电力设备与新能源行业深度研究:能源转型系列报告,氢能2026展望——国内外政策拐点之年
- 3 2026年建筑工程行业:重视两会报告首提的算电协同和氢能绿色燃料机会
- 4 2026年环保行业:各省政府工作报告强调降碳减污,“十五五”氢能迈入全产业链发展阶段
- 5 2026年氢能行业深度:行业现状、降本路径、产业链及相关公司深度梳理
- 6 2026年氢能行业投资策略:从技术降本迈向规模化降本,期待“十五五”放量
- 7 2026年中国能建公司研究报告:全球能源建设领军者,布局氢能、IDC第二成长曲线
- 8 2026年华电科工公司研究报告:海上风电景气反转,氢能技术行业领先
- 9 2025年全球氢能产业分析:清洁氢能项目步入规模化发展新阶段
- 10 2025年公用环保行业202512第2期:“十五五”规划建议首提“能源强国”,关注氢能和聚变能未来产业发展
- 1 2026年电力设备与新能源行业深度研究:能源转型系列报告,氢能2026展望——国内外政策拐点之年
- 2 2026年建筑工程行业:重视两会报告首提的算电协同和氢能绿色燃料机会
- 3 2026年环保行业:各省政府工作报告强调降碳减污,“十五五”氢能迈入全产业链发展阶段
- 4 2026年氢能行业深度:行业现状、降本路径、产业链及相关公司深度梳理
- 5 2026年氢能行业投资策略:从技术降本迈向规模化降本,期待“十五五”放量
- 6 2026年中国能建公司研究报告:全球能源建设领军者,布局氢能、IDC第二成长曲线
- 7 2026年华电科工公司研究报告:海上风电景气反转,氢能技术行业领先
- 8 2025年全球氢能产业分析:清洁氢能项目步入规模化发展新阶段
- 9 2025年公用环保行业202512第2期:“十五五”规划建议首提“能源强国”,关注氢能和聚变能未来产业发展
- 10 2025年第50周环保公用事业行业周报:机制电价竞价结果加速落地,“41+9”打造氢能新动力
- 最新文档
- 最新精读
- 1 2026年中国医药行业:全球减重药物市场,千亿蓝海与创新迭代
- 2 2026年银行自营投资手册(三):流动性监管指标对银行投资行为的影响(上)
- 3 2026年香港房地产行业跟踪报告:如何看待本轮香港楼市复苏的本质?
- 4 2026年投资银行业与经纪业行业:复盘投融资平衡周期,如何看待本轮“慢牛”的持续性?
- 5 2026年电子设备、仪器和元件行业“智存新纪元”系列之一:CXL,互联筑池化,破局内存墙
- 6 2026年银行业上市银行Q1及全年业绩展望:业绩弹性释放,关注负债成本优化和中收潜力
- 7 2026年区域经济系列专题研究报告:“都”与“城”相融、疏解与协同并举——现代化首都都市圈空间协同规划详解
- 8 2026年历史6轮油价上行周期对当下交易的启示
- 9 2026年国防军工行业:商业航天革命先驱Starlink深度解析
- 10 2026年创新引领,AI赋能:把握科技产业升级下的投资机会
