金融科技专题报告:银行IT产业链价值分析
- 来源:中信建投证券
- 发布时间:2021/03/14
- 浏览次数:1975
- 举报
精选报告来源:【未来智库官网】。
(报告出品方/作者:中信建投证券,金戈、甘洋科)
一、银行数字化转型加速,IT架构向分布式升级
全球数字经济在变局中逆势发展 ——中国数字经济GDP占比横向对比仍有追赶空间
数字技术创新日新月异,数字化、网络化、智能化深入发展,在推动经济社会发展、促进国家治理体系和治理能力现代化、满足人 民日益增长的美好生活需要方面发挥着日益重要的作用。数字经济快速发展,国际社会关注的焦点也在不断发展变化,当前,各国 围绕新兴基础设施、数字化转型、数字跨境流动、数字税、数字贸易、数字货币等焦点问题加快布局,关键领域竞合加剧。
中国数字转型加速,数字化对金融、建筑、机械制造等行业 贡献大
数字经济推动产业互联网的发展,企业利用数字化解决方案,打通线上线下,重构数字化价值链,达到降本提效、提升企业竞争力 的目的。通过转型让企业从后台的臃肿繁琐中解脱,降低沟通成本、提升协作效率,实现前台业务的快速决策、敏捷行动,进而在 市场竞争中获得更强的竞争力。
银行数字化转型需求强烈
外部环境带来变革压力,客户数字化进程加快、新特征与新需求涌现,银行数字化转型迫在眉睫:
外部经济环境恶化,金融监管持续发力。中国经济增长明显放缓,利率市场化改革使得息差逐渐收窄,中美贸易争端的不确定性 加大,国内去通道、去嵌套、打破刚性兑付等金融改革加大了银行资产质量压力,银行业竞争复杂程度加深。
科技金融冲击传统银行业的竞争格局与业务基础。新兴的金融科技公司在各个细分领域都对传统银行的核心业务发起了攻击。微 众银行、网商银行等纯线上银行的出现和崛起,以蚂蚁金服、腾讯等为代表的互联网金融领军企业积极向消费金融、小微金融等 领域扩张。互联网金融从存、贷、汇三方面撼动了传统银行业务的根基,新业务模式势在必行。
银行客户数字化新行为与新需求涌现。疫情刺激之后,银行客户,无论是零售客户还是对公客户,均表现出数字化进程加快。客 户行为迅速改变,数字化诉求成为主流,高互联性、高自主性、高反馈性、高互动性成为趋势。新生代消费者更加看重方便、快 捷、多渠道的数字化体验。
新兴技术的快速突破和应用,行业内竞争态势越发激烈,银行数字化转型大势所趋:
以人工智能、大数据、云计算和区块链等为代表的新技术趋向成熟,相关应用处在快速攀升期,疫情期间,商业银行通过加大线 上业务及产品的开发力度,加快数字化转型,已经涌现出一批数字化转型的典型样本。
当前银行业内的竞争态势越发激烈,业绩两极分化严重,数字化转型领先的银行业绩提速明显快于其他银行。建行、工行等大行 凭借资金实力,很早开始布局新一代核心系统架构建设,目前已经初步呈现成果,疫情催化下,数字化转型和应用场景不断丰富 的过程中将进一步拉大与中小银行的差距。
银行当前的IT平台架构主要是以人为核心的集中式架构、业务流程繁琐;在技术支撑方面,投入成本居高不下,处理速度慢,需 求响应周期长。核心业务系统的业务逻辑、以及应用前后台之间都是紧密耦合,所以既不能做到业务逻辑的灵活组合,也无法灵 活地调整用户界面前台。在转型过程中会选择采用微服务这样的基于业务元素的数字化抽象范式。
传统集中式架构受到挑战
国内银行IT系统架构经历了四个阶段:总行/分行 数据分散架构——全国数据大集中——SOA架 构——分布式架构。在主机技术时代,银行采用 了“竖井式”部署架构,每套硬件与所承载应用 系统“专机专用”,主机强大的计算能力与高稳 定性,支撑了大型银行信息系统由省域集中到全 国集中的升级,促进了银行业务的创新和发展。 但随着银行业务越来越复杂,集中式架构整体资 源利用率不高,IT资源的效率、扩展性、可管理性 都面临很大的挑战。
集中式架构的缺点主要体现为(1)模块间耦合性 高,灵活升级难度大,产品交付周期较长;(2) 主机运营、扩容、升级换代成本昂贵;(3)资源 弹性、灵活度差,为应对秒杀类业务、潮汐式访 问,需要配置较多的主机资源,这些资源在非高 峰期将处于闲置状态;(3)集中式架构可用性强, 但高度集中带来运行风险,一旦发生故障,影响 范围广。
银行IT架构向分布式升级
架构升级具有迫切性:(1)互联网技术打造的平台经济、共享经济推动着金融服务模式不断创新,金融服务的渠 道和场景更加丰富,服务更加个性化智能化,多渠道服务协同、信息共享联动的需求大幅提升;(2)银行需要发 挥数据价值,助推客户营销、产品设计、风险防控和经营管理转型,IT系统在数据存储、分析挖掘、数据服务等方 面的需求强烈;(3)互联网金融生态需要开放的技术和架构与合作者联结和交换;传统架构限制了银行业务的合 作范围、扩展性和效率。
金融信创政策推动,安全可控大势所趋:(1)开源开放的分布式技术成本更低、效率更高、用户体验更好、开发 测试更加敏捷,有利于我国信息产业企业和银行业在技术上实现自主可控,适应了国家网络空间安全战略;(2) 金融信创的政策推动各大银行正在稳步推进分布式对集中式架构替代工程。
分布式架构技术日趋成熟:(1)单机芯片性能提升速度减慢,原有集中式架构无法应对互联网时代下数据量快速 增长对信息系统处理能力带来挑战,集中式核心系统受到负载性能以及更新维护成本的双重压力;(2)分布式架 构在互联网巨头(以阿里为代表)的推动下日趋成熟,国产分布式核心系统(基于X86服务器)应运而生。
银行IT架构分布式演进路线
为适应升级需求,银行IT架构分布式演进的路径为:抽取基础服务,分布式调用——SOA,资源调度和治理中心——微服务,高度 自治,以业务为中心。在分布式调用阶段,各系统见一些公用的基础服务被抽取出来,系统间相互调用,提高了代码复用和开发效率,但系统间耦合度变 高,调用关系错综复杂,难以维护;SOA是面向服务架构,解决企业不同系统之间整合的问题,提出服务重用和消息总线,在银行IT系统中企业服务总线(ESB)支持 服务之间的交互,提供集成的通信、消息传递以及事件基础架构,但服务间会有依赖关系,且关系复杂,运维、测试部署困难; 微服务的服务拆分粒度很小,服务间互相独立、互不干扰,对外暴露服务接口API,独立部署,高内聚低耦合,去中心化。
二、银行信创加速推进,基础软硬件替换空间大
信息化建设加速、架构升级需求带来银行IT投资持续增加
随着政策不断推动银行信息化建设,叠加银行IT技术不断更新迭代,系统架构逐步向分布式升级,银行IT投资规模持续增长。我国 银行业IT投资规模在2017年破千亿,2018年达到1,121亿元,年同比增长率维持在10%左右,预计2021将接近1,500亿元。银行IT 投入的不断加大,有效推动了传统网点向轻型化、智慧化转型的步伐。根据 IDC 数据,国内银行 IT 投资中超50%投入为硬件设备,近40%投入为 IT 解决方案,基础软件则为10%左右。近年来银行软件及服务( IT 解决方案)市场快速扩张,份额呈现逐步提升态势。
银行信创加速推进,基础软硬件替换空间大
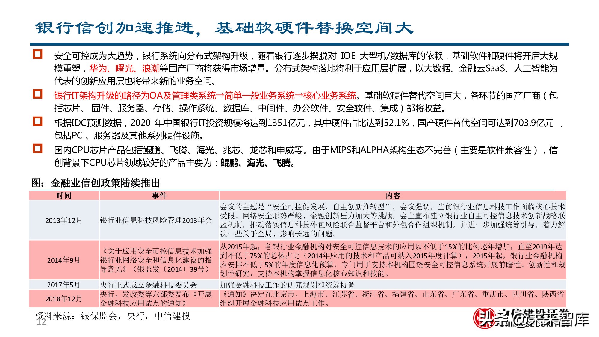
安全可控成为大趋势,银行系统向分布式架构升级,随着银行逐步摆脱对 IOE 大型机/数据库的依赖,基础软件和硬件将开启大规 模重塑,华为、曙光、浪潮等国产厂商将获得市场增量。分布式架构落地将利于应用层扩展,以大数据、金融云SaaS、人工智能为 代表的创新应用层也将带来新的业务空间。银行IT架构升级的路径为OA及管理类系统→简单一般业务系统→核心业务系统。
操作系统:关注麒麟软件
国产操作系统基本都是基于开源linux开发的。其中主要的国产操作系统品牌包括中标麒麟、银河麒麟、统信UOS、深度Deepin、 华为鸿蒙、普华Linux、起点操作系统StartOS、凝思磐石安全操作系统、红旗Linux、中兴新支点操作系统等。麒麟系操作系统在信创政府军队领域内具备较大优势。麒麟软件是面向桌面应用和服务器应用的图形化操作系统。预计党政信创今 年招标结果,桌面端麒麟麒麟OS占比60%,服务器端麒麟OS占比70%以上;重要行业信创市场麒麟份额更高,工行近万台鲲鹏服 务器,OS全部采用麒麟,合同金额5千万。
中间件
中间件发展趋势:(1)全方位、多层次,提供从技术到业务、从运维到管理、从服务到监控的全方位支撑;(2)轻量化、服务化。 中间件即服务,按需使用。(3)可治理、智能化。提供服务的同时更加智能。在国内基础软件中间件领域,IBM、Oracle等国外软件企业凭借其品牌影响力、技术积累及在数据库、服务器领域良好的配套支持, 占据很高的市场份额。2019年国内中间件市场占比前三的行业分别为政府、金融和电信,其中金融行业对于中间件产品的功能、性 能以及稳定性要求较高,2019年市场占比约23%。
国产中间件主要包括两类:(1)阿里云/蚂蚁金服、华为等用来开发微服务架构体系应用的开源中间件技术栈,可以用来构建面向 互联网的软件应用;(2)致力于开发中间件产品的软件产商,主要包括东方通、普元信息、宝兰德、华宇软件、中创股份、金蝶天 燕、汇金科技、协同时光、锐易特等。
随着个人消费金融持续高速增长带来的零售业务高速发展,银行信息系统需要支撑更加差异化、综合化的产品和服务,典型中间件 层在大规模系统之间调用过程中开始逐渐弱化。中间件自身技术本身已经有过于复杂和通用的倾向,国外及互联网公司倾向于依赖 一个新的中台实现这一目的。基于中台系统,依然需要解决的根本问题仍然包括操作系统之上的兼容性,开发标准接口及系统标准 接口,高并发、高效的处理能力,负载平衡、故障恢复能力,为分布式数据提供解决方案,并为业务提供安全可靠的监控方案。目前国内中间件厂商已有多家上市企业,其中东方通在政府行业、普元信息、中创股份在金融行业、宝兰德在电信行业中都有比较 突出的亮点表现。中间件行业的技术门槛比较高,参考国外经验,国内玩家也不会太多,未来市场份额倾向于向头部企业集中。
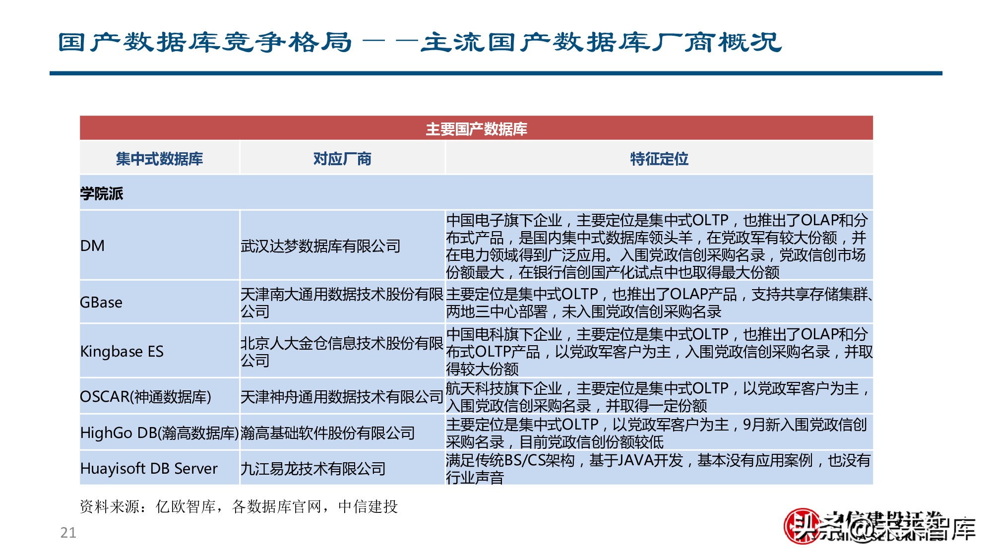
数据库——数据和智能时代,技术迭代百花齐放
数据库发展经历了三个时代:商业数据库时代(商业软件行业)→ 开源数据库时代(互联网)→ 云数据库时代(云企业和轻型数字 化企业)。技术发展路线演进:层次型数据库→ 主机关系型数据库→ 小型机关系型数据库→ 分布式数据库。云数据库的发展趋势: 多模(Multi-model,支持多种类型数据处理)、数据库智能化+自动化管控平台、软硬一体化设计、高可用高并发
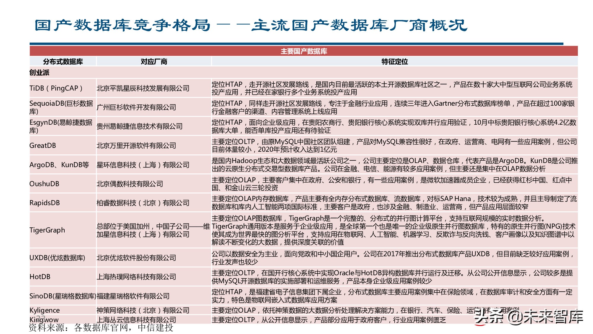
国产数据库厂商可以分为四大类:(1)国家扶持研发始于高校的学院派,包括南大通用、武汉达梦、人大金仓、神州通用等;(2) 互联网企业依托云平台开源或自主研发的互联网派,包括阿里巴巴的PolarDB、OceanBase,腾讯的 TDSQL、TBase等;(3)头 部科技企业介入的企业派,包括华为的GaussDB 、中兴的GoldenDB 、浪潮的K-DB等;(4)新兴的独立数据库创业企业为代表 的创业派,包括TiDB、巨杉、易鲸捷、万里开源、星环KunDB等
国产数据库未来趋势格局和投资概括
我们对数据库行业的未来判断有以下几点:趋势一:分布式架构是主流方向但集中式依然需要。趋势二:头部互联网云计算和科技企业通过自身应用场景不断试错,再通过品 牌背书对外输出,同时借助云平台将用户Lock-in,创业型公司机会并不多。趋势三:从基础软件领域发展来看,开源是在全球范围内成功的最优路径之一, 对于数据库创业公司尤其如此。
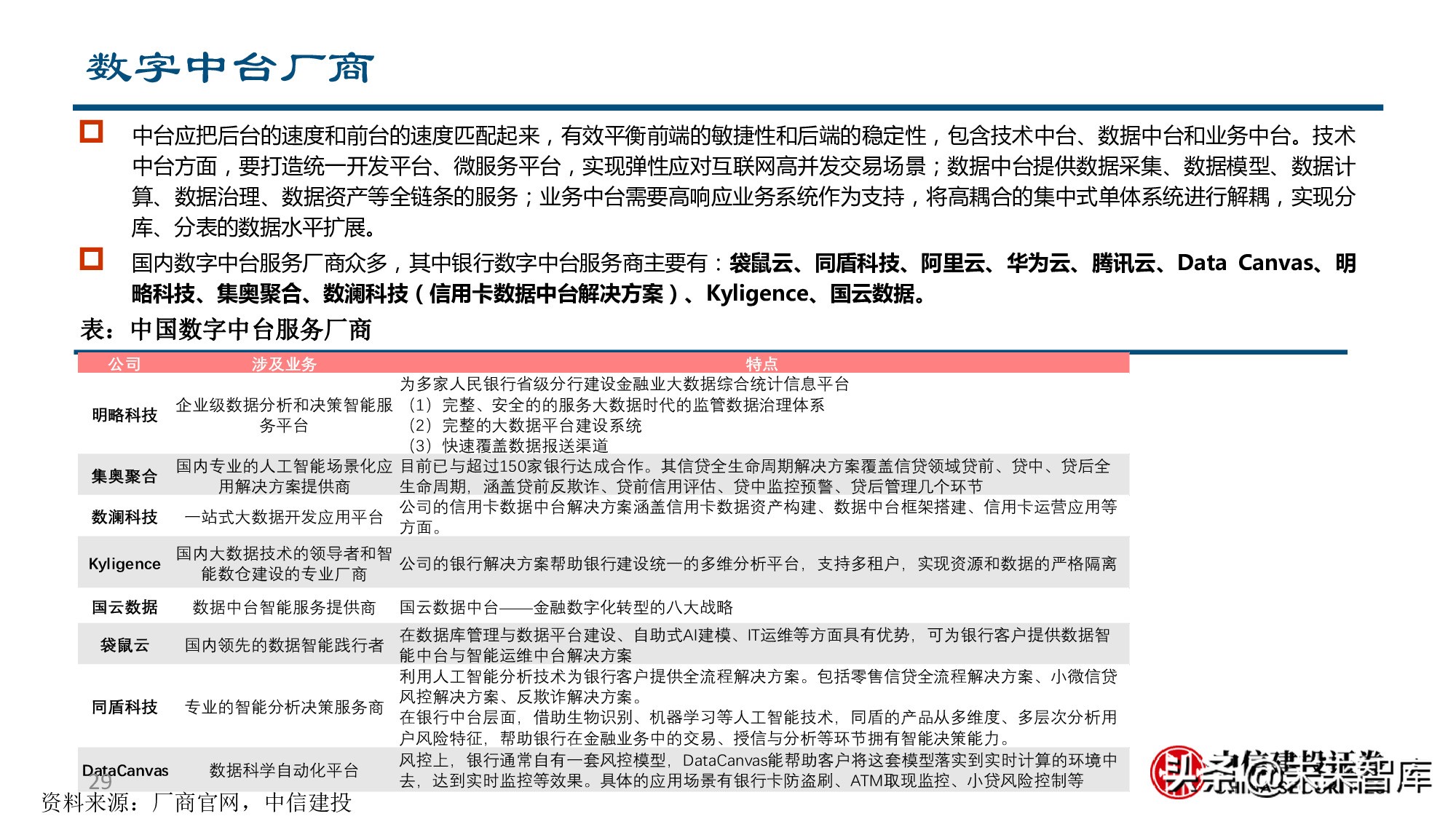
三、数字中台赋能金融机构转型升级
数字中台是企业信息化终极结果——中游厂商机会最大,下 游好行业的头部厂商潜力较大
传统烟囱式IT架构下数据形成孤岛,不易形成闭环,无法实现企业效率的提升,成了企业在数字化过程中最大痛点,在企业对数据 驱动力日益迫切的需求下,数字中台是数字化转型过程自然演进的结果。 中国数字中台市场正处于发展初期的高速增长,势头明显。2018年,中国数字中台规模为22.2亿元,预计在2019-2022年间保持 72.1%的复合年均增长率,2022年有望达到179.4亿元,未来整个数字中台市场将成长为千亿级别。目前,数字中台的渗透率较低, 增量空间巨大,企业数字化转型驱动需求增加,数字中台市场规模将迎来爆发期。上游以云服务厂商为主集中度较高,中游角色界定并非泾渭分明,下游应用面向企业客户需要深耕沃土。
数字中台赋能金融机构转型升级
金融机构在数字化转型中,数字中台成了实现全渠道、全链路的敏捷业务能力的主要方案。传统金融体系中,每个机构有百套乃至 千套系统,形成了纵横交错的矩阵式IT系统现状。随着前端金融从销售型向服务型转变,各种高并发、大数据量、需要强一致性且 横向扩展能力的业务场景越来越多,对IT设施的服务能力和运营能力要求也越来越高。金融机构有庞大的用户和数据,业务拓展于各产业的上中下游。只有在实际金融场景中,实现内部部门连接和与终端客户的连接, 才能更快地应对政策、规则、需求的变化。金融机构从以业务为中心向以人为中心转变,打造场景金融服务模式,甚至激发新需求 和创造出新的商业模式。目前,相较业务中台,数据中台在金融领域运用相对更多。数字中台建设最大的难题在于金融企业各业务条线的组织架构难以匹配中台建设思路和系统架构,以及国家对数据的本地保护要求。
金融机构IT系统正在开启向“中台化”发展
中台整合资源成效快,改善业务效率,大型金融机构因为产品丰富、客群庞大,且多年来积累了大量数据,为合理运用自身优势, 维持竞争力,同时应对不断变化的互联网环境,诸多金融机构尤其是银行在数字化转型中已经将“中台建设”提升到了战略高度, 有实力的大行诸如中行、农行、招商以及民生银行等都开启了自身架构的改革调整。
解决烟囱式架构以及实现技术的自主掌控是金融机构的考虑之一。金融机构既需要稳定的后端系统与数据,也需要快速迭代功能丰 富的前端应用,在中台缺失的情况下,前台系统将日益臃肿,形成烟囱式结构,因此需要中台整合通用能力来使前台轻量化,提高 响应能力,同时可继续保证后台的缓慢迭代和稳定运转;目前一些大型金融机构越来越重视技术的自主掌控,希望能够降低对于第 三方厂商的依赖,实现这一目的的路径就是强制统一所有第三方接口来实现中台化。
四、银行IT解决方案投资价值分析
银行IT解决方案分类
从功能上划分,银行IT解决方案主要分为业务、管理和渠道三大类。
业务类解决方案指对商业银行的正常业务运作提拱服务的系统,其主要特征是强调交易的实时性和事务性,使用者是银行的柜员、后 台处理人员、管理人员甚至客户本身,银行的绝大多数生利业务都是通过业务系统处理的,支付与清算系统、核心银行系统、中间业 务系统、信贷操作系统等均属于此类。管理类解决方案建立在对业务数据和第三方数据进行分析和统计的基础上,使用者主要是银有职能部门的工作人员、管理人员或者决 策者。后台资源管理解决方案、风险管理方案、商业智能、金融会计和稽核系统、客户关系管理系统均属于此类。渠道类解决方案是提供多种渠道的用户请求接入业务系统处理的一类系统,渠道管理系统、柜员系统、银行卡系统、自助银行、网络 银行、手机银行等均属此类。从整体IT系统运作的角度,可以将业务系统比作人体的四肢,管理系统则是人体的大脑,渠道类系统堪比人体遍布全身的神经网络。 业务系统、管理系统和渠道系统各负其责,共同实现银行业务流程的正常运转。
报告节选
(本文仅供参考,不代表我们的任何投资建议。如需使用相关信息,请参阅报告原文。)
- 中介中断了吗?黑山银行业利差水平分析.pdf
- 银行自营投资手册(三):流动性监管指标对银行投资行为的影响(上).pdf
- 银行业上市银行2026Q1及全年业绩展望:业绩弹性释放,关注负债成本优化和中收潜力.pdf
- 中国银行业:在业绩期需要关注的5大主题.pdf
- 上海现代服务业联合会荣续智库:2025年银行绿色金融行业ESG白皮书.pdf
- 数字化跃迁2026年全球美容行业态势前瞻报告-尼尔森IQ.pdf
- 化工行业数字化转型分享-埃森哲.pdf
- 锅圈公司首次覆盖报告:供应链+数字化为基抢滩下沉,“大店+品类+品牌”拓展迈步第二个万店目标.pdf
- 京东工业公司研究报告:专注于供应链数字化领域的创新者.pdf
- 制造业数字化转型发展报告(2025年).pdf
- 中关村智联联盟:IT 研发管理工具选型手册(2025年).pdf
- 2026年IT服务品牌25强.pdf
- 中国REITs指数之不动产资本化率调研报告第六期.pdf
- 金融科技行业2026年投资策略:短期看市场活跃的持续性,中期关注金融IT.pdf
- Gartner:为2026制定可付诸实践的IT战略规划报告.pdf
- 相关文档
- 相关文章
- 全部热门
- 本年热门
- 本季热门
- 1 中国银行中国经济金融展望报告(2022年第3季度):“三重压力”倍增,政策全力稳定宏观经济大盘.pdf
- 2 麦肯锡银行业深度洞察:敏捷银行,打破边界,组织创新(204页).pdf
- 3 麦肯锡银行业深度报告:新常态和数字化时代的风险管理(186页).pdf
- 4 中国工商银行金融科技研究院:商业银行生物识别技术应用实践及趋势分析.pdf
- 5 2019开放银行与金融科技发展研究报告.pdf
- 6 招商银行-镍行业深度报告之产业链篇:乘风而起,资源为王.pdf
- 7 中国银行业理财市场年度报告(2024年).pdf
- 8 中国银行业理财市场年度报告(2023年).pdf
- 9 麦肯锡如何让风险管理成为银行的竞争力(180页).pdf
- 10 金融行业-毕马威银行理财子公司展望报告.pdf
- 1 德意志银行-亚洲宏观洞察:《静待转机》.pdf
- 2 非银行业深度报告:稳定币赛道研究.pdf
- 3 区域经济与银行股系列专题报告:山东省三项动能支撑,基建+产业升级+新兴,金融需求持续性强.pdf
- 4 2025商业银行数据经营管理实践报告.pdf
- 5 对等关税对我国银行业影响:息差额外压力,资产质量稳健,投资价值凸显.pdf
- 6 招商银行研究报告:深耕零售“因您而变”,价值再造与日俱新.pdf
- 7 商业银行数据要素:金融产品与业务探索研究报告.pdf
- 8 2025年客户体验管理:存量时代银行的核心竞争力白皮书.pdf
- 9 中国银行间市场交易商协会:2024年中国债券市场发展报告.pdf
- 10 杭州银行研究报告:创金融深化布局,资产质量长期优异.pdf
- 1 A股量化择时研究报告:金融工程,AI识图关注中药、银行和红利.pdf
- 2 招商银行研究院House View(2026年2月):国内经济圆满收官,黄金长牛逻辑未变.pdf
- 3 银行业2026年理财资产配置展望:2026钱往何处,理财真净值化时代的攻守之道.pdf
- 4 银行理财资产配置专题分析:固收+理财现状、竞争格局与配置策略.pdf
- 5 金融行业周报(20251214):公募销售新规落地,政银绑定深化下银行扩表动能有望复苏.pdf
- 6 宁波银行深度报告:迈向新台阶,2026年基本面与业绩双改善.pdf
- 7 非银金融行业:非银行情也许迟到,不会缺席.pdf
- 8 非银行金融行业保险机构资产负债行为系列报告之一:从2025年以来上市险企资产端看权益投资新变化,二十问二十答.pdf
- 9 银行业:毕马威金融服务2026年十大趋势.pdf
- 10 ETF周报:上周光伏、酒、银行ETF逆势上涨.pdf
- 全部热门
- 本年热门
- 本季热门
- 1 2026年银行自营投资手册(三):流动性监管指标对银行投资行为的影响(上)
- 2 2026年银行业上市银行Q1及全年业绩展望:业绩弹性释放,关注负债成本优化和中收潜力
- 3 2026年银行业投资思考:徽商银行进入港股通
- 4 2026年银行业资负观察:同业自律的影响推演
- 5 2026年银行业资负跟踪:淡化数量型目标,强调利率调控和结构性支持
- 6 2026年银行业投资观察:风偏逐渐企稳,输入型通胀对长期利率影响加大
- 7 2026年银行业跨境流动性跟踪:回报率驱动弱化,“安全差”支撑跨境回流持续
- 8 2026年非银行金融行业深度研究:资本市场范式转移,险资放量、券商扩表、公募重塑
- 9 2026年长沙银行公司研究报告:资产质量拐点,PB_ROE重估
- 10 2026年银行业经营展望:择股篇,政策底迈向业绩底,绩优股领衔价值重估
- 1 2026年银行自营投资手册(三):流动性监管指标对银行投资行为的影响(上)
- 2 2026年银行业上市银行Q1及全年业绩展望:业绩弹性释放,关注负债成本优化和中收潜力
- 3 2026年银行业投资思考:徽商银行进入港股通
- 4 2026年银行业资负观察:同业自律的影响推演
- 5 2026年银行业资负跟踪:淡化数量型目标,强调利率调控和结构性支持
- 6 2026年银行业投资观察:风偏逐渐企稳,输入型通胀对长期利率影响加大
- 7 2026年银行业跨境流动性跟踪:回报率驱动弱化,“安全差”支撑跨境回流持续
- 8 2026年非银行金融行业深度研究:资本市场范式转移,险资放量、券商扩表、公募重塑
- 9 2026年长沙银行公司研究报告:资产质量拐点,PB_ROE重估
- 10 2026年银行业经营展望:择股篇,政策底迈向业绩底,绩优股领衔价值重估
- 1 2026年银行自营投资手册(三):流动性监管指标对银行投资行为的影响(上)
- 2 2026年银行业上市银行Q1及全年业绩展望:业绩弹性释放,关注负债成本优化和中收潜力
- 3 2026年银行业投资思考:徽商银行进入港股通
- 4 2026年银行业资负观察:同业自律的影响推演
- 5 2026年银行业资负跟踪:淡化数量型目标,强调利率调控和结构性支持
- 6 2026年银行业投资观察:风偏逐渐企稳,输入型通胀对长期利率影响加大
- 7 2026年银行业跨境流动性跟踪:回报率驱动弱化,“安全差”支撑跨境回流持续
- 8 2026年非银行金融行业深度研究:资本市场范式转移,险资放量、券商扩表、公募重塑
- 9 2026年长沙银行公司研究报告:资产质量拐点,PB_ROE重估
- 10 2026年银行业经营展望:择股篇,政策底迈向业绩底,绩优股领衔价值重估
- 最新文档
- 最新精读
- 1 2026年中国医药行业:全球减重药物市场,千亿蓝海与创新迭代
- 2 2026年银行自营投资手册(三):流动性监管指标对银行投资行为的影响(上)
- 3 2026年香港房地产行业跟踪报告:如何看待本轮香港楼市复苏的本质?
- 4 2026年投资银行业与经纪业行业:复盘投融资平衡周期,如何看待本轮“慢牛”的持续性?
- 5 2026年电子设备、仪器和元件行业“智存新纪元”系列之一:CXL,互联筑池化,破局内存墙
- 6 2026年银行业上市银行Q1及全年业绩展望:业绩弹性释放,关注负债成本优化和中收潜力
- 7 2026年区域经济系列专题研究报告:“都”与“城”相融、疏解与协同并举——现代化首都都市圈空间协同规划详解
- 8 2026年历史6轮油价上行周期对当下交易的启示
- 9 2026年国防军工行业:商业航天革命先驱Starlink深度解析
- 10 2026年创新引领,AI赋能:把握科技产业升级下的投资机会
