永兴材料深度解析:特钢龙头,锂电新贵
- 来源:未来智库
- 发布时间:2020/09/09
- 浏览次数:1430
- 举报
1. 金属新材料领域的优质民企
1.1. 公司简介
永兴材料成立于 2000 年,是一家专业从事特钢研发、生产、销售的国家高新技术 企业。公司前身为湖州久立特钢有限公司(2000 年 9 月成立),后历经增资、股权转让、 管理层收购等多次股权调整,2007 年整体改制为永兴特种不锈钢股份有限公司,随后于 2015 年在深交所上市。2017 年 7 月,公司对江西合从锂业进行增资,开始进军新能源 产业。此后,公司收购永诚锂业、花桥矿业等多家企业,并自建碳酸锂及选矿项目,逐 步开始对锂电板块的全产业链布局。2019 年 8 月,公司更名为永兴特种材料科技股份有 限公司。
公司股权结构较为稳定,实控人为高兴江先生。截至 2019 年,公司共控股 6 家子 公司,分别为永兴进出口、永兴物资、永兴投资、永兴美洲公司、永兴新能源、永诚锂 业。其中,永诚锂业及永兴新能源主营业务为锂电业,湖州永兴特钢进出口有限公司主 营业务为不锈钢进出口,其余的子公司主营业务为不锈钢生产。
1.2. 不锈钢+锂电双主业发展,盈利能力稳定
公司过去几年收入、利润稳健增长,收入从 15 年的 30 多亿元上升至 2019 年的 50 亿元左右,利润从 2 亿元左右上升至 3-4 亿元。2019 年公司营收 49.09 亿元,归母净利 润 3.44 亿元,同比分别增长 2.4%、下降 11.29%,利润下滑主要受非日常经营因素影响。 2019 年公司前期收购永诚锂业计提了 4652.81 万元的商誉减值,并对永诚锂业的应收账 款计提了 3657.22 万元的减值准备;此外,公司还存在厂房处置的营业外收入约 9916.54 万元。剔除上述影响因素后,公司 2019 年业绩延续了平稳增长势头。
从毛利率来看,虽然不锈钢主业受到近年来不锈钢吨钢价格下行的压力,但综合不 锈钢业务与锂电业务的表现,公司总体销售毛利率水仍高于 10%,这与公司产品主要瞄 准高端市场,享受技术优势带来的溢价,以及公司全产业布局锂电行业而形成的强成本控制能力密不可分。同时公司在双相不锈钢等不锈钢细分冷门市场有较高的市占率,客 户群体稳定,订单数量有保障。2019 年全年,公司实现不锈钢产品销量 29.01 万吨,同 比增长 3.39%,毛利率达 12.15%;锂矿采选及锂盐产品毛利率 17.37%。目前,公司 1 万 吨电池级碳酸锂项目已经达产,销售情况良好,实现产销平衡。
2. 高端特钢材料龙头,综合优势突出
2.1. 公司不锈钢棒线材市占率全国第二
公司的传统主业为高端不锈钢棒线材及特殊合金,主要产品包括奥氏体不锈钢棒材 (管坯)、高压锅炉用不锈钢棒材(管坯)、双相不锈钢棒材(管坯)等,公司拥有 200 多个钢种,规格品种齐全。公司作为中国不锈钢长材龙头企业,不锈钢棒线材国内市场 占有率长期稳居前二,双相不锈钢棒线材产量居全国第一位,市占率近 50%,已形成垄 断局面。在石油化工方面,公司还是中石化系统不锈钢管坯供应商中唯一的民营企业, 在中石化华东地区的供应量占比超 50%,同时公司也获得壳牌石油、美国陶氏、美国杜 邦等世界著名石化企业的供应商认证。
公司产品下游主要为火电、石油开采及炼化、交通运输、机械装备、航空航天、海 洋工程、国防军工等高端制造工业领域,其中油气炼化占比 50.72%、高端机械装备占比 34.01%、电力 5.64%、交通装备 2.29%,下游客户包括“三桶油”、东方电气、上海电气、 国家电投、中广核、中核集团、久立特材和武进不锈等高端品牌。
2.2. 民企机制,灵活经营
2017 年始,国家大力推进供给侧结构性改革,“去产能”政策深入不锈钢行业,虽 然不锈钢行业投资热情高涨,但产能利用率持续走低。目前钢铁行业目前已进入减量阶段、重组阶段和绿色阶段三期叠加的关键时刻,通过兼并重组、转型升级、布局优化等 措施,深入推进化解钢铁过剩产能,深化结构调整和转型升级——专业化服务和绿色发 展将成为不锈钢行业高质量发展的主要方向。
公司持续提高棒材生产占比。公司棒材的毛利水平一直高于线材,2019 年,公司棒 材的毛利率为 13.88%,线材的毛利率为 10.01%。自 2015 年起,公司根据产品盈利能力 及市场需求,适度提高棒材产品比例,2019 年公司研发的高附加值棒材产品如 21-4N 奥 氏体气阀钢、新型奥氏体耐热钢 SP2215、超级奥氏体不锈钢 N08367 等产品投入生产销 售阶段。至 2019 年底,棒材营收占总营业收入的比重从 2015 年的 47.62%逐步上升至 55.69%。
公司采用成本加成及以销定产的经营模式,缓冲业绩周期波动。公司不锈钢冶炼的 主要原材料为不锈废钢、镍合金和铬铁合金等,历年来原料占生产成本的比重在 85%左 右,因此业绩对于原材料价格的波动较为敏感。成本加成的定价模式,在一定程度上转 嫁了原材料成本上升的风险,保障企业利润空间。此外,公司在产品销售模式上采取以 销定产的模式,实行个性化定制生产,根据不同产品的特性、市场供应状况、同行业报 价、用户对产品性能的具体要求等因素对产品定价进行适度调整,在一定程度上提升了 公司的市场竞争力。
2.3. 重视研发,进口替代
公司将进口替代作为产品升级的方向,持续增加高附加值产品的研发及销售比例。 近两年来,公司进口替代产品 21-4N 奥氏体气阀钢、GH2132 高温合金材料、镍基耐蚀 合金 N06625 盘条、超级奥氏体不锈钢 N08367 相继研发成功;由公司提供管坯的奥氏 体耐热钢 SP2215 已通过全国锅炉压力容器标准化技术委员会组织的技术评审,这些高 附加值产品在国内原先以进口为主,国内尚无其他企业形成批量生产,公司未来将形成 独特的高端产品竞争优势;另外,公司与国家电投研究院共同开发的“核电厂海水系统 大口径超级奥氏体不锈钢材料”通过科技成果鉴定。截止至 2020 年 5 月,公司共拥有 技术专利 88 项,仅 2019 年内公司就获得技术专利 14 项,其中发明专利 5 项,实用新 型 9 项,总计较去年增加了 40%。
在研发模式方面,公司采用与国家企业技术中心、院士专家工作站等平台合作的模 式。近两年来,公司多次与下游供应链、国家企业技术中心及院士专家工作站签订战略合作框架协议,在研发、生产技术、下游供应链等多方面实现协同效应,此举将帮助公 司进一步提升产品研发能力,实现替代进口战略,开拓高端市场。此外,公司还与钢铁 研究总院、久立特材、永兴合金共同成立特种不锈钢及合金材料技术创新中心,在提升 研发能力的同时,研发成功率也相对较有保障。截至 2019 年底,公司研发投入金额为 1.62 亿元,同比增长 3.38%,且增速呈现逐年增加的趋势;研发人员数量为 297 人,占 比为 20.96%,远高于行业其他可比企业,足以证明公司在技术研发方面的努力和决心。
除了对技术研究的高投入、签订战略合作协议之外,公司还积极促进技术成果的转 化,部分研发成功的高附加值新品已经逐步投入生产,如国家重点高新产品 TP347H 为 代表的大型火电材料被国内三大动力东方锅炉、哈尔滨锅炉、上海电气选用;核电材料 应用于阳江核电站反应堆内构件、恰希玛核电站阀门;N08825 耐蚀合金替代进口首次 应用于中化集团千万吨炼油高压临氢装置——公司竞争力进一步提升。
2.4. 产线迭代升级与效率提升
公司未来特钢主业的增长,主要来自于迭代升级和技术进步。2019 年,公司公开发 行了 7 亿元的可转债,用于对于目前不锈钢生产技术改造以及电池级碳酸锂及上游配套 项目的建设和补充流动资金。公司目前拥有年产 35 万吨不锈钢和镍基合金的名义炼钢 年产能,其中炼钢一厂为 10 万吨,炼钢二厂为 25 万吨。但由于受到生产工艺的限制, 炼钢一厂目前实际产量约为生产能力的 60-70%。公司拟用上述部分资金将约 6 万吨产 能的模铸生产设备改造为采用高度机械化、自动化的连铸机。改造完成后,炼钢一厂的 实际产量将接近 10 万吨,实现 3-4 万吨的提升。按照 2019 年的销售毛利率水平,预计 带来 0.44 亿元以上的毛利增量。
此外,一厂设备改造后成材率预计提升 10%以上,公司盈利能力进一步增强。炼钢 一厂技术改造完成之后,除了产量能带来质的提升外,成材率也将大幅提升。一厂改造 前,采用模铸工艺的成材率仅为 86%-88%,相比之下,采用连铸工艺的二厂的成材率稳 定在 98.5%以上,连铸较模铸的成材率高 10%以上,也即每吨钢增加 100 公斤以上产品。 对奥氏体不锈钢来说,成材率每提高 1PCT,相当于对炼钢——轧钢全流程能耗降低 1.3%, 金属料损耗降低 0.2%。不仅带来成本的下降,同时也使得产品质量的稳定性进一步提 升,公司在不锈钢主业上的盈利能力进一步增强。
3. 锂电行业新贵
公司从 2017 年开始进军锂电行业,投建年产能 3 万吨锂电材料及年产能 240 万吨 采矿、选矿项目,其中 3 万吨锂电材料项目分为 3 条万吨生产线,240 万吨采矿、选矿 项目分为两期建设。截至今年 7 月,公司 1 万吨电池级碳酸锂项目已经达产,同时,与之配套的年产能 120 万吨采矿、选矿项目一期已经建成进入调试阶段;未来公司将根据 市场及公司运营情况决定是否继续建设 3 号生产线和 120 万吨采矿、选矿项目二期。根 据 2019 年年报,公司在锂矿采选及锂盐产品的营业收入为 15,55.81 万元,毛利率高达 17.37%。
3.1. 全面布局锂电产业,原料优势保障盈利空间
公司锂电新能源板块已完成全产业链布局。公司于 2017 年开始进军碳酸锂领域。 在上游原材料端。2018 年永兴新能源、花桥永拓、宜春矿业及花桥矿业签订《关于宜丰 县花桥永拓矿业有限公司之股权变更及增加投资的协议》,花桥矿业成为花桥永拓全资 子公司,以其拥有的江西省宜丰县白市矿区含锂瓷石为主要原材料,采选出锂云母精矿; 在中游选矿项目的布局上,2018 年公司以自有资金 1.97 亿元收购旭锂矿业控股权,并 更名为永诚锂业,其 300 万吨的选矿项目与永兴新能源 120 万吨/年锂矿石高效选矿项 目形成协同效应,有效保障锂电业务中游选矿;而在下游加工端,公司已于 2020 年初 正式投产一条年产 1 万吨的电池级碳酸锂项目,并配套建设了深加工设施。至 2020 年 初,公司已经形成了完整的采矿到选矿再到电池级碳酸锂加工的产业链。
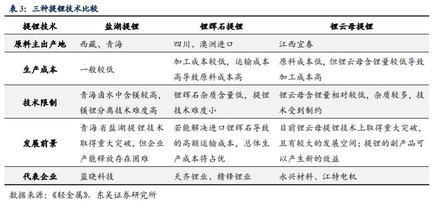
公司占据锂电原料供应高地。在自然界中,锂矿资源可分为矿石锂和卤水锂两种类 型,主要的锂矿物为锂辉石、锂云母、透锂长石和磷铝石等。我国 80%以上的锂矿资源 均来自于澳大利亚泰利森的格林布什矿,以天齐锂业和赣锋锂业等为代表的中国企业已 经买下了大量的锂矿。而在国内,目前开采的锂矿主要为锂辉石和锂云母。这类矿目前 仅见于江西宜春(当地已探明的氧化锂可开采量占全国的 31%、世界的 8.2%),虽然品位低,但是胜在矿床规模大,易采选。
由于矿产资源的垄断性与稀缺性,一般而言,上游采矿企业在整条产业链中具备显 著的谈判优势及定价权。根据中国产业信息网在 2018 年发布的《中国锂资源供需情况 分析及未来锂矿开发趋势分析》,我国已经查明锂资源金属储量为 700 万吨,锂资源分布 总体相对集中,青海、西藏和四川锂资源储量占总量达 85.23%,其中西藏和青海为盐湖 卤水型,固体型锂矿主要分布于四川、新疆、江西等地,属花岗伟晶岩型的锂辉石或锂 云母矿。公司收购了子公司旭锂矿业及花桥矿业之后,依托其锂云母矿资源,在原材料 成本端有很强的行业竞争力。
3.2. 云母提锂优势凸显
锂资源来源可大致分为四种工业类型:盐湖型、地下卤水型、硬岩型和热水型。目 前锂资源主要来自于盐湖与矿石,其中矿石包括锂辉石和锂云母。目前主流的三种提锂 技术为盐湖提锂、锂辉石提锂、锂云母提锂。三种技术优势各异,其中云母提锂在我国 发展空间大。从目前国内资源的分布来看,西藏和青海为盐湖卤水型,四川为锂辉石主 要出产地,江西宜春地区则是锂云母的主要生产基地。
从资源禀赋和开发成本的角度来看,锂云母提锂优势凸显。我国的盐湖提锂技术受 资源、开发成本等因素限制,生产碳酸锂的开发速度相对缓慢,且卤水原材料主要依靠 进口。目前,国内企业主要采用固体矿石提取工艺。其中,锂辉石的锂含量通常高于锂 云母,更适合生产含锂原材料。但我国锂辉石矿资源少,主要国外进口,供应稳定性难 以保障,且需要高额运费。与锂辉石相比,云母提锂虽然加工成本偏高——主要是因为 云母提锂转化比为 18:1,而锂辉石大约为 8:1,成本增加在原料、辅料和能耗方面, 但云母的优势在于就地取材——我国拥有亚洲储量最大的锂云母矿产,原材料价格远低于锂辉石。根据公司投资者调研纪要,公司锂云母的生产成本可以降至 500 元/吨以下, 原材料成本可低于 1 万/吨,这是很有竞争力的。综合而言,锂云母提锂在成本方面与锂 辉石相比有较大优势。另外,虽然锂云母的锂纯度较低,但提锂的副产品可以综合利用 产生新的效益。因此从资源禀赋和开发成本的角度,锂云母提锂更具优势。
锂云母提锂技术不断改进,成本显著下降。国内较早成立的锂主业公司例如天齐锂 业、赣锋锂业等主要采用国外进口锂辉石生产锂,其锂辉石提锂技术已发展多年,趋于 成熟,提锂成本稳定,改进空间较小;而如永兴材料、江特电机等公司采用的锂云母提 锂技术尚不成熟,仍有较大的提升空间。近年来,行业中锂云母酸化焙烧分解置换工艺 的突破,较好的解决了石灰石烧结法、盐类焙烧法等传统提锂方式在生产电池级碳酸锂 时暴露出的工艺流程长、能耗高、对生产设施要求高等问题,使得锂云母提锂技术的成 本显著下降。目前,公司的全资子公司永兴新能源拥有专门的锂电研发团队,经过反复 研究实验,公司已基本掌握了包括复合盐低温焙烧技术、先成形后隧道窑焙烧的工艺、 动力学控制选择性浸出在内的多项锂云母提锂的核心技术与工艺。预计未来随着技术的 改进,公司锂云母提锂的成本还有进一步下降的空间。
3.3. 锂价格处于底部区间,未来反弹可能性增加
受新冠疫情冲击,近期全球经济陷入低迷,加剧了锂矿行业及其下游厂商的供需失 衡。虽然过去 2 年碳酸锂价格持续走低,但从 2019 年 Q3 开始,世界主要精锂矿山开始 有计划减产停产,并且力度逐步加大——上游原料减产停产成为缓解行业供需失衡现状 的利好信号。同时,我国公布《新能源汽车发展规划(2021 年-2035 年)》征求意见稿, 规划 2025 年我国新能源汽车销量占比达 25%——我国新能源汽车普及进入快车道。综 合来看,新冠疫情对行业的冲击是暂时的,随着锂矿及下游厂商积极采取减产停产措施, 未来新能源汽车需求迅速增长,国内电池级碳酸锂库存水平将持续下降,行业供需失衡 的状况将得到根本性的改善,因此我们认为碳酸锂价格回升可能性正在增加。
3.3.1. 供给端:矿山减产缓解供需失衡
目前,电池级碳酸锂的价格已跌入了本轮周期启动的前期水平,从 2018 年 1 月开 始一路下跌,至今仅为高点价格的 30%,也接近全球碳酸锂成本区间,锂电企业制造锂 的原料成本及冶炼加工费继续压缩空间已经有限,又由于库存压力位于高位,我们预计 这些企业未来的生产意愿将保持低位。
同时,自 2019 年末以来,锂精矿价格与各矿山生产成本差值不断创造新低。2020 年 Q2 电池级碳酸锂价格逼近 4 万元/吨,预计同期澳洲锂精矿价格将不高于 500 美元/ 吨,除天齐锂业旗下的 Greenbushes 矿山以外,其他大部分矿山的生产成本预计都超过 400 美元/吨,而部分矿山目前的现金成本甚至高于 500 美元/吨。电池级碳酸锂价格不断 下探,巨大的经营压力将迫使高成本矿山减产,甚至停产进入维护期。
2019 年 Q3 以来,澳洲部分矿企陷入经营困境,Alita 已经进入破产托管,Wodgina 进入维护,Pilbara 开始减产,MtCattlin 减产 40%,Altura2019 年四季度生产下调 23.8%, Whabouchi 暂时关闭。此外,中国白银网 5 月报导称,澳洲 7 座投产矿山中有两座矿山 已经关停,分别是 BaldHill 矿山和 Wodgina 矿山。今年 6 月中旬,澳大利亚锂矿商 OrocobreLtd 称今年三季度旗舰矿 Olaroz 碳酸锂销量预计将减少一半以上,且该地区原 定于 8 月份开始的检修将提前至 7 月下旬或八月上旬,停工时间长达 3 周,预计 4-6 月 期间碳酸锂销量为 1600 吨,去年同期为 3387 吨,同比下降 52.76%。又因为中国锂矿下 游公司与澳洲锂矿山关联紧密,澳洲矿山减产将成为下游企业降低库存水平,平衡供需 的利好因素。
3.3.2. 需求端:政策利好稳定长期增长基本面
在 2019 年,受宏观经济压力、行业下行、燃油车降价销售、补贴大幅度退坡等因 素的影响,2019 年我国新能源汽车产销同比下降了 2.3%和 4.0%,但全年产销仍然维持在了 120 万辆的水平,展现出市场需求的强大韧性。2020 年 4 月,工信部等四部委发布 《关于完善系能源汽车推广和应用财政补贴政策通知》,明确延长补贴期限、平缓补贴 退坡力度和节奏,调整补贴方式等一系列利好政策,这将刺激下半年新能源汽车行业的 发展,同时将有助于修复电池级碳酸锂需求的基本面。
从中期来看,根据工信部《新能源汽车产业发展规划(2021-2035 年)》征求意见稿, 到 2025 年新能源汽车销量占比将提升至 25%。如果按照目前国内每年汽车销量 2800 万 测算,则到 2025 年,国内新能源汽车销量将至少达到 700 万辆,预计未来五年新能源 汽车销量年均复合增速将达到 40%以上。以美国雅保(ALB)公司报告,每生产一辆插 电式混合动力汽车/纯电动汽车需要消耗 40-80KG 碳酸锂为依据,取平均值 60KG 进行 估算,则 2025 年当年我国将产生至少 42 万吨碳酸锂需求。目前我国碳酸锂产能远不能 满足未来市场的需求,随着时间推移,目前市场上碳酸锂供过于求的现状将得到改善, 届时碳酸锂价格将回归正常水准。
3.4. 电池级碳酸锂利润弹性测算
我们预测近期电池级碳酸锂价格已逐渐运行到底部区间,预计在 4.2-4.4 万元/吨。 尽管短期内碳酸锂价格反弹仍有难度,但由于现价已接近大多数企业的成本线,此底部 区间支撑较强。
根据公司的可转债项目预计,年产 1 万吨电池级碳酸锂项目将于 2020 年内正式投 产,预计本项目产能完全释放后,除税后内部收益率为 24.62%。随着碳酸锂价格底部企 稳回升,未来利润可观。未来随着云母提锂的低成本优势将逐渐显现,公司的市占率与 产销率有望进一步提升,若公司保持扩产,利润弹性有望进一步扩大。
4. 盈利预测与估值 (详见报告原文)
1)黑色金属冶炼及压延加工业:我们预计公司 2020-2022 年此业务营收增长率分别 为-4.70%、10.10%、-5.10%。毛利率方面,公司持续推进技术改进项目、研发投入保持 高位,并与行业内强企、国家科研机构达成战略合作,未来产品瞄准高端市场,毛利率保持稳定的小幅增长。
2)锂矿采选及锂盐制造业:产能方面,目前公司 1 万吨电池级碳酸锂项目已经达 产,销售情况良好,实现产销平衡;同时公司 120 万吨/年锂矿石高效选矿与综合利用项 目也进入设备调试阶段。2020-2022 年公司本业务将迎来产能的逐步释放,故我们预测 公司 2020-2022 年锂电全产业链营收增速为 1702.31%、76.37%、27.20%。毛利率方面, 公司掌握着自有矿山开采权,并拥有复合盐低温焙烧技术、先成形后隧道窑焙烧的工艺、 动力学控制选择性浸出等锂云母提锂的核心技术与工艺,公司对锂电业生产成本的控制 力明显强于其他可比企业。我们预测公司 2020-2022 年本业务毛利率分别为 15%、18%、 25%。
公司作为高端特钢厂商,所处行业可比公司有钢研高纳、抚顺特钢、久立特钢等。 其中久立特材主营业务与公司业务相同,都是不锈钢棒线材;钢研高纳、抚顺特钢与公 司同属高端特钢领域厂商。通过对比分析公司与可比公司的 PE、PB 值,我们认为公司 的估值仍处于较低水平。中信特钢是特钢行业的龙头,但其主要产品是中低端特钢,而 公司的主要产品是高端特钢,所以我们认为公司的估值理应高于中信特钢,天齐锂业与 赣锋锂业均为锂业龙头,而它们两者的估值水平都远高于永兴材料,公司作为锂电新贵, 估值水平理应得到进一步提升。综上几个方面,我们认为公司的估值仍有较大的向上空 间。
……
(报告观点属于原作者,仅供参考。报告来源:东吴证券)
如需报告原文档请登录【未来智库】。
(本文仅供参考,不代表我们的任何投资建议。如需使用相关信息,请参阅报告原文。)
- 永兴材料研究报告:低成本云母提锂龙头,锂电和特钢双轮驱动.pdf
- 永兴材料研究报告:低成本云母提锂龙头,分红预期渐强.pdf
- 永兴材料(002756)研究报告:特钢+新能源双轮驱动,攻守兼备成长可期.pdf
- 永兴材料(002756)研究报告:云母提锂龙头尽享高锂价红利.pdf
- 永兴材料(002756)研究报告:双主业驱动发展,云母提锂龙头大有可为.pdf
- 新材料行业周报:霍尔木兹海峡商业航运实质中断,关注维生素、氨基酸产业机遇.pdf
- 新材料——散热材料行业深度报告(一):AIGC与新能源驱动液冷散热景气上行.pdf
- 中国化学公司研究报告:实业新材料有望重估,化工工程不断突破.pdf
- 军工及新材料行业:从俄乌战争看智能化趋势.pdf
- 海亮股份深度报告:全球铜管智造龙头,海外高利产能与铜箔、AI新材料共创高增.pdf
- 抚顺特钢专题报告:高温合金赋能,特钢老厂蓄势待发.pdf
- 特钢行业研究报告:特钢之特,技术管理铸品牌
- 黑色金属与特钢行业研究及投资策略.pdf
- 有色金属行业年度策略:把握顺周期,着眼新赛道,21迎大年.pdf
- 钢铁行业2021年度策略报告:特钢行业依旧看好,关注兼并重组机会.pdf
- 相关标签
- 相关专题
- 相关文档
- 相关文章
- 全部热门
- 本年热门
- 本季热门
- 1 永兴材料研究报告:低成本云母提锂龙头,分红预期渐强.pdf
- 2 永兴材料研究报告:低成本云母提锂龙头,锂电和特钢双轮驱动.pdf
- 3 永兴材料(002756)研究报告:特钢为盾锂电为剑,攻守兼备成长可期.pdf
- 4 永兴材料(002756)研究报告:特钢+新能源双轮驱动,攻守兼备成长可期.pdf
- 5 永兴材料深度解析:特钢龙头,锂电新贵.pdf
- 6 永兴材料(002756)研究报告:碳酸锂新贵,向纵深发展.pdf
- 7 永兴材料专题研究报告:不锈钢深耕细作,锂电蓄势待发.pdf
- 8 永兴材料(002756)研究报告:双主业驱动发展,云母提锂龙头大有可为.pdf
- 9 永兴材料深度解析:锂业新贵,勇立潮头.pdf
- 10 永兴材料(002756)研究报告:云母提锂龙头尽享高锂价红利.pdf
- 1 永兴材料研究报告:低成本云母提锂龙头,锂电和特钢双轮驱动.pdf
- 2 楚江新材研究报告:铜基龙头进击军工新材料,有望受益于航空航天新景气.pdf
- 3 金属及金属新材料行业2024年报及2025年1季报总结:贵金属、工业金属板块业绩强劲.pdf
- 4 时代新材研究报告:风电叶片龙头,新材料平台蓄势待发.pdf
- 5 建筑材料行业分析:25Q1基金和陆股通均加仓玻纤和新材料.pdf
- 6 建材建筑新材料行业2025年中期策略报告:出海,更快更坚定.pdf
- 7 AI新材料行业深度分析:AI发展为何离不开金属软磁粉芯.pdf
- 8 新材料产业深度报告:核聚变临界点已至,关键部件与材料迎战略机遇——新材料产业框架之五.pdf
- 9 有色金属行业分析:有色牛市再进阶,AI和机器人新材料乘风而起.pdf
- 10 金属新材料行业周报:美联储降息如期落地,宽松预期助力有色金属向上.pdf
- 1 金属新材料行业周报:美联储降息如期落地,宽松预期助力有色金属向上.pdf
- 2 小金属及新材料行业2026年度投资策略(有色板块成长篇):小金属供给收紧筑底,AI金属需求高增空间广.pdf
- 3 兴发集团:创新助力,新能源新材料放光彩.pdf
- 4 泰禾股份研究报告:投资价值分析报告:立足创新基因与国际化布局,植保与新材料双线并进.pdf
- 5 新材料产业周报:我国5G用户普及率已达83.9%,NAND价格突破历史新高.pdf
- 6 有色金属行业金属新材料高频数据周报:碳酸锂价格一周上涨8.4%.pdf
- 7 新材料行业周报:政策赋能商业航天高速发展,碳纤维底部确认景气有望回升.pdf
- 8 新材料行业周报:特斯拉机器人2027年有望公开销售,建议关注上游材料发展机遇.pdf
- 9 有色金属新材料行业2026年度策略报告.pdf
- 10 有色金属行业金属新材料高频数据周报:粗铟价格一周上涨35%.pdf
- 全部热门
- 本年热门
- 本季热门
- 1 2025年永兴材料研究报告:低成本云母提锂龙头,锂电和特钢双轮驱动
- 2 锂电新能源风起云涌:永兴材料的产能跃升之路
- 3 永兴材料:锂电新能源与特钢新材料双轮驱动
- 4 2024年永兴材料研究报告:低成本云母提锂龙头,分红预期渐强
- 5 2023年永兴材料研究报告 不锈钢线棒材龙头,切入新能源快车道
- 6 2022年永兴材料研究报告 云母提锂技术领先,一体化锂供应商的产业链地位不断增强
- 7 2022年永兴材料研究报告 不锈钢业务稳步发展,把握新能源东风
- 8 2022年永兴材料发展现状及主营业务分析 实现锂离子电池宽温区长寿命的关键在于负极
- 9 永兴材料研究报告:特钢为盾锂电为剑,攻守兼备成长可期
- 10 永兴材料深度解析:锂业新贵,勇立潮头
- 1 2025年永兴材料研究报告:低成本云母提锂龙头,锂电和特钢双轮驱动
- 2 2026年第10周新材料行业周报:霍尔木兹海峡商业航运实质中断,关注维生素、氨基酸产业机遇
- 3 2026年中国化学公司研究报告:实业新材料有望重估,化工工程不断突破
- 4 2026年军工及新材料行业:从俄乌战争看智能化趋势
- 5 2026年海亮股份深度报告:全球铜管智造龙头,海外高利产能与铜箔、AI新材料共创高增
- 6 2026年第9周基础化工行业化工新材料周报:本周SAF等价格上涨,十五五新能源发展目标确立
- 7 2026年皖维高新公司研究报告:PVA龙头新材料有望放量,巩固主业优势
- 8 2026年金固股份深度报告:阿凡达十年磨一剑,铌微新材料平台化
- 9 2026年第7周金属新材料行业周报:全球最大镍矿配额或大幅削减,重视供给定价品种
- 10 2026年北交所投资框架工具书:新材料产业深度转型下的北交所投资机遇
- 1 2026年第10周新材料行业周报:霍尔木兹海峡商业航运实质中断,关注维生素、氨基酸产业机遇
- 2 2026年中国化学公司研究报告:实业新材料有望重估,化工工程不断突破
- 3 2026年军工及新材料行业:从俄乌战争看智能化趋势
- 4 2026年海亮股份深度报告:全球铜管智造龙头,海外高利产能与铜箔、AI新材料共创高增
- 5 2026年第9周基础化工行业化工新材料周报:本周SAF等价格上涨,十五五新能源发展目标确立
- 6 2026年皖维高新公司研究报告:PVA龙头新材料有望放量,巩固主业优势
- 7 2026年金固股份深度报告:阿凡达十年磨一剑,铌微新材料平台化
- 8 2026年第7周金属新材料行业周报:全球最大镍矿配额或大幅削减,重视供给定价品种
- 9 2026年北交所投资框架工具书:新材料产业深度转型下的北交所投资机遇
- 10 2026年皖维高新深度报告:PVA龙头新材料有望放量,巩固主业优势
- 最新文档
- 最新精读
- 1 2026年中国医药行业:全球减重药物市场,千亿蓝海与创新迭代
- 2 2026年银行自营投资手册(三):流动性监管指标对银行投资行为的影响(上)
- 3 2026年香港房地产行业跟踪报告:如何看待本轮香港楼市复苏的本质?
- 4 2026年投资银行业与经纪业行业:复盘投融资平衡周期,如何看待本轮“慢牛”的持续性?
- 5 2026年电子设备、仪器和元件行业“智存新纪元”系列之一:CXL,互联筑池化,破局内存墙
- 6 2026年银行业上市银行Q1及全年业绩展望:业绩弹性释放,关注负债成本优化和中收潜力
- 7 2026年区域经济系列专题研究报告:“都”与“城”相融、疏解与协同并举——现代化首都都市圈空间协同规划详解
- 8 2026年历史6轮油价上行周期对当下交易的启示
- 9 2026年国防军工行业:商业航天革命先驱Starlink深度解析
- 10 2026年创新引领,AI赋能:把握科技产业升级下的投资机会
