铂力特专题报告:金属3D打印龙头,航空航天“铸剑人”
- 来源:国元证券
- 发布时间:2021/09/11
- 浏览次数:1472
- 举报
1.复盘:铂力特如何成为金属增材制造领军企业
1.1公司为国内金属增材制造龙头,打造全产业链布局生态
铂力特为中国领先金属增材制造技术全套解决方案提供商。公司为国内生产规模最大的金属增材制造商,拥有增材制造装备180余台,相关分析检测装备60余台。形成了以增材制造装备、定制化产品、技术服务以及粉末原材料生产品,辅以进口装备销售代理、软件、配件销售的产品结构。未来还将进一步拓展大尺寸激光选区熔化装备、工艺技术以及粉末材料等产品的开发,产品覆盖航空航天、工业机械、能源动力、科研院所、医疗研究、汽车制造及电子工业等领域。
公司近年收入保持高增长,即使在2019年全球3D打印企业收入普遍下滑时仍保持正增长,且在2020年中国从疫情中逐渐恢复后增速重回高速增长区间。2016至2020年4年保持约25%CAGR增长。
公司利润端表现同样优异,2016至2020年4年保持约29%CAGR增长。 2021H1公司营收同比增长122.74%保持高速增长态势,利润端出现亏损主要是由于报告期计提限制性股票的股份支付所致,管理费用同比上升0.87亿元,增幅554.77%。
1.2“产学研”合作典范,深耕增材制造二十余年得硕果
黄卫东团队为国内外较早开始金属3D打印研究团队之一。历任公司董事长、董事的黄卫东教授为凝固技术国家重点实验室主任,早在1995年就产生了关于金属成形技术的全新构思,通过将3D打印技术与同步送粉激光熔覆相结合形成一种新技术,用于直接制造高强度力学载荷的致密金属零件。2001年黄卫东团队申请了中国首批关于激光立体成形技术的源头创新专利。2007年黄卫东带领团队研制并出售了国内第一台大型金属3D打印机商用化设备。
2011年开始科研成果产业化转化,成立西安铂力特激光成形技术有限公司。2011年7月由西安工业大学与成员股东出资成立西安铂力特激光成形技术有限公司,黄卫东出任董事长,公司快速成长为国内国际知名金属3D打印全套方案提供商,销售收入在2016年达到1.6亿元。
二十余年深耕,“产研结合”打造全球金属增材领军企业。铂力特的发展采用了“产研结合”方式,其中凝固技术国家重点实验室主要专注于金属3D打印技术的基础研究,而铂力特侧重于竞争性、直接应用型技术开发。这种学术、研究与商业相辅相成的形式让创新成为了开拓市场推动力,公司逐渐成长为全球金属增材制造领军企业。
1.3从专利角度出发,解读公司技术壁垒
海外龙头从专利发明起步,打造全球市场领导者。成立于上世纪80年代,目前已成为全球龙头的3D Systems和Stratasys均遵循了类似的发展轨迹,根据自己发明的3D打印技术专利推出商业化3D打印设备,并继续通过创新与并购持续提升公司技术水平引领行业发展:
3D Systems创始人为光固化成形(SLA)发明者。3D Systems创始人Charles Hull发明了立体光固化成形技术,通过紫外光将感光液体固化来进行逐层打印。1986年他为该技术申请了专利,并在同年成立3D Systems公司,1988年就已推出了第一台基于SLA技术的商用3D打印机。2011年3D Systems挂牌上市,2020年收入规模已达到5.57亿美元。
Stratasys创始人为熔融沉积建模(FDM)发明者。Stratasys创始人Scott Crump为了将CAD模型转化为实物从而测试产品,发明了将热塑性材料高温融化后喷射打印的FDM技术。该技术于1989年获得专利,同年Scott Crump创立了Stratasys,1992年Stratasys推出了第一款商用3D打印设备,1994年挂牌上市,2020年收入规模已达到5.21亿美元。
3D Systems与Stratasys发明专利成为行业基础专利,专利本身到期失效但同族专利仍有效。3D Systems的SLA专利US457330A和Stratasys的FDM专利US5121329A申请于3D打印行业发展初期,目前被引证次数极多,基本可以认为是3D行业的基础专利。同时,3D Systems与Stratasys也不断引证自己和对方的基础专利,一方面显示了行业龙头通过不断在自己的专利上进行创新打造技术壁垒,一方面也说明了3D打印领域没有企业具有完全垄断的技术,技术之间均存在互相的借鉴和学习。
国内企业起步较晚缺乏核心专利,或仍需“专利突围”。一般专利重要程度可以通过被引次数(反应后续专利基于当前专利)、同族专利数量(反映发明人需求更大专利保护)衡量。而金属3D打印领域当前高频被引专利仅含有部分国内高校,国内企业缺乏核心专利。
通过将铂力特与3D Systems、Stratasys和全球金属3D打印龙头EOS比较,我们认为铂力特已有足够专利技术构筑技术护城河:
以铂力特为申请人的专利布局较晚,但其技术团队专利起步较早,技术积累依旧存在,专利已授权给铂力特使用。根据公开数据库查询,铂力特最早的专利申请来自于2011年公司成立时,但黄卫东团队在2001年时已有激光立体成形相关专利布局。2011年西北工业大学同意将黄卫东团队科研团队研发的科技成果以独占方式授权铂力特使用,许可费用共计2400万元。
铂力特专利数量快速追赶,累计申请专利341项。从1998年到2014年之间,Stratasys、3D Systems、EOS均有较稳定的专利产出,在2014年左右出现了爆发式增长,或与专利集中到期需要申请同族专利进行专利保护有关。铂力特起步较晚在2011年开始有专利积累,但在2016年开始专利申请出现爆发式增长,截至2021年6月底铂力特累计申请专利341项,拥有授权专利180项,其中发明专利56项。
铂力特所申请专利涵盖“原材料、工艺、设计、装备”等自主知识核心技术,自主研发能力强。根据SooPAT数据,铂力特当前专利布局根据分类号小类分类主要集中在增材制造技术、金属粉末加工制造、金属的焊接熔覆等,具体到各项专利上基本覆盖了原材料(合金粉末)、工艺(制备方法、快速成形方法)、设计(设备零部件和产品设计)、设备(SLM设备等)。公司核心技术自主研发,技术实力较强。
1.4在合适的时间布局最佳细分赛道,站稳脚跟向更大市场扩张
1.4.1综合考量成本和加工效果,航空航天成为了金属3D打印最优应用领域
一个新的加工技术对于企业来说,核心考虑的是成本与加工效果,如果更低的成本实现了同样的加工效果或更高的成本实现了更优的加工效果则均有应用的空间,而航空航天领域由于对成本相对不敏感,3D打印的优势就被显著的放大。
3D打印虽相对传统精密加工在精度、可加工材料等方面仍有不足,但对于成本相对不敏感的航空航天,3D打印带来的不可替代的优势被显著放大:
一体化成形复杂结构件,缩短供应链同时提升性能。2017年10月GE完成了T901-GE-900涡轮轴发动机原型测试,其中一个3D打印零件原先是由50多个子部件通过焊接、螺栓链接组装而成。一体化直接成形省去了传统制造方式复杂的供应流程,供应链的缩短不仅降低了成本也降低了企业备货需要的库存。同时直接成形也一定程度上提升了良率与最终结构件的机械性能(不会出现锻造、焊接等制造工艺带来的性能损失),可以说相比传统制造方式具有无法比拟的优势。
通过不同的设计思路,保持性能同时降低零部件重量。3D打印相比传统加工方式最大的一个不同就是带来了完全不同的设计理念,让设计师改变设计思路,创造因3D打印而生的零部件。目前最成功的案例来自于GE一体化打印的燃油喷嘴,其在2015年通过航空认证,目前已交付超10000件。以3D打印理念设计,最终带来重量降低25%,寿命增长5倍,成本降低30%,对于“寸土寸金”的飞机来说重量降低价值极高。
根据3dpbm数据,全球航空航天增材制造市场空间有望从2020年的30亿美元增长至2030年170亿美元,保持19.36%CAGR,这其中包含了增材制造的设备、材料与增材制造产品,其中设备市场规模则有望保持近13%CAGR增长。
1.4.2公司扎根航空航天,带来规模快速成长
公司优选赛道扎根航空航天,贡献公司主要收入。公司金属3D打印定制化产品在国内航空航天增材制造金属零部件产品市场占有率较高,客户包括中航工业下属单位、航天科工下属单位、航天科技下属单位、航发集团下属单位、中国商飞、中国神华能源、中核集团下属单位、中船重工下属单位以及各类科研院校等。
在航空航天领域公司已与头部企业达成稳固合作关系,客户质量优异。在海外市场公司自2014年已开始与空中客车合作,在2017至2018年正式签订框架与工作包协议,成为了空中客车亚洲唯一增材制造供应商。除空客外,公司也与GE、中航工业、中国航发、中国商飞、航天科工、航天科技、中核集团、中船重工等企业都有稳固的合作关系。
2.探讨:如何理解铂力特未来的成长空间
2.1赛道:3D打印长坡厚雪,正处高速发展时期
2.1.1 3D打印带来新的设计、制造理念
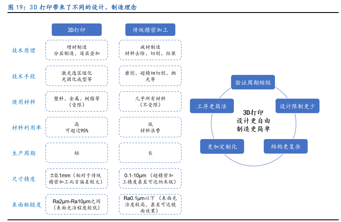
3D打印技术从模型开始,将3D模型进行“切片”使其成为多个可以理解为2D平面的薄层,再通过类似喷墨打印机的方式进行逐层的打印与堆叠,从而通过逐层控制材料在3D空间的位置和黏合力来制造物体。3D打印技术又称为增材制造(Additive Manufacture,AM)技术,在航空航天、医疗、工业等领域具有广阔发展前景。
从减材制造到增材制造,3D打印突破传统制造方式限制,带来完全不同的设计理念。传统机械加工方法主要是减材制造,在其制造过程中材料逐渐减少以完成最终成形,或使用模具完成等材制造。3D打印所属的增材制造则打破了传统制造方式限制,利用数字化技术直接完成产品成形,让3D打印完全颠覆了原有制造业设计方式,创造了为增材制造而设计的产品,带来了不可替代的巨大优势:
缩短产品研发与迭代周期。3D打印由模型直接成形,可以极大的降低产品研制周期,节约昂贵的模具费用,提高产品研发迭代速度。
一体化高效成形复杂结构。3D打印原理为用二维截面叠加制造三维几何体,可制造传统精密加工难以制造的复杂结构件,保持产品质量的同时提高良率。同时可以通过重新设计优化复杂部件结构使其变为简单结构,大幅降低重量。
高材料利用率。与传统精密加工技术相比,金属3D打印技术可节约大量材料,特别是对较为昂贵的金属材料而言,可节约较大的成本。
实现优良力学性能。以金属3D打印为例,其成形后内部冶金质量均匀致密,无其他冶金缺陷,同时材料内部组织为细小亚结构,成形零件可在不损失塑性的情况下使强度得到较大提高。
3D打印带来了基于增材制造的产品设计理念。可以理解为3D打印与传统精密加工的一个核心区别在于,所成形零部件的结构设计变化不改变加工方式,即设计者可以在一定约束范围内(激光加工原理约束、激光加工工艺约束)通过拓扑优化、有限元分析去优化模型结构。
2.1.2技术逐渐成熟,行业正处高速成长,下游应用多点开花
根据Gartner新兴技术成熟曲线复盘3D打印发展历程,我们认为在十年前首次出现广泛消费级应用带来的关注度高点后,3D打印技术的持续进步逐渐证明了其对于制造业的价值,从最初因为“概念”而受到追捧,到通过不断拓展的实际应用打开市场,正在进行从仅可用于原型制造到小批量、大批量终端部件直接生产的跨越式发展。
技术进步推动3D打印相比传统加工方式盈亏平衡产量不断提升。在以技术革新追求大规模生产前,3D打印通常仅在产量较低时具有经济性,因此适合定制化、设计快速迭代的小批量制造。伴随着目前设备、材料、服务供应商技术不断突破,3D打印开始逐步在大规模生产上具有经济性,具有大规模生产能力的“增材制造2.0”将使3D打印迎来一个高速发展的十年。
全球3D打印市场规模有望维持20%CAGR高速增长,在2026年达到约372亿美元。根据3d hub统计的Wohler’s、EY、SmarTech等十家市场咨询机构数据,2020年估计的全球3D打印市场规模平均值为126亿美元,同比增长21%,自2014年以来保持约25%复合增长率,其中包含了3D打印设备、软件、材料和服务的收入,但不包括企业内部在增材制造领域的投资。 在2021至2026年,各家机构预测的平均增速将维持在20%CAGR,在2026年达到372亿美元。
3D打印技术应用处于快速发展期,下游应用不断拓宽。3D打印技术由于成本较高,目前正从相对较窄的应用范围不断拓宽,在航空航天、医疗、汽车、模具等领域不断涌现新的应用场景。
除上文提到的3D打印在航空航天领域应用表现优异外,3D打印在汽车、医疗等领域也具有较大潜在应用空间:
全球汽车增材制造市场需求有望在2029年达到90亿美元,设备规模占比约43%。根据3dpbm统计数据,汽车增材制造市场规模在2019年约为13.90亿美元,在后续有望保持20.64%CAGR直到2029年达到90亿美元。其中2019年设备规模占比约43%,主要是由于汽车行业持续推进整车与零部件成本的降低,与其他快速推进大规模定制化的产业(航空航天、医疗等)相比,增材制造对于汽车行业的用户来说所带来的效益提升偏长期,生产需要规模化后才能逐渐提升效益。
3D打印在医疗领域极具潜力,市场规模有望在2025年达到67亿美元。当前3D打印在植入物领域已有丰富案例,正向产业化应用转变,例如由3D打印的髋关节植入物已经超过10万个。骨科植入物是3D打印当前在医疗领域最成熟的应用,同时3D打印在手术规划模型、手术器械、牙科、正畸器械和康复器械等领域均有较大应用空间。根据3dpbm数据,2020年全球医疗领域3D打印市场规模为27.65亿美元,有望在2020至2025年间保持19.43%CAGR增长,在2025年达到67亿美元,其中2025年设备市场规模占比约为14%。
2.2空间:航空航天布局极具成长潜力,新应用领域蓄势待发
公司增材制造零件广泛应用于“弹箭星船机”,在航空航天领域大施拳脚。公司深耕航空航天领域多年,支持国家60余项重点型号的建设,增材制造的零件广泛应用于“弹箭星船机”。
“十四五”期间随着国防战略全面转型,航空航天装备升级换代节奏有望加快,航空航天零部件制造正处上升期。随着国家“十四五”规划重点内容将围绕新一代航空装备、精确打击武器、无人装备及信息化装备为重点,新一代航空航天装备及精确打击武器将进入批量装备阶段,同时随着军民融合改革的深入推进,主机厂一般能力产能将进一步释放到上游民营企业。
2.2.1导弹:消耗属性最强,采购量有望持续上升
战略储备以及实战化训练加大导弹消耗,导弹需求有望持续增长。进入2021年以来,国家多次强调“全面加强练兵备战”,随着“十四五”实弹演习频率显著提升,我国导弹采购需求快速提升。根据国防部信息,2021年上半年基础训练强度明显增大,全军弹药消耗大幅增加。
3D打印加持,导弹结构件轻量化设计提升使用效益。根据解放军报信息,3D打印导弹与传统制造方法相比,不仅能够降低成本,还能极大缩短导弹零部件的设计和更新时间,3D打印技术也解除了弹头制造中的各种限制,可以改善导弹的热力学性能并尝试之前无法使用的设计。雷神、洛克希德·马丁等公司早在2016年就已尝试通过3D打印寻找新的导弹部件方法,根据公开资料信息,导弹弹头减重1KG,可实现12至15km射程增加,我们认为3D打印对导弹性能具有明显提升,在该领域需求有望持续提升。
2.2.2航空航天:“十四五”期间新装备有望加速列装
1)军机:“十四五”期间“补量提质”,3D打印部件需求有望提升
在新时期战略空军建设目标下,国家大力发展先进战斗机、战略运输机/轰炸机,提高纵深攻击能力、远程投送/打击能力和立体攻防能力,弥补代际差,实现代际换装,提高信息化、自动化程度,未来军机发展主要是“补量”、“提质”两个方面:
补量:对标美国,中国军机数量仍存缺口
根据WorldAirForce2021数据,2020年我国固定翼军机1571架,仅为美国的二分之一,并且我国战斗机中仍有近半的二代机,三代机620架,四代机19架,而美国则以三代机为主,达2003架,四代机508架,中美差距较大,先进机型数量亟待迅速提升。
提质:先进战机数量占比较低,亟待迅速提升
根据WorldAirForce2021数据,2020年美国现役战斗机中四代机占比高达20%,而当前中国这一数据仅1.58%,J-20作为我国首架四代机,在役数量从2017年的2架增长至2020年的19架复合增速高达111.8%,我国先进战机正处于高速列装中,但占比仍有较大提升空间。
2)民机:中国有望成为客机新机交付最大市场,民机市场迎来高增长
根据商飞公司市场预测年报,2020至2039年全球新机交付各座级喷气客机价值将达到近6万亿美元,其中中国新机交付价值量将达到1.33万亿美元,成为全球最大客机新机交付市场。
公司3D打印部件应用于C919验证机,有望充分受益中国客机市场发展。根据西北工业大学信息,公司3D打印钛合金中央翼缘条于2012年1月打印成功,2013年成功应用于C919首架验证机上,力学性能先后通过商飞五项性能测试,强度一致性显著优于美国波音公司标准。继C919中央翼缘条后,公司已应用金属3D打印技术为国产各类飞机制备了近2万个零部件,其中绝大部分已装机使用,后续国内客机市场发展有望使公司充分受益。
3)航天:“十四五”重点规划落地,航天科技建设持续加码
国家航天局在2021年6月新闻发布会上正式发布了“十四五”及未来一个时期发展重点规划,将重点推进行星探测、月球探测、载人航天、重型运载火箭、可重复使用天地往返运输系统、国家卫星互联网等重大工程。以其中的行星探测为例,2025年前后,将实施近地小行星取样返回和主带彗星环绕探测任务,实现近地小行星绕飞探测、附着和取样返回;2030年前后,实施火星取样返回任务;还将实施木星系环绕探测和行星穿越探测任务,我们认为航天领域仍是一片蓝海,未来国家航天科技建设将持续加码。
公司增材制造技术已进入航天领域多年,设备交付西安航天发动机公司。2017年公司参与设计国防科技工业航天特种构件增材制造技术创新中心,参与完成了常规运载等33种型号中多腔道/多通道喷注器等7类结构、200余种复杂精密构件的增材制造成形,其中90余种装机试验通过热试车考核,30余种实现批量交付,增材制造构件先后成功参与了天问一号、实践卫星、北斗导航系统双星等50余次发射和飞行试验。根据南极熊3D打印网信息,公司已向西安航天发动机有限公司交付各型增材制造设备共计8台,未来双方将持续共同推进增材制造技术的在航天领域的应用和发展。
3D打印零件助力卫星入轨,公司设备得到实战验证。2019年8月千乘一号01星成功入轨,是当时国际尺寸最大的增材制造整星结构,该卫星部分轻量化零件由铂力特S-600设备打印制造,零件内部采用点阵轻量化结构,零件最小特征仅为0.5mm。整个制造过程充分展示了公司在大尺寸、精细化、特殊结构成形上的技术优势。
2.2.3航发:需求消耗双升,“新增”+“替换/修复”双轮驱动市场
民机、军机放量拉动航发需求,训练强度提升加大消耗。在当前我国军机数量快速提升,民机未来增长潜力充足背景下,对于航发的需求也将持续上升。当前我国不仅有批量量产的航空发动机型号,也有正在研制即将定型型号,未来国产航发应用空间广阔。同时除新增需求外,军机实战化训练强度加大也将加速航发消耗,“新增”+“替换/修复”双轮驱动市场发展。
公司助力中国航发出品增材制造发动机。根据公司披露信息,公司使用BLT-310设备助力中国航发开展发动机零件结构集成化设计研究,制造增材制造发动机的多个零部件,实现一体化打印,助力中航发实现“与采用传统加工工艺的发动机相比,发动机本体零件数减少50%以上,发动机本体减轻质量不低于15%”的项目目标。
2.2.4医疗、模具:有望成为公司下一个爆发点
目前3D打印在医疗领域的产业化应用主要集中于骨科植入物与齿科,爱康医疗推动3D打印骨科植入物进入临床应用。2009年北京大学第三医院将3D打印技术引入骨科领域,通过与爱康医疗合作,3D打印骨科植入物从2012年进入临床观察阶段,2015年3D打印人工髋臼杯获得国家食品药品监督总局注册批准,逐步进入临床使用。
金属3D打印骨科产品或入集采,应用有望爆发。2021年6月21日,国家组织高值耗材联合采购办公室发布人工关节国家集采公告《国家组织人工关节集中带量采购公告》(第1号)的国家组织人工关节集中带量采购企业培训会上,金属3D打印骨科髋臼产品将进入国家集采。3D打印标准化产品进入集采有望刺激医疗3D打印技术的快速发展。
公司推医疗领域用小型3D打印设备,牙科应用已具有材料成本优势。根据铂力特披露数据,采用CNC加工金属牙冠,用于切削的金属盘价格在1200元左右,可切削30-40个单位,加工时间为5-6小时,单位材料成本为30元。而采用SLM设备BLT-S200系列进行加工,7小时可打印110个单位,一公斤进口粉末价格为4000元左右,能够打印600-700个单位,单位材料成本仅5-7元,高材料利用率让3D打印已具有材料成本优势。
3D打印技术摆脱成形限制,为模具生产带来新工艺新技术。以随形冷却流道为例,3D打印利用在成形复杂结构方面的优势,摆脱了传统机加工的成形限制,让复杂结构的随形冷却流道从设计变为现实。通过对传统模具流道进行改进,让模具内的随形冷却流道保持与模具壁的距离相等或让流道集中于热点区域,从而提高冷却效率。
2.3设备竞争格局:公司设备性能全球领先,有望保持竞争优势
2.3.1 SLM设备解构
公司所使用的金属增材制造技术可以归类为粉末颗粒黏合,其中包括激光选区融化(SLM);选择性激光烧结(SLS);电子束熔炼(EBM)等。SLM是公司设备主要使用的技术,通过铺粉装置铺设固定层厚的金属粉末,后利用激光照射融化后凝固形成冶金结合层,不断重复这个过程最终直接成形零件。
SLM设备主要子系统包括:
机械模块:桁架,外观钣金,成形缸模组,铺粉模组,收粉板块,各管路,连接件,标准件等
电路系统:PLC及电气元件,传感器或监控元件,线束等
光路系统:激光器及光纤,准直镜,扫描振镜,场镜等
控制系统:工控软件,数据处理及路径规划软件等
从成本构成来看,激光器与振镜为核心器件。根据先临三维招股说明书,3D打印设备中直接材料成本占比较高,主要是生产所需要的光学部件、电学部件、结构件等。其中先临三维2018年直接材料成本占比约为87%,其中光学部件占比约30%。而根据公司招股说明书,激光器与扫描振镜为公司金属3D打印设备核心元器件,其在各型号设备成本的平均成本中分别占比约为19%与6%。
激光器作为激光光路系统核心,是SLM设备“引擎”。激光器是SLM设备最核心部分,对于功率和光斑质量都有较高要求,由于金属材料对于CO2激光器波长的光吸收率较低,当前使用的主要是光纤激光器。
激光器有望摆脱依赖进口局面,国产光纤激光器爆发有望推动行业进步。根据铂力特招股书信息,激光器市场基本被IPG、Rofin等国外企业占有,但我们认为当前在国内光纤激光器企业快速推进国产替代的背景下,光纤激光器的供应有望走上国产化道路,从而大幅降低3D打印设备的核心器件成本,关于光纤激光器的国产替代推进可以参考我们于2020年7月1日发布的《光纤激光器行业深度报告》。
振镜扫描系统用于加工定位,严重依赖进口。振镜扫描系统主要由X和Y镜片和驱动镜片的电动机组成,其中控制电动机是关键。当前国内振镜扫描系统主要从德国、美国购买,其中主要采购德国Scanlab公司产品,购买流程长且成本较高。
2.3.2 SLM设备始于德国,公司不断追赶性能已全球领先
海外SLM设备龙头以SLM Solutions和EOS为代表。SLM的技术思想最先由德国Fraunhofer研究所于1995年提出,世界上第一台SLM设备由德国MCP-MEK公司推出,该公司即现在的SLM Solutions公司,为金属增材制造领域头部企业。德国EOS则专攻粉末烧结成形技术,也属于全球头部企业,装机量超过3000台。
国内SLM设备龙头主要为铂力特与华曙高科。铂力特目前在国内市场占有率最高,2016至2019年自研设备销量已超过百台,是我国领先金属3D打印技术全套方案供应商。华曙高科也不断开展SLM技术为代表的金属打印设备研制。
从代理销售到自研,公司自研设备出货量快速提升。在公司发展初期,公司通过代理销售德国EOS设备掌握了相关设备的使用经验及核心工艺,伴随着公司自研设备的稳定性及知名度不断提升,公司自研设备的出货量不断提升。2020年公司自研设备出货81台,同比增长131.43%,同时2016至2018年公司向客户销售的定制化产品中由公司自研设备生产的比例从22.92%提升至70.62%。
公司同类设备参数达到海外龙头水平。根据公司招股书数据,公司 S500、S600主要对标EOS M400与M400-4,从设备关键参数指标来看,基本达到EOS同类产品水平。
公司2021年重磅新品S800设备性能已走向全球领先水平。2021年5月公司发布了最新大尺寸高效成形设备S800,可选配6/8/10激光头方案,成形尺寸高达800mmx800mmx600mm。作为比较,SLM Solutions和EOS当前设备最大成形尺寸为500x280x850mm和400×400×400mm。
2.3.3积累大量“Know How”,公司设备有望持续保持竞争优势
面对同样具有较长时间经验积累的海外龙头企业,我们认为公司设备有望发挥价格优势。根据中国北方车辆研究所2019年,在打印尺寸在200mm左右的设备中,国内报价在300-350万,国外EOS等在450万左右,打印尺寸在400mm左右的设备,国内报价在800万左右,国外在1300-1400万之间,同类设备的报价国外基本上是国内的1.5倍,我们认为在公司设备性能与海外龙头较为接近的情况下,公司设备性价比优异,同时考虑后续更加本土化的服务,公司面对海外龙头企业的竞争有望不落下风。
面对国内企业,公司作为先行者积累大量“Know How”有望构筑技术壁垒。公司技术水平除体现在设备参数外,还包括如何连续、重复的控制零件高质量水平,如何保持多激光头的稳定性等大量“Know How”。而在公司最新S800设备上,我们已经可以看到公司经验、技术积累成果,设备对于能量输入稳定性、流场设计、多光拼接稳定性等方面均有优化,打造稳定、自动化、智能化设备,有望成为公司设备的护城河。
2.4服务竞争格局:公司一体化生态布局,打造高附加值“铂力特品牌”服务
2.4.1国内3D打印服务参与者众多,目前投资扩产布局正热
当前国内3D打印服务商主要包括铂力特、飞尔康、鑫精合等企业,业务模式主要为向军工、航空航天等领域提供机加工、3D打印、激光修复等服务,利用自己作为服务商充足的材料、工艺、设计经验为客户提供一体化解决方案,根据南极熊3D打印网信息,当前国内3D打印服务商投资扩产布局正热,拥有近百台金属3D打印机工厂将达到8家。
2.4.2公司一体化生态布局,打造高附加值“铂力特品牌”服务
公司是国内金属3D打印设备装机规模最大企业,可实现年交付零件5万余件。公司为国内最大的增材制造产业化基地,截至2021年6月底拥有增材制造装备180余台,相关分析监测设备60余台,根据公司官网信息目前可实现年交付零件5万余件。
截至2019年7月,公司3D打印零件产品批量装机应用或支持多项国家重点型号工程的研制,包括7个飞机型号,4个无人机型号,7个航空发动机型号,2个火箭型号,3个卫星型号,5个导弹型号,2个燃机型号,1个空间站型号,涉及C919 等军民用大飞机、先进战机、无人机、高推比航空发动机、新型导弹、空间站和卫星等。
一体化生态布局,公司打造“铂力特品牌”服务。公司当前为全生态布局,可为客户提供与粉末、设备、打印、后处理、检测等相关的全定制化服务。我们认为公司作为金属增材制造的早期参与者之一,工艺积累深厚已具有明显优势,同时全生态布局也将使公司各个环节的研发有良好的协同效应,通过铂力特的粉末、设备、工艺打造“铂力特品牌”服务,我们认为公司所提供服务具有独特价值,成熟的工艺、设备带来较高附加值。
3.风险提示
金属3D打印产业化推广不及预期;设备销售规模不及预期。
报告链接:铂力特专题报告:金属3D打印龙头,航空航天“铸剑人”
(本文仅供参考,不代表我们的任何投资建议。如需使用相关信息,请参阅报告原文。)
- 铂力特研究报告:3D打印设备+服务龙头,受益于航空航天、3C等需求增长.pdf
- 铂力特研究报告:3D打印革新高端制造,行业龙头业绩可期.pdf
- 铂力特研究报告:金属增材制造领军企业,全产业链布局加速发展.pdf
- 铂力特研究报告:3D打印稀缺龙头,全产业链布局开启新篇章.pdf
- 铂力特研究报告:金属增材制造龙头,开疆拓土势如破竹.pdf
- 金属3D打印行业研究报告:传统技术的革新,高成长与高壁垒.pdf
- 金属3D打印行业分析:产品升级牵引,降本增效驱动应用拓展.pdf
- 铂力特研究报告:国内金属3D打印核心企业,颠覆传统制造打开巨大市场空间.pdf
- 金属3D打印行业研究:先进增材制造工艺,航空航天蓝海需求可期.pdf
- 铂力特(688333)研究报告:金属3D打印全产业链布局,未来成长可期.pdf
- 相关标签
- 相关专题
- 相关文档
- 相关文章
- 全部热门
- 本年热门
- 本季热门
- 1 铂力特研究报告:金属增材制造龙头,开疆拓土势如破竹.pdf
- 2 铂力特专题研究:3D打印龙头,空天增材制造先锋.pdf
- 3 铂力特专题报告:金属3D打印龙头,航空航天“铸剑人”.pdf
- 4 铂力特深度报告:国内航空航天金属增材制造龙头.pdf
- 5 铂力特研究报告:3D打印革新高端制造,行业龙头业绩可期.pdf
- 6 铂力特(688333)研究报告:金属3D打印全产业链布局,未来成长可期.pdf
- 7 铂力特研究报告:金属增材制造领军企业,全产业链布局加速发展.pdf
- 8 铂力特研究报告:国内金属3D打印核心企业,颠覆传统制造打开巨大市场空间.pdf
- 9 铂力特(688333)研究报告:受益渗透率提升、供应链改革的增材制造龙头.pdf
- 10 铂力特研究报告:国内3D打印核心企业,平台型企业迎发展先机.pdf
- 没有相关内容
- 没有相关内容
- 全部热门
- 本年热门
- 本季热门
- 1 2024年铂力特研究报告:3D打印设备+服务龙头,受益于航空航天、3C等需求增长
- 2 2024年铂力特研究报告:3D打印革新高端制造,行业龙头业绩可期
- 3 2023年铂力特研究报告:金属增材制造领军企业,全产业链布局加速发展
- 4 2023年铂力特研究报告:3D打印稀缺龙头,全产业链布局开启新篇章
- 5 2023年铂力特研究报告:金属增材制造龙头,开疆拓土势如破竹
- 6 2023年铂力特研究报告 国内3D打印企业
- 7 2023年铂力特研究报告 国内3D打印核心企业
- 8 2023年铂力特研究报告 专注航空天高端领域金属增材制造业务
- 9 铂力特专题报告:金属3D打印龙头,航空航天“铸剑人”
- 10 铂力特专题研究:3D打印龙头,空天增材制造先锋
- 没有相关内容
- 没有相关内容
- 最新文档
- 最新精读
- 1 2026年中国医药行业:全球减重药物市场,千亿蓝海与创新迭代
- 2 2026年银行自营投资手册(三):流动性监管指标对银行投资行为的影响(上)
- 3 2026年香港房地产行业跟踪报告:如何看待本轮香港楼市复苏的本质?
- 4 2026年投资银行业与经纪业行业:复盘投融资平衡周期,如何看待本轮“慢牛”的持续性?
- 5 2026年电子设备、仪器和元件行业“智存新纪元”系列之一:CXL,互联筑池化,破局内存墙
- 6 2026年银行业上市银行Q1及全年业绩展望:业绩弹性释放,关注负债成本优化和中收潜力
- 7 2026年区域经济系列专题研究报告:“都”与“城”相融、疏解与协同并举——现代化首都都市圈空间协同规划详解
- 8 2026年历史6轮油价上行周期对当下交易的启示
- 9 2026年国防军工行业:商业航天革命先驱Starlink深度解析
- 10 2026年创新引领,AI赋能:把握科技产业升级下的投资机会
