碳中和专题报告:中国碳交易市场展望与林业碳汇前景解析
- 来源:华西证券
- 发布时间:2021/06/26
- 浏览次数:1942
- 举报
01 解构碳市场:碳市场的核心政策区域
1.1 解构碳市场
碳定价意味着对碳排放主体的外部成本进行捕捉,使得以最低的社会成本实现整体环境目标。碳价主要有两种表现形式:碳税和碳市场交易 (carbon market) 。
碳税是通过规定温室气体排放量/化石燃料的碳含量的税率的方式直接为碳定价。
碳市场交易是一个基于市场的节能减排政策工具。根据交易对象划分,国际碳市场可分为碳排放权交易 (Emissions Trading, ET) 市场/ 配额交 易(Allowance-based trade)市场和 项目交易(Project-based trade) 市场两大类。《京都议定书》设立了三种碳减排的灵活履约机制,其 一是碳排放权交易 (ET), 另外两种为基于项目的交易市场机制,分别为清洁发展机制 (CDM) 和 联合履行机制 (JI)。
1.2 全球碳市场概览
全球碳排放情况:根据 Stastista, 2020年,全球化石燃料和工业二氧化碳排放量340.7亿吨,同比下降7%。2019年,亚太/北美/欧洲/中东化石地 区的燃料和工业二氧化碳排放量分别为172.7/59.8/ 41.1/21.6亿吨。2019年,中国二氧化碳排放量占世界总排放量27%。
碳交易市场:据路透社,2020年全球碳排放权交易体系市场规模约2017年水平的五倍,达2290亿欧元,同比提升约20%。其中,欧盟碳排放交易体系 (EU ETS)约占比90%;美国两大碳市场 (WCI和RGGI)市场规模分别达220亿/17亿欧元, 总规模同比增长16%。
全球主要碳交易所情况:EUETS主要交易中心有欧洲气候交易所(ECX) 、欧洲能源交易所(EEX) 、奥地利能源交易所(EXAA)、荷兰气候交易所(Climex)、北欧电力交易 所 (Nord Pool)、欧洲环境交易所 (BlueNext) 等。欧洲能源交易所、奥地利能源交易所以现货为主,欧洲气候交易所以期货交易为主。
02 碳信用机制:四类碳信用机制解读,以及林业碳汇的主要应用
2.1 四类碳信用机制
目前碳信用交易机制包含四大类,分别是《京都议定书》下的信用机制、双边信用机制、国家/地区内的信用机制和自愿碳标准。
2.2 《京都议定书》下的信用机制
清洁发展机制/Clean Development Mechanism, CDM :温室气体具有全球性,即世界任何一个角落排放或减排同样二氧化碳当量的温 室气体具有同样的全球环境效果。由于发达国家的能源利用效率高,能源结构优化,新的能源技术被大量采用,因此其减排成本高,约为 100美元/吨(CO2)以上,而发展中国家能源效率低,减排空间大,成本较低,约为10-20美元美元/吨左右。因此《京都议定书》的第12条 款提出了清洁发展机制,允许附件一缔约方(发达国家)通过提供资金和技术的方式,与非附件一缔约方(发展中国家)开展碳减排项目,由此 获取投资项目所产生的部分和全部核证减排量(Certified Emission Reductions, CERs),作为其履行减排义务的组成部分。一单位CER等同 于一公吨的二氧化碳当量。 清洁发展机制的谈判代表也正在考虑在未来将造林/再造林以外的其他林业活动与造林项目,如防止滥伐森林和森林退化(REDD)项目,一 同纳入该机制的可能性。
2.3 其他信用机制
双边信用机制
联合抵换额度机制: 2011年起,日本与发展中国家磋商,先后与蒙古、孟加拉国、埃塞俄比亚、肯尼亚、马尔代夫、越南、老挝、印度尼西 亚、哥斯达黎加、帕劳、柬埔寨、墨西哥、沙特阿拉伯、智利、缅甸、泰国、菲律宾等国达成双边协议,旨在通过联合抵换额度机制,在上 述亚洲、非洲、发展中的小岛屿国家、拉丁美洲和中东国家中实施碳减排项目/发展低碳技术以实现日本的减排目标。
国家/地区内的信用机制
CCER项目机制:CCER机制是中国应用最为广泛的自愿碳市场下的减排机制。目前发改委已备案的林业碳汇CCER 涉及五类项目:碳汇造林 项目、森林经营碳汇项目、竹子造林碳汇项目、竹林经营碳汇项目、可持续草地管理项目。
03 碳排放权交易机制:国际碳排放权交易系统现状解读,林业碳汇有望纳入EU ETS
3.1 全球主要的碳排放权交易系统日臻完善
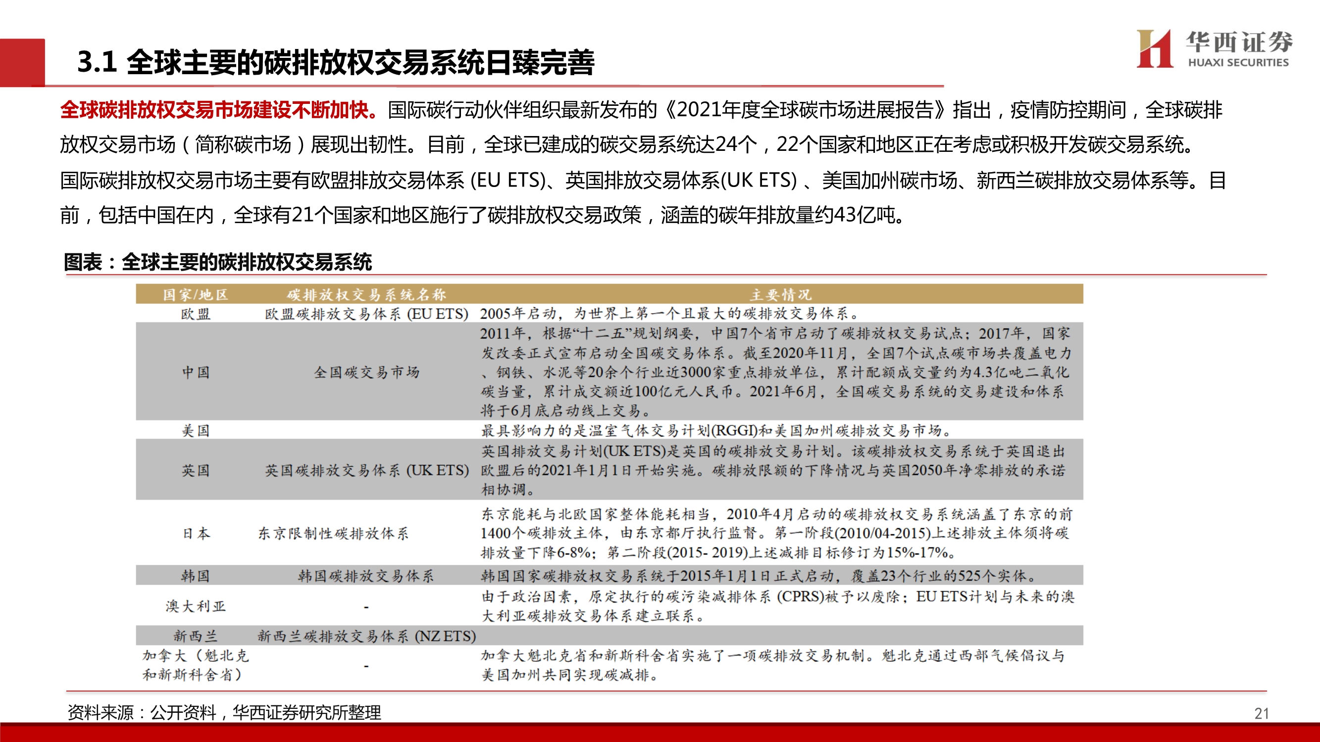
全球碳排放权交易市场建设不断加快。目前,全球已建成的碳交易系统达24个,22个国家和地区正在考虑或积极开发碳交易系统。 国际碳排放权交易市场主要有欧盟排放交易体系 (EU ETS)、英国排放交易体系(UK ETS) 、美国加州碳市场、新西兰碳排放交易体系等。目 前,包括中国在内,全球有21个国家和地区施行了碳排放权交易政策,涵盖的碳年排放量约43亿吨。
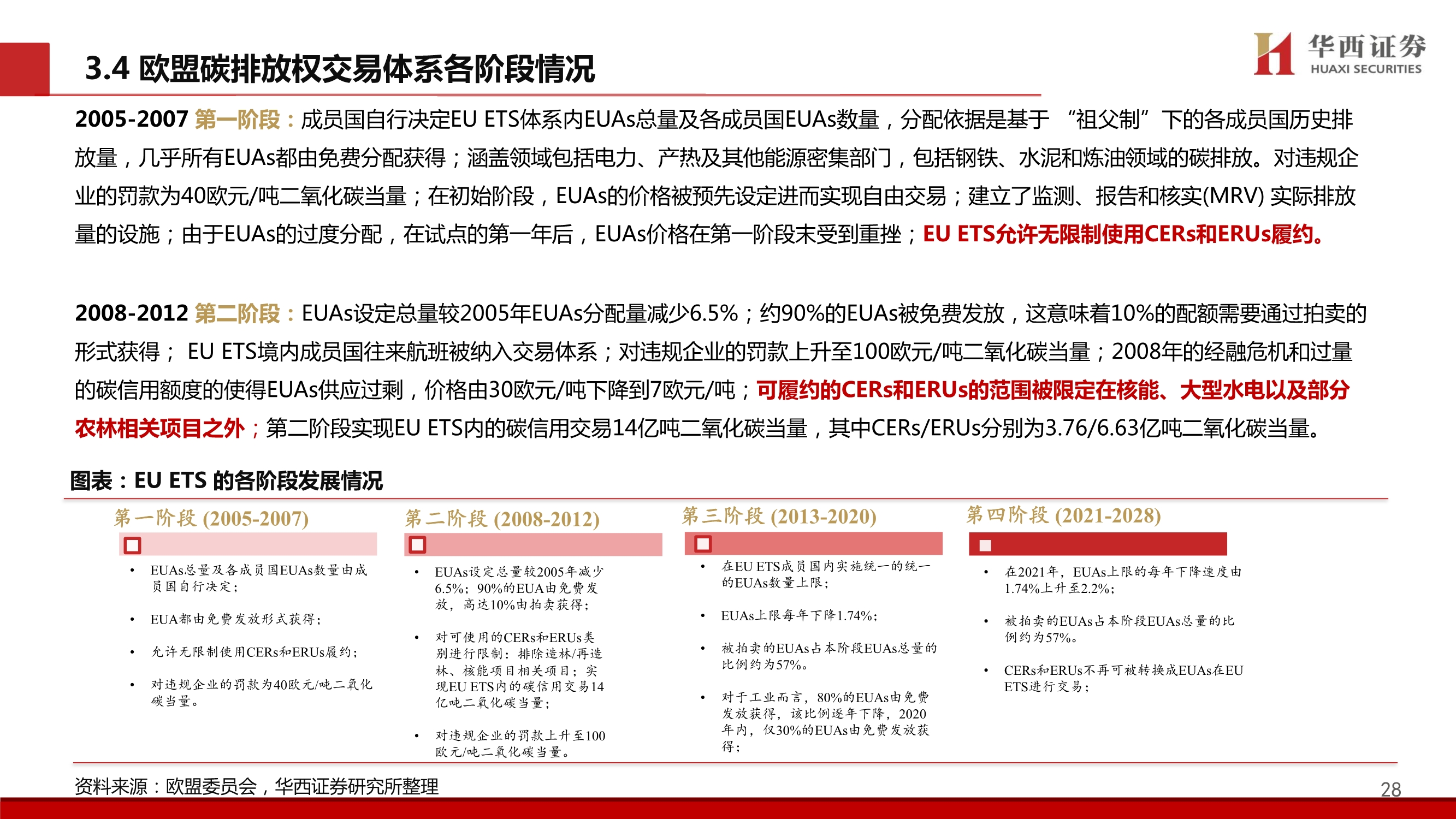
3.2 欧盟碳排放权交易体系解读
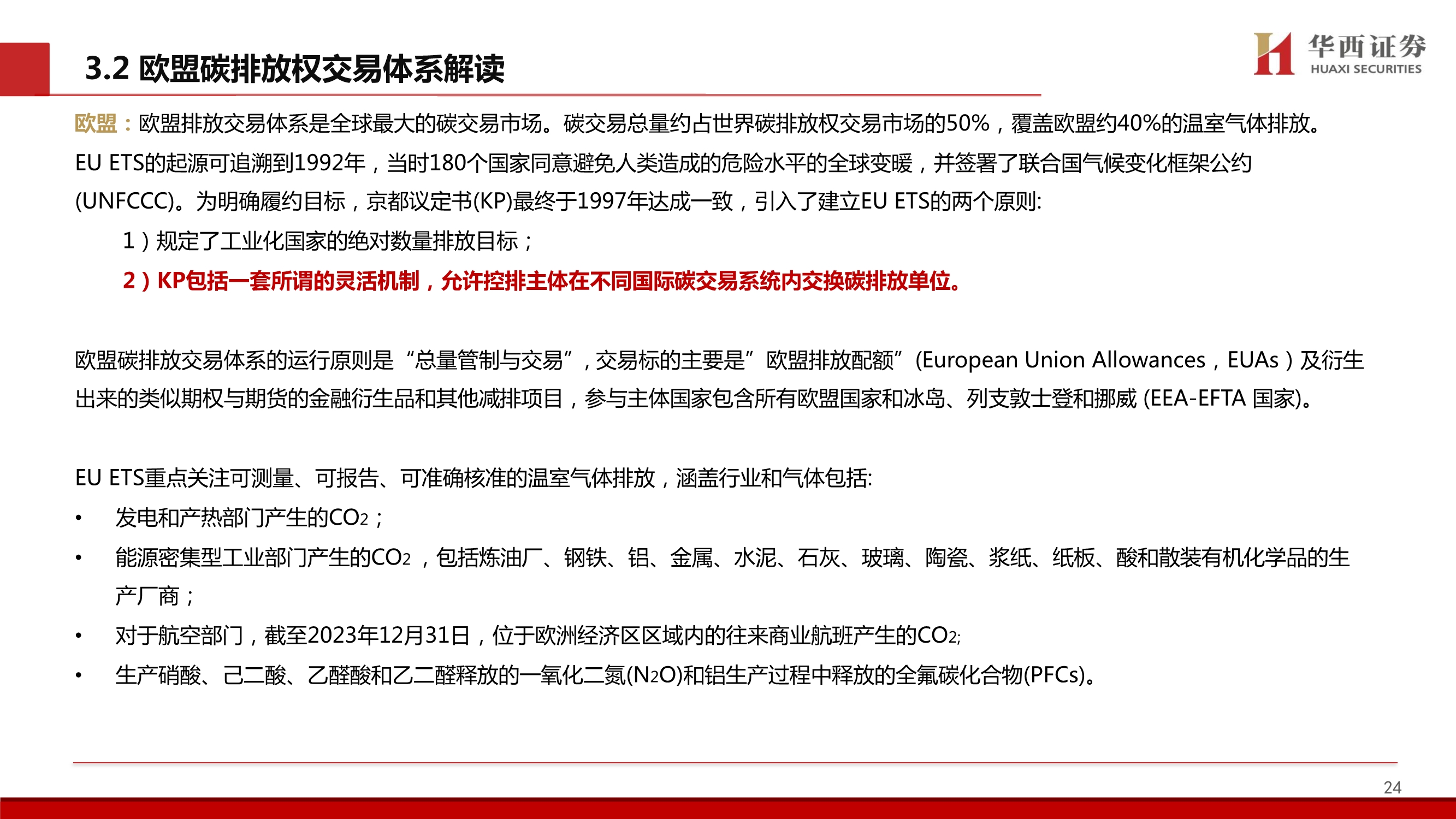
欧盟:欧盟排放交易体系是全球最大的碳交易市场。碳交易总量约占世界碳排放权交易市场的50%,覆盖欧盟约40%的温室气体排放。 EU ETS的起源可追溯到1992年,当时180个国家同意避免人类造成的危险水平的全球变暖,并签署了联合国气候变化框架公约 (UNFCCC)。为明确履约目标,京都议定书(KP)最终于1997年达成一致,引入了建立EU ETS的两个原则: 1)规定了工业化国家的绝对数量排放目标; 2)KP包括一套所谓的灵活机制,允许控排主体在不同国际碳交易系统内交换碳排放单位。
欧盟碳排放交易体系的运行原则是“总量管制与交易”, 交易标的主要是”欧盟排放配额”(European Union Allowances,EUAs)及衍生 出来的类似期权与期货的金融衍生品和其他减排项目,参与主体国家包含所有欧盟国家和冰岛、列支敦士登和挪威 (EEA-EFTA 国家)。
EU ETS重点关注可测量、可报告、可准确核准的温室气体排放,涵盖行业和气体包括:发电和产热部门产生的CO2;能源密集型工业部门产生的CO2 ,包括炼油厂、钢铁、铝、金属、水泥、石灰、玻璃、陶瓷、浆纸、纸板、酸和散装有机化学品的生 产厂商;对于航空部门,截至2023年12月31日,位于欧洲经济区区域内的往来商业航班产生的CO2;生产硝酸、己二酸、乙醛酸和乙二醛释放的一氧化二氮(N2O)和铝生产过程中释放的全氟碳化合物(PFCs)。
3.3 欧盟配额市场和信用市场互换机制
为提供更高的履约灵活性,2004年生效的根据欧盟链接指令(EU Linking Directive)的允许重点排放主体使用CDM项目产生的CER及JI 项目产生的ERU进行履约,但是EU ETS的各交易阶段对抵消信用额度的使用作出了不同的限制。
碳排放权互换主要基于两个原因:
为发挥碳减排信用机制的碳抵减 (Carbon Offset)作用,以提高《京都议定书》的履约灵活性。 EU ETS仅限于欧盟发达国家之 间,EUAs的配额获取有限,当减排目标不能通过本国减排能力达成时, EU ETS控排主体可以通过投资CDM项目, 获取由此而产生 的CERs, 通过EUAs和CER对应比例的互换协议达成互换。
就EU-ETS市场而言, 一方面,碳排放权互换使得EU ETS控排主体可以更低的经济成本实现减排目标。据测算,在发达国家/发展中 国家实施碳减排一吨二氧化碳的成本分别约为100/10-20美元。另一方面,利用CDM项目从未参与强制减排的发展中国家购买减 排信用有助于实现联合国可持续发展目标。
04:企业实现碳中和企业履行碳承诺的路径以及碳关税影响解读
4.1 有强制减排承诺的控排主体实施碳抵减的方式
1)以为欧盟碳排放权交易市场为例,自下而上地看,首先,有强制控排承诺的主体可预先通过自行碳减排手段降低企业理论碳排放量。
2)其次,可利用EU ETS免费配额实现碳抵减。在EU ETS运行的第1-2阶段内,免费配额的设定依据“祖父法”的模式,即企业过去的碳 排量。自2013年开始的EU ETS的第三个阶段始,免费配额的设定依据变更为“基准法”, 由各部门下最高效的10%的装置的碳排量的均值 决定。
3)当免费配额不足以抵消二氧化碳排放量时,企业可通过在一级市场拍卖获得或在二级市场购买需要的配额。
4)此外,在第一/二阶段内,企业可通过在信用碳市场获得的国际碳信用额度 (CERs和EURs) 抵减碳排放配额。在第三阶段内,国际碳信 用额度仅能兑换成EUAs从而实现碳抵减。
4.2 自愿控排主体实施碳抵减的方式
出于企业社会责任、公共关系、投资获利、管制预期等动机,无减排承诺的企业对于“减无可减”的剩余碳排放,可自愿购买外部的抵消 额。自愿碳市场允许碳排放者通过购买旨在消除或减少大气中温室气体的项目所排放的碳信用额来抵消其不可避免的排放量。目前在企业 间应用最广泛的是黄金标准(GS)和核证减排标准(VCS)。通过这些项目发放的碳信用额可以用来履行气候承诺。2020年,微软、雅诗兰黛、 穆迪等国际公司均从自愿碳市场购买了碳信用额度。
4.3 国际民航领域的控排主体实施碳抵减的方式
国际航空二氧化碳排放量大幅提升,国际航司亟须做出碳减排努力。2005年至2017年,提高的燃油效率带动了乘客的人均飞行里程数大幅增长, 据欧盟数据统计,2017年,人均飞行里程数较2005年提高60%。2017年,航空业的二氧化碳直接排放量较总体排放量占比3.8%,为仅次于公 路运输的第二大交通运输温室气体排放源。
目前仅欧洲经济区内的民用航线的碳排放被纳入EU ETS,国际航线的碳排放受国际民用航空组织管控。自2012年以来,航空业的二氧化碳排放 量已纳入欧盟碳排放交易体系 (EU ETS), EU ETS每年约降低超过1700万吨航空业的碳排放量。
国际航空碳抵消和减排计划的碳抵减目标明确。2016年10月,国际民航组织出台国际航空碳抵消和减排计划(CORSIA),旨在通过要求航空公司 监测所有国际航线的碳排放,并通过技术提高和购买其他行业的项目产生的合格碳排放许可等方式来进行碳减排或碳抵消,进而抵消CORSIA计 划中所列航线在2020年后碳排放的增长,将二氧化碳排放量稳定在2019年与2020年均值的水平,并于2050年,将二氧化碳净排放下降到 2005年水平的50%。
05 聚焦国内:中国碳市场未来展望,以及林业碳汇需求前景分析
5.1 走进中国碳市场
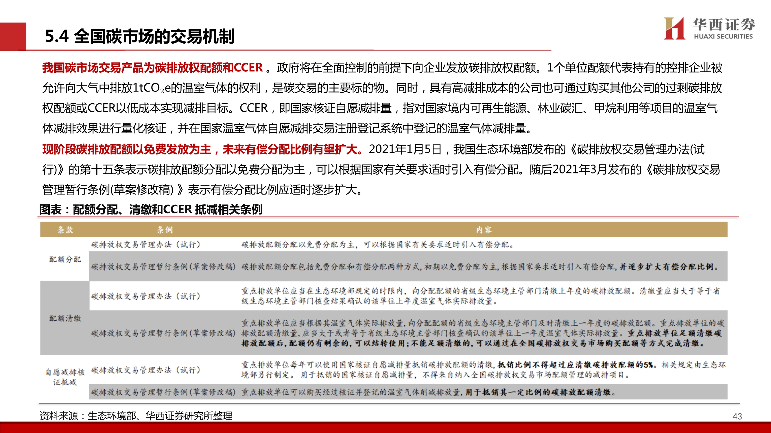
目前国内企业可参与的碳排放交易主要包括信用体系下的清洁发展机制项目、CCER (核证自愿减排量)项目和一些自愿减排项目,以及总量控制 配额交易市场下的试点碳排放权交易,和亟待上限的全国碳排放权交易。
2005-2012年,我国都主要CDM模式参与国际碳交易。2013年至2020年,但由于CERs的最大需求方欧盟表示EU ETS从2013年开始只将从 LDCs (最不发达国家)中购入CERs, 导致我国CDM签发数量大幅减少,我国的CDM 一级市场 (与原始减排主体间交易的市场)受限。
2011年,中国发布《关于开展碳排放权交易试点工作的通知》,着手打造自有的碳排放权交易体系。2013年,深圳等5个省市的试点市场启 动运行,将碳排放权交易配额和CCER (国家核证自愿减排量) 纳入交易体系。
预计2021年6月底,全国碳市场正式上限,全国碳市场第一个履约周期正式启动。
5.2 全国碳市场交易第1个履约周期正式启动
全国碳排放权市场启动在即,届时中国碳排放配额可达40亿吨,有望成为全球最大的碳排放权交易市场。据生态环境部,自2021年1月1日起, 全 国碳市场首个履约周期(截止于2021年12月31日)正式启动。 全国碳交易系统即将于2021年6月底开始线上交易。电力将为首批 (2021年)被纳 入全国碳排放权交易系统的行业, 届时碳排放配额发放量可达50亿吨。
报告节选:
报告链接:碳中和专题报告:中国碳交易市场展望与林业碳汇前景解析
(本文仅供参考,不代表我们的任何投资建议。如需使用相关信息,请参阅报告原文。)
- 北大汇丰商学院:2026年“双碳”目标再评估报告-中国电力碳中和能否提前实现?.pdf
- 环保行业碳中和系列:"十五五"碳达峰决胜期,政策深化下的投资机遇.pdf
- 中德气候合作:中德碳中和目标下转型:脱离化石能源的进展与展望.pdf
- 碳中和下重塑“西电东送”——陕西、甘肃发展定位研究.pdf
- 中国碳中和与清洁空气协同路径(2025).pdf
- 2025年集体林权制度改革重点推广科技成果汇编-国家林业和草原局.pdf
- 上海市绿化市容林业法律法规、政策文件汇编(综合篇).pdf
- 减碳绿途:通向中国高质量林业碳汇交易之路.pdf
- 林业产业的发展战略.pptx
- 林业行政处罚文书制作填写规范.pptx
- 林业碳汇行业专题报告:CCER重启在即,绿水青山就是金山银山.pdf
- 轻工制造行业专题研究:CCER年内有望重启,林业碳汇大有可为.pdf
- 岳阳林纸研究报告:文化纸老牌央企,林业碳汇领军者.pdf
- 碳中和林业碳汇专题报告:CCER重启在望,我国碳交易市场大有可为.pdf
- 碳市场专题报告:碳市场建设稳步推进,林业碳汇成新热点.pdf
- 相关文档
- 相关文章
- 全部热门
- 本年热门
- 本季热门
- 1 2021阿里巴巴碳中和行动报告.pdf
- 2 铜行业深度报告:碳中和大潮势不可挡,铜需求打开新的成长空间.pdf
- 3 数字化与碳中和园区篇.pdf
- 4 储能行业深度研究报告:碳中和下的新兴赛道,万亿市场冉冉开启.pdf
- 5 碳中和专题研究报告:三大路径和八大投资领域.pdf
- 6 碳达峰碳中和政策法规文件汇编(2022版).pdf
- 7 数智碳中和白皮书.pdf
- 8 “碳达峰、碳中和”背景下数据中心绿色高质量发展研究报告.pdf
- 9 数字碳中和白皮书.pdf
- 10 可持续发展专题研究:碳中和背景下全球气候风险治理和投资趋势.pdf
- 全部热门
- 本年热门
- 本季热门
- 1 2026年环保行业碳中和系列:"十五五"碳达峰决胜期,政策深化下的投资机遇
- 2 2025年中国碳中和与清洁空气协同路径分析:PM2.5浓度下降11.2%背后的结构性转型挑战
- 3 2025年第49周ESG行业周报:工业和信息化部,积极稳妥推进工业和信息化领域碳达峰碳中和
- 4 2025年中国物业行业碳中和转型分析:从能耗单元到碳中和细胞的社区革命
- 5 2025年全球碳中和进程分析:三倍可再生能源目标接近现实
- 6 2025年中国碳中和行业分析:全球最大碳市场覆盖60%碳排放量
- 7 2023年区块链赋能碳达峰碳中和产业分析:技术融合构建可信减排新范式
- 8 2025年碳中和认证行业分析:全球151个国家已立法推进碳中和目标
- 9 2024年中国碳达峰碳中和进程分析:全球能耗强度下降最快的国家如何引领绿色转型
- 10 2024年中国碳达峰碳中和政策分析:政策法规体系加速完善,绿色转型迎来新机遇
- 1 2026年环保行业碳中和系列:"十五五"碳达峰决胜期,政策深化下的投资机遇
- 2 2025年中国碳中和与清洁空气协同路径分析:PM2.5浓度下降11.2%背后的结构性转型挑战
- 3 2025年第49周ESG行业周报:工业和信息化部,积极稳妥推进工业和信息化领域碳达峰碳中和
- 4 2025年中国物业行业碳中和转型分析:从能耗单元到碳中和细胞的社区革命
- 5 2025年全球碳中和进程分析:三倍可再生能源目标接近现实
- 6 2025年中国碳中和行业分析:全球最大碳市场覆盖60%碳排放量
- 7 2023年区块链赋能碳达峰碳中和产业分析:技术融合构建可信减排新范式
- 8 2025年碳中和认证行业分析:全球151个国家已立法推进碳中和目标
- 9 2024年中国碳达峰碳中和进程分析:全球能耗强度下降最快的国家如何引领绿色转型
- 10 2024年中国碳达峰碳中和政策分析:政策法规体系加速完善,绿色转型迎来新机遇
- 最新文档
- 最新精读
- 1 2026年中国医药行业:全球减重药物市场,千亿蓝海与创新迭代
- 2 2026年银行自营投资手册(三):流动性监管指标对银行投资行为的影响(上)
- 3 2026年香港房地产行业跟踪报告:如何看待本轮香港楼市复苏的本质?
- 4 2026年投资银行业与经纪业行业:复盘投融资平衡周期,如何看待本轮“慢牛”的持续性?
- 5 2026年电子设备、仪器和元件行业“智存新纪元”系列之一:CXL,互联筑池化,破局内存墙
- 6 2026年银行业上市银行Q1及全年业绩展望:业绩弹性释放,关注负债成本优化和中收潜力
- 7 2026年区域经济系列专题研究报告:“都”与“城”相融、疏解与协同并举——现代化首都都市圈空间协同规划详解
- 8 2026年历史6轮油价上行周期对当下交易的启示
- 9 2026年国防军工行业:商业航天革命先驱Starlink深度解析
- 10 2026年创新引领,AI赋能:把握科技产业升级下的投资机会
