电子行业133页深度报告:5G+AI,芯片国产化
- 来源:未来智库
- 发布时间:2020/12/15
- 浏览次数:1131
- 举报
温馨提示:如需原文档,请登陆未来智库官网www.vzkoo.com,搜索下载。
核心观点:
半导体:景气上行,国产化需求加速释放。半导体行业增速重回增长态势,看好2021年高景气行业:8寸线紧张趋势加剧, 功率产品率先涨价;半导体设备产线拉动,纯国产线2021年拉动效应显著;智能化及电动化带动汽车半导体高增长。
2、消费电子:移动物联网时代开启,供应链有望强者恒强。手机端功能创新不断,无线充电叠加后摄、屏幕升级大势所趋;智 能IOT设备功能性提升,进一步带动销量增长;VR/AR技术日趋成熟,消费电子新品相继发力;供应链整合加速,叠加高端制造 产业链向国内转移,未来格局强者恒强。
3、面板:LCD格局改善,OLED加速渗透。LCD重回供小于求,部分品种较年内低点反弹近75%,价格上涨空间再次打开。 OLED加速渗透带来新机遇。
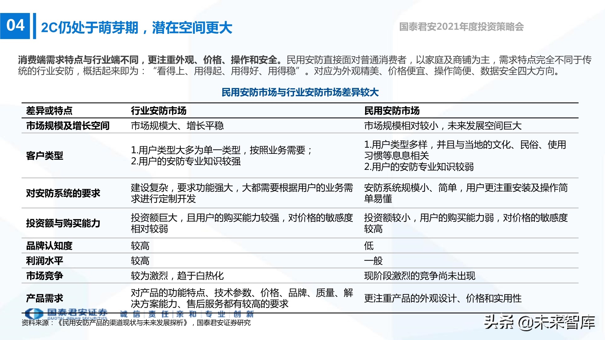
4、安防:5G+AI加速视频产品向更多应用领域渗透,应用场景不断打开。视频监控产业随不断升级的硬件、软件、技术、生态 而持续成长,5G+AI为安防行业进一步打开了多层次需求,在这轮升级趋势中龙头企业有望率先受益。
5、PCB:5G终端多点开花,带动行业需求回暖。上游覆铜板行业供需格局推动景气度上行;下游终端产品迎来创新潮,带动 PCB产品全面升级,同时消费电子、汽车电子等需求持续回暖;2021年5G基建招标开启有望推动通信板市场复苏。
6、LED:看好LED在高端显示细分领域的成长性。小间距国内占比逐渐上升,未来步入商显及高端民用显示,渗透率有望进一 步提升。Mini&MicroLED产品性能优异,在电视、平板等多领域需求驱动和龙头公司引领下,预计2021年加速落地。
7、重点企业: 立讯精密、北方华创、芯源微、华润微。
8、风险提示: 5G终端产品出货量不及预期,半导体景气度不及预期,出口政策变化影响,汇率波动。
报告节选:
(报告观点属于原作者,仅供参考。报告来源:国泰君安)
如需完整报告请登录【未来智库官网】。
(本文仅供参考,不代表我们的任何投资建议。如需使用相关信息,请参阅报告原文。)
- 2026年封装测试行业投资策略(半导体中游系列研究之十三):先进封装大时代,本土厂商崭露头角.pdf
- 上海新阳公司研究报告:平台型半导体材料公司,有望受益新一轮存储扩产.pdf
- 半导体行业ESG发展白皮书:同“芯”创未来.pdf
- 半导体行业周报:半导体产业链景气度结构性攀升,Agentic AI带动CPU价值重估.pdf
- 半导体行业3月投资策略:建议关注半导体生产链及周期复苏的模拟功率板块.pdf
- 新恒泰北交所新股申购报告:功能性发泡材料小巨人,超临界技术绑定新能源+5G赛道.pdf
- 互联网行业:加速菲律宾的5G和5G_Advanced推进,成功路线图.pdf
- 5G环境下供应链金融解决方案.pdf
- 移远通信深度报告:从连接模组到智能生态,领军5G_A与AI时代.pdf
- 新材料产业周报:我国5G用户普及率已达83.9%,NAND价格突破历史新高.pdf
- 一文看懂产业链:存储芯片本轮涨价能走多远?.pdf
- 存储芯片行业:存储芯片本轮涨价能走多远?一文看懂产业链.pdf
- 电子行业深度报告:2026年端侧AI产业深度,应用迭代驱动终端重构,见证端侧SoC芯片的价值重估与位阶提升.pdf
- 百度集团_SW港股公司深度报告:AI全栈布局,云+芯片+Robotaxi有望驱动价值重估.pdf
- 半导体行业2月投资策略:存储价格保持强势,模拟芯片周期向上.pdf
- 相关标签
- 相关专题
- 相关文档
- 相关文章
- 全部热门
- 本年热门
- 本季热门
- 1 半导体行业深度分析及投资框架(184页ppt).pdf
- 2 半导体金属行业深度报告:镓、钽、锡将显著受益于半导体复苏.pdf
- 3 集成电路产业链全景图.pdf
- 4 中国半导体行业173页深度研究报告:牛角峥嵘.pdf
- 5 百页报告深度解析中国自主可控行业全景图.pdf
- 6 半导体设备产业重磅报告:探寻半导体设备全产业链的发展机遇.pdf
- 7 半导体行业深度研究:详解全球半导体制造行业发展格局.pdf
- 8 硬核电子科技产业研究:半导体、5G、人工智能(111页).pdf
- 9 芯片行业深度分析报告:探究全球半导体行业巨擘.pdf
- 10 半导体行业新材料深度报告:硅片、光刻胶、靶材、电子特气等.pdf
- 1 2025第三代半导体产业链研究报告.pdf
- 2 功率半导体行业分析报告:技术迭代×能源革命×国产替代的三重奏.pdf
- 3 半导体先进封装系列专题报告:传统工艺升级&先进技术增量,争设备之滔滔不绝.pdf
- 4 北方华创:平台化半导体设备龙头,受益于下游资本开支扩张&国产化率提升.pdf
- 5 半导体行业专题报告:突围“硅屏障”——国产晶圆技术攻坚与供应链自主化.pdf
- 6 半导体行业研究.pdf
- 7 半导体设备行业深度报告:新工艺新结构拓宽空间,国产厂商多维发展突破海外垄断.pdf
- 8 半导体先进封装行业深度研究报告:AI算力需求激增,先进封装产业加速成长.pdf
- 9 半导体设备行业深度分析:驱动因素、国产替代、技术突破及相关公司深度梳理.pdf
- 10 光刻机行业深度研究报告:半导体设备价值之冠,国产替代迎来奇点时刻.pdf
- 1 北方华创:平台化半导体设备龙头,受益于下游资本开支扩张&国产化率提升.pdf
- 2 2026年半导体设备行业策略报告:AI驱动新成长,自主可控大时代.pdf
- 3 半导体行业投资策略:AI算力自主可控的全景蓝图与投资机遇.pdf
- 4 半导体行业:EDA工具,贯穿芯片落地全流程,国产企业蓄势待发.pdf
- 5 半导体行业:模拟IC回归新周期,国产龙头的成长空间与路径(更新).pdf
- 6 半导体行业先进封装与测试专题报告:先进封装量价齐升,测试设备景气上行.pdf
- 7 半导体与半导体生产设备行业深度报告:新旧动能切换供给竞争转势,碳化硅衬底进击再成长.pdf
- 8 半导体行业存储设备专题报告:AI驱动存储扩容,设备环节确定性凸显.pdf
- 9 半导体行业分析手册之二:混合键合设备,AI算力时代的芯片互连革命与BESI的领航之路.pdf
- 10 天承科技深度研究报告:国产PCB专用化学品龙头,布局半导体电镀业务打开成长空间.pdf
- 全部热门
- 本年热门
- 本季热门
- 1 2026年封装测试行业投资策略(半导体中游系列研究之十三):先进封装大时代,本土厂商崭露头角
- 2 2026年第10周半导体行业周报:半导体产业链景气度结构性攀升,Agentic AI带动CPU价值重估
- 3 2026年半导体行业3月投资策略:建议关注半导体生产链及周期复苏的模拟功率板块
- 4 2026年TMT行业海外龙头TMT公司业绩启示:资本开支进一步上行,半导体表现占优趋势或延续
- 5 2026年半导体行业2月份月报:半导体行业涨价蔓延未止,关注AI驱动下细分赛道结构性机会
- 6 2026年第9周半导体行业周报:台积电营收创历史新高,T_glass供不应求
- 7 2026年半导体行业深度:海外模拟IC龙头业绩验证拐点,结构性复苏主线清晰
- 8 2026年度半导体设备行业策略:看好存储与先进逻辑扩产,设备商国产化迎新机遇
- 9 2026年半导体零部件行业深度报告:高景气上行+国产替代共振,看好零部件大级别行情
- 10 2026年半导体行业业绩跟踪专题报告:行业整体景气上行,存储、设备、晶圆代工需求火热
- 1 2026年封装测试行业投资策略(半导体中游系列研究之十三):先进封装大时代,本土厂商崭露头角
- 2 2026年第10周半导体行业周报:半导体产业链景气度结构性攀升,Agentic AI带动CPU价值重估
- 3 2026年半导体行业3月投资策略:建议关注半导体生产链及周期复苏的模拟功率板块
- 4 2026年TMT行业海外龙头TMT公司业绩启示:资本开支进一步上行,半导体表现占优趋势或延续
- 5 2026年半导体行业2月份月报:半导体行业涨价蔓延未止,关注AI驱动下细分赛道结构性机会
- 6 2026年第9周半导体行业周报:台积电营收创历史新高,T_glass供不应求
- 7 2026年半导体行业深度:海外模拟IC龙头业绩验证拐点,结构性复苏主线清晰
- 8 2026年度半导体设备行业策略:看好存储与先进逻辑扩产,设备商国产化迎新机遇
- 9 2026年半导体零部件行业深度报告:高景气上行+国产替代共振,看好零部件大级别行情
- 10 2026年半导体行业业绩跟踪专题报告:行业整体景气上行,存储、设备、晶圆代工需求火热
- 1 2026年封装测试行业投资策略(半导体中游系列研究之十三):先进封装大时代,本土厂商崭露头角
- 2 2026年第10周半导体行业周报:半导体产业链景气度结构性攀升,Agentic AI带动CPU价值重估
- 3 2026年半导体行业3月投资策略:建议关注半导体生产链及周期复苏的模拟功率板块
- 4 2026年TMT行业海外龙头TMT公司业绩启示:资本开支进一步上行,半导体表现占优趋势或延续
- 5 2026年半导体行业2月份月报:半导体行业涨价蔓延未止,关注AI驱动下细分赛道结构性机会
- 6 2026年第9周半导体行业周报:台积电营收创历史新高,T_glass供不应求
- 7 2026年半导体行业深度:海外模拟IC龙头业绩验证拐点,结构性复苏主线清晰
- 8 2026年度半导体设备行业策略:看好存储与先进逻辑扩产,设备商国产化迎新机遇
- 9 2026年半导体零部件行业深度报告:高景气上行+国产替代共振,看好零部件大级别行情
- 10 2026年半导体行业业绩跟踪专题报告:行业整体景气上行,存储、设备、晶圆代工需求火热
- 最新文档
- 最新精读
- 1 2026年中国医药行业:全球减重药物市场,千亿蓝海与创新迭代
- 2 2026年银行自营投资手册(三):流动性监管指标对银行投资行为的影响(上)
- 3 2026年香港房地产行业跟踪报告:如何看待本轮香港楼市复苏的本质?
- 4 2026年投资银行业与经纪业行业:复盘投融资平衡周期,如何看待本轮“慢牛”的持续性?
- 5 2026年电子设备、仪器和元件行业“智存新纪元”系列之一:CXL,互联筑池化,破局内存墙
- 6 2026年银行业上市银行Q1及全年业绩展望:业绩弹性释放,关注负债成本优化和中收潜力
- 7 2026年区域经济系列专题研究报告:“都”与“城”相融、疏解与协同并举——现代化首都都市圈空间协同规划详解
- 8 2026年历史6轮油价上行周期对当下交易的启示
- 9 2026年国防军工行业:商业航天革命先驱Starlink深度解析
- 10 2026年创新引领,AI赋能:把握科技产业升级下的投资机会
