2020中国自动驾驶仿真蓝皮书
- 来源:未来智库
- 发布时间:2020/11/03
- 浏览次数:4844
- 举报
自动驾驶汽车在真正商业化应用前,需要 经历大量的道路测试才能达到商用要求。采用 路测来优化自动驾驶算法耗费的时间和成本太 高,且开放道路测试仍受到法规限制,极端交 通条件和场景复现困难,测试安全存在隐患。 世界各国交通环境也大相径庭,形成全球通用 的产业链体系比较困难。以上种种问题使得自 动驾驶产业链的全球化发展和技术交流面临众 多实际问题。因此,基于场景库的仿真测试是 解决自动驾驶研发测试挑战的主要路线。
自动驾驶仿真测试已经被行业广泛接受。 目前自动驾驶算法测试大约 90% 通过仿真平台 完成,9% 在测试场完成,1% 通过实际路测完 成。
第一章、自动驾驶仿真测试的意义
1.1 自动驾驶商业化面临路测数据匮乏的挑战
自动驾驶汽车在真正商业化应用前,需要经历大量的道路测试才能达到商用要求。但作为新兴事物,自动驾驶汽车仍面临着大量问题需要克服,如道路测试的时间成本、各国对于自动驾驶的法律法规容忍度、极端场景及危险工况的测试安全性、各国道路交通环境及习惯不同等问题,都给自动驾驶系统研发测试带来诸多困难。
采用路测来优化自动驾驶算法耗费的时间与成本太高。自动驾驶属于人工智能范畴,仍处于不断发展阶段。根据美国兰德公司的研究,自动驾驶算法想要达到人类驾驶员水平至少需要累计 177 亿公里的驾驶数据来完善算法。如果配置一支 100 辆自动驾驶测试车的车队,每天 24 小时不停歇路测,平均时速 25 英里(40 公里)每小时来计算,需要 500 多年的时间才能完成目标里程,期间所耗费的时间和成本是难以承受的。
自动驾驶相应交通法规及保险理赔机制的缺失制约了自动驾驶汽车路测的大范围开展。由于自动驾驶汽车尚不能保证绝对安全,我国政府对开放自动驾驶道路测试保持谨慎的态度,仅依靠部分开放道路以及智能网联测试区进行路测,难以满足自动驾驶汽车旺盛的测试需求。主要体现在以下四个方面:
自动驾驶汽车路测缺乏法律依据。目前在绝大部分公开道路,尤其是高速公路上测试自动驾驶汽车仍然缺乏法律依据,阻碍了测试的进度。
自动驾驶路测车辆禁止载人载货,导致测试不全面。现行规定明确禁止测试过程中搭乘与测试无关的人员或货物,阻碍了测试主体开展更丰富的自动驾驶技术性测试。
自动驾驶汽车事故责任划分缺乏法律依据。由于自动驾驶汽车的驾驶主体是自动驾驶系统或自动驾驶服务商,和现行人类驾驶员为主体的交通法规体系存在很大差别。《侵权责任法》、《道路交通安全法》等法规中有关机动车交通事故的责任体系将不再适合,导致目前自动驾驶汽车的相关法律纠纷出现无法可依的局面。
自动驾驶汽车缺乏相应的保险理赔机制。自动驾驶汽车突破了有关机动车保险的规定,使得目前的自动驾驶汽车“无险可投”,增加了测试企业及其他交通参与者的风险。
极端交通条件和危险场景复现困难,而且测试安全存在隐患。自动驾驶汽车在实际道路行驶过程中,极端交通条件和危险场景可遇不可求,且安全问题也是一大困扰。根据美国国家公路交通安全管理局(NHTSA)的统计数据,汽车平均行驶 43.6 万英里(70 万公里)才会发生一起事故,平均行驶 1 亿英里(1.6 亿公里)死亡大约 1 人。此外,自动驾驶汽车测试行业依然没有就测试的安全性等标准达成一致,制约了自动驾驶的研发测试。
形成全球认可的自动驾驶产业链体系比较困难。由于世界各国社会和经济环境千差万别,各地区的道路环境和交通习惯也大相径庭。中国的城市道路中快递、外卖、行人混行情况普遍存在,对于自动驾驶汽车的感知决策能力提出了更高的要求。而且中国的道路交通标志、标线设置不规范情况普遍存在,不同地区之间也有差别。国内与国外的交通标志标线颜色、文字说明等方面也存在差别,这些在短期内很难得到改变。上述种种问题使得自动驾驶产业链的全球化发展和技术交流面临众多实际问题。
1.2 基于场景库的仿真测试成为自动驾驶研发的关键(略)
目前基于场景库的仿真测试是解决自动驾驶路测数据匮乏的重要路线。仿真测试主要通过构建虚拟场景库,实现自动驾驶感知、决策规划、控制等算法的闭环仿真测试,满足自动驾驶测试的要求。场景库是自动驾驶仿真测试的基础,场景库对现实世界的覆盖率越高,仿真测试结果越真实。而且自动驾驶汽车研发的不同阶段对于场景库的要求也不同,需要场景库实现不同的测试功能。
1.3 仿真测试与道路测试结合推动自动驾驶研发
在自动驾驶的开发流程中,纯模型仿真—软件在环仿真—半实物仿真—封闭场地道路测试—开放道路测试的开发流程是最经济、高效的开发流程。
目前自动驾驶仿真已经被行业广泛接受。例如美国自动驾驶领军企业 Waymo 旗下的仿真平台 Carcraft 每天150 亿英里,相比之下,去年 6 月的数据是 100 亿英里。除 Waymo 外,通用旗下的 Cruise、AutoX、小马智行等国内外自动驾驶解决方案商也在进行大量的仿真测试,以完善自己的自动驾驶系统,仿真测试已经成为自动驾驶商用最重要的测试。
在仿真场景中,普通场景下的自动驾驶算法已经比较完善,突破难点在于一些极端场景(corner cases)。由于极端场景在现实中可遇不可求,利用仿真平台可以便捷生成,所以业界共识是加大仿真测试在自动驾驶测试中的占比。目前自动驾驶算法测试大约 90% 通过仿真平台完成,9% 在测试场完成,1% 通过实际路测完成。仿真测试结果可以在封闭场地进行测试认证,此外在道路测试基础上总结出危险场景,反馈到仿真测试与封闭场地测试中,最终形成评价结果,逐步完善评价准则和测试场景库,实现了仿真测试、封闭场地测试、道路测试的测试闭环,推动技术迭代升级。
随着仿真技术水平的提高和应用的普及,行业旨在达到通过仿真平台完成 99.9%的测试量,封闭场地测试完成0.09%,最后 0.01%到实路上去完成,这样可以使自动驾驶汽车研发达到更高效、经济的状态。
第二章、国内外自动驾驶仿真测试发展现状
2.1 政策法规现状
在世界范围内,众多国家针对自动驾驶及相关功能有着不同的政策策略及法规专注度。欧盟认为以协作、网联、自动为特征的出行模式是未来的交通系统发展趋势,但在智能网联汽车整体策略上态度相对保守。美国发展智能网联汽车拥有雄厚的产业优势,参与自动驾驶研发的企业涵盖芯片技术、算法开发、系统集成、电信运营、仿真测试、电子设备、整车制造及信息服务等领域,且全部为本土及国际高精尖企业及研究机构。日本方面,政府非常重视智能网联汽车的研发与应用,并认为加快L3、L4级别自动驾驶汽车的研发需要国家级场景库协助日本主导国际话语权。
各国与地区在仿真测试技术路线上都形成了跨领域、跨行业的合作共赢模式。欧盟大力推进各成员国、各企业机构之间的协调统一、成果共享;美国与日本企业组建跨国、跨行业联盟,发挥各自优势并分担研发成本。我国智能网联仿真测试产业发展迅速,技术创新活跃,产业规模不断扩大,但也存在顶层设计欠缺、部分关键技术缺失、标准法规滞后等问题。我国拥有全球最大汽车市场,强大的信息通信产业以及完备的计算机科学人才等良好基础,积极扩充合作和行业联盟有助于跟上国际合作潮流。
随着自动驾驶技术的发展,具备自动驾驶功能的汽车已经逐渐成为研发热点,世界各国均针对自动驾驶制定了相应战略方针,系统安全性是当前国际法规研究的重点。在联合国层面,世界车辆法规协调论坛 WP.29 成立了自动驾驶汽车工作组(GRVA),该工作组正在进行自动驾驶相关安全法规的制定。在 GRVA 子工作组 VMAD 自动驾驶安全验证方法中,形成了以道路测试、场地测试、仿真测试、审核与验证、交通场景等为支撑的“多支柱验证方法”,仿真及虚拟测试逐渐成为被国际认可的自动驾驶功能验证中必不可少的一环。2020 年中国作为联合主席成员国,参与起草 GRVA 子工作组 FRAV《自动驾驶车辆的通用功能性要求》草案,此草案从系统安全、设计运行域、故障保护响应、目标事件检测和响应、人机交互界面及操作员信息等方面提出了对自动驾驶功能安全的要求。
2020年6月,WP.29世界车辆法规协调论坛通过了世界上首个针对Level 3级自动驾驶车辆有约束力的法规——UN Regulation on Automated Lane Keeping Systems(ALKS),此条款从 2021 年 1 月正式开始生效。此条款规定了自动驾驶车辆开启自动车道保持功能的具体需求、移交条件及干预条件,其中重点约束了车载显示器、人机交互条件、与驾驶员车辆控制权移交、驾驶员没有做出正确判断后的系统退出机制等。牵头此草案的国家为日本和德国,通过此条款后,日本、法国、荷兰以及加拿大等国已经确立了此草案与当地法规的生效关系,英国同样承诺在预设的 300 英里公开测试道路上及相关区域进行相应测试。
此外,此法规同时着重描述了此自动驾驶功能与多支柱法之间的关系,提出了具体的道路测试、场地测试、仿真测试、审核与验证具体的映射关系,进一步确立了多支柱法中不同条件的交互关系。此外针对安全及相应问题,
提出了以下几点要求:
发生碰撞情况下的紧急情况的处理机制,需要利用仿真进行相应测试;
系统失效条件下,要求驾驶员取回控制权及相应条件;
提出系统移交条件以及驾驶员无回应时的系统保护的风险条件;
安装车辆驾驶员就位识别系统,识别驾驶员就位以及其控制意图识别;
车辆车载自动驾驶信息存储系统,以及其相应信息记录机制;
车辆出售前车辆性能及表现需求声明,提出配备此功能车辆的表现需求及后续保养需求等。
此法规的发布,对国内自动驾驶标准法规的制定同样具有借鉴意义。
2.2 标准发展现状
国际标准化组织 ISO 于 2018 年正式成立 TC22/SC33 WG9 自动驾驶场景工作组,制定自动驾驶测试场景相关标准。此工作组由中国牵头,汽车标准委员会秘书处王兆作为召集人,这是我国在 ISO/TC22(道路车辆委员会)范畴内首次承担国际标准工作组(WG)召集人职责,是我国在汽车国际标准化方面迈出的重要一步。WG9 工作组下一步工作重点是形成现阶段工作情况报告,尽快制定完成和发布该系列标准,为国际相关标准法规及产业应用提供支持。
自动驾驶场景工作组已于2019年通过了四项标准以及一项预留标准的立案,具体标准见下表,其中,34505 “基于场景的自动驾驶系统的评测体系”为预留草案。
中国国内在仿真测试行业中,逐步认识到相关重要性,2020 年,由中国汽车技术研究中心有限公司撰写的《自动驾驶测试场景技术发展与应用》出版上市,此书籍由全国汽车标准技术委员会 (SAC/TC 114) 及其智能网联汽车分技术委员会 (SC 34) 秘书处统筹组织规划,同济大学、华为技术有限公司、吉林大学、上汽集团前瞻技术研究部、中国第一汽车集团、中国汽车技术研究中心有限公司、国汽智联、阿里巴巴菜鸟网络等单位作为各章节主要编写单位,共计来自于 30 余家骨干单位近百名专家参与撰写。
此书作为 2019 年至今为止在仿真测试方面,涵盖最多的成员单位,最为集中的体系与内容,逐步将会成为仿真测试行业中标准的先行团队。后期相应研究标准将按照《自动驾驶测试场景技术发展与应用》逐步形成标准化内容。针对此方向标准,全国汽车标准技术委员会 (SAC/TC 114) 已于 2019 年在全国范围内成立《自动驾驶汽车仿真测试标准化需求研究》项目组,由中国汽车技术研究中心有限公司牵头组建。此项标准将在仿真测试通用要求、测试工具、测试流程等方面开展标准化研究工作,并组织项目组成员进行仿真测试与实车测试对比试验,用以验证仿真测试的真实性、可重复性等。后续该项目组将按照规划按时完成研究报告,并同步开展相关标准预研工作。
除 ISO 外,其他国家与组织也针对自动驾驶测试场景展开了研究。2016 年,德国联邦经济与能源部(BMWi)启动 PEGASUS 项目,旨在开发一套自动驾驶功能测试程序,以促进自动驾驶技术的快速落地。PEGASUS 项目内容包括定义自动驾驶车辆在仿真、测试场地以及实际环境中的测试与实验标准流程;开发一个持续的和灵活的工具链以维护自动驾驶开发与验证;在开发早期的阶段集成测试;创建跨整车厂的方法来维护高度自动驾驶功能等。
PEGASUS 项目于 2019 年 5 月结项,其中一项重要研究成果就是 OpenCRG、OpenDRIVE、OpenSCENARIO三项驾驶场景仿真格式标准。该标准已于 2018 年正式从戴姆勒和 VIRES 转交 ASAM 进行下一步标准维护与开发。以此为契机,ASAM 于 2018 年新开创一类标准——仿真,用于制定和协调自动驾驶领域的相关仿真标准。
德国自动化及测量系统标准协会(ASAM)是一家非政府的汽车领域标准化制定机构,1998 年由数位行业专家为标准化 ECU 开发与测试中的数据交互而创立,致力于实现开发流程中各环节的数据信息自由交换。截至 2019 年,共有来自亚洲、欧洲、北美洲的 295 家整车厂、供应商及科研机构加入成为会员。ASAM 推出的标准涉及多个汽车标准领域,包括仿真、车联网、测量与校准、诊断、自动化测试、软件开发、ECU 网络和数据管理与分析等。
随着自动驾驶技术的发展,仿真测试对于自动驾驶的安全落地至关重要,ASAM 发布的 OpenX 标准得到了全球广泛关注,热度逐渐提升。成员单位提出希望制定更多的仿真领域标准,并以 OpenX 命名,其中还包括Open LABEL。2019 年 10 月,由宝马开发的 OSI 标准正式移交 ASAM 进行维护与开发。至此,ASAM 启动的OpenX 包含标准达到了 5 项(见图表 6)。同时随着全球自动驾驶测试需求的提升,更多的标准提案与计划已经提上日程。2020 年是自动驾驶应用落地的重要开端,也是 OpenX 标准体系应用推广的重要一年。
目 前, 在 ASAM 仿 真 验 证 领 域,OpenX 系 列 标 准 主 要 包 括 OpenDRIVE、OpenSCENARIO、OpenSimulation Interface(OSI)、OpenLABEL 和 OpenCRG 五大板块。在仿真测试的整体流程中,OpenDRIVE 和OpenSCENARIO针对仿真场景的不同数据格式进行统一;OpenLABEL将对于原始数据和场景给出统一的标定方法;OSI 连接了自动驾驶功能与仿真工具,同时集成了多种传感器;OpenCRG 则实现了路面物理信息与静态道路场景的交互。
中国的驾驶场景极具特色,不仅道路结构、交通标志、交通信号灯等形态各异,人车混流的交通状况也为构建动态仿真场景增加了许多难度。为了更有针对性地解决与中国特色场景相关的诸多问题,ASAM 标准协会于 2018年与中汽中心下属中汽数据有限公司(以下简称“中汽数据”)开展技术交流。中汽数据在驾驶场景、模拟仿真等领域取得的进展得到了 ASAM 的高度认可。2019 年 9 月,中汽数据与 ASAM 联合发表声明,共同组建 C-ASAM 工作组。针对 ASAM OpenX 模拟仿真测试场景标准,C-ASAM 工作组将整合中国智能网联汽车行业,利用国际合作平台价值,实现互通互利,携手共进,达成共赢的局面。针对以上研究内容,从以下几大方面进行拓展(见图表 7)。
目前 C-ASAM 工作组成员包括上汽集团、腾讯、华为、百度、赛目、四维图新、北京航空航天大学等 20 余家中国企业与研究机构,共同为中国在相应标准中发声,成为中国对标国际标准内容的重要工作组。基于数据接口和格式等仿真验证领域的共性问题,ASAM 引入的 OpenX 系列标准填补了行业多项空白。该系列标准的推出与完善,使得仿真测试场景中各要素之间的隔阂逐渐被打破,原本孤立的各环节的贯通与交互成为可能。而随着我国汽车仿真验证领域的国际化接轨进程将加快,OpenX 系列标准的影响也将不断扩展。
2.3 仿真测试应用现状
目前自动驾驶仿真市场参与主体主要包括:科技公司、车企、自动驾驶解决方案商、仿真软件企业、高校及科研机构、智能网联测试示范区。由于每个市场主体在自动驾驶仿真方面的技术基础不同,因此在推动自动驾驶仿真方面的研发及合作方式呈现不同模式。
2.3.1 科技公司(略)
科技公司在仿真方面起步相对较晚,在汽车功能探索方面经验较少,但是具备大数据优势,软件开发能力强。自动驾驶汽车相比传统汽车,对软件的需求更大,科技公司进行仿真软件的探索,目的是进入市场庞大的汽车行业,建立更大的数据平台,形成新的业务增长点。目前自动驾驶仿真科技公司主要包括腾讯、百度、华为、阿里等。
2.3.2 整车企业
路测和仿真测试同步进行是整车企业的最佳选择,而自动驾驶汽车在真正实现落地之前,需经过众多功能与安全测试,路测就是其中一环。由于路测效率较低,目前很多车企都倾向于选择自动驾驶仿真测试与路测相结合的方式来完成落地前的测试工作。
当前全球各大车企正在用仿真测试里程来取代一部分实际路测里程,即自动驾驶测试 90% 通过模拟仿真平台完成,9% 通过测试场完成,1% 通过实际道路测试完成。模拟仿真测试已经成为加速自动驾驶技术研发和测试落地的重要手段。考虑到车企自身软件开发能力弱,无法独立完成仿真测试,一般通过和科技公司或者自动驾驶仿真软件企业合作,利用后者仿真软件进行自动驾驶汽车开发,如上汽与 TAD Sim,江淮与 Prescan(见图表 12)。
2.3.3 自动驾驶解决方案商
自动驾驶解决方案商主要针对自身需求研发定制化仿真软件,较少对外提供仿真服务,但借助于充足的资金、人才集聚力及自身研发驱动力,在自动驾驶仿真方面具有很强的创新能力。各领先自动驾驶解决方案商都有自身仿真测试软件,如 Waymo、Cruise、小马智行、AutoX 等。Waymo 借助大量虚拟仿真里程完善自动驾驶技术。Waymo 作为世界最领先的自动驾驶解决方案商,其核心竞争力是 Carcraft 仿真软件系统。Carcraft 可以完成从场景采集、场景库建立、仿真、测试结果反馈等一系列流程。如 Carcraft 可以将测试车在真实道路上遇到的场景直接在模拟器中进行模糊化,形成虚拟场景,同时程序员也可以将多种情况进行叠加,创造出各种极端场景。Carcraft 进行模拟后得到的数据又可以反馈给真实世界的测试车辆,如此循环迭代,使得 Waymo 自动驾驶车辆越来越完善。Carcraft 现有一支由 25000 台汽车组成的虚拟车队,这些虚拟汽车每天 24 小时运行在 Carcraft 仿真系统,每天可在虚拟世界行驶 2000 万英里的里程。截止 2020 年 4 月已完成了 150 亿英里的仿真测试里程,遥遥领先于其他公司。
Cruise 利用仿真系统(Matrix)与路测结合,重点突破车辆表现欠佳区域及危险场景。Cruise 自动驾驶仿真具备以下四个特点 :第一,能对路测过程中车辆表现欠佳的区域,在仿真器中复现这段路线以提升自动驾驶软件的性能。第二,可以在仿真器中复现危险场景,如无保护左转、不遵守交通规则的行人及车辆等,验证自动驾驶汽车的应变能力。第三,能通过不断地训练让仿真器成为新的数据机,用仿真数据反哺路测工作。第四,仿真器既能保障乘客安全,也能兼顾舒适性。据 Cruise 介绍,其每天能完成 3 万次仿真测试。
小马智行实行软件快速迭代升级的自动驾驶仿真方式。新开发功能或者 bug 修复后,首先会在仿真系统进行模拟测试,测试完成后进行场地测试或者路测,如果测试结果不符合预期重新进行代码修改。如果测试结果符合预期,通常在一天内可以完成测试,然后每周会同步到所有测试车辆,并且每个工程师可单独、并行执行,保证了自动驾驶开发的快速迭代升级。小马智行仿真系统测试场景通过两种方式建立。第一,通过路测获得所有重要的场景并数字化处理收入场景库,后续所有代码的改动都会重新测试所有的重要场景。第二,由于现实中场景收集的局限性,仿真系统还可以创造一些场景。
AutoX 通过自动驾驶车辆与仿真大数据云平台协同,驱动自动驾驶落地。AutoX 拥有一支 RoboTaxi 自动驾驶乘用车队,搭载 AutoX 硬件系统,每天收集真实世界的海量数据。仿真大数据云平台通过对车队收集的真实世界海量测试运营数据进行数据加工和压缩、质量监督、自动标注、结构化测试,并通过仿真平台以 ×1000 倍量级对真实路采数据进行混合仿真,生产出更大量级、更高难度的虚实混合仿真数据。由此,AutoX 打造了可拓展、可衡量的分布式仿真平台,并且支持大规模手工和自动场景的产生。
2.3.4 仿真软件企业
仿真软件企业可分为传统仿真软件企业、初创企业两大类(见图表 13)。传统仿真软件企业由于技术积累比较深厚,进入自动驾驶仿真具有先天优势,而且合作伙伴较多,二次开发具有优势。初创企业由于起步晚,技术积累较弱,国内企业和国外的差距较大,但依靠雄厚的资金和人才集聚力,创业公司在自动驾驶仿真软件研发方面有望迅速崛起。
在全球主流自动驾驶仿真软件企业中,美国和德国占据全球企业总数一半以上。通过图表 13 可以发现,在 22家仿真软件企业中,有8家来自美国,占总数的36%,显示了美国在自动驾驶领域的世界领先地位。来自德国有7家占总数的 32%,主要是德国在传统仿真软件领域的坚实基础促进了自动驾驶仿真的发展。中国有 3 家自动驾驶仿真软件初创企业,但在汽车传统仿真领域存在短板,在自动驾驶仿真方面积累薄弱,创新性不足。
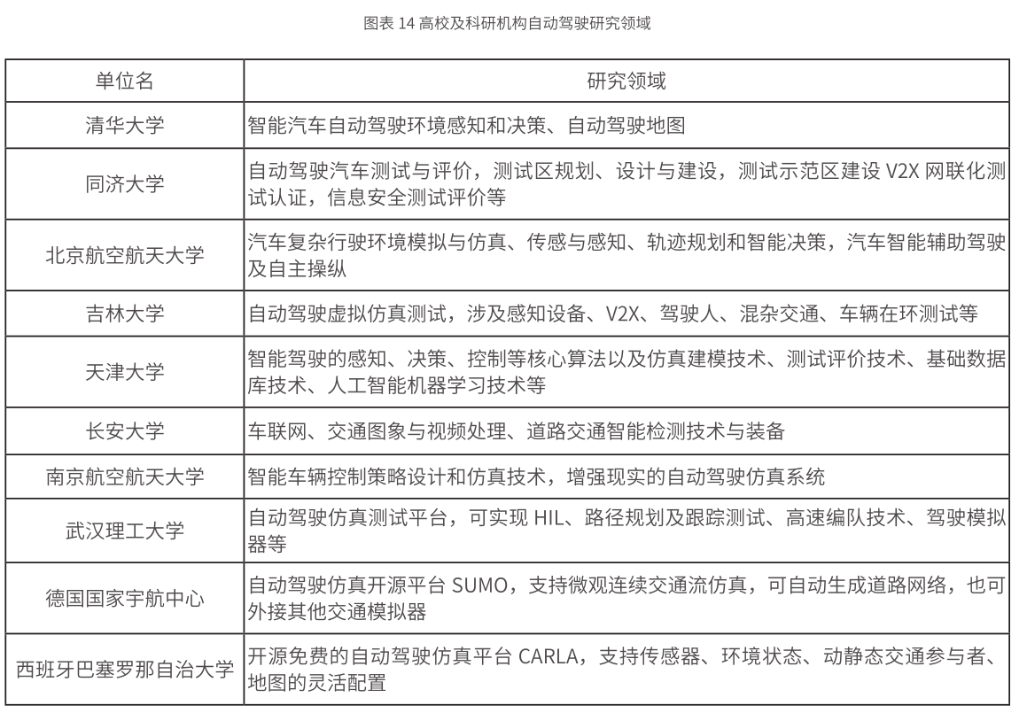
2.3.5 高校及科研机构
高校及科研机构主要应用自动驾驶仿真软件进行前瞻性、基础性研究,但很难形成成熟的商业化产品。国内从事自动驾驶仿真研究的高校及科研机构主要包括:清华大学、同济大学、北京航空航天大学、吉林大学、天津大学、长安大学、南京航空航天大学、武汉理工大学等。
武汉理工大学开发的仿真测试平台,可以实现HIL、路径规划及跟踪测试、高速场景下的高速编队自动驾驶技术,并且实现了仿真场景构建、自动驾驶传感器性能及算法评价,为自动驾驶的量产评价提供指导。
吉林大学在基于场景的自动驾驶虚拟仿真测试体系方面,应用 Panosim 仿真平台实现了车辆及动力学模型、静态虚拟场景、动态虚拟场景、模拟环境传感、智能驾驶系统等的仿真,形成了完整的自动驾驶汽车虚拟仿真测试环境。
在国外,西班牙巴塞罗那自治大学、德国国家宇航中心开发的自动驾驶仿真软件已经得到应用。西班牙巴塞罗那自治大学开发的 CARLA,支持传感器、环境状态、动静态交通参与者、地图的灵活配置;德国国家宇航中心开发的自动驾驶仿真开源平台 SUMO,支持微观连续交通流仿真,可自动生成道路网络,也可外接其他交通模拟器,如Vissim。
2.3.6 智能网联测试示范区
智能网联测试示范区建设已形成一定规模。目前全国有 10 余家国家级和数家省级智能网联测试示范区,主要通过对 5G、V2X 车路协同、模拟仿真、车联网等新技术的部署和应用,为自动驾驶、网联通信供应商等提供系统测试服务,推动汽车、信息通信、道路设施等内容的综合标准体系的建立。
为推动智能网联汽车的仿真测试工作,已有企业和智能网联示范区开展了路测与虚拟仿真相结合的测试。如腾讯已和国家智能网联汽车(长沙)测试区合作,建立了湖南省 " 智能网联汽车仿真实验室 " 项目,基于高精度地图和模拟仿真技术,对测试区的地理全貌进行数字化建模,实现在仿真环境下进行安全、高效的智能汽车实验。西门子全球仿真及测试技术(成都)研发中心与中德智能网联汽车试验基地合作,将为后者提供仿真测试技术平台,助力智能网联汽车、车联网标准及测试验证发展。
第三章、自动驾驶仿真测试平台环境
3.1 仿真测试平台功能需求(略)
对自动驾驶算法的开发来说,测试验证手段必不可少。引入虚拟仿真平台进行自动驾驶测试的核心目的,正是为了弥补实车测试的不足,提高自动驾驶汽车测试的安全性并节省测试时间和成本,快速推动自动驾驶汽车落地。因此,自动驾驶仿真面向的主要客户是有自动驾驶开发需求的汽车厂商、算法公司以及各类汽车测试场,从满足客户使用的需求来讲,自动驾驶仿真测试平台至少应该具备以下功能。
3.1.1 满足自动驾驶感知、决策规划、控制全栈算法的闭环仿真测试
3.1.2 满足汽车 V 字开发流程
3.1.3 加速自动驾驶算法迭代升级
3.2 仿真测试平台技术架构与能力
3.2.1 虚拟场景构建
自动驾驶汽车的仿真测试,首先需要模拟构建出与真实世界一致的车辆运行场景,而场景的构建可以分为静态场景构建和动态场景构建两个层面。
3.2.2 感知系统仿真
感知系统的仿真,可以分为三个层次,其一直接仿真传感器收到的信号,例如直接仿真摄像头检测到的光学信号,或者雷达超声波和电磁波信号,这种方法叫做物理信号仿真;其次把传感器探测的单元拆掉,直接仿真控制电控嵌入式系统中专门的数字处理芯片的输入单元,这叫做原始信号仿真;最后一种传感器目标仿真,传感器感知和决策如果是分为两个不同层级的芯片来做,那么可以将传感器检测的理想目标直接仿真到决策层算法输入端。
感知系统仿真的对象主要包括摄像头、毫米波雷达、激光雷达三大类主流车端传感器。影响感知系统仿真结果
的两大主要因素,首先是仿真场景重建的真实性,这一点在上一节虚拟场景构建中已经提及;另一个因素是各类传感器模型,在相同的仿真环境中,传感器模型越精确,仿真结果越接近现实。
1. 摄像头仿真
摄像头仿真的一般方法是基于环境物体的几何空间信息构建对象的三维模型,直白一点就是生成逼真的图像。根据物体的真实材质与纹理,并通过计算机图形学对三维模型添加颜色与光学属性等,来模拟实现图像合成。通常情况下,颜色、光学属性等元素会基于游戏渲染引擎来得到,百度阿波罗采用 Unity 3D,腾讯 TAD Sim 引入了虚幻引擎 UE4。
摄像头仿真通过坐标系转换的方法,将三维空间中的点通过透视关系变换为图像上的点。之后,还需要对相机镜头的结构与光学特性,内部数据采集过程进行仿真,例如焦距、畸变、亮度调节、Gamma 调节、白平衡调节、色彩空间、景深、高动态范围(HDR)色调的调整等。
摄像头仿真每一帧的原始数据一般可以使用 RGB 或 YUV 来表示。如需把仿真结果通过网络实时传给自动驾驶系统,一般可使用 H264 压缩成视频流,减少传输带宽。摄像头仿真需要障碍物的真值信息,包括位置、朝向、包围盒、速度和类型等。除了对象检测,摄像头的仿真结果也会被用来训练其他计算机视觉算法,包括目标跟踪和语义分割等。
2. 毫米波雷达仿真
毫米波雷达仿真一般会根据配置的视场角和分辨率信息,向不同方向发射一系列虚拟连续调频毫米波,并接收目标的反射信号。不同车辆的雷达回波强度可使用微表面模型能量辐射计算方式,由车辆模型以及车辆朝向、材质等计算。
同一个障碍物会被多个调频连续波探测到。对于毫米波雷达目标级仿真,则可以根据障碍物的径向距离、距离分辨率和角度分辨率等信息对同一个障碍物的点进行聚类并返回最终仿真结果。
毫米波雷达仿真一般需要支持更改毫米波雷达安装位置、角度、探测距离、探测角度、角度和距离分辨率、噪声参数等。对于某些兼有长距和中距探测功能的毫米波雷达,仿真时则需要同时支持两者的参数设置。
3. 激光雷达仿真
激光雷达仿真的思路是参照真实激光雷达的扫描方式,模拟每一条真实雷达射线的发射,与场景中所有物体求交。以一个 64 线、水平分辨率为 0.4°、最大探测距离为 120 米的雷达为例,该雷达每一帧会发射出 57600 条射线(64*360/0.4) 与场景中所有物体求交,如果求得的交点位于最大探测距离内,则为有效点,对于 10HZ 的雷达来说,每秒需要发射 576000 条射线。针对微电子机械系统激光雷达(MEMS),技术方案原理上与上述方法一致,主要差异是,水平方向扫描不再是 360°,而是可以指定扫描的水平角度范围。
激光雷达反射强度和不同物理材质对激光雷达所使用的近红外光线反射率有关。反射强度受到障碍物距离、激光反射角度以及障碍物本身的物理材质影响。仿真时需要给场景资源设置合适的物理材质,包括各种道路、人行道、车道线、交通牌、交通灯、汽车、行人等。每一种物理材质的激光反射率都不相同,可以使用仪器提前测得每一种物理材质的激光反射率,并记录下来,也可以参照某些真实激光雷达的做法,将最终反射强度归一化到 0~255。
3.2.3 车辆动力学仿真
自动驾驶汽车在仿真测试中,需要借助车辆动力学模型模拟车辆来客观评价决策及控制算法。因为,复杂的车辆模型,可以保证车辆有良好的仿真精度,使被控制对象的反应更贴近真实世界。
车辆动力学模型是基于多体动力学搭建的模型,其中包含了车体、悬架系统、转向系统、制动系统、动力系统、传动系统、车辆动力学系统、硬件 IO 接口等多个真实部件的车辆模型。将这些被控对象模型参数化之后,就可以把真实的线控制动、线控转向系统和智能驾驶系统集成到大系统中共同做仿真测试。
当仿真端接收自动驾驶系统控制模块给出的控制信号,主要包括油门、刹车、方向盘、档位等,产生更新后的车辆位置和姿态底盘总线参数,输出给自动驾驶的各个模块,来模拟车辆的整体行为。此外,在测试 L2、L3 辅助自动驾驶时,也可以接入车辆的各个模块,例如转向、动力传动、制动等进行直接的控制。
目前,专业的车辆动力学仿真软件,有 CarSim、CarMaker、VI-Grade、VeDYNA 和 PanoSim 等,仿真平台可以接入这些成熟的车辆动力学模型进行测试,能获得比较逼真的控制效果,当然目前有很多仿真平台也在自行开发车辆动力学模型。比如,腾讯自动驾驶仿真平台 TAD Sim 支持 27 自由度的车辆动力学模型,也支持接入 CarSim这类业内顶尖的车辆动力学模型进行仿真测试。
3.2.4 云加速仿真
仿真系统在进行仿真任务时需要访问大量采集或者生成的数据,并根据生成的数据利用 CPU 和 GPU 资源对数据进行再处理并还原,或者对已经结构化的数据进行 GPU 渲染再现。这些仿真任务都需要依赖强大的计算和存储能力。随着仿真内容的增加,单个计算机的性能很快成为了瓶颈,一个计算节点不可能独立完成仿真任务。这就需要使用一种机制将仿真任务分配到多个机器上,并且让所有机器协同工作,这样做能够降低单个机器的性能需求,从而使得大规模仿真任务得以实现。
基于云计算的分布式概念正好能够帮助自动驾驶仿真系统达成这样的目的,分布式计算是随着互联网行业的快速发展而产生的。随着网络速度的提高,服务器端对数据的存储能力和算力需求逐渐增加,传统的服务器需要升级硬件满足需求。集中式的硬件系统成本过高,于是分布式概念应运而生。分布式框架可以将计算和存储任务进行拆分,让互相连接的每一台机器承担一部分的计算和存储任务,并在需要的时候进行数据的同步和收集,降低单个节点成本,提供系统整体的计算能力和存储容量。
仿真模拟多建立在对现实世界的模拟之上,需要依赖现实时间的流逝,但随着硬件性能的提升,在某些模拟任务时,计算机在按照真实时间进行模拟仿真时并没有消耗其全部的性能。这时如果能够让计算机模拟的速度以高于真实时间的速率进行,那么将能够更好利用硬件优势,并提高模拟效率。
在计算和存储能力允许的情况下,仿真节点可以按照更高的频率进行仿真,并在更短的时间内完成仿真任务。
但是为了保证仿真结果的一致性,各个仿真节点的加速程度又必须保持一致。因此为了同时满足动态时间和数据一致性的需求。仿真系统需要引入虚拟时间用于节点之间的同步,而非真实时间。虚拟时间的优势在于不依赖真实时间,可快可慢。虚拟时间根据当前仿真任务的完成情况随时控制整个系统的运转速度,从而使得每一个节点在完成任务的同时保证整个系统的数据一致性。
3.3 仿真测试平台核心功能
3.3.1 超高还原度的仿真场景
自动驾驶仿真技术是计算机仿真技术在汽车领域的应用,类似其它通用的仿真平台,必须尽可能真实的还原现实环境,结合自动驾驶汽车的工作原理,还原应该包含三个层面分别是:几何还原、物理还原以及逻辑还原。
1. 几何还原
场景的几何还原,主要是作用于三维场景仿真以及基于三维场景仿真的传感器仿真。具体来说,几何还原指的是如何尽可能好的还原出与现实世界各种属性都一致的三维场景,而且依据使用需求的不同还原程度以及使用方式可以有相应的差异。比如,如果需要运行结果比较好的传感器仿真,则需要非常精确的对三维场景进行几何还原,同时有着比较好的传感器仿真模型,才能保证传感器仿真无限接近现实世界的仿真结果。如果测试者并不关注传感器仿真,而主要是想要对决策控制算法进行仿真测试,那么对于周围的环境场景就不需要非常精确的进行几何还原,但是需要对路面的道路属性进行比较精确的还原,才能保证汽车控制效果的真实性。
2. 物理还原
在场景的几何还原的基础上,仿真测试平台还需要完成物理还原,让仿真世界重现真实世界的物理运动规律。其主要作用是在重建的三维场景基础上运行自动驾驶的控制算法,以及车辆动力学的仿真,使车辆在仿真环境下遭受干扰时做出回应以及车辆自身行为产生的后果都和真实世界保持一致。比如直射的阳光会对摄像头造成干扰,雨雪天气会延长刹车距离,汽车碰到墙体将无法穿越等,因此物理还原是控制算法必须具备的环节,舍此便无法评估自动驾驶决策控制算法的真实效果。
3. 逻辑还原
基于几何还原和物理还原两个层面,自动驾驶虚拟仿真平台还需要完成逻辑还原,逻辑还原的主要作用是真实的生成场景内的各种元素的逻辑行为,让交通流车辆、行人、非机动车等所有交通元素都遵循其在现实世界中的一般运动规律。逻辑还原主要面向决策规划算法的仿真,从逻辑层面为决策规划算法的仿真测试自动生成真实度极高的测试场景。
3.3.2 利用路采数据生成交互性强和还原度高的交通场景
自动驾驶的仿真测试,需要以大量的路采数据为基础构建场景库,无论是 OEM 厂商还是科技公司都会组建车队去采集大量的道路数据。这些数据有很多种利用方式,最简单、直白的使用方式是回放式仿真,将采集回来的数据直接回放一遍,评价自动驾驶算法是否能顺利通过这些场景。
纯回放式的仿真只能满足开环仿真的使用需求,因为其中所有场景元素的行为都是固定的,当自动驾驶算法发生改变,导致主车行为发生变化之后,场景元素不会因为主车行为的改变而做出相应的反应,这时路采数据就无法继续使用了。
如果每测试一个场景都需要重新采集数据,那依然会耗费大量的时间和人力成本,自动驾驶仿真平台的实际价值也就会被大大削弱。因此以更高效的方式利用路采数据,智能化、自动化的生成还原度高、交互性强的交通场景,快速构建场景库,也是行业对自动驾驶仿真测试平台的功能要求之一。
3.3.3 云端大规模并行加速,提升仿真测试效率
几何、物理、逻辑三个层面的还原,再加上自动化生成场景的能力,构建了自动驾驶仿真系统的基本属性,可以很便捷又低成本的完成自动驾驶感知、决策规划、控制算法的闭环仿真。但是自动驾驶汽车是由算法在操控,为了证明一套算法的完备性,至少需要对数十万测试场景进行回归测试,依靠本地测试逐个运行数量如此庞大的测试场景,并不能在根本上解决自动驾驶测试的效率问题,因此云端高并发运行测试场景,是自动驾驶仿真软件的核心竞争力之一。
以分布式架构为显著特征的云计算技术飞速发展,为自动驾驶大规模云端仿真测试提供了支撑,行业产生了更多高效的云端测试方法。腾讯自动驾驶仿真平台 TAD Sim 探索出了一种城市型云仿真与场景型云仿真结合使用的测试方法,比较具有代表性。
在 TAD Sim 中加载一个城市级别的高精度地图,在其中部署大量自动驾驶主车以及交通流元素,进行 7×24 小时的高并发测试,迅速找出自动驾驶算法处理不好的场景,并将场景截取下来保存到场景库,之后通过场景型云仿真测试完善算法,让算法在仿真城市中更加游刃有余,两种仿真模式相结合可以使测试效率提升数倍。
第四章、场景库体系建立与开放
4.1 自动驾驶测试场景库体系的搭建(略)
自动驾驶测试场景库是智能网联汽车研发与测试的基础数据资源,是评价智能网联汽车功能安全的重要数据库,是定义自动驾驶汽车等级的关键数据依据。自动驾驶测试场景数据库主要通过虚拟仿真环境及工具链进行复现,建设虚拟场景数据库是连接场景数据与场景应用的关键桥梁。
由于基于里程的自动驾驶汽车测试存在时间长、成本高、效率低等问题,形成目前以场景测试为主的自动驾驶测试技术路线。随着人工智能技术的发展,更高级别的自动驾驶汽车成为可能,对测试场景也提出了更多要求。从ADAS只需满足特定场景下的功能要求,到有限条件的自动驾驶(L3)系统、高度自动驾驶(L4)、完全自动驾驶(L5)系统等需要满足各类场景的功能要求,导致自动驾驶汽车测试与验证的场景数量呈几何级增加。总之,评价自动驾驶系统算法最重要的标准就是测试其是否能够处理足够多的场景,自动驾驶系统能处理的场景覆盖范围越大,自动驾驶汽车可行驶的边界就越广泛。
4.1.1 场景库的概念
4.1.2 场景数据来源
4.1.3 场景的自动化生成
4.1.4 场景数据格式标准
4.1.5 场景库的搭建流程
4.2 道路测试到场景转化
目前世界上道路测试及仿真测试最领先的企业非 Waymo 莫属,其道路测试和仿真测试里程数均遥遥领先于竞争对手。截止2020年初,Waymo自动驾驶公开道路测试里程达到2000万英里,其中2019年就完成了1000万英里。截止 2020 年 5 月,Carcraft 仿真系统仿真里程总数已经达到了 150 亿英里。目前 Waymo 已在美国各城市部署了约 1000 辆汽车,并计划在未来一两年再增加数万辆。
Waymo 基于道路测试实现仿真场景的搭建。Waymo 通过在公共道路和封闭测试场地 Castle 进行道路测试,积累成千上万的场景数据,然后创建成虚拟的数字场景。在虚拟场景中,可以通过修改参数生产更多的场景,让虚拟汽车在每一个场景中进行学习。以四向停车点为例,Carcraft 可以生成 800 个场景。
道路测试转化成仿真测试场景,需要经历四个步骤:场景理解、特征提取、场景聚类、场景生成。
场景理解。目前场景采集主要以视觉感知为主,场景理解就是要将采集的图像的像素点进行归类,然后进行目标检测、区域标注、3D 重建。随着机器学习技术的发展,基于机器学习的场景理解可以实现特征表示、模型学习、推理算法、理解评价等,基于机器学习的场景是未来发展方向。
特征提取。在场景理解的基础上,对场景中的动态、静态元素进行特征提取,然后进行参数化描述。如果需要挖掘自然驾驶场景、危险场景等,可以梳理对应场景的特征元素及特征量,从原始交通场景进行数据挖掘可以获取相应的场景数据。
场景聚类。通过场景理解、特征提取后就可以形成大量的场景数据,如果不进行归类处理,场景将处于杂乱无章的状态。这时候需要对场景进行分类和聚类,让具备相同特征信息的场景进行聚类,反之进行分类,这样可以提高场景的测试效率,方便场景库的管理。
场景生成。道路测试覆盖的场景很有限,难以覆盖所有场景。根据道路采集数据进行场景复现,可以使场景重现真实交通中的自然驾驶场景及危险工况场景。为了提高场景覆盖率,可以根据场景元素的分类和特征,分析不同元素对自动驾驶车辆的影响,基于元素的关联关系或人工经验对场景进行重新组合,可以生产新的场景。需要注意的是,在此过程中需要通过推演归纳进行严谨的元素组合,尽量使场景的覆盖率最大化。
4.3 国内典型场景库
国内目前有中汽数据有限公司、中国汽车工程研究院股份有限公司、腾讯、百度等公司建立了自己的场景库。
4.3.1 中汽数据有限公司 - 场景案例库
中汽数据有限公司已初步建成覆盖自然驾驶及标准法规的仿真测试场景库。在自然驾驶仿真场景方面,截止2018 年底,中汽数据有限公司已采集超过 32 万公里自然驾驶里程数据,地域覆盖北京、天津、上海等重点城市,工况覆盖高速、城市、乡村、停车场等重点领域,环境覆盖晴天、雨天、雪天、雾霾等多种天气,范围覆盖典型场景、边角场景、事故场景等多种类型。
在标准法规仿真场景方面,中汽数据已基于 ISO、NHTSA、ENCAP、CNCAP 等多项标准、评价规程构建了 20余种标准仿真测试场景,支持 AEB、ACC、LKA、APA 等多种自动驾驶功能的仿真验证,同时贯通了标准场景的自动化测试流程。基于涵盖多线激光雷达、带融合算法的固态激光雷达、毫米波雷达、视觉感知传感器和 GPS 惯导系统的高精度场景数据采集平台,采集积累了国内数据量最大的场景数据,采集范围涵盖全国大部分地区、各种道路类型。通过场景数据的分类、标注、统计分析和重构等理论方法及数据处理,建设形成了全国范围覆盖 26 种自动驾驶功能的场景库。中汽数据基于多年的标准制定、国际合作和企业项目经验,建设了一整套场景数据采集、场景分类、数据标注、统计分析、场景重构、大数据管理体系,并开发了国内一套较为成熟的场景工具链。中汽数据结合多源异构的驾驶场景大数据,涵盖实车采集的全国多个省市高速公路、城市、乡村、停车场等驾驶场景,来支撑自动驾驶汽车的仿真开发与测试工作。同时,作为 C-ASAM 工作组组长单位以及 OpenSCENARIO 1.x 项目全球负责人,当前采集体系及相应场景数据均按照 OSC 格式数据及相应地图数据,完成全面的体系建设,形成一套由采集数据至仿真数据的完整场景体系。
基于以上等数据来源,中汽数据结合多源异构的驾驶场景大数据,涵盖实车采集的全国多个省市高速公路、城市、乡村、停车场等驾驶场景,来支撑自动驾驶汽车的仿真开发与测试工作。目前,中汽数据具备自主化的仿真云平台软件工具、全流程的 X-In-The-Loop 在环仿真平台集成技术及百万量级的高级别自动驾驶仿真场景库,以数据为核心的数据软件化、软件知识化、知识平台化,构建完整的从数据到仿真应用工具链。
4.3.2 中国汽车工程研究院股份有限公司 -“中国典型场景库 V2.0”
2019 年 10 月 11 日,中国汽车工程研究院股份有限公司(以下简称“中国汽研”)发布了“中国典型场景库V2.0”。“中国典型场景库 V2.0”,包括数百例标准法规场景、3000 例经验式场景、5 万例功能场景、150 例事故场景,同时附有详细的场景库构建方法技术文档,目前对外免费公开 30 例场景文件。
“中国典型场景库 V2.0”是参考德国 PEGASUS 项目的场景分类体系及 ASAM 推出的 OpenDRIVE 和OpenSCENARIO 仿真格式,构建的具备中国驾驶场景特征的虚拟仿真场景。“中国典型场景库 V2.0”总体方案,包括场景数据采集、场景分类提取、场景统计分析、虚拟场景转换生成等,可应用于 MIL、SIL、HIL 等虚拟仿真系统的测试。
“中国典型场景库 V2.0”数据来源主要包括标准法规、交通事故、人工经验以及自然驾驶数据四大数据源,与中汽数据有限公司的场景库划分标准总体类似,但是中国汽研的人工经验数据与中汽数据有限公司的参数重组测试场景有所区别。
“中国典型场景库 V2.0”四大数据源介绍:
标准法规场景全面覆盖五大 ADAS 及部分 L3 级自动驾驶功能的标准法规,包括:GB/T 26773-2011、GB/T33577-2017、GB/T 33577-2017、GB/T 20608、JT/T 1242-2019、JT/T 883-2014、ISO 15623-2013、ISO15622、ISO 17361、ECE R130、ECE131、Euro-NCAP、C-IASI、i-VISTA 等。
经验式场景主要依靠中国汽研雄厚的 ADAS 实测经验及数据,总结 ADAS 实测失效场景,并基于测试专家经验人工添加特殊场景,形成针对各项 ADAS 及自动驾驶功能的虚拟测试场景。
交通事故场景通过对中国宏观交通事故数据分析以及深入事故调查数据分析,提出符合中国事故的分类。基于事故数据统计得到各类事故类型、发生频率、伤亡情况、道路交通情况等比例信息,选取等比例事故,进行深入事故再现,提取车辆运动状态、运动轨迹、道路环境等信息,以 GIDAS/XML 等格式存储,形成事故场景库,应用于自动驾驶功能的虚拟仿真测试。
自然驾驶场景的建立是通过大规模中国道路自然驾驶数据的采集,提取各类型典型场景,进行场景参数标注及统计分析,形成逻辑场景。而后基于逻辑场景的参数分布,大规模生成具体场景参数,并以通用场景格式存储,形成数万级的虚拟场景文件。
2019 年 11 月 25 日,在第四届 i-VISTA 智能网联汽车国际研讨会上,中国汽研发布了中国驾驶场景特征的虚拟仿真场景库(i-Scenario)。该场景库可适配主流虚拟仿真平台,解决了不同平台虚拟场景兼容问题。
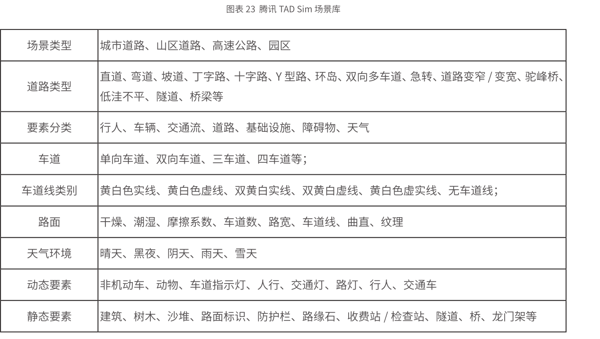
4.3.3 腾讯 TAD Sim 场景库
TAD Sim 根据自动驾驶测试需要,提供结构化 \ 非结构化、静态 \ 动态、危险、极限、复杂场景集,并考虑中国特有的典型交通场景和国内法规标准要求,提供算法功能和性能的测试场景。自 2018 年以来,腾讯自动驾驶已经积累了超过 50 万公里交通场景数据。
TAD Sim 数据集涵盖车辆避撞能力、交通合规性、行为能力、视距影响下交叉路口车辆冲突避免、碰撞预警、紧急制动、危险变道、无信号交叉口通行、行人横穿等方面。目前场景库包括 1000 种场景类型,可以泛化生成万倍以上规模的丰富场景。
4.3.4 百度 -Apollo 场景库
百度测试场景库包含典型的日常行驶场景、高碰撞风险场景、法律法规场景等,同时也包含已经形成行业标准的场景。目前百度测试场景库已累积数百万个场景,而且仍不断在增长。运行一轮测试场景库,相当于百万公里的实际道路测试。
百度 Apollo 仿真场景分为 Logsim 和 Worldsim。Logsim 是由路测数据提取的场景,提供复杂多变的障碍物行为和交通状况,使场景充满不确定性。Worldsim 是基于路测数据自动化场景挖掘手段进行逆向补充,由人为预设的障碍物行为和交通灯状态构成的场景,可简单高效的测试自动驾驶车辆。随着道路测试数据的积累,Worldsim场景库的覆盖度将变得越来越高。
4.4 共建自动驾驶场景库
场景库建设处于各自为战的状态。目前在自动驾驶仿真场景库建设方面,企业都投入大量资金与人才建立自己的场景库。由于厂商之间缺乏有效合作,场景数据格式不一致,很难形成全国统一的场景库。场景库不统一也导致了自动驾驶仿真测试评价、认证体系很难建立,阻碍了我国自动驾驶汽车的发展。
考虑到上述困境,如果能采用统一数据格式标准,不同厂商共同建设场景库,形成通用的、可移植的场景库是理想的选择。由于国内尚无统一的场景库格式标准,各大科技巨头虽有能力建设场景库,但出于保护自身核心场景库技术,不愿投入精力共同建设场景库。而场景库数据格式标准不统一是共建场景库最大的障碍,其背后的主要原因包括:
第一,场景库数据格式标准制定涉及工信部、公安部、交通部,缺乏标准牵头制定单位,各部委关于数据格式的定义及适用范围管辖范围不一致,而且缺乏有效协调机制,导致标准制定落后于市场进展。
第二,由于国家尚未出台统一的智能网联汽车测试基地技术认定标准以及汽车测试评价标准,各地智能网联汽车测试基地具有不同的场地设施、不同场景、不同检测流程和办法、不同测试能力,导致各测试基地测试标准和测试结果不能互认共享。
第三,车厂在传统动力学仿真方面习惯使用传统仿真软件,科技公司在仿真软件研发方面主要依赖自主创新,仿真软件应用基础及习惯的不同导致目前在场景库数据格式标准制定方面要得到科技公司和车厂的一致认可难度较大。
第五章、自动驾驶测试评价体系
现实世界的汽车在驾驶过程中会遇到各种驾驶情景,人类经过不断学习与积累,可以很快掌握应对不同驾驶情景的能力,验证人类是否具备这种能力的方法是驾照考试。同样,自动驾驶汽车商用前也需要通过一系列方法评价其“驾驶能力”,如驾驶安全性及舒适性、驾驶协调性等。由于时间和成本的限制,自动驾驶车辆无法进行充分的道路测试,因此当前普遍共识是基于虚拟仿真的测试评价,充分验证自动驾驶汽车在自然驾驶场景、标准法规测试场景、危险工况场景、参数重组场景下的表现。利用仿真环境的真实性、可复现性、交互性、无限性、自动化等特点,自动驾驶系统可以得到客观的测试评价。
5.1 自动驾驶测试评价方法
仿真测试本身性能是自动驾驶测试评价的基础。基于场景的虚拟仿真是目前自动驾驶仿真的主要路线,因此场景覆盖率、场景真实度是仿真测试的核心,只有全面覆盖自然驾驶场景、标准法规场景、危险工况场景及参数重组场景,才能真正验证自动驾驶车辆的性能表现。真实性是评价虚拟场景与现实世界场景的仿真还原度、是实现高精度传感器仿真的基础。仿真效率体现的是虚拟车辆在仿真平台每日仿真里程数及重点场景的覆盖率,如极端、危险场景等,以及云平台带来的加速仿真和高并发仿真优势,仿真效率是验证自动驾驶系统安全性的最关键指标。云仿真体现的是众多自动驾驶车辆互相之间以及自动驾驶汽车与城市不同道路、设施、不同环境的交互,是提升自动驾驶车辆应对复杂城市环境的最终考验。
驾驶性能是评价自动驾驶车辆的核心。驾驶性能体现了自动驾驶车辆的安全性、高效性、舒适性,其中最核心的是安全性。安全性又可分为自动驾驶模块和自动驾驶基础功能。自动驾驶模块指汽车自身硬件和软件的安全性,自动驾驶基础功能是汽车面对复杂交通和环境时的应对能力。由于自动驾驶汽车可能会遇到预期内或预期外的驾驶情景,驾驶的安全是目前自动驾驶仿真关注的重点。驾驶高效性指自动驾驶汽车从始发地出发前往目的地的路径规划能力,体现为到达目的地的准点率。驾驶舒适性主要考虑行驶过程中汽车平顺性、驾驶员体感判定及心理感受,平顺性体现汽车油门、刹车及转向过程中的驾乘平稳性,体感判定是通过驾驶员在环判断汽车横摆角、顿挫感等,心理感受包括心理安全感及迟钝感主观感受等。
交通协调性是评价自动驾驶车辆与外部环境交互的结果。由于自动驾驶车辆在行驶过程中会和其他机动车(有可能是自动驾驶车辆)、非机动车、行人等其他交通参与者进行交互,通过判断其他交通参与者的意图而做出规划和决策。人类驾驶员可以很快判断其他交通参与者的行为做出驾驶决策,但自动驾驶汽车目前主要是通过感知周边环境做出保守型决策,最终目的是保证车辆的安全性,但从整个交通参与者或全局视角评价,自动驾驶汽车的决策不一定是合理的。例如人类驾驶员发现前方车辆行驶较慢,而左侧车道无车时,一般会选择变道超车。而如果是自动驾驶汽车出于安全考虑,会选择一直保持安全车距跟车行驶,从而会影响后面车辆的行驶效率。综合评价,从安全性和舒适性方面看,自动驾驶汽车的决策是合理的,但是从交通协调性方面看,并不是最佳选择。目前,在仿真平台内,对交通协调性表现的合理与否是很难进行评价的,只能从外部交通参与者或全局角度进行评价。未来,随着机器学习技术的进步,以及车路协同体系的建立,自动驾驶汽车的交通协调性将表现更好,评价更方便。
标准匹配性是评价自动驾驶车辆在标准测试场景下的表现。目前国内外已形成了比较完善的 ADAS 功能测试标准和方法,如 ACC、AEB、FCW、LDW、LKA、BSD 等,功能测试标准的建立使得自动驾驶有了可依据的评价标准,使评价体系更加规范。
学习进化性是检验自动驾驶汽车智能化的标准。自动驾驶车辆在行驶过程中遇到障碍物时会刹车,但是如果通过机器学习,准确识别障碍物以后,在确认安全性的前提下就不会再次急刹车,而是会直接通过或者避让,这是自动驾驶车辆通过重现障碍物学习获得的知识。在场景识别方面,我们知道由于场景库改变某些参数的条件下,可以生产无限的连续性场景,而自动驾驶车辆要测试每一个场景是很难实现的,因此通过泛化迁移能力对场景进行归类学习,可以简化自动驾驶系统的学习难度,加快自动驾驶汽车的研发进度。
5.2 仿真测试的真实性与有效性评价
在自动驾驶测试评价体系中,仿真测试的评价是最基础的,只有满足一定条件的仿真测试才能实现促进自动驾驶汽车的落地。仿真测试最核心的是真实性和有效性,通过对比自动驾驶汽车在虚拟世界和真实世界的表现,综合评价仿真测试结果。
5.3 仿真测试与道路测试的闭环验证
在自动驾驶汽车商用之前,必须经历仿真测试、封闭场地测试、道路测试三个阶段,每个阶段的侧向目的各有不同。
道路测试可以为仿真测试提供场景搭建基础素材,危险场景由仿真测试代替道路测试完成。仿真测试场景需结合道路测试场景要素,参数化处理,进行人工编辑,不断构建道路测试难以复现的新场景,逐步完善场景库。复杂天气、复杂交通、事故场景等危险工况场景由于复现性低、危险性大,难以在道路测试中进行,但在仿真测试中可以进行无限次测试,保障了测试安全。
仿真测试可以补充道路测试,加快自动驾驶车辆测试速度。在公开道路测试中自动驾驶汽车表现欠佳的场景,需通过仿真测试不断训练学习,强化自动驾驶算法,提升车辆应对各种场景的能力。此外,由于道路测试绝大部分驾驶时间属于安全的自然驾驶情景,如果要测试完所有场景,耗费时间长,仿真软件不仅可以实现高并发测试,而且可以加快测试速度,可节省大量时间。
第六章、中国自动驾驶仿真测试展望
6.1 自动驾驶仿真测试面临挑战
目前自动驾驶仿真测试已初步形成完整的产业链体系,形成了科技公司、自动驾驶解决方案商、仿真软件企业为主的上游仿真软件提供商,以车企、自动驾驶测试机构为主的仿真软件下游应用商。从产业链角度分析,目前自动驾驶仿真测试还存在诸多问题。
6.2 自动驾驶仿真测试发展建议
自动驾驶仿真测试在自动驾驶研发过程中将发挥越来越重要的作用,从模型到软件,从软件到硬件,从部件到系统,各层次都需要不断深入的构建自动驾驶仿真模型,组成完整的仿真技术体系,逐步推动自动驾驶技术早日实现商业化。而测试场景库作为自动驾驶仿真的基础,是仿真建设的核心内容。针对目前场景库领域面临的问题,建议加强以下方面的工作。
第一,将仿真技术应用于交通行为管理和监督。在虚拟仿真世界中,机动车、非机动车、步行行人、残疾人、动物等交通参与者均可以模拟现实世界的逻辑运行,根据不同交通参与者的行为逻辑关系可以界定各个实体的行为合法性。在现实世界中,如果道路发生交通事故,可以通过仿真软件评估交通事故的法律责任,帮助对交通行为进行管理和监管,对交通规则进行技术评估和升级。
第二,建立全国范围的基础场景库,同时鼓励发展个性化场景库。基础测试场景库包含常规的测试场景鼓励进行分享共建,可以减少资源的重复性投入,加快自从驾驶仿真测试进程。由科技公司、车企、自动驾驶解决方案提供商、高校及科研机构平均分摊基础场景库建设资金,采用统一的标准格式,存储在公有云平台。基础场景库各部分由原建设单位负责运营管理,并同步实施更新。基础场景库建设单位免费使用场景库,外部单位使用需收费,收入由建设单位平均分配。个性化场景库包括极端场景、危险工况场景等,属于企业核心技术予以保护,允许不统一,但需搭建和标准格式之间的转换机制。通过场景共享数据库帮助行业进行跨地区的交叉认可,最终达到自动驾驶系统的技术普适性。
第三,探索自动驾驶汽车与智慧交通、智慧城市有机融合的仿真技术。目前的仿真软件中道路标志、标线、道路设施是作为静态环境要素存在的。随着车联网技术的发展,车路协同有望成为未来发展趋势,道路感知、通信等基础设施将参与到自动驾驶车辆的驾驶行为交互中,在城市智能基础设施作用下车辆行为的仿真将对技术提出新的要求,指导智能基础设施的建设。未来随着智慧交通、智慧城市的建设,更大层面的智能交通将成为发展趋势,如智能交通管理、智能停车、智能公交、智能枢纽等,而仿真技术在虚拟环境中模拟智能交通运行,为智能交通系统查漏补缺,极大促进智慧城市的发展。
第四,建立仿真测试、认证、审查机制。在虚拟仿真世界,自动驾驶车辆是在按法律法规规定的算法环境中运行,可以率先进行模拟,尝试各种模拟的优劣性,给真实世界提供参考。仿真世界还可以更加全面、客观评价汽车各项性能、验证汽车安全性和可靠性、审查汽车合规性,为自动驾驶汽车提供一个科学的产品测试、认证和审查方法。
第五,鼓励混行交通、人机交互等方面仿真测试研究。自动驾驶汽车作为一个技术复杂的新兴产品,在真正达到技术成熟,具备商业化、规模化推广之前,自动驾驶替代传统汽车将是一个漫长的过程。这期间传统汽车与自动驾驶汽车混行的局面将长期共存,安全性问题将是重中之重,因此仿真软件需要能够实现仿真环境中自动驾驶车辆和传统驾驶员驾驶车辆的混行仿真。而且自动驾驶车辆驾驶逻辑和驾驶员驾驶行为之间的交互也是仿真应该重点关注的领域,以提升道路安全性。
第六,推动仿真技术的国产化。中国作为最大的汽车生产与消费国,核心技术的缺失必将导致国产汽车处于被动局面。仿真软件作为自动驾驶汽车研发过程中最关键的核心技术之一,必须实现自主研发,才能不会因为被发达国家禁用而导致自动驾驶汽车产业停滞。目前,国产仿真软件相比国外仍比较落后,但国内车企、自动驾驶示范区有较大的市场需求。而且,中国的道路设计标准规范与道路行驶环境与国外相差较大,自主企业能更好地了解国内情况,研发出适合我国的自动驾驶仿真软件。因此,推动仿真软件国产化有助于我国自动驾驶测试、技术提升,实现仿真软件技术独立自主,实现中国智能汽车创新发展战略 2025 年目标。
……
(报告观点属于原作者,仅供参考。作者:中国电动汽车百人会、腾讯、中汽中心)
如需完整报告请登录【未来智库】www.vzkoo.com。
(本文仅供参考,不代表我们的任何投资建议。如需使用相关信息,请参阅报告原文。)
- 自动驾驶行业战略与政策观察:推动自动驾驶全场景落地,抢占科技发展制高点(2025年).pdf
- 从副驾驶到自动驾驶:构建自主型企业的架构蓝图.pdf
- 2025生成式人工智能在自动驾驶中的应用白皮书.pdf
- 手术机器人行业:AI驱动辅助操作迈向“自动驾驶”,国产龙头扬帆全球市场.pdf
- 【原创】制动系统冗余设计——基于自动驾驶的制动系统需求.pdf
- 北交所航天数字仿真&测控行业专题报告:卫星互联网已成潮流,航天测控&仿真需求高增将孕育新星.pdf
- 【分享】自动驾驶场景仿真解决方案.pdf
- 【原创】整车耐久性能开发及结构轻量化技术.pptx
- 西门子-工厂规划与验证应用白皮书:基于工厂数字孪生的仿真规划,促进精益、创新和绿色.pdf
- 仿真培训材料.pptx
- 相关标签
- 相关专题
- 相关文档
- 相关文章
- 全部热门
- 本年热门
- 本季热门
- 1 汽车行业自动驾驶深度研究报告(105页ppt).pdf
- 2 麦肯锡中国汽车行业CEO季刊 :制胜汽车行业下半场(210页).pdf
- 3 2020汽车自动驾驶发展路径和产业链全景图(127页).pptx
- 4 智能汽车产业148页深度研究报告:汽车智能开启,拥抱产业变革.pdf
- 5 《智能网联汽车技术路线图2.0》解读.pptx
- 6 汽车行业前瞻研究:ADAS、车联网及无人驾驶的进阶之路.pdf
- 7 摄像头芯片行业研究:需求、技术和竞争格局.pdf
- 8 特斯拉自动驾驶系统深度研究:是电动车,更是智能车.pdf
- 9 无人驾驶产业链之域控制器行业深度报告:承启汽车L3时代.pdf
- 10 自动驾驶及汽车出行行业-罗兰贝格汽车产业发展趋势洞察.pdf
- 1 无人系列专题报告:无人城配物流,L4级自动驾驶率先落地场景.pdf
- 2 【亿欧智库】2025智能座舱操作系统洞察报告.pdf
- 3 2024中国自动驾驶行业深度报告.pdf
- 4 中汽研&华为:2024年自动驾驶安全模型研究报告.pdf
- 5 2025年自动驾驶汽车:技术演进及未来路线图.pdf
- 6 车路云50人:2025自动驾驶干线物流商用报告.pdf
- 7 2025年中国具身智能行业研究报告.pdf
- 8 文远知行研究报告:全球L4级自动驾驶产品及解决方案先行者.pdf
- 9 滴滴出行研究报告:站在自动驾驶出租车商业化前沿,捕捉全球出行增长机会;首次覆盖评级为买入 (摘要).pdf
- 10 泰克:2024泰克汽车电子测试白皮书.pdf
- 1 汽车行业:反内卷及出海预期改善,自动驾驶及机器人催化连连.pdf
- 2 汽车和汽车零部件行业汽车智能化月报系列(三十一):工信部许可两款L3级自动驾驶车型产品,希迪智驾、图达通港交所上市.pdf
- 3 汽车行业周报:英伟达发布自动驾驶模型平台,Robotaxi产业化持续推进.pdf
- 4 汽车行业:风险偏好提升、悲观预期见底,自动驾驶及机器人持续催化.pdf
- 5 2026中国科技出行产业10大战略技术趋势展望.pdf
- 6 2026自动驾驶元年八大展望.pdf
- 7 北交所科技成长产业跟踪第五十六期:工信部“放行”长安和极狐两款L3级自动驾驶车型,关注北交所智能驾驶产业标的.pdf
- 8 L3自动驾驶准入落地,Robotaxi出行革命加速.pdf
- 9 汽车行业周报:Optimus Gen3定型后首次亮相,高阶自动驾驶产业拐点有望加速到来.pdf
- 10 北交所策略专题报告:我国首批L3级自动驾驶准入获批,关注北证传感器及智慧交通链.pdf
- 全部热门
- 本年热门
- 本季热门
- 1 2026年手术机器人行业:AI驱动辅助操作迈向“自动驾驶”,国产龙头扬帆全球市场
- 2 2026年医疗器械行业深度报告:手术机器人,AI驱动辅助操作迈向“自动驾驶”,国产龙头扬帆全球市场
- 3 2026年汽车行业:风险偏好提升、悲观预期见底,自动驾驶及机器人持续催化
- 4 2026年第3周汽车行业周报:Optimus Gen3定型后首次亮相,高阶自动驾驶产业拐点有望加速到来
- 5 2026年汽车行业:反内卷及出海预期改善,自动驾驶及机器人催化连连
- 6 2026年文远知行_W公司研究报告:立足国内发力海外,RoboX商业化落地龙头
- 7 2026年第3周汽车行业周报:英伟达发布自动驾驶模型平台,Robotaxi产业化持续推进
- 8 2025年第53周汽车和汽车零部件行业汽车智能化月报系列(三十一):工信部许可两款L3级自动驾驶车型产品,希迪智驾、图达通港交所上市
- 9 2025年小马智行_W:L4领域先行者,技术&商业化能力构筑护城河
- 10 2025年第52周汽车行业周报:人形机器人与具身智能标准委员会成立,自动驾驶加速迈向“量产应用”
- 1 2026年手术机器人行业:AI驱动辅助操作迈向“自动驾驶”,国产龙头扬帆全球市场
- 2 2026年医疗器械行业深度报告:手术机器人,AI驱动辅助操作迈向“自动驾驶”,国产龙头扬帆全球市场
- 3 2026年汽车行业:风险偏好提升、悲观预期见底,自动驾驶及机器人持续催化
- 4 2026年第3周汽车行业周报:Optimus Gen3定型后首次亮相,高阶自动驾驶产业拐点有望加速到来
- 5 2026年汽车行业:反内卷及出海预期改善,自动驾驶及机器人催化连连
- 6 2026年文远知行_W公司研究报告:立足国内发力海外,RoboX商业化落地龙头
- 7 2026年第3周汽车行业周报:英伟达发布自动驾驶模型平台,Robotaxi产业化持续推进
- 8 2025年第53周汽车和汽车零部件行业汽车智能化月报系列(三十一):工信部许可两款L3级自动驾驶车型产品,希迪智驾、图达通港交所上市
- 9 2025年小马智行_W:L4领域先行者,技术&商业化能力构筑护城河
- 10 2025年第52周汽车行业周报:人形机器人与具身智能标准委员会成立,自动驾驶加速迈向“量产应用”
- 1 2026年手术机器人行业:AI驱动辅助操作迈向“自动驾驶”,国产龙头扬帆全球市场
- 2 2026年医疗器械行业深度报告:手术机器人,AI驱动辅助操作迈向“自动驾驶”,国产龙头扬帆全球市场
- 3 2026年汽车行业:风险偏好提升、悲观预期见底,自动驾驶及机器人持续催化
- 4 2026年第3周汽车行业周报:Optimus Gen3定型后首次亮相,高阶自动驾驶产业拐点有望加速到来
- 5 2026年汽车行业:反内卷及出海预期改善,自动驾驶及机器人催化连连
- 6 2026年文远知行_W公司研究报告:立足国内发力海外,RoboX商业化落地龙头
- 7 2026年第3周汽车行业周报:英伟达发布自动驾驶模型平台,Robotaxi产业化持续推进
- 8 2025年第53周汽车和汽车零部件行业汽车智能化月报系列(三十一):工信部许可两款L3级自动驾驶车型产品,希迪智驾、图达通港交所上市
- 9 2025年小马智行_W:L4领域先行者,技术&商业化能力构筑护城河
- 10 2025年第52周汽车行业周报:人形机器人与具身智能标准委员会成立,自动驾驶加速迈向“量产应用”
- 最新文档
- 最新精读
- 1 固收+基金2025年Q4季报分析:25Q4绩优固收+基金有什么特征?.pdf
- 2 食品饮料行业扩大内需战略专题研究(一):消费表现与市场定价有哪些潜在预期差?.pdf
- 3 浮息债全景:浮息债的理论定价与现实应用.pdf
- 4 2026年3_5月债券投资策略展望:核心矛盾切换+资产配置平衡延续,降久期防逆风.pdf
- 5 基金经理研究系列报告之九十二:南方基金林乐峰,宏观为锚,质量为核,始于客户需求,打造多元可复制的固收+产品线.pdf
- 6 信用债ETF研究系列一:升贴水率篇,折价幅度越大的信用债ETF更具性价比吗?.pdf
- 7 小核酸行业系列报告(一):小核酸成药之路——Listening to the Sound of Silence,The Road to RNA Therapeutics.pdf
- 8 2026年人形机器人行业投资策略报告:聚焦量产新阶段,把握供应链机遇.pdf
- 9 医药生物行业In vivo CAR疗法:并购与合作持续火热,多条在研管线陆续迎来概念验证数据读出.pdf
- 10 人形机器人行业系列报告五:灵巧手,核心终端,机器人融入物理世界的接口.pdf
- 1 2026年历史6轮油价上行周期对当下交易的启示
- 2 2026年储能行业深度:驱动因素、发展前瞻、产业链及相关公司深度梳理
- 3 2026年央国企改革系列之五:央企创投基金运作与产融协同
- 4 2026年大类资产配置新框架(13):A股和港股五轮牛市复盘
- 5 2026年公用事业行业UCOSAF生物柴油:短期边际变化与长期成长逻辑再审视
- 6 2026年医药生物行业In vivo CAR疗法:并购与合作持续火热,多条在研管线陆续迎来概念验证数据读出
- 7 2026年人形机器人行业投资策略报告:聚焦量产新阶段,把握供应链机遇
- 8 2026年小核酸行业系列报告(一):小核酸成药之路——Listening to the Sound of Silence,The Road to RNA Therapeutics
- 9 2026年信用债ETF研究系列一:升贴水率篇,折价幅度越大的信用债ETF更具性价比吗?
- 10 2026年基金经理研究系列报告之九十二:南方基金林乐峰,宏观为锚,质量为核,始于客户需求,打造多元可复制的固收+产品线
