刀具行业专题报告:刀具行业迎来国产替代重要机遇期
- 来源:中国平安
- 发布时间:2021/09/03
- 浏览次数:920
- 举报
一、刀具概览:耗材属性显著,具备较高的技术壁垒
1.1 刀具是切削工艺使用的关键元件
刀具是金属切削机床实现切削功能的重要部件,与机 床系统相辅相成。金属切削加工是机械加工中最基本、 最可靠、使用最为广泛的一种精密加工手段。金属切 削刀具是制造领域中直接参与切削的终端关键部件, 其质量直接决定了机械制造行业的生产水平,是制造 业提高生产效率和产品质量的重要因素。刀具与机床 是两个相辅相成又相对独立的子系统,在现代制造业 中起着同样关键的作用。
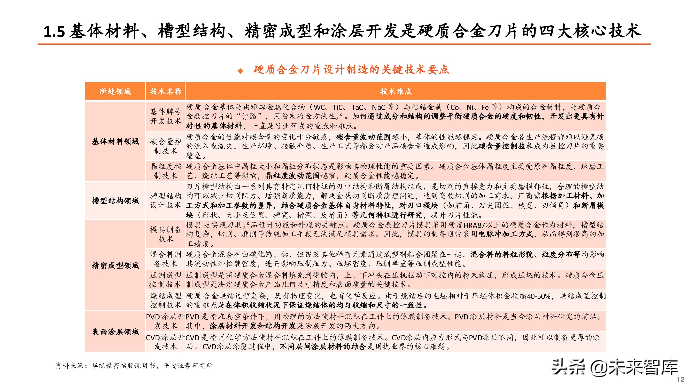
刀片是金属切削刀具实现切削功能的关键元件,具有 耗材属性。切削刀具包含可转位刀具、整体刀具和焊 接刀具。其中,可转位刀具由刀片、刀盘/杆和刀柄 等部分组成,由刀片承担切削、形成被加工表面的功 能,刀片磨损后可仅对刀片进行更换,无需更换整个 刀具。刀片是实现刀具功能、决定刀具性能的关键耗 材。
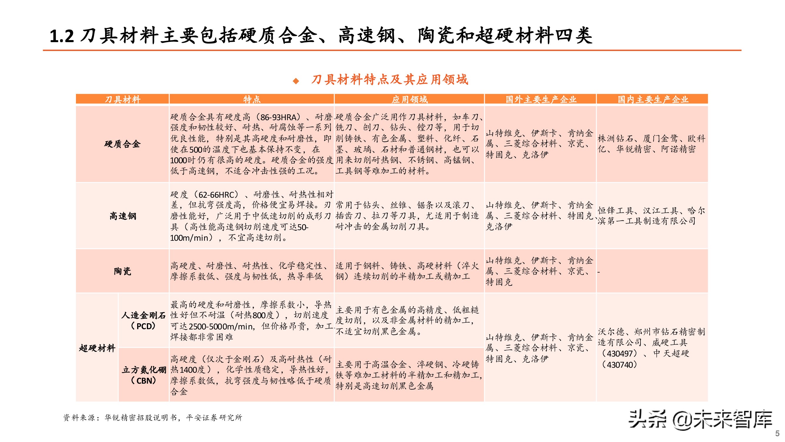
1.2 硬质合金是最主要的刀具材料
刀具材料需要具备较为均衡的硬度和韧性。刀具切削时要承 受高压、高温、摩擦、冲击和振动等作用,其材料应具备如 下基本性能:
(1)硬度和耐磨性。刀具材料硬度必须高于工件材料硬 度,一般要求在60HRC以上。刀具材料硬度越高,耐磨性就 越好。
(2)强度和韧性。刀具材料应具备较高强度和韧性,以承 受切削力、冲击和振动,防止脆性断裂和崩刃。
(3)耐热性。刀具材料的耐热性要好,能承受高的切削温 度,具备良好的抗氧化能力。
(4)工艺性能和经济性。刀具材料应具备好的锻造性能、 热处理性能、焊接性能、磨削加工性能等,并追求高性价 比。
硬质合金刀具是全球市场目前的主流刀具。与高速钢相比, 硬质合金具有较高的硬度、耐磨性和红硬性;与陶瓷和超硬 材料相比,硬质合金具有较高的韧性。因此,硬质合金刀具 是全球市场目前采用的主流刀具。2019年,硬质合金刀具在 全球刀具市场中占比63%,国内市场占比53%。
二、市场空间:国内市场超400亿元,受益于制造业景气度攀升和产业升级
2.1 我国刀具市场规模446亿元,有望持续增长
全球刀具市场规模稳步增长。根据QY Research数 据,2020年全球切削刀具消费金额达370亿美元, 2016-2020复合增长率2.82%。
国内刀具市场规模增速高于全球市场。我国切削刀 具市场消费情况与我国制造业发展水平和结构调整 息息相关。2016-2018年,随着“十三五”规划落 地,制造业的转型升级推动了我国刀具行业快速发 展,切削刀具年消费规模快速增至421亿元,达到 历史最高水平。2019 年受中美贸易摩擦加剧、汽 车等下游行业下行的影响,我国刀具消费额下降至 393 亿元。2020年以来,我国刀具市场增速恢复至 10%以上,金额达到446亿元,2016-2020年复合增 长率8.49%。随着制造业复苏,我国刀具市场需求 有望持续增长。
2.2 硬质合金刀具市场规模超200亿元,其中纯刀片市场约100亿元
全国硬质合金刀具市场规模超200亿元。根据金属加工第四届用户调查, 2019年硬质合金刀具占国内刀具市场需求的53%,据此估算2019年国内刀 具市场规模约208亿元,2020年约236亿元;根据中国机床工具工业协 会,刀片约占会员企业硬质合金刀具销售额50%,依此估计国内硬质合金 刀片市场规模在100亿元左右。根据中国钨业协会,硬质合金刀片可分为 数控刀片、焊接刀片、普通可转位刀片和其他切削刀片,其中数控刀片 是硬质合金刀片附加值最高的品类。
三、技术进步、经销商助力,国产替代势不可挡
3.1 全球刀具行业参与者大致分为三个梯队
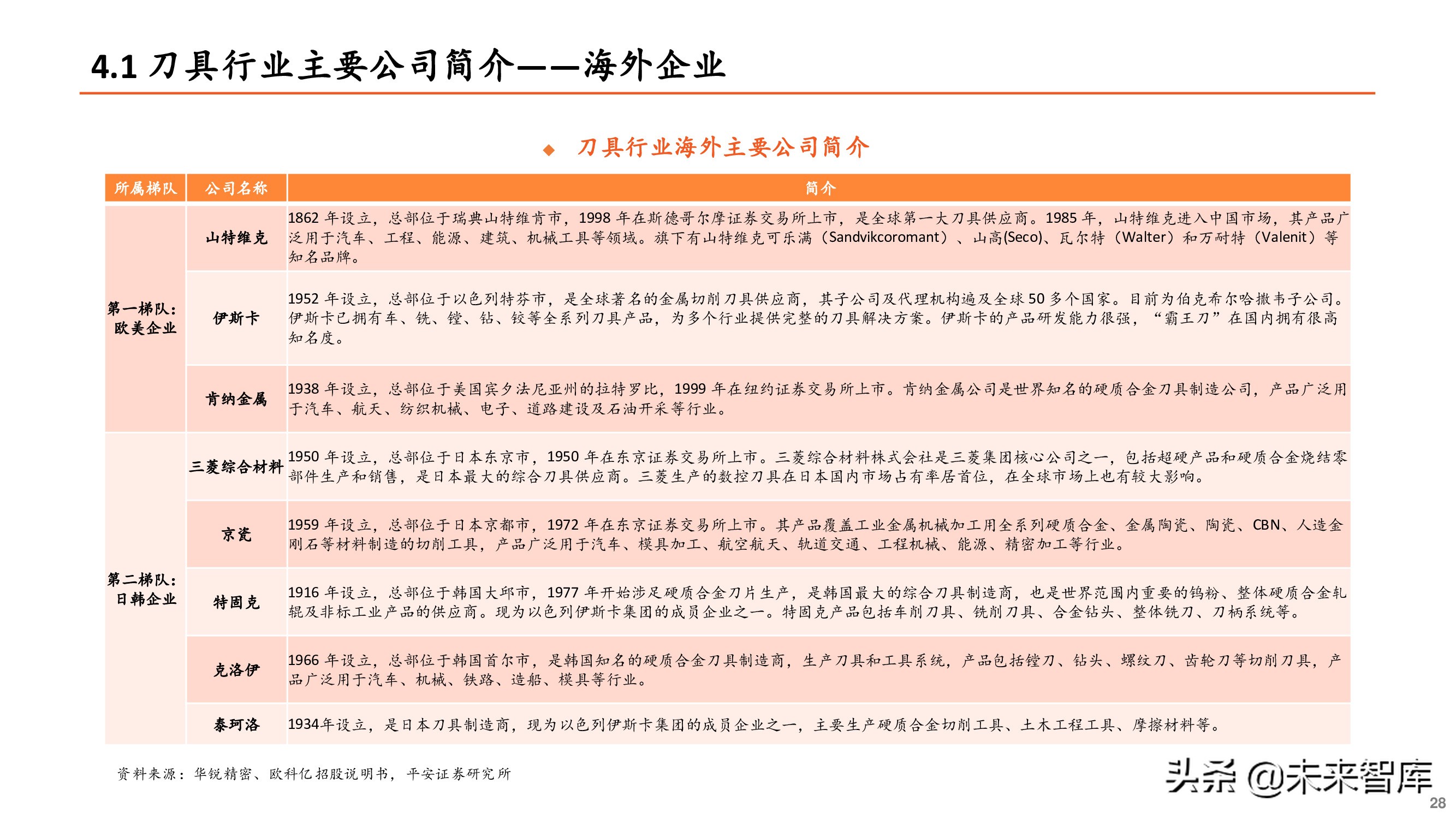
目前,国际刀具行业竞争格局大致分为三个梯队。
第一梯队:欧美刀具企业,主导高端定制化刀具市场。 欧美刀具企业历史悠久,技术力量雄厚,向客户提供整 体切削解决方案为主,产品为专用定制化,稳定性好, 但价格昂贵、交货期较长。欧美企业在高端定制化刀具 领域始终占据着主导地位,市场呈现寡头竞争格局。
第二梯队:日韩刀具企业,非定制化刀具认可度高。日 韩刀具企业产品通用性高、稳定性好、性价比高,在非 定制化刀具领域赢得了众多厂商的青睐。日韩刀具企业 产品在我国进口刀具消费中占有较高份额,主要通过经 销商在国内进行批发销售,产品价格普遍高于国产刀 具。
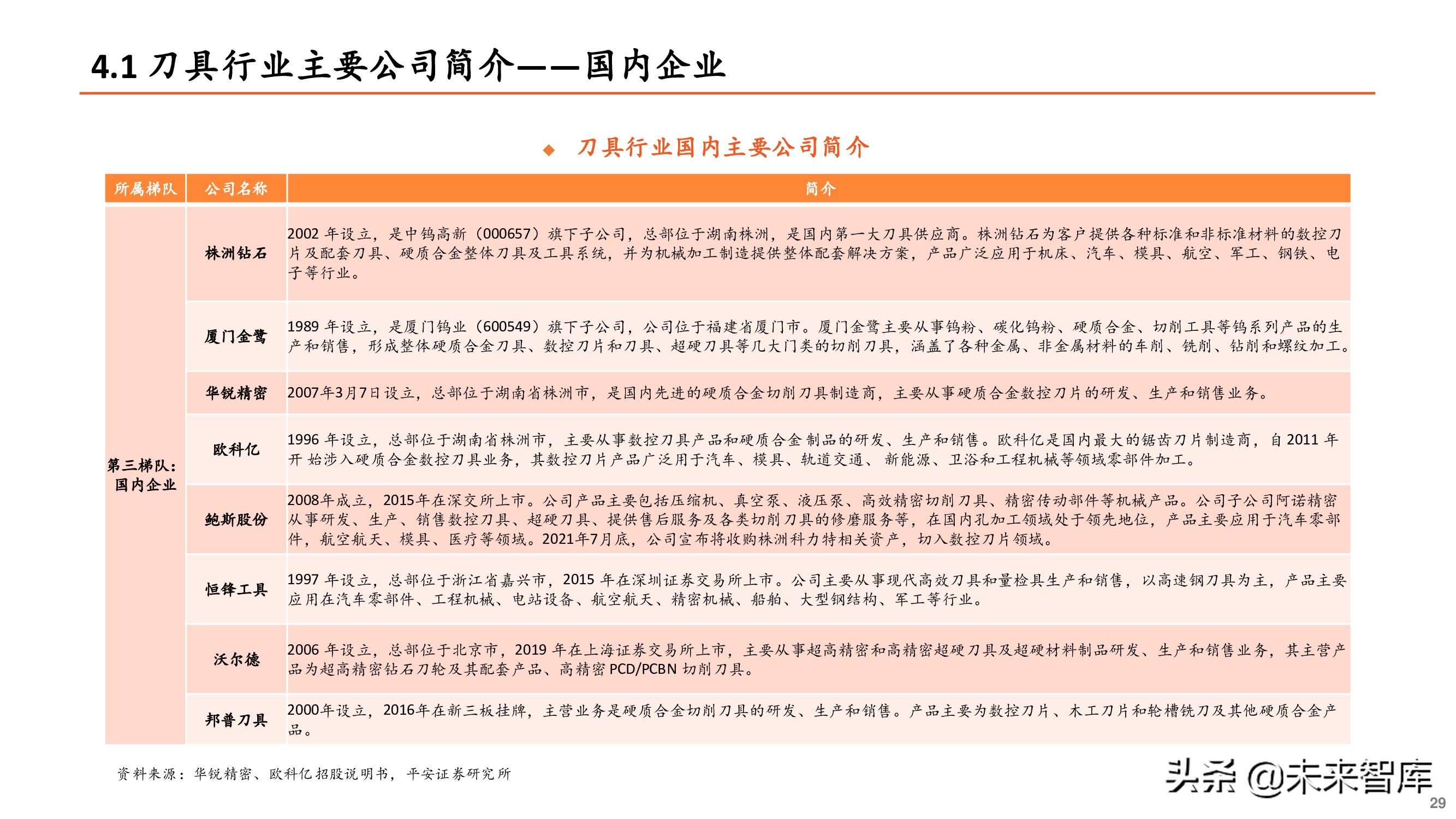
第三梯队:国内刀具企业,在非定制化市场逐步追赶日 韩。国内刀具企业数量众多,实力差距较大,通过价格 和服务优势赢得较多中低端市场份额。国内刀具企业不 断提高技术水平、推动刀具国产化进程和国内高端制造 业的发展,有望在非定制化刀具市场率先推进国产替代。
3.2 格局演变:集中度进一步提升,国产替代有望加速
我国刀具行业呈现高端市场受制于人、低端市场无序竞争的状态。一方面,我国中高端数控市场一直被欧美、日韩刀具企业占 据,特别是用于航空航天、军工、汽车发动机等领域的刀片产品严重依赖进口,国内企业产品在这一市场尚未形成竞争力。另 一方面,低端刀具市场参与者众多,产品质量参差不齐。低端切削刀具生产技术含量较低,小厂商简化工艺、拼凑组装,无 标、无序生产现象较为严重;同时产品同质化导致低端切削刀具企业利润率明显偏低。
3.3 国产替代:国内刀具企业迎来国产替代重要机遇期
国内刀具市场整体集中度低,高端应用市场由国外企业垄 断。国内刀具市场广阔,集中度较低,2019年CR10仅 21%,但高低端市场差异较大。国内高端刀具市场由欧 美、日韩刀具企业垄断,中低端刀具市场则由国内众多刀 具企业充分竞争。国内刀具企业数量众多,规模较小,根 据中国机床工具工业协会数据,我国规模以上的刀具企业 有700余家;但能提供现代高效刀具的仅有部分国有控股 骨干企业以及近年涌现的优秀民营企业,这些企业有望在 细分领域逐步追赶,推动进口替代。
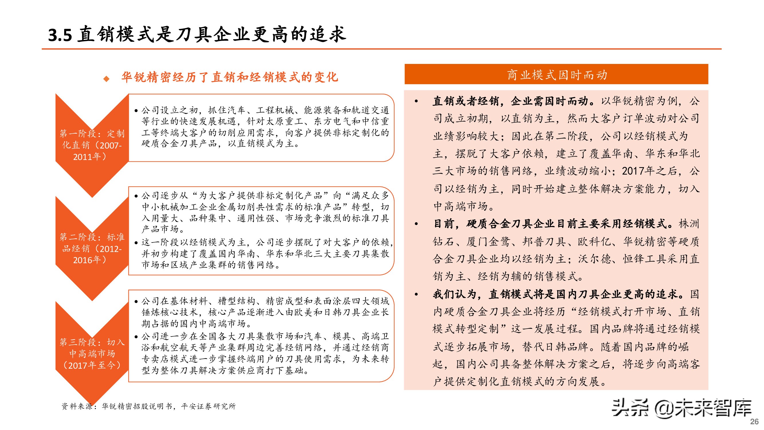
进口替代持续推进,国内企业有望获得更多市场份额。 2015年以来,国内刀具企业凭借性价比和本土服务优势, 替代了部分进口产品,加速了数控刀具的国产化。根据机 床工具工业协会统计数据,2016-2019年进口刀具占总刀 具消费的比重从37.17%降至34.61%,说明我国数控刀具的 自给能力有所增强,进口依赖度逐步降低。
四、主要企业布局情况
4.1 全球龙头公司
山特维克
山特维克是一家高科技全球工程集团。 山特维克成 立于1862年,总部位于瑞典山特维肯市,1998年在 斯德哥尔摩交易所上市。公司具有四大核心业务: 制造和加工解决方案、矿山和岩石技术、岩石处理 技术和材料科技。其中,金属切削刀具属于“制造 和加工解决方案”业务,该业务2020年营收328亿瑞 典克朗(折合人民币244亿元),占集团营收的 38%。
山特维克是全球第一大刀具供应商。1985 年,山 特维克进入中国市场,其产品广泛用于汽车、工 程、能源、建筑、机械工具等领域。旗下有山特维 克可乐满、山高、瓦尔特和万耐特等知名品牌。其 中,山特维克可乐满是世界领先的刀具供应商,具 有强劲的研发实力和成熟的服务能力,可以为客户 提供定制化服务和整体解决方案,并在刀具的智能 化和互联化方向开展了尝试。
肯纳金属
肯纳金属公司是世界知名的硬质合金刀具制造公司,也是 全球第二大刀具供应商。公司设立于1938年,总部位于美 国宾夕法尼亚州,1999 年在纽约证券交易所上市。公司 产品广泛用于汽车、航天、纺织机械、电子、道路建设及 石油开采等行业,可提供最新型的客户定制和标准型高耐 磨产品解决方案,帮助客户提高生产率。
肯纳金属公司技术实力领先,注重材料领域的前瞻性研 发。公司是第一个开发用于涂层刀片的富含钴基体材料的 厂家,第一个使用物理气相沉积 (PVD) 工艺为硬质合金 刀具涂层的厂家,也是第一个把金刚石涂层用于硬质合金 刀片并商业化的厂家。公司在位于宾夕法尼亚州拉特罗布 市的全球及北美总部设有投资3000万美元的技术中心,其 配套设施分别位于阿拉斯加、宾夕法尼亚州、乔治亚州、 德国、以色列及印度,这些设施致力于迅速开发旨在满足 特定客户需求的产品。
4.2 国内重点公司
中钨高新
公司依托完整的产业链竞争优势,着力建设从矿山、冶 炼、精深加工于一体的产业体系,打造中国第一、世界 一流的钨产业集团。子公司株洲钻石是国内领先的刀具 厂商。中钨高新钨产业链布局包括:
自有矿山:旗下主力矿山有全国首批矿产资源综合利 用示范基地柿竹园公司,“全国矿产资源开发整合先 进矿山”香炉山钨业、新田岭钨业,中国钨工业的发 源地瑶岗仙矿业公司等。
钨材料:公司管理着国内最大的钨冶炼与粉末制品基 地之一南硬公司。
硬质合金产品:拥有“我国硬质合金工业的摇篮”株 硬公司,国内领先的硬质合金切削刀具综合供应商株 钻公司,中国最大的设计和生产PCB用精密微型钻 头、刀具和高精密级进模具的金洲公司,中国钨基硬 面材料领域的领导者自硬公司。
厦门钨业
厦门钨业是国内领先的具有国资背景的大型上市公司,拥 有“钨冶炼-硬质合金-刀具制造”全产业链。公司钨产业 已形成从钨矿山、冶炼、深加工到钨二次资源回收的完整 钨产业链。欧科亿向其采购部分所需碳化钨原料。厦门钨 业子公司厦门金鹭是具有影响力的国产硬质合金产品和数 控刀片制造企业,现有员工3000多名,拥有5个生产基地, 4个境外销售公司和1个企业技术中心。
厦门金鹭有三大主营业务,分别为钨粉末、硬质合金、切 削工具。钨粉末产品包括钨粉、碳化钨粉、钴粉、复式碳 化物、混合料等,是制造硬质合金制品等产品的上游原材 料。硬质合金产品包括矿用合金、精密零件产品和棒材产 品。切削工具产品主要为各类刀具。公司拥有国内顶尖的 刀具产品研发和生产制造能力,在航空航天、陆路运输、 能源装备制造、模具、3C等行业的各类高端应用领域为客 户配套全套加工方案。
报告节选:
(本文仅供参考,不代表我们的任何投资建议。如需使用相关信息,请参阅报告原文。)
- 刀具行业深度报告:刀具“供给侧改革”启动,上行周期确立.pdf
- 刀具行业深度报告:行业稳中有升,需求回暖提供增长动能.pdf
- 恒而达研究报告:重型模切刀具龙头企业,收购德国SMS强势切入高精磨床国产替代市场.pdf
- 恒立钻具研究报告:技术领先盾构刀具龙头,卡位雅江水电掘进,并购协同释放新空间.pdf
- 机床刀具行业2025年年度策略:机床刀具,期待周期复苏,聚焦国产替代、出海.pdf
- 合金刀具项目可行性研究报告-参考文案.doc
- 刀具行业专题报告:刀具行业迎来国产替代重要机遇期.pdf
- 欧科亿专题研究报告:国内硬质合金刀具领军企业,刀片蓝海扬帆起航.pdf
- 欧科亿专题研究:持续发力硬质合金高端刀具,打开公司成长天花板.pdf
- 数控硬质合金刀具行业研究:顺周期+进口替代,民营刀具品牌的黄金时代.pdf
- 豪迈科技公司研究报告:铸造、机加一体化龙头,受益轮胎、燃机、风电、机床景气共振催化.pdf
- 乔锋智能研究报告:中高端数控机床领域专精特新“小巨人”企业,新兴产业市场开拓顺利.pdf
- 合锻智能研究报告:高端成形机床龙头,卡位核聚变核心部件,远期弹性可期.pdf
- 昊志机电研究报告:国内中高端机床核心零部件制造领域领先企业,人形发展形成第二成长曲线.pdf
- 行业景气观察:7月社零同比增幅收窄,金属切削机床产量同比增幅扩大.pdf
- 相关文档
- 相关文章
- 全部热门
- 本年热门
- 本季热门
- 1 中钨高新(000657)研究报告:高端刀具之进口替代,钨丝之光伏需求爆发.pdf
- 2 刀具行业专题报告:刀具行业迎来国产替代重要机遇期.pdf
- 3 硬质合金及刀具行业研究:制胜高端制造,中国硬势力崛起.pdf
- 4 厦门钨业研究报告:刀具钨丝引领鳌头,稀土磁材未来可期 .pdf
- 5 刀具行业研究报告:高端市场逐步突破,行业成长潜力巨大.pdf
- 6 章源钨业研究报告:上游钨矿受益钨价上涨,下游刀具板块涅槃重生.pdf
- 7 刀具行业深度报告:制造业的“生产力”,国产替代正当时.pdf
- 8 机床刀具行业专题报告:国产替代大有可为,头部企业任重道远.pdf
- 9 华锐精密专题研究:聚焦硬质合金刀具中高端市场,国产替代加速.pdf
- 10 刀具行业深度报告:多因素共振打开行业空间,国产替代引领发展方向.pdf
- 全部热门
- 本年热门
- 本季热门
- 1 2026年刀具行业深度报告:刀具“供给侧改革”启动,上行周期确立
- 2 2026年有色金属行业硬质合金及刀具系列二:从德国玛帕看刀具行业“隐形赢家”如何获益于新能源汽车行业发展
- 3 2025年机械行业PCB设备2026年度策略报告:AI产业趋势确定,持续看好AIPCB设备+刀具投资机会
- 4 2025年刀具行业深度报告:行业稳中有升,需求回暖提供增长动能
- 5 2025年恒而达研究报告:重型模切刀具龙头企业,收购德国SMS强势切入高精磨床国产替代市场
- 6 2025年恒立钻具研究报告:技术领先盾构刀具龙头,卡位雅江水电掘进,并购协同释放新空间
- 7 2024年机床刀具行业2025年年度策略:机床刀具,期待周期复苏,聚焦国产替代、出海
- 8 硬质合金及刀具行业现状、上游产业和发展驱动因素分析
- 9 刀具行业规模、竞争格局和驱动因素解读
- 10 刀具行业格局、下游产业和发展驱动因素解读
- 1 2026年刀具行业深度报告:刀具“供给侧改革”启动,上行周期确立
- 2 2026年有色金属行业硬质合金及刀具系列二:从德国玛帕看刀具行业“隐形赢家”如何获益于新能源汽车行业发展
- 3 2025年机械行业PCB设备2026年度策略报告:AI产业趋势确定,持续看好AIPCB设备+刀具投资机会
- 4 2025年刀具行业深度报告:行业稳中有升,需求回暖提供增长动能
- 5 2025年恒而达研究报告:重型模切刀具龙头企业,收购德国SMS强势切入高精磨床国产替代市场
- 6 2025年恒立钻具研究报告:技术领先盾构刀具龙头,卡位雅江水电掘进,并购协同释放新空间
- 7 2026年豪迈科技公司研究报告:铸造、机加一体化龙头,受益轮胎、燃机、风电、机床景气共振催化
- 8 2025年第51周机械设备行业周报:关注核聚变、AI基建、高端机床等板块投资机会
- 9 机床产业发展现状、竞争格局及未来发展趋势分析:高端化破局,国产化率不足10%的攻坚战
- 10 机床产业发展趋势拆解及前景展望:智能化转型驱动全球32.5%消费市场变革
- 最新文档
- 最新精读
- 1 2026年中国医药行业:全球减重药物市场,千亿蓝海与创新迭代
- 2 2026年银行自营投资手册(三):流动性监管指标对银行投资行为的影响(上)
- 3 2026年香港房地产行业跟踪报告:如何看待本轮香港楼市复苏的本质?
- 4 2026年投资银行业与经纪业行业:复盘投融资平衡周期,如何看待本轮“慢牛”的持续性?
- 5 2026年电子设备、仪器和元件行业“智存新纪元”系列之一:CXL,互联筑池化,破局内存墙
- 6 2026年银行业上市银行Q1及全年业绩展望:业绩弹性释放,关注负债成本优化和中收潜力
- 7 2026年区域经济系列专题研究报告:“都”与“城”相融、疏解与协同并举——现代化首都都市圈空间协同规划详解
- 8 2026年历史6轮油价上行周期对当下交易的启示
- 9 2026年国防军工行业:商业航天革命先驱Starlink深度解析
- 10 2026年创新引领,AI赋能:把握科技产业升级下的投资机会
