卫星产业深度研究报告:卫星产业链全景解析
- 来源:未来智库
- 发布时间:2020/09/28
- 浏览次数:2981
- 举报
1、卫星系统概述
卫星是数量最多的空间飞行器,是利用空间资源环境,为经济社会各领域用户提供通信广播、导航定位授时、地球综合观测及其他产品与服务的天地一体化设施。卫星的分类方式较多,可以按照所处轨道、应用领域以及重量进行分类。其中,人造卫星主要所使用的主要轨道如表 16 所示。
同时,卫星可以按照应用领域分类,当前应用较为广泛的卫星主要为通信卫星、导航卫星以及遥感卫星(对地观测卫星)。其他还包括一些教育、科研用卫星等,但由于数量占比较少,本报告不做过多分析。卫星按照应用领域分类如图 40 所示。
一套完整的卫星系统由功能配套、长期持续稳定运行的空间系统与地面系统组成。具体各分系统构成情况如图 41 所示。
① 空间系统
在空间系统方面,尽管卫星按其应用领域分类众多,但空间系统一般均由有效载荷和保障系统两大类分系统构成。有效载荷用于直接完成特定的航天任务,保障系统用于保障卫星从火箭起飞到工作寿命终止星上所有分系统的正常工作,其中各种卫星的保障系统基本均由结构系统、热控制系统、电源系统、姿控系统、轨控系统及测控系统构成,卫星空间系统各分系统的具体功能如表 17 所示。
与导弹及火箭整机系统类似,卫星的设计、研发及制造也属于系统工程,研制一颗传统的新型卫星周期可达 5-8 年(小卫星或微小卫星研制周期有所不同,一般较短),而在研制发射成功后,其结构、电源、姿态和轨道控制等分系统构成的保障系统平台一般可继续用于其他新研制的相同类型及规模的卫星,缩短未来型号的研制周期及降低成本。卫星研制的简略技术流程如图 42 所示。
卫星所处的在轨工作环境一般为真空、高低温交变、强电磁辐射等恶劣环境,因此卫星具有不可维修性、自主工作性的特点。在此条件下,卫星保障系统的性能指标主要包括尺寸、质量、功耗、寿命、可靠性、遥测参数、遥控指令等,而在有效载荷方面,其性能指标与卫星的应用领域有关,如遥感卫星中的对地观测卫星有效载荷要考虑相机分辨率、数据传输速率、数据压缩比、信息存贮容量等。
② 地面系统
卫星地面系统则主要由地面测控系统及地面应用系统构成。其中,地面测控系统由跟踪测量系统、遥测系统、遥控系统、实时计算机处理系统、显示记录系统、时间统一系统、通信系统以及事后数据处理系统各分系统共同组成。具体各分系统的具体功能及构成如表 18 所示.
卫星地面应用系统根据卫星应用领域差异而有所不同,本报告将重点分析当前应用市场规模较大的卫星遥感应用系统、卫星导航应用系统以及卫星通信应用系统。各类卫星地面应用系统的具体应用领域及具体设备产品如表 19 所示。
2、 卫星产业市场现状
按照美国卫星工业协会(SIA)的统计口径,卫星产业由卫星发射、卫星制造、卫星服务以及地面设备四部分组成。由于卫星发射市场基本等同于运载火箭市场,卫星测控运营主要由国家建设的航天测控网构成,与资本市场关联度较弱,本报告中涉及的卫星相关市场仅包括卫星制造、地面设备以及卫星服务三部分,也对应了 4.1 节中卫星系统的卫星空间系统研发设计制造、卫星地面系统研发设计制造以及卫星应用。
根据 SIA 的统计数据,近年全球卫星产业市场规模及构成如图 43 所示。可以看出,卫星产业市场中, 地面设备及卫星服务的市场占比均超过 40%,卫星制造市场占卫星产业市场总体不足 10%,2019 年甚至不足 5%,我们认为主要原因为当前用于 LEO 轨道组网的低成本小卫星或微小卫星数量占比有所提高导致。
2.1 卫星各细分产业市场测算
2.1.1 卫星制造
卫星制造主要是卫星空间系统制造的市场,据 SIA 公开的数据,近十年来全球卫星制造市场保持了总体缓慢增长的趋势(见图 44),而 2019 年则出现了明显下滑,参考对应的全球卫星发射数量变化(见图 45)可以发现,市场规模的波动原因主要是卫星发射数量存在波动,而卫星发射数量的波动主要是受统计年度前几年卫星需求(由于卫星从研制到发射存在几年的延迟)以及卫星替换更新周期影响。
而从 SIA 公布的 2013-2016 年各国(区域)在全球卫星制造市场的组成(见图 46)中可以看出美国在全球卫星制造市场中始终占有最大的比例,稳定在 50%到 70%之间波动,而中国与美国在卫星制造市场上的差距明显,中国 2013 年到 2016 年卫星制造市场仅占全球的 4%到 5%,同时,美国、欧洲及中国市场规模占全球比例由 2013 年的 92%增至 2016 年的 98%,表明了全球卫星制造市场有向头部集中的趋势,我们预计,主要原因可能是由于部分航天产业不发大的国家对卫星应用的需求有所增长,但受限于自身技术原因,而更多的向航天产业发达的国家订制卫星所致。
由于应用于不同领域的卫星的空间系统有效载荷一般不同,因此其对应的卫星产值也存在较大差异, 不可一概而论,为对未来卫星制造产业市场规模进行更好的测算,我们需要对卫星制造市场中应用于不同领域的各类卫星进行单独讨论,结合 4.1 节中按照应用领域对卫星种类的分类,将卫星可以分为遥感卫星、通信卫星、导航卫星、科学实验卫星、技术验证卫星以及其他卫星。各类卫星的具体定义及包含对象如表20 所示。
按照以上标准,从 2012 年到 2019 年全球历年发射的各种卫星数量占比(见图 47)来看,2014 年全球发射的卫星中遥感卫星的数量占比较 2013 年比出现了显著增长,并一直持续到 2017 年,主要原因是2014-2017 年,研发周期短,响应速度快且成本较低的立方星发射数量快速增长,而大部分立方星均属于对地观测卫星。
市场规模方面,从 2012 年到 2016 年全球发射的各类卫星市场价值分布(见图 48)来看,立方星数量较多的遥感卫星尽管发射数量较高,但市场规模占比始终低于 20%。技术验证卫星由于应用领域主要为验证一些设备以及工程技术在空间中的应用,并未开展实际服务,市场规模较小。我们认为其他类卫星的数量较少,市场规模占比却较大的主要原因是军用卫星一般采用了尖端的技术、可靠性高、价值高的设备器件导致。
基于以上数据,我们测算了全球各类卫星单颗市场价值(此处只为做出定性判断,因此未区分卫星大小区别),如图 49 所示。可以定性判断遥感卫星的平均市场价值远低于通信卫星及导航卫星,通信卫星的平均市场价值一般大于导航卫星,可以看出,该判断也解释了 2014-2016 年遥感卫星数量占比较大,但市场规模却低于数量占比较小的通信卫星及导航卫星的原因。
在各类卫星数量变化趋势方面,根据UCS(Union of Concerned Scientists)卫星数据库中的统计数据, 截至 2020 年 4 月 1 日,全球在轨正常工作的卫星共计 2666 颗。其中美国运营卫星数量居首位,达到 1327颗,占全球在轨卫星数量的49.77%,中国运营卫星数量居次位,达到363 颗,占全球在轨卫星数量的13.62%。
具体对比中美在轨卫星种类分布(见图 50),可以看出,截至 2020 年 4 月 1 日,中国在轨正常工作的遥感卫星数量最多,通信卫星数量占比低于美国,这与我国在政策上对商业通信卫星管制较严格有关,同时我国科学实验卫星数量占比较低,表明了在当前我国航天产业体系整体落后美国背景下,加大卫星空间基础设施的建设仍将是中短期的主要工作,因此卫星发射及制造数量未来均有望保持增长。
从我国与美国卫星所属主体的性质对比(见图 51 及图 52)来看,我国卫星中的商用卫星数量占比远小于美国,而政府及高校运营的公共事业类卫星占比数量较大,我们判断,伴随未来我国航天法的建立与完善,以及我国在新基建战略中对“卫星互联网”的推进,商用卫星的数量占比有望提高
按照我国公开披露的航天发射记录来看,2012 年以来我国发射的各类卫星数量如图 53 所示。可以明显发现,自 2016 年起,我国发射了大量应用于国土资源勘测、气象及灾害监控的遥感卫星,且其数量总体保持高速增长;我国在加速建设第三代北斗卫星导航系统的背景下,近两年北斗导航卫星发射量较大; 在 2015 年技术验证卫星(遥感技术验证卫星占比较大)发射数量达到一个峰值下,2018 年及 2019 年遥感卫星的数量出现高速增长,因此我们判断,在 2018 技术验证卫星发射数量达到 2015 年后的峰值后,2020 年后遥感卫星或通信卫星星座组网将进入密集部署阶段,特别是在卫星互联网被纳入国家“新基建”战略背景下,通信卫星的发射数量有望达到一个新的高点
未来中国卫星数量测算方面,我们主要对当前在轨正常工作卫星的退役更新以及未来卫星星座的新部署计划两部分构成分别进行测算。值得注意的是,由于市场规模测算区间为 2020-2025 年,因此本报告中各类卫星的新增需求测算时将包含 2020 年上半年已经发射的卫星。
① 通信卫星
通信卫星方面,目前在轨的通信卫星主要包括航天科技集团的中星卫星系列、亚太卫星系列、天链一号、中信集团的亚洲卫星系列以及中国电信运营的天通一号卫星系列,具体情况如表 21 所示。而以上通信卫星一般为大型卫星,寿命基本为 15 年左右(天链一号为 5 年左右),同时该类卫星基本功能为传统的广播电视信号传输、手机移动通信、应急通信以及转发器租赁等。
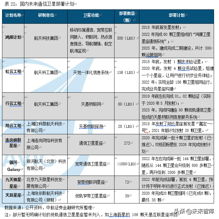
未来,我国还将开展新的通信卫星部署计划,包括航天科技集团的鸿雁计划、航天科工集团的虹云工程及行云工程等。具体部署数量及部署计划如表 22 所示。可以看出,我国未来三大通信卫星星座组网均计划在低轨轨道部署,且数量庞大,参考海外该类卫星特点及相关的披露信息,我们判断该类卫星均属于小卫星或微小卫星,成本较低。
综上,我们可以对 2025 年前已公布的我国通信卫星需求做出测算,如表 23 及表 24 所示,预计 2025年前,我国通信卫星中大卫星需求 12-13 颗、小卫星或微小卫星需求 1664 颗。
② 导航卫星
导航卫星方面,我国主要以北斗导航卫星为主。该卫星组成的北斗卫星导航系统是继美国的 GPS 和俄罗斯的格洛纳斯之外第三个成熟的卫星导航系统。其目前在轨情况如表 25 所示。
当前,北斗二号卫星导航系统已无补充发射及更新计划,北斗三号系统全球卫星组网空间段已经完成, 未来我国导航卫星的新增需求将主要来自下一代北斗卫星组网部署计划,同时,北京未来导航有限公司以及吉利科技孙公司时空道宇也提出将建设星基导航增强系统,具体部署数量及部署计划如表 20 所示。
综上,我们可以对 2025 年前已公布的我国导航卫星需求做出测算,如表 27 及表 28 所示,预计 2025年前,我国导航卫星需求约 5-6 颗,国内星基导航增强系统用卫星 620 颗左右。
③ 遥感卫星
遥感卫星方面,作为我国所有卫星种类中数量占比最高的一种卫星,当前各遥感卫星星座组网部署众多,主要在轨正常工作的遥感卫星系列如表 29 所示。
我国未来遥感卫星的部署计划也多于通信和导航卫星星座未来部署计划数量(见表 30),主要原因为遥感卫星作为小卫星及微小卫星数量占比最多的卫星类型,具有低成本和研发响应快的特点,同时遥感卫星下游应用市场广阔,以上均导致其近年来数量上成为了商业航天领域中发展最快的领域。
基于当前在轨遥感卫星和未来遥感卫星星座部署的计划,我们可以对 2025 年前已公布的我国通信卫星需求做出测算,结果如表 31 及表 32 所示。我们预计 2025 年底前,我国遥感卫星中大卫星需求约为 83到 86 颗、小卫星或微小卫星需求约为 450 颗。
除了通信、导航以及遥感卫星外,科研卫星尽管市场价值较高(见图 49)和技术验证卫星发射数量较多,但由于我国科研卫星数量相对全球发射较少,同时技术验证卫星实际价值较小,因此本报告中暂未将其计入卫星制造市场规模测算中。综上,结合以上对三大主要种类的卫星在 2025 年前已经披露的需求数量,我们对各类卫星测算基本
假设以及测算的结果如表 33 所示。可以看出,我国 2020-2025 年卫星市场规模可超过 3150 亿元,年均市场不低于 520 亿元。其中,80%以上市场将来自于部署在 LEO 的通信小卫星(或微小卫星)以及星基导航增强系统所使用的小卫星(或微小卫星)。
2.1.2 地面设备
卫星地面设备主要包含了网络设备和大众消费设备两部分,网络设备主要包括了卫星信关站、控制站、网络运营中心(NOCs)、卫星新闻采集(SNG)以及甚小天线地球站(VSAT);大众消费设备主要包括卫星导航设备(GNSS)、卫星电视、广播、宽带以及移动通信设备等。从 SIA 发布的近年来全球卫星地面设备市场规模变化及构成(见图 54)可以看出,相较于卫星制造,全球卫星地面设备市场规模增长快速,从2012 年的 754 亿美元增长到 2019 年的 1303 亿美元,年复合增长率为 8.13%,
根据 SIA 发布的 2019 年全球卫星产业报告中披露的 2019 年全球卫星地面设备市场规模及构成中(见图 55)可以看出,在全球卫星地面设备市场中,消费设备里的卫星导航设备市场占比最大。
① 卫星导航设备市场测算
根据 UCS 统计,截至 2020 年 4 月 1 日,各国具体运营导航卫星的数量分布如图 56 所示,可以看出,有 6 个国家(或地区组织)当前运营着导航卫星,其中我国运营的导航卫星数量最多。在这 6 个国家(或地区组织)建设(或正在建设)的卫星导航系统中,包含四个全球卫星导航系统(以下简称 GNSS),包括: GPS 卫星导航系统(美国)、北斗卫星导航系统(中国)、GLONASS 卫星导航系统(俄罗斯)以及伽利略卫星导航系统(欧盟)。四大卫星定位系统即将部署完成的卫星的参数如表 34 所示。可以看出,尽管我国的北斗卫星导航系统起步最晚,但实现功能上较其它三大全球卫星导航系统相比多出了全球短报文通信服务。
根据 2019 年 10 月欧洲 GNSS 管理局发布的《GNSS 市场报告(2019)》披露。全球宏观趋势带动产业和个人 GNSS 应用,延续了近几年的显著增长,包括设备和服务在内的全球 GNSS 市场未来十年将继续扩展。2019 年全球 GNSS 设备总销量超过 17 亿台(套),GNSS 终端社会保有量为 64 亿台(套),全球 GNSS 市场服务总收入达到 1500 亿欧元。并预计 2029 年,GNSS 设备销量会达到 28 亿台(套),保有量达到 95 亿台(套),设备和服务收入增长到 3244 亿欧元。同时,2019 年,GNSS 产业的价值创造仍主要集中在北美、欧盟 28 国和以中国、日本和韩国为代表的亚洲。
中国从 2012 年北斗系统开始提供正式服务以后,卫星导航与位置服务产业规模以约 20%的年增长率稳定增长(见图 57),2019 年,我国卫星导航与位置服务产业规模达到了 3450 亿元。但受到宏观经济形势变化,以及国内改革调整、行业采购量下降、新增市场放缓、跨界竞争加剧等客观因素影响,2019 年产值增速进一步放缓。其中,与卫星导航技术研发和应用直接相关的,包括芯片、器件、算法、软件、导航数据、终端设备、基础设施等在内的产业核心产值增速下降明显,为 1166 亿元(+9.07%),占总产值的 33.87%(-1.64pcts),而伴随北斗应用进一步普及,对核心产值的贡献率已经超过 80%。按照《GNSS 市场报告(2019)》中对 2019-2029 年复合增速 8.02%估算,我们预计到 2025 年,我国卫星导航与位置服务产业总市场规模可以达到 5480.80 亿元左右。
另外,从图 57 可以看出,在进入 2016 年后,我国卫星导航与位置服务产业规模增速呈现逐年下滑趋势,《中国卫星导航与位置服务产业发展白皮书》披露主要原因为受我国宏观经济形势变化,以及国内改革调整、行业采购量下降、新增市场放缓、跨界竞争加剧等多重因素影响,特别是从国家和各地方政策及项目支持情况来看,政府对战略新兴产业政策支持方向有所调整,对北斗领域的扶植项目数量明显减少,据不完全统计分析,2017 年-2019 年期间总体支持降低 57%左右。仅从政府公开采购招标数量来看,2017 年涉及北斗的政府采购标的数量为 1677 个,2018 年为 1064 个,2019 年只有 639 个。另据经营军工业务的部分北斗企业披露数据显示,2019 年军工订单数量和合同金额也下降明显,普遍减少在 20%以上,个别企业甚至减少 70%以上。
据北斗卫星导航系统总设计师杨长风对当前北斗系统建设、应用推广和国际化发展情况的详述,在北斗第三代卫星导航系统建设过程中,就已经开始着力打造基础产品,推动多领域应用,带动“北斗+”融合应用发展,促进卫星导航产业增长。
综合以上形势,我们判断,在 2009 年起北斗三代工程开始启动的十余年间,受到北斗二代及未完整建成的北斗三代导航系统在定位精度及技术成熟度上均落后于其他全球导航系统,且国内卫星导航下游服务仍为传统的卫星导航位置服务,较其他先进的卫星导航系统缺少竞争力,因此市场推广上主要需要政策支持。而在近三年来,经过技术的积累,市场已经孵化出一批具有一定规模的北斗导航应用下游的企业, 国产替代带来的市场空间逐渐减少,传统的卫星导航位置服务市场已经逐步进入成熟期,部分“+北斗”产业开始进入萌芽阶段。伴随 2020 年北斗三号导航系统建设完毕,我们预计国内传统的卫星导航产业传统应用下游市场增量空间将逐渐缩小,而“北斗+”和“+北斗”两种融合创新的推进将替代成为卫星导航应用市场规模的主要增长点,但需要注意,在北斗导航产业下游催生的产业融合在带来增量市场的同时, 跨界竞争也将持续加剧。
目前,我国卫星导航与位置服务产业链已形成了完整的内循环。上游基础部件是产业自主可控的关键环节,主要由基带芯片、射频芯片、板卡、天线等构成。中游主要包括终端集成和系统集成,是产业发展的重点。下游的解决方案和运维服务提供众多行业应用。
近五年,我国卫星导航与位置服务产业链上中下游各部分产值占比如图 58 所示,可以看出,在当前导航与位置服务产业链中,代表地面设备制造的中上游的产值占比均在缩小,而北斗导航系统下游运营服务市场规模在快速提升。
将我国卫星导航与位置服务产业链的上游及中游定义为我国卫星地面设备领域,下游定义为卫星导航服务领域。基于当前卫星地面设备领域占比逐渐下滑趋势,我们假设 2025 年我国地面设备领域市场规模规占比为 45%,则 2025 年卫星导航地面设备领域市场规模预计可以达到 2481.16 亿元。
除卫星导航外,卫星地面设备其他的应用领域在于卫星通信以及卫星遥感领域,包括了除导航应用的其他消费类设备,以及网络设备。
② 其他消费类设备市场测算
除卫星导航的其他消费类设备中,卫星移动通信设备终端为主要构成。据工信部统计,截至 2020 年 7月末,我国地面移动通信用户达到 15.97 亿户,4G 用户超过 12.88 亿户。按照国际咨询公司的测算方式, 卫星移动通信用户数一般取地面移动通信系统用户数总量的 0.2-1%,取下限计算,国内卫星移动通信市场的潜在用户数将达到 319.4 万户,按占该市场的 1/3 计算,保守估计直接使用卫星移动系统的活跃用户数量可超过 100 万户,按照一户一台测算,个人直接使用的卫星手持移动通信终端需求为 100 万台。而移动互联网的发展,卫星移动培育了大量潜在的使用多模终端配置用户,即使按 1%计算,多模终端数量也有望达到 1600 万台。
假设民用卫星移动通信终端价格 5000 元,多模移动互联网智能手机价格 1 万元,单兵手持终端价格 2万元,车载和便携式终端价格 20 万元进行测算,我国卫星移动通信终端总需求量可达 2151 万台,总市场规模可以达到 2012 亿元,具体测算如表 35 所示,但根据天通一号网披露,截至 2018 年 12 月,国内只有8-10 万卫星通信用户,不超过国内卫星移动通信终端总需求的 0.5%,假设 2025 年卫星移动通信终端用户可以达到总需求的 8%,即终端数量可以达到 172 万台,2020年-2025 年期间,每年卫星移动通信终端市场增量空间平均约为 21.66 亿元左右。
③ 网络设备市场测算
卫星地面设备中的网络设备,主要由卫星通信及卫星遥感应用,接收、传输卫星空间段数据的卫星数据接收站设备构成。其中,VSAT 系统是重要的组成部分。一套完整的 VSAT 系统由通信卫星上的转发器,地面大口径主站(中枢站)以及众多小口径的小站构成,根据恒州博智(QYResearch)分析,2017 年全球企业 VSAT 卫星通信系统市场总销售额约 11.53 亿美元,中国企业 VSAT 卫星通信系统市场为 7.56 亿元,按照年复合增长率 7.71%测算,2025 年中国 VSAT 卫星通信系统市场预计可以达到 13.70 亿元。我们认为当前国内 VSAT 系统市场规模较低的原因主要为我国卫星电视直播业务目前未能得到政策完全放开,尚未实现产业化发展。VSAT 系统的应用领域当前主要集中于政府机构等公共服务部门。
另外,由于卫星通信、卫星遥感大型地面站一般为国家政府建设,市场增量较少且数据较难获得,暂未详细测算。卫星地面设备中的网络设备暂以 VSAT 设备代替。
综上所述,我们对卫星地面设备市场的各领域进行了测算,具体结果如图 59 所示。我们对未来卫星地面设备市场规模有如下判断:
(1)2025 年我国卫星地面设备市场规模总体可以达到 2538 亿元(见图 59),其中导航设备终端市场占比最大,占比超过 97%。
(2) 消费设备中的导航设备终端方面,伴随 2020 年上半年北斗三号全球卫星导航系统空间段建设完毕,地面应用将持续推广,我国卫星导航终端设备的市场有望保持稳定的增长。
(3) 消费设备中的其他设备(卫星移动通信设备)方面,伴随我国推进鸿雁星座、虹云工程等低轨通信卫星的部署建设,未来卫星通信终端设备的市场需求有望增长,但受限于当前卫星通信终端设备较为昂贵、5G 移动通信将迎来快速的拓展、光纤通信的地位短时间内较难撼动等因素影响,消费设备中的其他设备市场规模占比短期内可能较难取得明显的提高。
(4) 网络设备中的 VSAT 系统方面,尽管据航天科技集团披露,我国约有 1.7 亿户家庭卫星电视直播的市场需求,但受到我国对卫星电视等 VSAT 系统重点应用领域在政策上存在不明确性,保守估计我国未来 VSAT 市场规模仍将保留在较低水平,在卫星地面设备市场规模中占比最低。
2.1.3 卫星服务
按照近年来美国卫星协会(SIA)的统计方式,全球卫星服务主要由各类卫星通信服务以及遥感服务构成,近年来全球卫星服务市场规模及构成如图 60 所示。可以看出,尽管大众消费通信服务占卫星服务市场规模比例有所下降,但始终是全球卫星服务市场的主要构成,其次为卫星固定通信服务。
其中,大众消费通信服务由卫星电视直播、卫星音频广播以及卫星宽带服务构成;卫星固定通信业务主要由转发器租赁协议和网络管理服务构成。2017 年卫星服务市场的拆分如图 61 所示。可以看出,在卫星服务的各项具体业务中,卫星电视直播业务占据了 75%的比例,其次为通信卫星转发器租赁业务,占比9%。主要原因为国外通过卫星电视收看电视节目的现象较为普遍。而 SIA 的卫星服务市场统计中未考虑卫星导航服务市场,我们认为主要原因一方面为国际当前主流的 GPS 卫星导航系统中的民用 GPS 信号可任意接收,不收取费用,因此未被计入卫星服务市场;另一方面 GPS 卫星导航系统通过出售手机芯片、信号接收终端等方式取得的收入被计入了卫星地面设备市场中。
在对我国卫星服务市场进行分析时,除需考虑大众消费通信服务、卫星固定通信服务、卫星移动通信服务以及遥感服务等细分市场之外,还需考虑我国卫星导航中的 GNSS 下游各类“北斗+”应用领域的运营服务市场。因此,本报告中对我国卫星服务市场的测算将主要考虑大众消费通信服务、卫星固定通信服务、卫星移动通信服务、遥感服务以及卫星导航服务。
① 大众消费通信服务市场测算
大众消费通信服务方面,主要由卫星电视直播服务、卫星音频广播以及卫星宽带业务。
卫星电视直播方面,根据《我国卫星直播电视业务发展研究》中的分析,我国在 2008 年 6 月成功发射了中星 9 号卫星标志着我国直播卫星系统的建成并投入使用。截至 2018 年年底,我国卫星直播电视“户户通”开通用户数量总计 1.1 亿用户,我国的卫星直播电视已经成为了全球用户规模最大的平台。然而从经济效益上来看,卫星直播电视项目绝大部分时间处于亏损状态,主要根源为当前卫星直播电视平台未能实现商业化运作,国家对其定位仍是有线电视的补充,主要覆盖边远农村地区,实行免费服务,靠政府每年的财政经费维持终端最基本的收视功能以及各省市的基本节目。
在此背景下,我们认为国内卫星电视直播业务与卫星音频广播的市场规模可以参考中国卫星通信集团(以下简称“中国卫通”)的广播电视业务收入,2018 年中国卫通广播电视业务营业收入为 10.17 亿元,按照中国卫通在《招股说明书》中披露了公司在国内的市占率约为 80%测算,2018 年我国卫星电视直播与卫星音频广播整体业务规模约为 12.71 亿元。政策未出现大规模变动前,未来几年广播电视业务收入的增长率取 2014-2018 年中国卫通广播电视业务的复合增长率 1.01%测算,2025 年,我国卫星电视直播与卫星音频广播整体业务规模可以达到 13.63 亿元。
卫星宽带业务方面,下游的市场需求主要在于陆地卫星宽带通信、航空卫星宽带通信以及海上宽带卫星通信。伴随未来鸿雁星座及虹云工程两大低轨宽带通信星座的建设,我国自主可控的卫星宽带系统接入或将在 2025 年前将有稳步增长。
陆地卫星宽带通信方面,根据宽带发展联盟统计,截至 2018 年末,我国宽带普及率已到达较高水平, 如图 62 及图 63 所示,而卫星宽带收费价格相对较高(天海世界卫星海洋宽带套餐:1519 元/全年 18G 流量),而当前高铁、动车宽带通信大多采用沿线设立 4G、5G 基站的形式,而非成本较高的卫星通信方式,因此我们认为,未来几年内,陆地卫星宽带通信较难在我国推广,其市场规模相较于航空卫星宽带通信以及海上宽带卫星通信可忽略。
航空卫星宽带通信方面,主要用于机上 WiFi 通信。2014 年 11 月 11 日,我国首个空中互联网产业联盟在珠海航展宣布成立,2019 年 6 月东方航空电子商务有限公司副总经理张弛在 2019 民航趋势论坛上披露:我国航空企业旗下机队已有 140 架开通机上 WiFi,中国的航空互联网市场渗透率刚刚超过 5%,而美国航企的互联网机队占比已超过 80%,未来中国民航的航空互联网将处于一个非常重要的基础建设投入阶段,2020 年 7 月 7 日,中国第一架国产高速互联网飞机正式启航(青岛航空QW9771 航班,基于中星 16 号高通量通信卫星),同时开启了中国民航史上首次机载 Ka 卫星宽带互联网直播。
基于第三方调研机构 CAPSE(民航旅客服务测评)2018 年的调查研究显示,92%的国内旅客认为需要配备机上 WiFi,27%的乘客愿意为此付费。据《2018 年民航行业发展统计公报》中披露,2018 年我国民航旅客运输量达 6.1 亿人次,假设航空互联服务 100 元/人/次,可以测算出当前我国潜在航空卫星宽带市场规模可达 151.52 亿元。按照每年我国民航旅客运输量每年增长 10%、航空互联网市场渗透率每年扩充 5%来测算,2025 年我国航空卫星宽带通信市场规模将达到 118.11 亿元。
海上宽带通信方面,根据观研天下测算,2018 年我国海上宽带卫星通信市场规模已经达到56.11 亿元,同比增长 22.2%,随着我国政策的鼓励,加大了建设海洋信息化的进程,另外,海上宽带卫星通信的迫切需求,将不断带动我国海上宽带卫星通信市场规模的扩大,预计到 2025 年其市场规模将达到 206.21 亿元。
综上,我们测算出 2025 年前卫星服务中大众消费通信服务的市场规模,如图 64 所示。
② 卫星固定通信服务市场测算
卫星固定通信服务方面,航天科技集团所属上市公司中国卫通作为世界第六大固定通信卫星运营商, 其业务包含了卫星固定通信服务、转发器租赁等,据公司统计,公司业务国内市占率达到 80%,根据 2018年中国卫通通信、应急保障业务收入为 14.63 亿元测算,我国 2018 年固定通信服务市场规模约为 18.29亿元,假设不考虑中国卫通再次发射通信卫星对公司利润的影响(即仅考虑需求端增速),且国内政策未出现大规模变动,未来几年固定通信服务业务收入的增长率取 2014-2018 年中国卫通通信、应急保障业务收入的复合增长率 1.01%测算,2025 年我国卫星固定通信服务市场规模可以达到 20.75 亿元。
③ 卫星移动通信服务市场测算
卫星移动通信服务方面,截至 2019 年 12 月 25 日,天通一号网披露的天通一号通信卫星语音年卡销量 649 张,套餐费及服务费合计 1700 元;数据年卡销量 205 张,套餐费及服务费合计 3900 元。按照二者销量加权测算的天通一号用户年套餐及服务费合计 2528.10 元。参考卫星移动通信地面设备用户数量,我们预计 2025 年我国卫星移动通信服务市场可以达到 40.69 亿元。
④ 卫星遥感服务市场测算
卫星遥感服务方面,我国的市场需求主要集中在国防和政府类需求、商业化需求两方面。政府方面, 对于遥感数据服务的采购商包括:国家安全、农业、林业、国土、水利、环境监测、防灾减灾、测绘、交通、气象、海洋、地球科学研究等行业用户,以及各级政府机关、以卫星遥感数据为基础的工程单位等; 商业方面,应用领域包括了精准农业、立绘测绘、智慧城市、车联网、船联网以及大众应用等。卫星遥感服务可以细分为卫星原始数据直接消费、基于遥感数据的后续处理加工服务以及后续应用市场,根据立鼎产业研究院测算,2012-2016 年我国遥感卫星各领域的市场规模如图 65 所示。
数据费用按照年平均增长率 15%、加工服务按照年增速 10%、应用规模按照年均增速 15%测算,我国2025 年遥感卫星服务市场规模可达近 200 亿元,具体市场测算如图 66 所示。
⑤ 卫星导航服务市场测算
卫星导航服务方面,基于 4.2.1.2 节中对我国卫星导航与位置服务产业市场规模及其产业链下游产值的测算,我们预计 2025 年我国卫星导航运营服务市场规模可以达到约 3000 亿元。
综上,我们对卫星服务市场的各领域进行了测算,具体结果如图 67 所示。我们对未来卫星地面设备市场规模有如下判断:
(1)2025 年我国卫星服务市场规模总体接近 3600 亿元,其中卫星导航服务市场占比最大,占比超过 80%。
(2) 大众消费通信服务方面,未来市场中增速最快的细分领域在于海上宽带通信服务,其次为航空宽带通信服务,而卫星电视广播服务在我国未放松相关政策前,市场仍将维持在 15 亿元以下。
(3) 卫星固定及移动通信服务方面,卫星固定通信的市场规模较小且增速较低,2025 年市场规模预计在 20 亿元左右,卫星移动通信方面市场规模预计可以超过 40 亿元。
(4) 卫星遥感服务方面,作为我国政府对遥感数据需求的提升,以及商业卫星遥感市场开始形成, 预计可以进入一个稳定的成长期,2025 年市场规模在 200 亿元左右。
(5) 卫星导航服务方面,伴随未来北斗第三代导航系统的组网完成,将带动下游多个应用领域市场的拓展。其核心及相关的下游运营服务市场规模占比也将在导航产业链中占比规模逐渐提高。
汇总 2020-2025 年我国卫星制造、地面设备以及卫星服务的市场测算结果,可以得到在忽略技术验证卫星、科学研究卫星以及教育用卫星的其他卫星及卫星制造的时间波动性情况下,我国卫星产业总体市场规模预测如图 68 所示。可以看出,2025年我国卫星产业总体规模将超过 6650 亿元,其中伴随着我国多个卫星星座部署完成,卫星产业市场中卫星服务市场的占比将逐步提升,卫星服务市场将成为未来几年内我国卫星产业的主要增长点。
2.2 卫星各分系统市场情况
目前,卫星作为最为广泛应用的无人航天器,其研发过程同样适用于图 14 所示的航天系统工程流程, 而完整卫星系统由地面段、空间段以及下游应用相关设备(或服务)构成。
① 卫星地面段
卫星地面段方面,主要由跟踪测量系统、遥测系统、遥控系统、实时计算机处理系统、显示记录系统、时间统一系统、通信系统以及事后数据处理系统各分系统共同组成。目前,我国卫星地面设备中的地面站主要用于航天测控,其中商业航天测控仍主要以国家建设的中国航天测控网为主,另建有部分行业测控站和民营测控站,目前仍处于政策和能力的成长期,与资本市场关联度不强,从图 59 也可以看出,卫星地面设备中的网络设备市场占比较低。同时,尽管在商业航天热潮背景下,部分民营企业成立了多家民营地面站,但其主要是为立方星或微小卫星等提供测控支持,市场规模仍较小,综合以上两点,本节将不对卫星地面设备进行深入分析,而是主要对卫星产业中的空间段及相关下游应用端进行分析。
② 卫星空间段
卫星空间段方面,主要由结构系统、热控制系统、电源系统、姿控系统、轨控系统及测控系统构成。从图 69 所示的不同种类卫星空间段各分系统成本(经费)的构成中可以看出,各类卫星空间段成本构成差异较大。我们认为,主要原因是由于不同种类的卫星的成本构成差异不单单仅存在于不同的有效载荷上, 其工作轨道带来的环境差异等也将会对卫星空间段其他分系统的性能需求产生较大影响,进而促使其成本构成较大。总体来看,各类卫星空间段分系统成本构成的共性主要在于有效载荷、控制系统、电源系统以及测控系统成本占比均超过 50%以上。
③ 卫星下游应用
卫星下游应用中,卫星通信主要以卫星移动通信设备及服务(大众消费通信、卫星固定通信及卫星移动通信服务)为主;卫星导航主要以北斗兼容型芯片及其相关模块(板卡、天线及地理信息系统等)、终端集成、系统集成以及相关服务为主;卫星遥感主要以相关遥感数据加工处理、提供具体应用场景相关解决方案等服务为主。
3、卫星产业链分析
不考虑卫星地面站,卫星制造产业链上游主要为卫星的工程研制,包括卫星的总体论证、设计、仿真测试及试验。卫星总体论证设计、仿真测试及试验主要由航天科技、航天科工集团及中科院所属卫星相关研究所或所属企业、相关高校参与,此外当前也有部分微小卫星(立方星)的总体设计、仿真测试及试验由高校、相关商业卫星企业参与。
卫星产业链中游主要包括卫星试样的设计、制造及生产、其中涉及到的通导遥卫星有效载荷、结构系统、测控系统、姿轨控制系统、热控系统、电源系统由于对相关专业技术积累及资质要求较高,同时与卫星的总体论证、设计关联性强,因此行业壁垒较高,主要仍以航天科技、航天科工集团及中科院等相关科研院所或所属企业参与,民营企业主要集中于零部件及电子元器件等配套产品供应。而目前参与卫星地面测控网及数据处理的参与者已开始由航天科技集团、航天科工集团及中科院等相关科研院所或所属企业向部分具有相关资质的民营企业拓展。
卫星产业链下游目前主要由卫星通信、卫星导航及卫星遥感三方面构成,伴随卫星产业链下游应用向民用领域快速拓展背景下,航天科技、航天科工集团及中科院等所属相关企事业单位外的大量民营企业开始参与其中,市场竞争较为激烈。
卫星产业链及相关上市公司情况具体如图 70 所示。
4、卫星系统技术发展趋势
由于卫星下游应用领域繁多,受各类卫星有效载荷的差异以及应用领域的需求差异影响,通信卫星、导航卫星以及遥感卫星的技术发展趋势存在较大区别,因此我们先对卫星通用分系统中与资本市场关联较为密切的测控分系统、电源系统进行技术发展分析,同时再以卫星通信、卫星导航及卫星遥感应用为代表的航天产业下游进行技术发展趋势深入探究。
4.1 各类卫星通用分系统
4.1.1 测控分系统
卫星测控分系统是航天测控通信系统的重要组成部分,航天测控系统是指对航天器进行跟踪测轨(即外测)、遥测(即内测)、遥控和通信(传输数据、图像和话音等)。卫星空间段上的航天测控通信系统是航天器与地面联系的生命线和天地信息的传输线,也是航天工程和空间基础设施的重要组成部分。由于卫星空间段的测控分系统与卫星地面段测控网存在密切联系,因此本节将卫星地面段测控网技术发展与卫星空间测控分系统技术发展合并进行分析。
我国的航天测控通信主要由近地轨道测控网、深空测控网和天基测控网。近年来,我国在近地测控网建设方面,增加了 Ka 频段、扩频测控体制,实现了天线与机房拉远、多天线共用基带池、多频段测控系统与测量雷达共用天线、卫星数据接收与测控一体化等;在深空测控网建设方面,66m S/X 双频段深空测控通信系统、35m S/X/Ka 三频段深空测控通信系统和深空干涉测量系统已投入使用,3 个深空站对深空目标的覆盖率达到 90%以上;在天基测控网建设方面,“天链一号”中继卫星系统实现了三星组网运行。整个测控网具备了“有人值班、无人操作”“远程监控、自动运行”能力。
参考国内外测控通信系统建设和先期技术研发情况,近期测控通信技术的主要发展方向主要包括:
(1) 打破测控与运控系统的“烟囱”式格局,利用通用的多功能地面站、通用用户接口、多任务操作中心、航天数据中心和通信网络,实现航天地面站网融合和测运控业务操作自动化,以提高航天地面资源的利用率和安全性,降低运行维护成本;
(2) 在中低轨航天器测控通信和卫星数据接收方面,全空域多目标光控相控阵天线将取代抛物面天线;在深空测控通信方面,中、小天线组阵将代替超大口径天线;
(3) 跟踪与数据中继卫星将向提高 S 频段多址能力、开发 Ka 频段多址技术、建立星间和星地激光链路、提供“增强业务”、打造众多微小用户服务能力,以及融入天地一体化网络等方向发展;
(4) 星间射频和光学链路将成为星座、星群测控通信的重要手段,可大幅减轻对地面测控站的依赖 ,也可以看作是天基测控通信手段(跟踪与数据中继卫星、卫星导航应用)的拓展;
(5) 在轨维护与服务技术将带动星间高精度相对测量技术、细胞卫星协同组网、精密遥操作、可拆解卫星的地基观测技术的发展;
(6) 空间移动网络将作为全新的近地空间通信与导航体系的载体,可为航天器提供按需、随时随地接入服务,并具有与地面移动无线网智能手机用户一样的用户体验;
(7) 数字化、软件化、综合化、光子化将不断深入,网络化和智能化将加速发展;
(8) 太赫兹、涡旋电磁波、X 射线等新技术的实用化将不断推进。
4.1.2 电源分系统
卫星电源系统作为卫星的重要分系统,在卫星全寿命期内为整星提供稳定的能量来源,其性能直接决定着卫星平台的功率能力以及卫星寿命两个关键技术指标,是整星不可或缺的组成部分。在全世界发射的众多卫星中,95%以上均采用太阳电池阵组合蓄电池组作为电源系统的电能来源。
国外航天器电源技术迅速发展,根据 NASA 的发展路线图,未来呈现向“大”和“小”两个极端发展。“大”是指空间站、大容量地球同步轨道通信卫星、雷达星以及一些特殊用途飞行器趋于大型化、长寿命, 功率超过 20kW;“小”则是指针对月球、火星的一些科学探测卫星要求供配电系统体积小、质量轻,向高比能量、高比功率等方面发展。一些新技术如多结太阳电池、锂离子电池、新型核电源技术的应用,推动了空间电源技术的发展。
过去十年来,我国的卫星电源技术有了很大的发展。太阳电池阵-蓄电池组技术不断发展,日益成熟。其中地球同步轨道卫星寿命可达到8年,近地轨道卫星寿命3年以上。高轨通信卫星平台设计寿命 15 年,寿命末期输出功率 10kW,相当于国际上 20 世纪 90 年代中期水平。与国外先进技术相比,我国的空间电源技术还有不小的差距,无论电源部件还是整个电源系统的性能,都远低于国际先进水平。而伴随随着我国探测卫星任务的发展,大容量通信卫星、新一代深空探测任务、空间站和微小卫星发展需求对空间电源技术提出了新的要求,即更高的功率;更高的效率;更高的功率密度;更高的可靠性、更长的寿命;更低的成本;更小的质量与体积;满足远日宇航探测任务的特殊需求等。从国内的科研院所已经给出了未来空间太阳电池和太阳电池阵的发展目标来看,目前卫星平台电源发展目标为效率达到 17.5%的高效硅电池、效率达到 34%的砷化镓电池以及应用于大型卫星,质量比功率达到 240W/kg 的折叠式柔性太阳电池阵。
4.2 卫星通信
4.2.1 通信卫星
通信卫星当前的应用领域可以分为军用领域及民用领域。
① 军用领域
在军用领域中,作为卫星通信使用最早、装备最完善也是应用最广泛的国家,美国已经构建了较为完善的军事卫星通信系统。在美国搭建的新一代卫星通信系统之中,将卫星通信分为宽带卫星通信系统、窄带卫星通信系统以及受保护安全抗干扰卫星通信系统三类,其主要特点如表 36 所示。
由于各国已经意识到战争期间军事卫星通信的重要性,未来卫星通信势必面临愈加激烈的范围性威胁和竞争,而美国目前建立的军用卫星通信系统对各国均具有一定指导意义。
同时,美军在上述新一代军用卫星通信系统建立过程中,提出了未来 10 年的军用卫星通信体系和发展方向,主要包括以下三方面:
(1) 启动宽带卫星通信备选方案分析(AoA)工作,即更广泛的使用现有商用技术,设计和构建一个新的专用卫星星座,手段主要包括纳入商用卫星公司、卫星行业组织和国际合作伙伴;纳入商业卫星技术和基础设施;授予宽带通信架构研究合同,确立弹性安全的宽带卫星通信运行和服务体系。
(2) 开展受保护卫星通信服务(PSCS)体系研究,主要计划将受保护战略战术卫星通信任务分解, 以更好地实现受保护卫星通信的弹性容量、采购灵活性以及行动灵活性。
(3) 开启商业卫星通信探路者计划,重点解决均商用系统不兼容的问题,探索利用商业卫星能力的新方式,以利用相对低成本、可快速交付的商业通信卫星服务。
综合分析当前美国的发展思路,可以发现,美国未来军事卫星通信的重点在于实现整体卫星通信系统的综合一体化,加大商用卫星和运营商的参与度,通过分散式体系将少数大型卫星实现的通信功能分解到大量功能单一的小型卫星上,以实现系统的弹性抗毁伤(信息系统出现故障或遭到攻击时维持或恢复功能的能力)和高可用性。
② 民用领域
在民用通信卫星领域,从近年全球新发射的通信卫星的轨道结构来看,商业中低轨通信卫星占比持续提高,特别是在移动宽带星座和物联网星座领域。
移动宽带星座方面,中低轨移动宽带卫星代表有“下一代铱星”、欧洲卫星公司(SES)的 O3b 卫星、SpaceX 的“星链计划”等等,美国联邦通信委员会 2018 年先后为 SpaceX,SES 公司等计划超过 12000 颗卫星办理审批许可,将进一步的激发市场活力,推动行业内的市场竞争;低轨物联网星座方面,通过低轨立方星星座满足机器和物联网市场需求成为了资本力量关注的重点,包括希伯公司、舰队空间技术公司、阿斯特罗宇航公司等新兴低轨物联网星座运营商均发射了其首发实验星。
另外,2018 年,美、欧等世界多国开始发射具有大容量、低成本的特点的高通量卫星(HTS),如 SES公司的 SES-12 高通量卫星等。高通量卫星是使用相同带宽的频率资源,但数据吞吐量是传统通信卫星数倍甚至数十倍,可服务于视频市场、固定和移动数据连接、补充地面通信网络等领域。
具体到我国,商用卫星通信下游的需求导向是面向大众对何时何地何种情况下均可实现高性价比、低时间延迟、高速的通信服务需求以及物联网对全天候、应急情况下可实现低时延、低成本的通信需求。可以看出,无论是大众或物联网的需求,均围绕“高性价比”展开。而针对以上需求,目前全球主要存在两大技术发展方向,即高通量卫星与中低轨卫星星座组网。而二者的关系并非独立,而是相互渗透。
首先,解决高性价比需求的一个重要解决途径就是使用高通量通信卫星,通过多波束和频率复用的高通量通信卫星技术来提供更大的带宽和降低单位带宽成本,为用户提供更经济的连接。从商业灵活性来看, C 波段用来提供高接通率的强健网络;具有强大区域波束和点波束的 Ku 频段用于广播和宽带数据传输;Ka 波段服务则刚刚展开,主要用于宽带服务。
同时,另一个实现卫星通信高性价比的途径即合理选择最低成本方式组网,目前地球的通信卫星轨道主要由地球同步轨道(GEO)、中地球轨道(MEO)及低地球轨道(LEO)构成,通信卫星在这三种的组网具有如下特点:
① GEO 方面,全球大部分商用卫星通信都是同步轨道卫星提供的,主要原因为同步轨道的轨道高,容易实现广域覆盖,理论上 3 颗卫星即可覆盖全球,全球组网成本较低。高通量卫星技术出现后,多波束频率复用后能够实现非常大的总容量,每比特传输成本大大降低。但由于星站距离较大、时延长、空间损耗较大,导致终端成本上升。
② MEO 方面,全球市场上的 O3b 系统采用了该轨道,通过 14 颗中轨卫星提供窄波束通信,因为轨道高度只有 8063km,所以时延比较小,可以与地面通信比拟,最大程度上解决了卫星通信的长时延、低信噪比的问题,但由于带宽有限,目前主要作为地面的补充网络。
③ LEO 方面,主要包括国际的铱星、Oneweb、Starlink 和国内的鸿雁、虹云星座等卫星星座。低轨卫星由于轨道低,组网所需卫星数目庞大,如 Starlink 就制定了上万颗卫星的星座计划。而庞大的卫星数目将导致两个问题:一是完成组网资金耗费巨大,且低轨小卫星寿命有限,更新星座需要持续投入资金,如 Oneweb 就因耗费巨大导致资金链断裂而破产;二是旷日持久,如不能每年发射成千上万颗卫星,则不能在早期卫星寿命到期前完成组网。同时,高昂的组网成本也对中低轨卫星的商业利润有较高要求,当前还没有低轨星座成熟的商业模式。值得注意的是,截至 2020 年 9 月 3 日,SpaceX 已累计发射 715 颗“星链”卫星,而据外媒报道,SpaceX 近日与美国军方达成协议,使用 SpaceX 的“星链”卫星群为美国陆军进行通信测试。结合以上,我们推测 SpaceX 的星链计划在中短期内的主要应用领域可能在于为美国军方(包括陆军、海军、空军及太空军)全球指挥通信作战提供支持,从而满足早期的组网资金需求。
综合以上使用高通量卫星及通过轨道选择等两种途径实现卫星通信高性价比来看,高通量卫星与建设面向全球的高通量卫星系统是大势所趋,而 GEO 轨道、MEO 及 LEO 轨道星座均是运营商的重要选择。从国外的发展经验来看,GEO高通量卫星系统由于前期部署成本较小,较为适宜系统部署前期、市场需求较小、盈利模式不清晰的市场;而中低轨系统由于单颗卫星部署成本较低,卫星数量庞大,系统容量较高,对于全球覆盖具有巨大优势,同时显著降低用户的容量使用成本和传输时延,在商业模式和服务模式方面易于推陈出新,是最符合成熟市场或市场潜力较大的解决方案。
就我国而言,伴随 2017 年我国成功发射并应用了中星 16 号(实践十三号)高通量卫星,我国在高通量卫星技术方面已经进入了实际应用阶段。目前,我国在轨运行的高通量卫星只有中星 16(2019 年发射的中星 18 号入轨成功,但工作异常,已宣布失败),由于其最初为试验而研制,有效载荷数量较少、覆盖区域较小,实际开展业务时受限较多,而在 2020 年下半年,我国另一颗全商用设计、容量远超中星 16 号的全球高通量宽带卫星通信系统的首发星亚太 6D 也已经发射,可形成从东印度洋到太平洋的全视场覆盖, 促使我国高通量卫星应用进入新阶段。
综合来看,未来我国民用卫星通信方面,从中星 16 号、亚太 6D 均采用了 GEO 轨道来看,我国卫星通信国内市场仍尚属部署前期,通过 GEO 轨道的高通量卫星开展卫星通信业务可能仍将是当前航天产业“国家队”的主流发展方向。而由于 LEO 轨道资源及频谱资源存在稀缺性,在我国卫星互联网等新基建战略的推动(详见 4.5 节)下,短期我国对低轨卫星通信组网也同样具有较强的“卡位需求”,由于该需求具有急迫性,投资周期较长,因此短期内或同样由技术积淀深厚的航天“国家队”来参与。未来伴随我国物联 网或大众需求增长激发出更多国内卫星通信下游新应用市场,卫星通信系统中长期将有望向高性价比的高
通量卫星以及中低轨卫星网路组网技术融合发展,实现中低轨高通量卫星通信组网。同时结合 5G 移动通信网络的落地,卫星通信在 5G,甚至是 6G(地面无线与卫星通信集成)的融合应用也有望被卫星通信运营商视为开辟新业务的重要方向。
4.2.2 卫星通信应用
卫星产业链下游的卫星通信应用主要由卫星移动通信设备及大众消费通信、卫星固定通信及卫星移动通信为代表的运营服务组成,而卫星移动通信设备的技术发展本质上是由下游大众消费通信、卫星固定通信及卫星移动通信需求驱动的运营服务需求所影响的。结合上节中的论述,我国商用卫星通信,短期内通过 GEO 轨道的高通量卫星开展卫星通信业务,同时布局低轨卫星通信组网实现“卡位”可能仍将是当前航天产业“国家队”的主流发展方向,未来中长期卫星通信将有望向高性价比的高通量卫星以及中低轨卫星网路组网技术融合发展,实现中低轨高通量卫星通信组网。同时结合 5G 移动通信网络的落地,卫星通信在 5G,甚至是 6G(地面无线与卫星通信集成)的融合应用也有望被卫星通信运营商视为开辟新业务的重要方向。在此基础上,卫星通信地面系统、终端设备及运营存在如下技术发展趋势:
① 地面系统(关口站)
关口站作为卫星通信网与国际互联网的接口设施,高通量卫星关口站的主要特点是大规模的路由交换和大吞吐量。关口站终端设备包括射频和基带部分的集成。
基带设备方面,主要由调制和解调设备、系统时钟单元、中频分配单元、切换开关、关口站服务器以及与地面互联网之间的接口设备等构成。目前,为了支撑高通量卫星通信系统的高速率链路,基带设备需要采用更先进的技术以提高频率利用率、极端特殊场景的适应性和对大数量用户组网的支撑能力。
射频系统方面,主要由卫星终端射频系统由大口径天线、上变频器(BUC)、HPA 安装、低噪声放大器(LNA)等组成。其核心任务是提高发射和接收增益,同时研究小型化便携天线,以适应未来个人用户的需求。通过采用新材料和工艺,在不断提升性能的同时,也有效降低天线的制造成本。目前,一个重要的技术发展方向即成本低,并且散热少从而使系统更容易稳定的液晶相控阵卫星天线终端。
② 通信终端
通信终端的研制思路应当设计以互联网为基础的网络应用方案,而不是传统卫星的网状网或星状网的思路,终端的能力成为整个应用的核心,既要在高频率段上降低成本,同时在吞吐能力上要有所提升。具体包括以氮化镓管芯为基础的 Ka 频段宽带功放模块等关键部件的集成化以及宽角扫描技术,以及研制支持超过 100Mbps IP 数据吞吐的高度集成调制解调器。
③ 运营模式
传统的封闭式卫星网络运营方式由一个实体运营商运营卫星,构建地面系统,再直接向最终用户提供服务,也可以通过一个或多个零售合作伙伴向最终用户提供服务。在这样的“Mbps”模型中,卫星运营商通过各种服务产品出售 Mbps,最大限度提高投资回报率。而一个或多个服务提供商从卫星运营商购买卫星物理带宽来提供其卫星通信服务给用户。这种运营模式下,产业的利润来源于流量费用,随着我国通信业不断提速降费,这种封闭式经营思路会面临利润下降甚至亏损。同时,由于服务模式被固定在资源流量上, 难以激发创新服务模式。
为了避免卫星通信管道化,激发运营商和中间环节服务商探索创新应用和服务模式的动力,应转变为更加开放的卫星运营方式。包括卫星运营商在提供带宽等物理资源外,同时向服务提供商提供系统能力的服务,在这种模式下,卫星运营商通过合理的资源管理和动态调配,可以为远大于封闭模式下数量的服务商提供通信能力,也增加了运营商的利润。
4.3 卫星导航
4.3.1 导航卫星
从当前全球四大卫星导航系统性能上比较(见表 37)来看,我国 2020 年上半年即将建成的第三代北斗卫星导航系统的性能在亚太地区基本可以达到,甚至超越全球其他三大卫星导航系统的性能参数。但自2018 年底,美国便开始建设下一代(第三代)GPS 卫星导航系统,据美联社披露,第三代 GPS 卫星导航系统将由 32 颗卫星组成,单星造价 5 亿美元,定位精度较第二代系统提高 3 倍,达到 1 米,抗干扰能力提高 8 倍,卫星使用寿命也将提高到 15 年,计划 2034 年完成部署组网。
卫星导航技术同样在现代战争和国民经济发展中都具有日益重要的作用。
① 军用领域
在军事领域,从美国对下一代 GPS 卫星导航系统的性能改善侧重点可以看出,军用卫星导航的发展方向主要包括提高定位精度、抗干扰性、可靠性及鲁棒性。
定位精度方面。作为卫星导航系统的核心指标,为进一步提高定位精度,卫星导航系统可以通过在地面加强地基增强系统。用地面基准站消除卫星导航系统的区域误差。
抗干扰性、可靠性及鲁棒性方面,自海湾战争以来的几次局部战争实践表明,卫星导航是当前实现精 确打击的重要依托手段,其已成为海陆空天武器系统以及构造全数字化战场的关键技术。1997 年美军就已经正式提出了“导航战”概念,即阻止敌方使用卫星导航信息,保证己方和盟友部队可以有效地利用卫星 导航信息,同时不影响战区以外区域和平利用卫星导航信息。因此,伴随现代导航定位技术的不断发展, 针对导航系统及无线电频谱的争夺和控制正愈发激烈,导航战极有可能成为现代电子战中的重要作战样式。
提高卫星导航系统抗干扰性的技术主要为防御性导航战技术,可分为三个方面,具体如表 38 所示。
② 民用领域
在民用领域,卫星导航系统发展集中在消除定位盲区、多系统融合发展、通导一体化融合以及拓展新应用。
消除定位盲区方面,我国的当前正在建设广域室内外高精度定位导航系统,即羲和系统,可有效解决卫星导航存在的室内定位盲区,实现室内、地下等卫星信号屏蔽地区的导航需求。
多系统融合发展方面,主要在于全球几大卫星导航系统的合作兼容,用户可以根据不同需要切换到不同卫星导航系统,充分体现不同卫星导航系统的互补性,也能为系统的精度和可用性带来更好的改善。目前我国已与美国于 2017 年 11 月签订协议,实现了北斗卫星导航系统与 GPS 卫星导航系统在信号领域的射频兼容,同时于 2019 年 8 月与俄罗斯签订协议,表明了北斗卫星导航系统也将与格洛纳斯卫星导航系统的兼容与互操作。
通导一体化方面,在智能融合发展的自动化时代背景下,导航与通信的融合成为一个重要发展趋势,其实质上是实现时空信息的智能服务。伴随当前全球众多低轨宽带通信卫星星座计划路线的开展,存在数百颗或者几千颗卫星的星座开始把通信与导航作为一体化载荷加以设计。所以天基的导航与通信的一体化融合有望最先开展,其次就是地基的通信与导航融合,5G 及 WiFi 网络的通导一体化运作均可能成为未来的发展趋势。
拓展新应用方面,在 2020 年我国北斗三号全球组网完成后,我国将由导航系统的建设发展阶段进入应用与服务的强势发展期和全盛期。卫星导航产业或将从“北斗+”时期转折性地发展到“+北斗”时期,
即重点从新兴技术的引领作用转向与产业融合发展,发挥其对于传统产业改造和整合的强大作用,包括无人系统和物联网等可以基于卫星导航实现智能融合、万物互联的新时空技术及其服务产业。
4.3.2 卫星导航应用
卫星产业链下游的卫星导航应用主要以装载了卫星导航终端以及导航与位置相关服务为主。结合在上节中论述中,军用卫星导航的发展方向主要包括提高定位精度、抗干扰性、可靠性及鲁棒性,民用卫星导航系统发展集中在消除定位盲区、多系统融合发展、通导一体化融合以及拓展新应用。在此基础上,卫星导航地面系统、终端设备及运营存在如下技术发展趋势:
① 卫星导航终端
尽管卫星导航下游不同应用的用户终端设备存在一定差异,但各类终端的共同点即装载了卫星导航定位模块以及天线等器件。
卫星导航定位模块方面,其包括芯片、板卡等元器件。技术发展上具体涉及低成本、提高靠干扰技术、发展终端与高精度定位的实时动态测量、环境智能化技术以及多模跨界深度融合集成技术。具体来看,据中移(上海)产业研究院相关研究人员的行业调研数据结果,在高精度卫星导航系统终端中,定位模块及高性能天线价格较高,导致终端价格成为高精度终端推广受阻、目前,国产高精度板卡在国内的市占率仅为 30%,成本成为制约高精度定位产业发展的一个关键因素,因此国内高精度板卡降低成本是主要的发展方向之一;同时卫星导航应用中的无人系统对卫星导航精度、可靠性及智能性具有较高要求,涉及到卫星导航终端接收机的抗干扰技术,与高精度定位的实时动态测量和环境智能化技术;同时,多模跨界深度融合集成技术则体现在多技术多产业之间的深度融合,是发挥高新技术引领性、推动社会产业转型、实现应用与服务产业升级换代和跨越发展的革命性工具手段。
天线方面,作为北斗导航系统中最重要的组成部分之一,它的特性将直接影响到设备终端的信号质量与重量体积。随着卫星导航定位技术的发展,集成天线技术发展集中在高精度、高增益和小型化上。例如具有高介电常数、低介电损耗、近零温度系数等特点的微波介质陶瓷材料技术等,同时,高性能天线价格较高,也是制约高精度定位产业发展的一个关键因素,因此低成本也是卫星导航天线方面的重要发展趋势。
② 导航与位置相关服务
如 4.2.1.2 节中分析,卫星导航下游的导航与位置相关服务面临传统应用市场空间增速放缓,“北斗+”向“+北斗”的产业发展转变将促使卫星导航下游服务商机遇与风险将并存,机遇来源于产业融合及竞合发展将促使卫星导航下游产生更多的增量市场,而风险来自于跨界竞争将加剧行业的洗牌。
《中国卫星导航与位置服务产业发展白皮书(2020 年)》中提出了基于北斗三号导航系统的导航与位置相关服务发展重点:
① 基于北斗三号的技术优势,将全面推进七大服务:基本导航服务、地基增强服务、星基增强服务、全球短信通信服务、区域短报文通信服务、搜索救援服务和精密单点服务。
②“+北斗”将以各行各业的需求为前提,充分利用北斗技术为产业转型、升级改造、换代更新、跨越发展服务,在十年内逐步推进时空信息服务产业全面发展。
③ 导航与通信的融合将进入实操期。特别是在 5G 的部署发展过程中,既可通过充分利用现有的,包括导航和通信资源在内的各种资源,着力打造时空多信源、感知、传输、服务一体化网络,运用众筹众包众创模式,群策群力地推进基础设施建设,将服务提供商、消费用户群纳入进来,实现共建共享共赢。
4.4 卫星遥感
4.4.1 遥感卫星
遥感卫星当前是我国在轨工作卫星中数量最多的一类卫星,按照具体应用可再细分气象卫星、陆地卫星以及海洋卫星。
① 气象卫星
气象卫星方面,我国的风云气象卫星观测体系已经基本形成,且国策精度不断提高、业务能力日趋增强,但伴随经济、社会的发展和技术的进步,气象服务、环境保护、资源开发等对卫星观测提出的需求也阻碍逐渐提高,风云气象卫星的需求短板及对应技术发展趋势如表 39 所示。
② 陆地卫星
陆地卫星方面,自 1999 年发射第一颗传输型陆地卫星资源一号以来,我国先后发射了 10 余颗陆地卫星,具备可见光、红外、合成孔径雷达(SAR)等多手段观测能力,开发了大、中、小等多个陆地卫星序列,建造了卫星图像数据地面处理系统,形成了较完整的陆地资源卫星监测体系。
全球遥感卫星的趋势则是“更快、更广、更精细”:2013 年 DigitalGlobe 发射了拍摄分辨率 46cm 的GeoEye,2015 年发射了云平台,2016 年发射的 World View 4 号卫星,分辨率达到了 30cm。而我国市场上国外卫星数据的价格也开始大幅降低,分辨率低于 2 米的卫星数据已基本退出市场。
同时,在实际应用中,我国陆地卫星光学图像暴露出了谱段数量少、辐射定标精度不高等短板,影响了其在地物参量定量反演方面的应用,在可反演参量类型、参量反演精度及数据产品标准化等方面均与国外存在较大差距。当前国内卫星图像辐射定量应用研究仍较多依赖中等分辨率成像光谱仪(MODIS)、先进甚高分辨率辐射计(AVHRR)等国外图像数据。我国陆地卫星需求短板及对应技术发展趋势如表 40 所示。
③ 海洋卫星
海洋遥感卫星方面,近年来,我国制定了长远的自主海洋卫星发展规划,发展了海洋水色、海洋动力环境和海洋监视监测三大系列海洋卫星,正逐步形成以中国自主卫星为主导的海洋空间监测网。
而短板方面,考虑到目前的海洋动力环境观测载荷均为传统载荷,海面高度测量仅为星下点观测、海面风速测量范围为 2~24m/s、海面温度测量精度为 0.8℃,不能完全满足业务、科学研究等方面的需要。
针对以上问题,我国计划在“十四五”期间,继续研制和发射新一代海洋水色卫星、新一代海洋动力环境卫星、盐度卫星、1m 分辨率 C-SAR 卫星、高时间分辨率静止轨道海洋卫星等。技术上具有如下发展趋势:
(1) 新一代海洋水色卫星将进一步优化波段设置、增加可编程高光谱传感器,提高水体观测光谱分辨率和信噪比、丰富观测要素,以及提高海岛海岸带观测的时空分辨率。同时发展小时级高时间分辨率的静止卫星海洋水色观测技术,以及具有探测海洋次表层信息的激光雷达遥感技术;
(2) 新一代海洋动力环境卫星方面,将增加海面高度和海浪谱的宽刈幅观测,同时发展全极化微波散射计和海洋盐度计,构成对海洋温、盐、流、浪、海面风等动力环境多要素的精细观测;
(3) 海洋监视监测卫星方面,发射高分辨率 SAR 业务化极轨卫星,同时发展静止卫星 SAR 观测技术。
4.4.2 卫星遥感应用
卫星产业链下游的卫星导航应用主要以卫星遥感数据处理与信息提取、提供具体应用场景相关解决方案的服务为主。目前,伴随国家民用空间基础设施规划中的遥感卫星体系稳步推进,以及商业卫星遥感的蓬勃发展,我国的卫星遥感数据获取能力呈现质量齐升之势,但在卫星遥感下游应用中,遥感图像处理系统平台作为卫星遥感应用的基础设施和关键工具,已经逐渐成为制约自主卫星数据应用和空间信息业务发展的重要因素之一。因此本节将重点从卫星遥感数据处理与信息提取、遥感图像处理平台两个方向阐述卫星遥感应用下游技术发展趋势。
① 遥感数据处理和信息提取技术
得益于我国卫星遥感技术的整体进步和开源思想的驱动,我国遥感数据处理和信息提取技术已取得长足进展,技术能力正在从追赶世界先进技术为主向自主创新为主转变。
从遥感数据定量化角度来看,我国目前发布的遥感数据以 1 级相对辐射校正产品为主,需用户自行生产标准产品,使得不同用户反演的反射率、温度等定量参数存在差异。
从遥感数据信息提取角度来看,国内的技术发展与国外齐头并进,受益于大数据、云计算、人工智能技术等现代技术的发展,国内遥感信息提取技术已从传统的统计学方法向数据驱动型、人工智能方法转变,但整体而言对行业先验知识的应用还存在不足,数据驱动和知识驱动方法论的融合将是技术产业化落地的关键问题之一。
② 遥感数据处理和信息提取技术
与国外相比,由于国内遥感数据处理平台发展相对较晚,整体水平仍然落后于 ERDAS IMAGEINE、ENVI 等软件,特别是在新型计算架构(分布式计算、云计算)、全面性(对 SAR、高光谱、Li DAR 等数据的支持)、二次开发能力(函数接口、流程定制) 等方面存在差距。
同时,国内受自主遥感业务应用重视程度不够、成果市场化和产业推广不足等问题影响,通用平台软 件的主体单位没有形成稳定盈利模式,国产遥感图像处理通用系统平台整体缺乏自主创新和长期稳定发展, 国产遥感图像处理软件只能在教育、培训等方面发力,面向客户需求开展定制以争取市场,目前尚不能与 对标的国外商用卫星图像处理系统平台产品展开全面竞争。在面向专业化处理、新型载荷数据应用的专题 技术及软件工具也有欠缺。已有专题软件工具的业务成熟度和功能性能方面不能满足自主遥感数据获取和 处理应用的需求,能规模化应用的专业软件少,尚未能形成以遥感技术和应用服务为核心的信息产业和产 业化基地。
另外,在与新兴技术结合方面,遥感数据云平台也存在显著差距。Google Earth Engine 可提供对全球尺度海量卫星数据的在线可视化计算分析处理,而国内由于受遥感数据规范化、统一产品体系等机制制约以及集群计算、网络服务等技术储备不足影响,总体而言规模小、应用面窄,距离面向多行业形成大规模云计算系统需求还有一定距离。
综上,考虑到我国国民经济建设对卫星遥感数据的潜在需求很大,因此在遥感图像处理平台的技术研发、成果转化和推广应用方面需要基于国产卫星星群资源,建立面向全球标准和规范的产品和技术体系,充分融合通信、导航、网络、GIS 等相关领域技术成果,构建高性能、智能化的实用软件工具和平台,提供更广泛和更深入的业务服务,并通过市场机制的逐步开拓完善,建立可持续的产业发展能力,以上将是卫星遥感未来的重点发展趋势。
5、卫星通信的衍生应用产业——卫星互联网
2020 年 4 月,卫星互联网被国家发改委划定为“新基建”信息基础设施之一。在此背景下,我们针对卫星互联网发展现状及趋势进行了深入分析。
5.1 卫星互联网系统概述及发展现状
卫星互联网实质上是一种在卫星通信基础上建立的一种重要衍生应用。在当前,互联网作为基础设施愈发渗透并影响人民的生活,通过改变人们的生活状态和生活方式,带来巨大的经济、政治与军事影响。互联网发展至今基本形成了地面光纤网络、移动无线网与卫星互联网三种形态(见图 74),其中,卫星互联网顾名思义,就是靠卫星来提供互联网服务。因此我们认为,从卫星互联网系统相关构成与 4.4.2.2 节中的卫星通信系统相关设备高度相似一点来看,卫星互联网实质上是一种基于卫星通信基础设施,发展出的一种重要衍生应用。
如果将卫星互联网服务范畴扩大到语音通信服务,卫星互联网星座的发展历史最早可以追溯到 20 世纪 80 年代末摩托罗拉公司发展的铱星(Iridium)系统。卫星互联网的发展历程有别于卫星导航及卫星遥感,近 30 年来卫星互联网星座建设的参与主体主要由以盈利为目的的商业企业。卫星互联网系统发展的三个阶段如图 75 所示。
在卫星互联网发展的第一阶段中,卫星互联网曾企图替代地面通信网络(特别是移动无线网络),希望设计一款具有星间链路和星上处理能力的低轨通信卫星星座,相当于把地面蜂窝网倒置在太空,面向全球提供移动话音服务,但由于当时在卫星互联网系统设计初期,地面通信还未兴起,导致各系统错误的估计了市场,企图替代当时并不发达的地面通信网络,市场定位与用户选择不清、同时,各大系统技术复杂度较大,投入成本过大,研发周期较长,系统能力欠缺导致了卫星互联网发展初期五大系统的集体失败。
在 2000 年后,卫星系统虽然在与地面系统的竞争中失利相继破产,但不少企业却巧妙地利用破产摆脱了前期系统建设所欠下的巨额债务,反而重新寻找到了市场机会。如铱星将市场重新定位为偏远地区的专业用户,通过以象征性的价格买断了老铱星系统,将老铱星系统债务全部剥离,减少了系统成本,将实现通话和数据使用费用降低至与地面通信接近的价格水平,最终实现了扭亏为盈,同时卫星系统的升级使卫星网络系统能力接近了地面网络系统。
2007 年新成立的 O3b 卫星网络系统,作为一个真正的宽带卫星系统,通过采取与电信运营商合作,为地面通信设施无法覆盖到的岛屿或船舶提供服务,同时选择了卫星星座部署数量需求较少的 MEO 轨道来降低系统成本,在 2014 年开始提供商业服务以来,仅用半年时间就达到了原计划 1 年 1 亿美元的收入水平。
我国卫星互联网卫星星座部署较国外存在一定滞后性,亟需加速建设卫星互联网空间基础设施以占据频率及轨道。从全球几大卫星互联网宽带卫星星座计划及进展情况来看(见表 41),当前各企业在 GEO,MEO 以及 LEO 等不同轨道上均有所布局,海外企业 SpaceX、OneWeb 公司、O3b 网络公司以及 Viasat 公司的卫星互联网公司已经进入应用组网阶段,而国内的鸿雁计划及虹云工程等几个具有代表性的卫星互联网星座仍均处于实验验证阶段。同时,由于相近频率间会产生信号干扰,原则上不同的卫星通信系统不能使用相同频率,而低轨卫星覆盖全球,频率协调难度较大,可用频段较少。按照频谱资源先用先得的国际惯例,一旦一个公司的大规模卫星网络组网完成,如 Starlink,那么留给其他卫星网络计划的频谱和空间就会大幅减少,因此低轨卫星通信频谱资源的竞争问题日益加剧,在此背景下,我国卫星互联网建设具有较强的急迫性。
值得注意的是,我国在卫星互联网宽带卫星星座的布局主要集中在 LEO 轨道,同时,我国航天科技集团也已在 GEO 轨道发射了中星 16 号及亚太 6D 卫星等高通量卫星,但尚未有明确的 GEO 轨道卫星星座组网计划。我们认为这可能是由于 2019 年中星 18 号 GEO 轨道卫星工作异常对我国 GEO 轨道高通量卫星部署计划产生了一定延误影响,但我们预计,我国未来仍有可能在 GEO 轨道部署高通量卫星星座。
5.2 卫星互联网的重点应用领域及发展趋势
从图 75 所示的卫星互联网系统的三个发展阶段中可以看出,卫星互联网与地面互联网系统存在一定的竞争及互补关系。因此,我们判断,能否准确定位市场及用户以便实现差异化竞争,或者找到与地面互联网系统协同发展的应用领域,是决定卫星互联网星座成败的核心因素,同时投入成本以及系统性能也是决定卫星互联网市场参与主体盈利能力及市场拓展能力的重要因素。
以下我们从市场及用户背景、投入成本以及系统性能两大方面对当前我国卫星互联网产业进行分析:
① 市场及用户背景
尽管目前地面互联网中的地面光纤网络以及移动无线网络已经覆盖了绝大多数应用场景及用户,但根据中国卫通集团有限公司副主任沈永言发表在《卫星与网络》中的《互联网、移动互联网和卫星互联网发展简史》披露,尽管地面互联网非常发达,但仅覆盖了地球陆地面积的 20%,地球表面的 5.8%。同时,伴随着智能移动终端功能日渐丰富、成本不断降低,应用蓬勃发展,建设融语音,数据、视频为一体,覆盖广泛、经济适用的互联网,将有助于推动经济的快速增长,在 5G 时代即将迎来到来之际,真正 5G 时代的万物互联和随遇接入的愿景,也有望为可以实现全球覆盖的卫星互联网带来新的市场及用户需求,在此背景下,2015 年起,谷歌等互联网巨头的推动和支持下,OneWeb、SpaceX、Samsung 以及 Leosat 等多家企业提出打造由低轨小卫星组成的卫星星座,为全球提供互联网接入服务,在短期内就聚集了大量人气,引发全球强烈关注。
② 投入成本及系统性能
纵观全球,高通量卫星系统(HTS)构成的卫星互联网在性能上具有巨大优势,而各轨道高度的卫星互联网在投入成本及系统性能上各有优劣。从 2015 年不同通信方式提供的宽带互联网服务的使用成本和时延(见表 42 错误!未找到引用源。)中,可以看出,采用高通量卫星系统(HTS)较传统的固定卫星服务(FSS)尽管在系统建造成本上存在劣势,但在系统容量,用户月支出和时间延迟等性能方面均具有较大优势;相比于 GEO 轨道,部署在 LEO 轨道的卫星互联网星座由于轨道高度较低,实现卫星组网的卫星数量较大,系统总体容量得到大幅提升,同时系统建造成本也快速增长,但是受到与地面站距离的缩短,时间延迟也将快速下降。
从高低轨高通量卫星互联网系统容量及单位成本对比可以看出,由于 GEO 轨道高通量卫星互联网系统单行设计容量大,可以针对服务地区需求定制容量,因此利用效率高,且卫星数量较少可以降低地面关口站数量,因此综合来看,所需总体资本投入更小,较 LEO 轨道高通量卫星互联网系统的有效单位成本也可以做到更低,考虑到 GEO 轨道卫星寿命一般在 15 年左右,而 LEO 轨道卫星寿命一般在 5-10 年,GEO 轨道卫星互联网在投入成本方面将较 LEO 轨道更具有显著性优势。
GEO 轨道卫星互联网系统方面的传输延时缺点对其客户的需求影响有限,同时在地面终端成本具有优势。尽管 LEO 轨道的卫星互联网系统较 GEO 轨道卫星互联网系统具有更低的端到端业务传输延时,但对于时间敏感性要求较高的应用主要为在线实时游戏、高频次电子商务等。根据腾讯杰出科学家、多媒体实验室总经理刘杉在 2019 年末首届 Techo 开发者大会上披露,2019 年视频流量在整个互联网的占比已从 2017 年的 75%增长到约 80%,预计再 2022 年超过 82%的互联网流量将来自视频或包含视频的应用,而视频类应用对时间敏感性要求不高,因此 GEO 轨道卫星系统的传输延时缺点对大部分市场客户的需求影响有限。另外,由于 GEO 高通量卫星互联网系统数较少,地面终端实现简单,终端已经实现高集成度和小型化,达到消费级价格,而 LEO 高通量卫星互联网系统由于卫星数量众多,地面终端成本仍偏高。
综上,卫星互联网中的 GEO 轨道卫星互联网以及 LEO 轨道卫星互联网的应用优劣可以归结如表 44 所示。可以看出,GEO 轨道以及 LEO 轨道的卫星互联网系统在不同的性能指标上各有千秋。
考虑到以上高低轨高通量卫星互联网系统的差异,结合我国移动互联网用户的消费习惯以及当前国际局势,我们有如下判断:
(1) LEO 轨道卫星互联网星座方面,未来的主要应用领域短期内主要集中在应急通信、海洋及科考作业、军用武器装备通信等对网络实时性要求较高,且主要由国家政府需求驱动,而非以盈利为目的应用领域中,在此背景下,可回收运载火箭技术、实现终端小型化、集成化等能够降低 LEO 轨道卫星互联网建设及运营成本的技术,将成为能够决定何时 LEO 卫星互联网星座能够向偏远地区通信、物联网、空域宽带通信等民用领域拓展的关键因素。
(2) 以 SpaceX 的星链计划为代表的海外巨型低轨卫星互联网计划,近年来正在不断密集部署,抢占轨道及频谱资源,在此背景下,我国将卫星互联网纳入新基建战略,表明了我国将加速 LEO 轨道卫星互联网星座的部署进度。
(3) GEO 轨道卫星互联网星座方面,未来的主要应用领域将集中在空域宽带通信、海洋游轮等所处地区没有复杂地形,对高轨卫星互联网延时大等缺点不敏感的场景中。
(4) 受到可能存在的全球地面布站限制和频率资源匮乏限制,从我国实际情况出发,建设纯低轨的卫星互联网星座可能并不现实,我国或考虑通过高低轨星间链空间组网的方式突破全球地面布站限制和频率资源匮乏限制,充分利用高轨卫星系统优越性,打破政治地缘限制,确保卫星互联网业务安全可靠,同时为用户提供更优质服务体验。在此背景下,星间链路通信技术将成为影响我国卫星互联网产业发展的核心技术。
6 、卫星产业投资机会分析
综合以上分析,关于卫星产业投资,我们有如下判断及建议:
(1) 在当前卫星互联网被纳入我国“新基建”战略以及北斗三号全球卫星导航系统空间段建设完毕的背景下,卫星产业是我国航天五大细分产业,即弹箭星船器中市场规模最大的产业,同时也是国家队与商业航天企业云集的一个产业。
(2) 卫星制造方面,经测算发现,受益于我国通信卫星、卫星导航星基增强系统以及遥感卫星有望进入密集部署阶段,卫星制造市场规模预计每年可以超过 520 亿元。目前,我国卫星制造技术积淀最深厚的包括航天科技集团所属五院及八院,但由于早期商用卫星规模不大,导致航天科技集团所属卫星国家队的技术优势主要集中于通导遥大卫星研发设计制造领域。但从 4.2.1.1 节中可以看出,我国未来超过 80% 以上的卫星市场将来自于部署在 LEO 的通信小卫星(或微小卫星)以及星基导航增强系统所使用的小卫星(或微小卫星),考虑到小卫星或微小卫星的技术难度相较于大型卫星的技术难度低,我们判断,航天科技集团以外的国企(如航天科工集团所属空间公司、中科院所属上海微小卫星研究院及长春光学精密机械与物理研究所子公司长光卫星等)及部分民营商业卫星制造企业有望通过成本控制、专注差异化领域等方式不断提升自身竞争优势,逐步缩小与航天科技集团所属企业的竞争差距,未来小卫星及微小卫星制造产业中将蕴含大量的投资机会。
(3) 具体卫星制造分类来看,大卫星的研发制造方面,由于目前该领域在市场上缺少相关标的,建议重点关注航天科技集团所属上市公司中国卫星、航天机电股东航天五院及航天八院相关的航天科技集团所属相关科研院所、厂的资产证券化;小卫星及微小卫星研发制造方面,上市公司包含相关中国卫星及欧比特等,建议关注航天央企所属相关企业(如航天科工空间工程公司、航天科工行云科技有限公司以及中国卫星)以及具有良好成本控制,或者在市场参与者较少的应用卫星领域具有差异化竞争优势的相关企业(如长光卫星及天仪研究院等);卫星制造配套方面,上市公司包括如航天电子、康拓红外、航天电器、雷科防务及上海沪工等,建议关注航天科工集团与航天科技集团所属上市公司、相关科研院所的资产证券化情况,以及符合 4.4.1 节中介绍的相关分系统技术发展趋势的民营企业。
(4) 卫星通信领域,高通量卫星研制单位航天科技集团所属五院相关科研院所尚未实现完整的资产证券化,投资标的较少。航天科技集团卫星通信运营上市公司平台中国卫通是我国唯一的固定卫星通信运营商,以及 2019 年末航天科技集团成立的东方红卫星移动通信有限公司,未来均有望承担航天科技集团低轨通信卫星星座“鸿雁工程”的运营商;同时也建议关注其他航天央企低轨卫星通信星座工程的相关企业资产证券化,如航天科工集团所属空间工程公司及行云科技有限公司等;以及关注拥有 4.4.2 节相关卫星通信先进技术的项目标的,如中国卫星、海格通信;另外,在卫星通信下游应用领域,拥有灵活商业模式,能发掘拓展传统卫星通信应用之外增量市场的民营商业航天企业也将具有较大投资价值。
(5) 卫星导航领域,2020 年 6 月底,我国已经完成了北斗三号全球卫星导航系统空间段的建设,未来 5 年内,我们认为卫星导航的市场将主要集中在星基/地基导航增强系统以及“北斗+”和“+北斗”产业融合带来的增量市场。其中,卫星导航下游应用及终端设备相关上市公司将面临机遇与风险将并存,机遇来源于产业融合及竞合发展将促使卫星导航下游产生更多的增量市场,而风险来自于跨界竞争将加剧行业的洗牌。卫星导航应用相关上市公司较多,包括华测导航、北斗星通等。其中,更建议关注满足 4.4.3节中的卫星导航技术发展趋势,同时在卫星导航产业链下游拥有较强终端设备相关核心技术竞争力、增量市场挖掘、商业模式创新以及抗风险能力的项目标的。
(6) 卫星遥感领域,根据我们测算,其应用端的市场规模或小于卫星通信及卫星导航,目前在卫星遥感下游应用中,遥感图像处理系统平台上存在一定的国产替代市场空间,相关上市公司包括中科星图、航天宏图及欧比特等。建议重点关注满足 4.4.4 节中卫星遥感技术发展趋势,与国家对卫星遥感应用需求存在稳定供应关系、同时能够挖掘卫星遥感增量市场的相关项目标的。
(7) 卫星通导遥应用以外的领域,建议重点关注能够在卫星通信、导航、遥感等主流应用外领域( 如教育、科研等领域),拥有先发市场优势或具有相关下游应用协同资源、盈利能力较强的相关项目标的。
(8) 卫星互联网领域,需要紧跟我国未来在卫星互联网建设上的发展布局及需求变化。目前,低轨卫星互联网星座方面,建议重点关注融资能力及抗风险较强,技术较为成熟,即将进入应用组网阶段的卫星互联网星座基础设施建设单位,如卫星制造方面的航天科工集团的空间工程发展有限公司、航天科技集团所属上市公司中国卫星以及银河航天等,卫星运营方面的航天科工集团所属海鹰集团,航天科技集团所属东方红移动通信公司。高轨卫星互联网星座方面,建议关注抗风险较强,技术积淀深厚的卫星制造公司,以及具有良好市场及客户定位及拓展能力的卫星运营商标的。如参与中星 16 及亚太 6D 卫星的相关研制企业(中国空间技术研究院所属相关企业)及运营企业(航天科技集团所属上市公司亚太卫星及中国卫通);高低轨星间链空间组网方面,建议关注在星间链路通信等方面,具有较强技术竞争力的标的,如哈工大卫星激光通信股份有限公司等。
……
(报告观点属于原作者,仅供参考。报告来源:中航证券)
报告摘自《军工行业专题报告:125页深度解析新时代的中国航天产业》,如需完整报告请登录【未来智库】www.vzkoo.com。
(本文仅供参考,不代表我们的任何投资建议。如需使用相关信息,请参阅报告原文。)
- 卫星化学及烯烃行业周度动态跟踪.pdf
- 电科蓝天公司研究报告:卫星能源龙头,深度受益于商业航天高速发展.pdf
- 新材料行业周报:SpaceX计划组建百万卫星太空算力集群,建议关注上游材料发展机遇.pdf
- 上海港湾公司研究报告:聚焦出海,卫星能源系统明珠.pdf
- 汽车行业周报:Optimus Gen3预计26Q1发布,SpaceX申请部署百万颗卫星.pdf
- 2025年中国移动互联网行业流量报告.pdf
- 互联网传媒行业·AI周专题:美股软件反弹,如何看待AI颠覆软件叙事?.pdf
- 2025全球移动互联网行业白皮书-七麦数据.pdf
- 互联网行业:第57次中国互联网络发展状况统计报告.pdf
- 传媒互联网行业2月行业月报:跨端新品驱动游戏市场增长,大厂抢占AI流量入口.pdf
- 相关文档
- 相关文章
- 全部热门
- 本年热门
- 本季热门
- 1 卫星及卫星通讯、导航、遥感技术与行业深度研究(92页PPT).pdf
- 2 卫星行业深度报告:深度解析低轨互联网卫星制造业产业链.pdf
- 3 商业卫星行业深度研究报告.pdf
- 4 卫星行业深度报告:卫星产业链全面梳理,哪些领域值得投资?.pdf
- 5 卫星互联网产业深度报告:新基建下产业链机遇几何.pdf
- 6 卫星行业深度报告:低轨互联网星座热潮兴起.pdf
- 7 低轨宽带通信卫星系统深度报告:天基互联网建设全面启动.pdf
- 8 航天与卫星行业分析: 商业航天,关注卫星生产制造.pdf
- 9 卫星产业深度研究:卫星互联网为龙首,北斗、遥感为翅翼.pdf
- 10 卫星产业深度报告:商业航天卫星“工业化时代”的投资机会分析.pdf
- 1 航空航天及卫星应用产业链分析之河南概况.pdf
- 2 卫星互联网行业专题报告:民营火箭亟待突破,手机直连与激光通信未来可期.pdf
- 3 卫星互联网行业深度:相关进展、复盘启示、预期部署及相关公司深度梳理.pdf
- 4 国防军工行业分析:卫星导航产业发展白皮书发布,时空体系支撑战略新兴产业发展.pdf
- 5 国防军工行业新时代的中国航天:卫星互联网产业――以星织网路,天堑变通途.pdf
- 6 商业航天行业深度报告(火箭篇):卫星应用需求释放,火箭供给有望突破.pdf
- 7 未来网络发展大会:2025卫星互联网承载网技术白皮书.pdf
- 8 富士达研究报告:深度布局卫星互联网,业绩有望重回增长轨道.pdf
- 9 基金投资价值分析:一键精准布局卫星全产业链——招商中证卫星产业ETF投资价值分析.pdf
- 10 上海港湾公司研究报告:聚焦出海,卫星能源系统明珠.pdf
- 1 商业航天行业深度报告(火箭篇):卫星应用需求释放,火箭供给有望突破.pdf
- 2 基金投资价值分析:一键精准布局卫星全产业链——招商中证卫星产业ETF投资价值分析.pdf
- 3 上海港湾公司研究报告:聚焦出海,卫星能源系统明珠.pdf
- 4 建筑和工程行业低轨卫星行业研究系列之四:卫星星座组网加速,商业应用不断拓展.pdf
- 5 卫星互联网行业:国内星座加速组网,星箭场全产业链发力.pdf
- 6 机械行业深度研究报告:卫星组网建设进入加速期,看好火箭链投资机会.pdf
- 7 通信行业:AI强者恒强,卫星拐点已至.pdf
- 8 2026年通信行业年度投资策略:AI基建与应用加速,卫星互联趋势明显.pdf
- 9 政策东风频吹,卫星产业驶入“黄金赛道”.pdf
- 10 陕西华达:连接器需求稳步增长筑牢基本盘,积极拓展卫星市场.pdf
- 全部热门
- 本年热门
- 本季热门
- 1 2026年第9周卫星化学及烯烃行业周度动态跟踪
- 2 2026年电科蓝天公司研究报告:卫星能源龙头,深度受益于商业航天高速发展
- 3 2026年第5周新材料行业周报:SpaceX计划组建百万卫星太空算力集群,建议关注上游材料发展机遇
- 4 2026年上海港湾公司研究报告:聚焦出海,卫星能源系统明珠
- 5 2026年第5周汽车行业周报:Optimus Gen3预计26Q1发布,SpaceX申请部署百万颗卫星
- 6 2026年6G专题之语义通信行业:太空算力遗珠,6G卫星新范式
- 7 2026年第4周计算机行业周报:连接天地,地面卫星终端迎来爆发时刻
- 8 2026年政策东风频吹,卫星产业驶入"黄金赛道"
- 9 2026年商业航天行业深度报告Ⅱ:太空光伏大有可为,卫星太阳翼市场持续扩容
- 10 2026年产业赛道与主题投资风向标:国家电网“十五五”投资加码,中国申请20.3万颗卫星频轨资源
- 1 2026年第9周卫星化学及烯烃行业周度动态跟踪
- 2 2026年电科蓝天公司研究报告:卫星能源龙头,深度受益于商业航天高速发展
- 3 2026年第5周新材料行业周报:SpaceX计划组建百万卫星太空算力集群,建议关注上游材料发展机遇
- 4 2026年上海港湾公司研究报告:聚焦出海,卫星能源系统明珠
- 5 2026年第5周汽车行业周报:Optimus Gen3预计26Q1发布,SpaceX申请部署百万颗卫星
- 6 2026年6G专题之语义通信行业:太空算力遗珠,6G卫星新范式
- 7 2026年第4周计算机行业周报:连接天地,地面卫星终端迎来爆发时刻
- 8 2026年政策东风频吹,卫星产业驶入"黄金赛道"
- 9 2026年商业航天行业深度报告Ⅱ:太空光伏大有可为,卫星太阳翼市场持续扩容
- 10 2026年产业赛道与主题投资风向标:国家电网“十五五”投资加码,中国申请20.3万颗卫星频轨资源
- 1 2026年第9周卫星化学及烯烃行业周度动态跟踪
- 2 2026年电科蓝天公司研究报告:卫星能源龙头,深度受益于商业航天高速发展
- 3 2026年第5周新材料行业周报:SpaceX计划组建百万卫星太空算力集群,建议关注上游材料发展机遇
- 4 2026年上海港湾公司研究报告:聚焦出海,卫星能源系统明珠
- 5 2026年第5周汽车行业周报:Optimus Gen3预计26Q1发布,SpaceX申请部署百万颗卫星
- 6 2026年6G专题之语义通信行业:太空算力遗珠,6G卫星新范式
- 7 2026年第4周计算机行业周报:连接天地,地面卫星终端迎来爆发时刻
- 8 2026年政策东风频吹,卫星产业驶入"黄金赛道"
- 9 2026年商业航天行业深度报告Ⅱ:太空光伏大有可为,卫星太阳翼市场持续扩容
- 10 2026年产业赛道与主题投资风向标:国家电网“十五五”投资加码,中国申请20.3万颗卫星频轨资源
- 最新文档
- 最新精读
- 1 2026年中国医药行业:全球减重药物市场,千亿蓝海与创新迭代
- 2 2026年银行自营投资手册(三):流动性监管指标对银行投资行为的影响(上)
- 3 2026年香港房地产行业跟踪报告:如何看待本轮香港楼市复苏的本质?
- 4 2026年投资银行业与经纪业行业:复盘投融资平衡周期,如何看待本轮“慢牛”的持续性?
- 5 2026年电子设备、仪器和元件行业“智存新纪元”系列之一:CXL,互联筑池化,破局内存墙
- 6 2026年银行业上市银行Q1及全年业绩展望:业绩弹性释放,关注负债成本优化和中收潜力
- 7 2026年区域经济系列专题研究报告:“都”与“城”相融、疏解与协同并举——现代化首都都市圈空间协同规划详解
- 8 2026年历史6轮油价上行周期对当下交易的启示
- 9 2026年国防军工行业:商业航天革命先驱Starlink深度解析
- 10 2026年创新引领,AI赋能:把握科技产业升级下的投资机会
