2020-2021年中国购物中心消费者洞察报告
- 来源:中国连锁经营协会
- 发布时间:2021/07/01
- 浏览次数:4792
- 举报
“后疫情时代”的中国消费环境
1.新冠疫情下的消费新环境
2020年,倏然而至的疫情给全球消费市场带来了巨大冲击。中国迅速果断的战疫行动让经济活动在下半年逐步恢复,成为 全球唯一正向增长的主要经济体;经济稳定的同时,中国也迎来了消费格局的进一步变化。
2.中国购物中心消费者指数项目背景
“后疫情时代”购物中心表现-面对前所未有的挑战,也面临不断涌现的机遇。无论机遇还是挑战,都昭示着全新的局面,对购物中心提出更高的经营要求。本次购物中心消费者发展洞察研究延续往年调研,旨在通过消费者端了解 当今环境下的购物中心发展情况,在以往对城市地域、经营方式、客群背景分析的基础上,增加新冠疫情影响的 研究洞察。
消费者眼中的购物中心
1.中国购物中心消费者画像
是谁在光顾购物中心?——女性为主力,20岁-40岁人群为主要人群,月均光顾2.9次,单次关顾3.9家店,晚间消费最为集中,目的性消费主要集中于上午和用餐时段, 逛街购物体验等消费主要发生于下午和晚上。
2.消费者指数发现(2020-2021年度)
2020-2021年购物中心消费者综合指数明显回升。
在经历2020年的疫情影响后,2020-2021年消费者综合指数明显回升;其中人气指数、消费意愿指数虽仍低于19年,但对比20年已呈全面复苏趋势,受欢迎指数则因满意度和推荐度逐年攀升而连续三年走高。
客群人气指数-光顾频次和游逛时长有所增长,但消费者选择的增多值得购物中心深入思考。
2020-2021年客群人气指数已基本回升至2018-2019年水平,主要源于粘性指数的大幅回升,消费者光顾频次和游逛时长均有所增长;值得关注的是,消费者光顾指数明显下降,这与疫情影响下消费者目的性增强转而光顾免税和百货项目,及上述优质项目的供应增加均有一定关联。
消费意愿指数-购物中心社交属性上升,提升消费转化是关键。
2020-2021年消费意愿指数同样有所回升,主要源于购物中心会员满意度大幅上升,反映出核心消费者与购物中心紧密度进一步增强;但消费转化率和消费额指数进一步下降,光顾购物中心“只逛不买”现象愈发明显,一定程度反映出购物中心在消费者心目中的定位进一步 向社群社交场所转化。
受欢迎指数-购物中心口碑不断提升,但与消费者的关联度仍需加强。
2020-2021年受欢迎指数创近年新高,消费者对购物中心的满意度、推荐给他人的意愿不断上升,但再次光顾的指数对比去年有所降低,一定程度说明疫情之后消费者对于购物场所有更多选择,增强与消费者的关联以提升粘性是购物中心经营 者需深入思考的问题。
3.客群人气情况
标杆购物中心驱动依旧,便捷性与目的性同样成为优选,游逛行为已趋日常化。
都市型购物中心仍具标杆地位,但社区、区域型购物中心及和目的性更强的奥莱开始成为后疫情时代更多消费者的选择。
后疫情时期光顾频率有所分化,东北、西北强力复苏。
从全国趋势来看,每周 品牌价值指数 1-2次常规游逛频次仍是主力,但消费者呈现两极分化走势,一部分消费者因疫情影响减弱而增 BEI 加游逛频次,部分消费则因疫情改变场景习惯,降低光顾购物中心的频次。
到达意味着更久的停留,“他”比以往更爱逛街。
随疫情影响的逐渐减弱与常态化,全国消费者光顾购物中心后的游逛时长明显增加,游逛时间在 品牌价值指数BEI 2小时以上的消费者对 比疫情期间上升超10%。
逛街社交聚会属性明显,下线城市家庭属性重且单身经济崛起之势不容小觑。
选择亲友、伴侣逛街占比高于40%,一二线城市社交聚会属性更明显;三线城市则展现更多的家庭属性,同时单身经济 的崛起趋势也不容小觑。
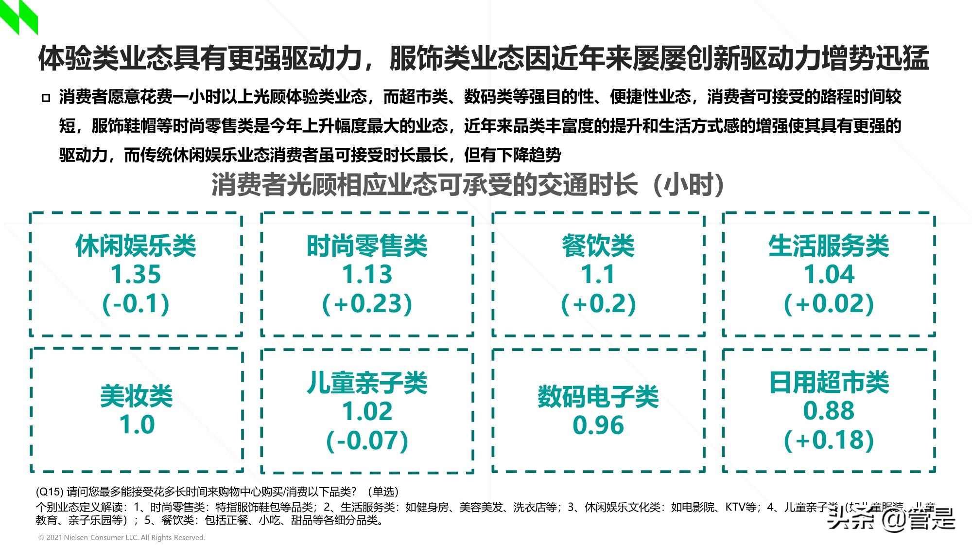
体验类业态具有更强驱动力,服饰类业态因近年来屡屡创新驱动力增势迅猛。
消费者愿意花费一小时以上光顾体验类业态,而超市类、数码类等强目的性、便捷性业态,消费者可接受的路程时间较 短,服饰鞋帽等时尚零售类是今年上升幅度最大的业态,近年来品类丰富度的提升和生活方式感的增强使其具有更强的 驱动力,而传统休闲娱乐业态消费者虽可接受时长最长,但有下降趋势。
4.客群消费情况
男性消费转化率高于女性,上线城市转化率高于下线城市。
全国消费者每10次游逛中,有6.94次产生有效消费,该转化情况呈现男性高于女性,上线城市高于下线城市的现象。
消费金额与消费力-零售类花费最多,除时尚零售外,科技数码、美妆等风 口品类高消费占比同样显著。
不同陪伴模式下,消费场景大不同。朋友同事一起逛街消费品类最为丰富,社交属性明显同时产生连带消费,一个人逛街目的性稍强,但因时间可自由支 配,也具有一定消费品类丰富度,带孩子逛街目的性最强,主要集中于餐饮、亲子和生活服务品类。
消费者对于品牌的偏好出现变化—消费场景趋于多样,国内品牌受到更多关注。
5.购物中心受欢迎情况
购物中心满意度情况:2020-2021年购物中心整体满意度4.21分,较上期上涨0.09分,全国各地区均有不同程度上涨,东北西北消费者满意 度最高,华南、华北满意度相对较低。
消费者对购物中心各项软硬件提出更新更高的要求。
虽满意度整体指标有所提升,但个别细项指标出现下降趋势,说明“后疫情时代”消费者对购物中心提出更新更高的要求。
购物中心各细项满意度指标分析。
满意度分数与城市级次反相关,上线城市对购物中心各项细节提出更高的要求;各地区细项满意度指标得分与整体情况基本一致,低分地区主要为华北和华南,西南、东北地区消费者对于购物环境也期待有进一步改善。
消费者已不满足于购物中心提供刚需,他们期待更具兼容性与丰富度的购物场所。
全国消费者普遍对购物中心内刚需性业态给出较高满意度,但对体验业态、美妆、电子数码等业态方面提出更多需求,尤其 是生活服务类业态,更成为全国消费者普遍期望提升的业态。
“后疫情时代”的机遇与挑战
敏捷应对客群变化带来的机遇与挑战:线上线下非零和协作。
疫情期间消费情况:疫情期间,消费者线下购买品类更为集中,主要集中于偏刚需的吃饭穿衣品类;疫情期间消费渠道变化:零售品类是疫情期间消费者转移到线上消费的主要品类;疫情后消费渠道选择意愿:线下依然是主力,仅零售类产品消费者选择了两者兼顾,主要源于线下体验性的无可比拟。
消除疫情对消费者的不良影响的防疫措施:测温、消费者和工作人员戴口罩等措施消费者认为在疫情期间执行即可,而购物中心硬件设施的消杀维护、相应防疫空间的余 留、特定区域的消杀关注是目前消费更为关注的防疫措施。
敏捷应对客群变化带来的机遇与挑战:渠道+内容精准触达。
短视频、直播等关键意见领袖对消费者影响巨大,但后疫情时代,简单直接 的点对点推送、游逛现场获取信息也是有效手段。
敏捷应对客群变化带来的机遇与挑战:赢取会员争夺战。
购物中心会员的重要性-光顾次数更多、停留时间更长、消费转化率更高。越来越多的消费者成为购物中心的会员,但倾向于仅成为1家购物中心会 员,意味着未来更高的会员集中度,购物中心“会员争夺战”即将打响。
把握有效渠道,布局上升渠道;针对不同人群,分类提供会员权益;精进会员权益,深深抓住他们的心。
报告节选:
(本文仅供参考,不代表我们的任何投资建议。如需使用相关信息,请参阅报告原文。)
- 购物中心行业:中国实体商业客流桔皮书_2025年度报告.pdf
- 中国连锁经营协会:中国购物中心对经济社会发展贡献力报告(2024-2025).pdf
- 华润万象生活公司研究报告:依托母公司购物中心资源禀赋,商管业务演绎逆势增长.pdf
- 硕远咨询:2025年中国高端百货行业行业研究报告.pdf
- 地产行业分析:存量改造与下沉市场购物中心机会洞察.pdf
- 产业深度:四大增长极经济与产业洞察报告(2025)——川渝篇.pdf
- 2025新竞争力品牌洞察报告.pdf
- 产业深度:四大增长极经济与产业洞察报告(2025)_长三角篇.pdf
- 产业观察:四大增长极经济与产业洞察报告(2025).pdf
- 「新刚需」重塑双十一,2025消费洞察报告.pdf
- 相关标签
- 相关专题
- 相关文档
- 相关文章
- 全部热门
- 本年热门
- 本季热门
- 1 购物中心专题报告:被低估的稳定现金流资产.pdf
- 2 白晓MORE-复苏期下的购物中心社群运营解析分享.pdf
- 3 购物中心行业专题研究:拥抱新消费,盘活旧资产.pdf
- 4 2020-2021年中国购物中心消费者洞察报告.pdf
- 5 万达集团:地级市购物中心专题研究.pdf
- 6 华润万象生活专题研究:商管龙头,重奢标杆.pdf
- 7 2018中国购物中心年度发展报告.pdf
- 8 2018-2019年度中国购物中心消费者洞察报告.pdf
- 9 2021中国购物中心数字化趋势报告:重塑商业,购物中心数字化建设进入加速期.pdf
- 10 疫情影响下的购物中心,线上推广实操指南.pdf
- 1 地产行业分析:存量改造与下沉市场购物中心机会洞察.pdf
- 2 购物中心行业研究报告-商业洞察2024-2025.pdf
- 3 全球知名购物胜地体验报告CXG.pdf
- 4 2025购物中心多经简报.pdf
- 5 华润万象生活公司研究报告:依托母公司购物中心资源禀赋,商管业务演绎逆势增长.pdf
- 6 2025年购物中心门店分布观察报告-国产运动品牌系列(二)李宁LI-NING.pdf
- 7 2025年购物中心门店分布观察报告-国产运动品牌系列(三)鸿星尔克ERKE.pdf
- 8 中国连锁经营协会:中国购物中心对经济社会发展贡献力报告(2024-2025).pdf
- 9 硕远咨询:2025年中国高端百货行业行业研究报告.pdf
- 10 2025年购物中心门店分布观察报告-国产运动品牌系列(六)匹克PEAK.pdf
- 全部热门
- 本年热门
- 本季热门
- 1 2026年华润置地公司研究报告:销售稳居前三,购物中心租金双位数增长
- 2 2025年中国购物中心分析:从消费引擎到城市神经元,4.2万亿销售额背后的多维价值重塑
- 3 2025年华润万象生活公司研究报告:依托母公司购物中心资源禀赋,商管业务演绎逆势增长
- 4 2025年地产行业分析:存量改造与下沉市场购物中心机会洞察
- 5 2025年购物中心多经业态分析:收入规模超540亿的流量运营新赛道
- 6 2025年国产运动品牌购物中心布局分析:88.9%渗透率背后的战略博弈
- 7 2025年国产运动品牌购物中心布局研究:特步52.3%渗透率背后的下沉市场战略
- 8 国产运动品牌购物中心布局分析:361°以63.6%渗透率深耕下沉市场
- 9 2025年国产运动品牌购物中心布局分析:匹克“下沉市场主导,错位竞争”策略洞察
- 10 2025年国产运动品牌购物中心布局分析:李宁73.9%门店集中中型商业体
- 1 2026年华润置地公司研究报告:销售稳居前三,购物中心租金双位数增长
- 2 2025年中国购物中心分析:从消费引擎到城市神经元,4.2万亿销售额背后的多维价值重塑
- 3 2025年华润万象生活公司研究报告:依托母公司购物中心资源禀赋,商管业务演绎逆势增长
- 4 2025年地产行业分析:存量改造与下沉市场购物中心机会洞察
- 5 2025年购物中心多经业态分析:收入规模超540亿的流量运营新赛道
- 6 2025年国产运动品牌购物中心布局分析:88.9%渗透率背后的战略博弈
- 7 2025年国产运动品牌购物中心布局研究:特步52.3%渗透率背后的下沉市场战略
- 8 国产运动品牌购物中心布局分析:361°以63.6%渗透率深耕下沉市场
- 9 2025年国产运动品牌购物中心布局分析:匹克“下沉市场主导,错位竞争”策略洞察
- 10 2025年国产运动品牌购物中心布局分析:李宁73.9%门店集中中型商业体
- 最新文档
- 最新精读
- 1 2026年中国医药行业:全球减重药物市场,千亿蓝海与创新迭代
- 2 2026年银行自营投资手册(三):流动性监管指标对银行投资行为的影响(上)
- 3 2026年香港房地产行业跟踪报告:如何看待本轮香港楼市复苏的本质?
- 4 2026年投资银行业与经纪业行业:复盘投融资平衡周期,如何看待本轮“慢牛”的持续性?
- 5 2026年电子设备、仪器和元件行业“智存新纪元”系列之一:CXL,互联筑池化,破局内存墙
- 6 2026年银行业上市银行Q1及全年业绩展望:业绩弹性释放,关注负债成本优化和中收潜力
- 7 2026年区域经济系列专题研究报告:“都”与“城”相融、疏解与协同并举——现代化首都都市圈空间协同规划详解
- 8 2026年历史6轮油价上行周期对当下交易的启示
- 9 2026年国防军工行业:商业航天革命先驱Starlink深度解析
- 10 2026年创新引领,AI赋能:把握科技产业升级下的投资机会
