奇安信投资价值分析:网安新思维,聚焦新赛道
- 来源:未来智库
- 发布时间:2020/09/10
- 浏览次数:913
- 举报
1、快速成长中的网络安全龙头
1.1 网络安全行业领军者,跻身国家队行列
奇安信科技集团股份有限公司成立于 2014 年,专注于网络空间安全市场,向政府、企业等客户提供新一代企业级网络安全产品和服务。凭借持续的研发创新和以实战攻防为核心的安全能力,公司已发展成为国内领先的基于大数据、人工智能和安全运营技术的网络安全供应商。公司的愿景是“成为全球第一的网络安全公司”。
公司面向新型基础设施建设、面向数字化业务,运用系统工程的方法论,结合“内生安全”思想,将新一代网络安全框架作为顶层设计指导,以“数据驱动安全”为技术理念、以打造网络安全颠覆性和非对称性能力为目标、以“人+机器”协同运营为手段,创建了面向万物互联时代的网络安全协同联动防御体系。针对云计算、大数据、物联网、移动互联网、工业互联网和 5G 等新技术下产生的新业态、新业务和新场景,为政府与企业等用户提供全面、有效的网络安全解决方案。
公司作为新一代网络安全行业的领军者,在市场竞争中脱颖而出:
收入最大:2019 年,公司实现营业收入 31.54 亿元,位居业内第一;
增速最快:2017-2019 年,公司营业收入 CAGR 达 95.98%;
规模最大:根据公司资料,目前公司员工人数超 7,000 人,规模位居行业第一;
产品最全:入围安全牛第七版网络安全行业全景图细分领域最多的企业;
投入最多:公司技术研发投入、专利数量以及技术先进性行业领先。
根据公司上市公告书,截至 2020 年 7 月 21 日,齐向东先生直接持有公司 22.01%的股份,通过其控制的安源创志、奇安叁号间接控制公司 10.58%的股份,合计控制公司 32.59%的股份,为控股股东、实际控制人。齐向东先生现任公司董事长,历任新华社通信技术局副局长、3721 公司总经理、雅虎中国区副总裁、三六零集团创始人及总裁,对网络信息安全产业有深刻的理解,有望带领公司不断取得新的突破。
2019 年 5 月 10 日,中国电子与公司签署战略合作协议,以 37.31 亿元战略入股。根据公司上市公告书,截至 2020 年 7 月 21 日,中国电子合计控制公司 20.26%的股权。公司成功跻身“国家队”行列,在未来发展中,国资股东背景有望使公司持续受益。
截至 2020 年 4 月 29 日,公司及下属公司共拥有 56 家控股公司、26 家参股公司、11 家分公司,分散于全国各大省市,分布较为广泛。
1.2 营业收入快速增长,高投入致短期亏损
近几年,公司呈现快速发展的势头。2019 年,公司实现营业收入 31.54 亿元,同比增长 73.61%。公司收入快速增长的主要原因是:1)产业规模扩大:我国整体信息化水平持续提升,国内网络安全产品及服务的需求持续增长;2)新赛道高增长: 公司研发了众多大数据、云计算等前沿领域的新一代网络安全产品和服务,在网络安全的新兴领域更具竞争力,取得了比传统网络安全市场更大的市场份额;3)标杆客户认可:公司在安全服务和技术人员规模方面存在竞争优势,有效推动网络安全全方位能力的落地,赢得了监管部门、部委、央企等标杆客户对公司品牌和能力的认可,具有辐射效应;4)渠道合作成效显著:公司与渠道商的合作促进各领域网络安全产品及服务客户数量和销售收入持续增长。
2017-2019 年,公司主营业务毛利率分别为 74.39%、55.15%和 56.69%,呈下降趋势,主要原因是硬件及其他业务占比提升。2017-2019 年,公司硬件及其他业务毛利率分别为 4.92%、1.36%和 3.18%,业务收入分别为 0.21 亿元、3.90 亿元和6.87 亿元,占主营业务收入的比重分别为 2.67%、21.72%和 21.83%。由于在进行系统集成性质的网络安全业务时需要大量采购第三方硬件等产品,该等第三方硬件的市场较为成熟、价格相对透明,因此毛利率较低。
从终端客户结构来看,“党政军”(政府、公检法司、军队军工)为公司第一大收入来源,过去三年占公司主营业务收入的比例均超 50%。近年来,这几类行业客户网络安全需求持续加大,主要原因是:信息化投资加大、安全威胁加剧、网络安全监管趋严等。此类客户多为预算管理与集中采购制度,因此公司收入存在明显的季节性特征。2017-2019 年,公司第四季度收入占全年收入比例为别为 52.04%、60.92%和54.51%。
从产品类型来看,网络安全产品为公司收入的主要来源,2017-2019 年 CAGR 为76.63%。2019 年,网络安全产品销售收入为 20.95 亿元,占营业收入比为 66.51%,同比增长 76.71%,三大类产品均取得较快发展:1)基础架构安全产品占主营业务收入比重为 4.49%,2017-2019 年 CAGR 达 120.01%;2)新一代 IT 基础设施防护产品占主营业务收入的比重为 43.26%,2017-2019 年CAGR 达 66.80%;3)大数据智能安全检测与管控产品占主营业务收入的比重为 18.76%,2017-2019 年CAGR 达 96.85%。
公司处于快速成长时期,销售及研发费用增长较快,目前尚未实现盈利。2017-2019 年,公司销售费用分别为 4.31 亿元、8.00 亿元和 11.18 亿元,CAGR 达 61.07%。由于营业收入增幅高于销售费用,销售费用率不断降低,分别 52.48%、44.05%和35.45%。销售费用的快速增长主要原因是:1)品牌快速推广,提高公司市占率:公司加大市场拓展投入,销售人员数量持续增加;2)建立覆盖全国的应急响应服务体系:公司投入大量资金在全国各地设立应急响应团队,以形成公司大规模服务能力。我们认为,随着前期铺开的销售体系与应急响应服务体系建设的逐渐完成,规模效应将逐步显现,公司销售费用的增速有望放缓。
公司 2017-2019 年研发投入合计 24.06 亿元,占累计营业收入比例达 41.54%。2019年,公司研发投入为 10.47 亿元,同比增长 27.95%。2017-2019 年,公司研发投入 CAGR 达 39.14%,增速低于营业收入的增速。公司以技术立业,始终将产品视为核心竞争力,非常重视研发投入:1)公司重点建设了四大研发平台(鲲鹏网络操作平台、诺亚大数据操作平台、雷尔可视化操作平台、锡安云控操作平台),将核心技术能力平台化、模块化输出,有望极大降低未来新产品的研发成本及研发周期。 2) 公司目前核心产品为网络安全领域新赛道产品(泛终端、新边界、大数据和云计算等安全防护产品),开发这些产品要采用大量新技术,对研发人员能力要求高,投入高于传统网络安全公司的研发投入。
2019 年底,公司研发人员有 2,591 人,占员工总数的 37.58%。2017-2019 年,公司研发人员数量从 1,541 人持续增长至 2,591 人,CAGR 达 29.67%。公司在漏洞能力、攻击渗透、情报能力以及 API 能力方面均拥有规模与能力业内领先的技术团队,强大的人才支撑是公司在研发平台以及新产品的创新研发过程的强劲动力。
公司研发与销售投入行业大幅领先,驱动 2017-2019 年营业收入增速大幅超越行业平均水平。2017-2019 年,公司研发投入累计占营业收入比达 41.54%,显著高出行业同类公司的水平;销售费用累计占营业收入比 40.56%,高出行业平均水平8.58pct,较高的研发、销售投入水平使得公司营业收入增速明显高于同业。我们认为, 伴随着公司收入规模的快速增长,费用率有望逐步下降,公司有望在近两年实现盈亏平衡。
1.3 主要产品全覆盖,拓展规划与运行服务
公司专注于政企网络安全市场,主营业务为向政府、企业客户提供新一代企业级网络安全产品和服务,业务线主要包括:网络安全产品、网络安全服务、硬件及其他等三部分。
1.3.1 网络安全产品
公司的安全产品体系和上信息化的发展和攻防技术的演进相伴相生,产品体系覆盖政企行业网络安全的细分领域,是综合性网络安全产品厂商,具体包括三大类别:
基础架构安全产品体系:围绕身份、行为和应用构建防御体系。包括以身份为中心进行动态访问控制的零信任安全产品、针对行为进行日志与审计安全产品、应用开发安全产品等;
新一代 IT 基础设施防护产品体系:以泛终端、新边界、云计算、大数据为主要防护对象。包括:泛终端安全防护、新边界安全防护、云计算基础设施安全防护和大数据基础设施安全防护等;
大数据智能安全检测与管控产品体系:采用大数据技术针对威胁进行检测和响应。包括威胁检测、态势感知和安全管理等,充分利用大数据分析与人工智能方法,为客户提供检测、感知、分析、响应等能力。
公司网络安全产品分为纯软件和软硬一体两种形态。软硬一体形态的设备是将软件产品灌装到外购的硬件设备(工控机、服务器等)中形成的,采购的服务器、工控机等均为市场常见硬件设备或配件。
1.3.2 网络安全服务
以往国内网络安全厂商的服务主要集中在建设阶段,公司率先拓展规划和运行阶段。政企客户一般把信息化过程分为规划、建设和运行三个阶段。以往,网络安全服务更多集中在建设过程:1)产品安装、产品售后等;2)为了应对合规检查所开展的系统评估、安全加固等服务。
随着网络安全产业进入安全应用场景爆发期和安全技术整体换代期,客户需求也呈现多样性的爆发。为了在不断完善的安全服务生态中获得更大的位置,公司创新发展了规划阶段的服务——“安全咨询与规划”,运行阶段的服务——“安全分析与响应” 。
1.3.3 硬件及其他
硬件及其他业务是公司在为政企客户信息化改造等系统集成类项目中为客户配套外采第三方硬件产品(包括电脑、服务器、路由器等),将自身网络安全解决方案适配、整合后,销售给对方的业务。该类业务为网络安全市场上较为成熟的业务,价格较为透明,竞争较为激烈,因此毛利率较低。
硬件及其他业务对公司整体毛利率有一定影响。2017-2019 年,公司主营业务毛利率分别为 74.39%、55.15%、56.69%,呈下降趋势,原因就是毛利率较低的硬件及其他业务收入在 2018 年和 2019 年的增长幅度相对较高。
2. 行业快速发展,新赛道潜力大
2.1 网络安全技术加速创新,各细分领域有望迎爆发
近年来,国内网络安全产业呈现快速发展的态势,根据我们的分析,其背后的发展逻辑主要包括:
信息化快速发展催生大量网络安全需求:随着经济和社会对信息化依赖程度的日益提高,安全事件频繁发生,政府部门、企业、重点行业在网络安全产品和服务上的投入不断增加。同时,网络安全产品逐步升级,新技术的出现开辟出网络安全市场的新赛道。
国际市场的竞争和对抗态势加剧:近年来,发达国家相继出台网络空间发展战略,给我国信息安全产业带来挑战,推动我国网络安全行业技术、产品以及服务模式的创新升级,提高信息安全防护支撑能力。
信创产业发展的内在需求:2016 年 3 月 4 日,多家从事软硬件关键技术研究、应用和服务的单位发起建立“信息技术应用创新委员会”,信息技术应用创新产业迎来历史性机遇。目前,国内已经形成了以“国产 CPU+基于开源 Linux 的国产操作系统”的自主生态,并将信息基础设备国产化替代沿外围到核心、从特殊部门到消费者市场逐步展开,网络安全建设需求将不断提升,有望为网络安全带来新的市场空间。
国家相关政策推动和落地有力促进了产业全面快速发展。
在网络信息安全行业,网络安全产品主要由软件部分和硬件载体(工控机、交换机等)构成,在网络安全产品中发挥效能的是其中的软件,安全产品的核心是软件部分。
n 网络安全行业上游:主要是硬件产品供应商(工控机、服务器等)及软件产品供应商(操作系统、数据库等)。目前,上游市场发展较成熟、竞争较充分,产品的质量和价格较稳定。
n 网络安全行业下游:主要为政府、金融、电信等政企用户,并通过经销商逐步发展到交通、能源、教育、卫生、企业等各领域。随着互联网技术的发展和信息技术的不断进步,各类黑客技术和木马攻击不断出现,病毒攻击与网络威胁现象与日俱增,网络安全问题日益严峻,促使下游用户重视对 IT 系统建设和加强对网络安全方面的投入,对网络安全行业的发展具有一定促进作用。其中, 政府、金融、电信等行业是国家重点支持发展信息化建设的行业,是网络安全产品的主要需求者。
从潜在竞争者角度分析,想要入局网络安全行业存在以下难点:
技术门槛:网络安全属于技术密集型产业,需要具有较高的技术层次;
运营能力:网络空间安全中的攻防对抗时刻发生,需高质量的安全运营与应急响应来应对;
人才梯队:网络安全属于智力密集型行业,高端人才稀缺;
品牌效应:品牌是政企用户在判断供应商产品品质的重要标准之一;
资质要求:通过各类严格的产品资质和服务资质认证一般需要几年的时间;
渠道优势:基于网络安全产品的需求特征,渠道能力是决定企业市场竞争力的重要因素;
行业经验:网络安全行业内的企业需要充分的行业经验积累以满足客户的真实需求。
从技术角度来看,新兴产业的蓬勃发展驱动安全创新变革,网络安全产业正处于加速迭代创新的时期。目前,网络安全已经扩展至网络空间安全,5G、大数据、云计算、物联网、移动互联网、人工智能、工业自动化、区块链等前沿技术不断融合发展,传统发展架构都发生了显著改变,对网络及社会治理带来挑战。我们认为,新技术新业态伴生新的安全风险,云安全、威胁情报等新兴安全产品和服务加速落地,自适应安全、情境化智能安全等新的安全防护理念涌现,网络安全行业各细分市场都有望迎来爆发。
从客户需求角度来看,网络安全产业发展过程中,大多数是由合规需求驱动的,而近年来的灾难性攻击表明网络风险是重大威胁,企业开始把网络安全视为一项重要的商业风险,并且更看重网络安全服务的持续性。随着虚拟化及云服务理念的渗透, 网络安全盈利模式将由软硬件产品向服务逐步转移。
2.2 国内市场增速远超全球,新兴赛道机会不断涌现
全球网络信息安全市场以约 9.1%的增速稳健增长,安全服务占六成以上。随着信息化演进过程中数据安全和隐私问题越来越重要,叠加 5G、物联网、人工智能等新技术的全面普及,全球网络安全市场有望保持稳健的上升趋势。根据赛迪咨询发布的《2019 中国网络安全发展白皮书》,预计到 2021 年,全球网络信息安全市场将达到 1,648.9 亿美元。随着网络攻击行为日趋复杂,防火墙、IDS 等传统网络安全设备并不能完全阻挡恶意的网络攻击,构建全面的安全防护体系和制定完善的安全管理策略显得尤为重要,风险评估、安全管理咨询、安全应急响应、安全托管服务的作用越来越受到用户重视。根据赛迪咨询发布的《2019 中国网络安全发展白皮书》,在全球市场中,网络安全市场以服务为主,2018 年,以安全服务市场份额最大,占市场的 64.4%;软件市场规模为 330.1 亿美元,占市场的 26.2%。
根据赛迪咨询发布的《2019 中国网络安全发展白皮书》,2019 年中国网络安全市场规模同比增长 22.8%,达到 608.1 亿元,远高于全球 9%的平均增速。随着数字经济的发展,物联网建设的逐步推进,网络安全作为数字经济发展的必要保障,其投入将持续增加,预计到 2021 年网络安全市场规模将达到 926.8 亿元,2019-2021年CAGR 达 23.24%。
2020 年 8 月 13 日,公司董事长齐向东先生在北京网络安全大会上表示:随着新基建的加快推进,数字化应用场景的不断深化,为整个行业带来了巨大的市场增量,《关键信息基础设施安全保护条例》即将实施,安全服务越来越受到重视,2030年的我国网络安全市场规模将是 2019 年的 10 倍,超过 6,000 亿元。
随着创新技术演进,网络安全逐步扩展至网络空间安全。我们认为,大数据安全、云安全、物联网安全、工业互联网安全、威胁情报等细分市场将迎来爆发。
大数据安全业务已被各大传统安全企业纳入战略布局重点和重要商业化盈利点,未来三年市场规模 CAGR 有望达 35.26%。根据赛迪咨询发布的《2019 中国网络安全发展白皮书》,2018 年国内大数据安全市场规模达 28.4 亿元,同比增长 30.5%,未来增速有望稳步提升。
云安全随云计算产业快速发展成为焦点,尚处起步初期但空间巨大。根据赛迪咨询发布的《2019 中国网络安全发展白皮书》,2018 年,中国云安全市场规模达到 37.8亿元,增速为 44.8%。
物联网设备规模呈现爆发性增长趋势,物联网安全将成为万物互联时代的蓝海。根据赛迪咨询发布的《2019 中国网络安全发展白皮书》,2018 年,我国物联网安全市场规模达到 88.2 亿元,增速达到 34.7%。
工业互联网安全产业有望保持超 30%的增长率,成为网络安全行业细分领域的高增长、高潜力市场。根据赛迪咨询发布的《2019 中国网络安全发展白皮书》,2018年我国工业互联网安全产业规模达到 94.6 亿元,2019 年产业规模预计达到 125.1亿元,同比增长 32.2%。
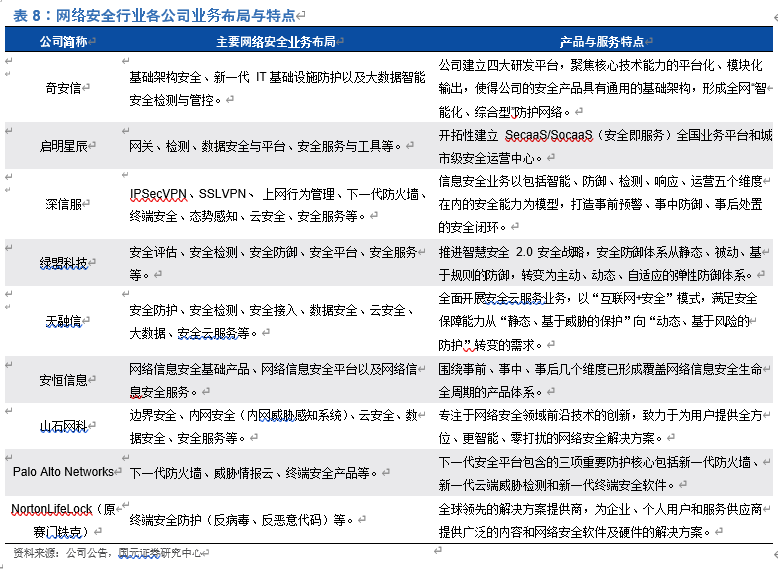
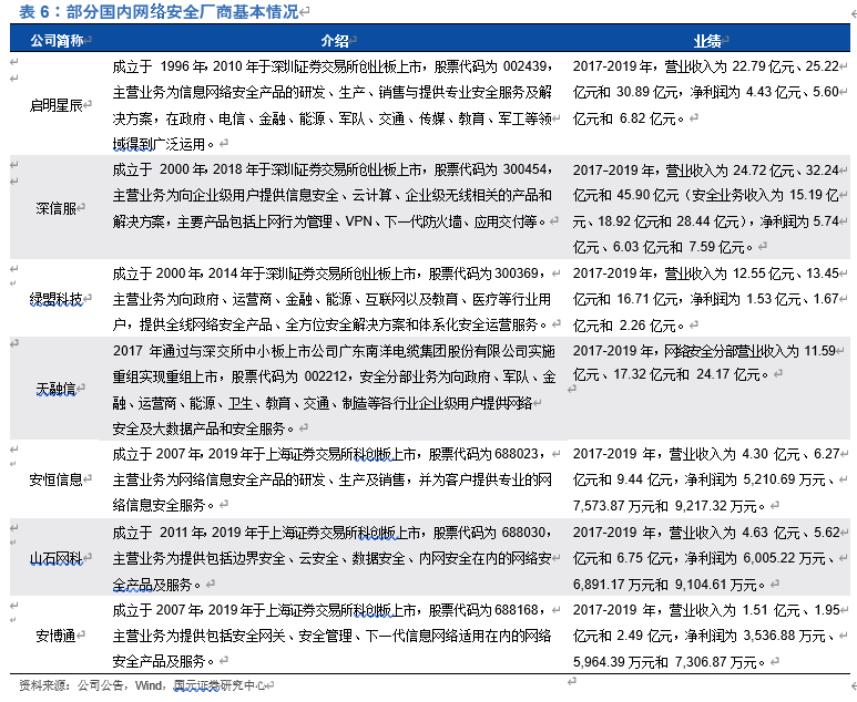
随着各部门网络安全投入加大,对综合性安全防护体系、服务支持及应急响应能力要求与日俱增,行业呈现强者恒强局面。根据赛迪咨询的研究报告,2018 年行业排名前五名的网络安全厂商合计市场占有率为 21.9%左右,单一厂商的市场份额不超过 10%。政府部门与大中型企业网络安全需求推动行业内领先企业的技术创新力度、产品研发能力不断提升,网络安全主要市场的份额开始向具有一定技术实力和品牌知名度的厂商汇聚,市场集中度正逐步提高。在国内上市公司中,主要的网络安全厂商有:启明星辰、深信服、绿盟科技、天融信、安恒信息、山石网科、安博通等。
公司稳居国内终端安全市场龙头地位,2019 年市场份额高达 23.5%。2014 年,受“棱镜门”事件影响,公安部、中央国家机关政府采购中心等相继宣布外资安全软件厂商不得进入中国政府采购名单。根据 IDC 数据,公司作为终端安全市场的领跑者, 市场份额由 2018 年的 22.9%提升到 2019 年的 23.5%,而赛门铁克则从 2018 年的 17.0%下滑到 2019 年的 5.6%。
在态势感知领域,奇安信与安恒信息引领行业发展。根据数世咨询的数据,2019 年国内态势感知市场规模约在 32 亿元左右,预计 2021 年将达到 54 亿元左右。
3. 高研发布局新赛道,聚焦优质政企客户
3.1 贯彻安全理念,坚持研发创新
凭借持续的创新研发和以实战攻防为核心的安全能力,公司已发展成为国内领先的基于大数据、人工智能和安全运营技术的网络安全供应商。基于对行业的深刻理解, 公司提出了创新的安全理念。
根据我们的分析,公司技术发展及战略布局的思想内核包括:
战略目标——内生安全:所谓“内生”是指随着云计算、大数据、微服务架构等新的 IT 架构发展,信息化系统和安全系统的耦合度越来高,很难外挂式搭建安全体系,需要把安全体系设计和客户信息化业务系统的架构设计紧密融合起来。内生安全的理念由公司董事长齐向东先生在 2019 北京网络安全大会上首次公开提出,面对不断变化的网络威胁,网络安全需要依靠聚合,从信息化系统内不断生长出自适应、自主和自成长的安全能力。内生安全的框架得到业界及客户的一致认可。
方法论——四四三三三:“四个假设”彻底推翻了传统网络安全通过隔离、修边界的技术方法。“四新战略”规划新战具、新战力、新战术以及新战法,“三位一体”打造高中低三位能力立体联动体系,“三同步”提供从顶层设计、部署实施到运营管理的一整套解决方案,“三方制衡”从最大程度上杜绝漏洞。
落地实践——数据驱动安全:2015 年,公司在业内首次提出“数据驱动安全” 的概念,使政企客户的网络安全防御体系从被动的威胁应对和标准合规走向动态的积极防御体系,以对抗多样化的安全威胁。
公司于 2020 年提出面向新基建的新一代网络安全框架体系,成为大中型政企机构开展十四五安全规划的系统方法论。公司提出的这些安全理念逐步成为国内安全产业发展的风向标。
四大研发平台模块化输出核心技术,未来有望形成规模效应。公司重点建设了四大研发平台,聚焦核心技术能力的平台化输出,避免新产品研发过程中核心能力的重复研发,将极大降低未来新产品的研发成本及研发周期。
网络安全新兴领域市场规模快速扩大,公司聚焦新赛道打造强劲增长引擎。公司聚焦泛终端、新边界、大数据和云计算等安全防护,以及大数据安全智能分析等新赛道产品,同时创新发展了咨询与规划、分析与响应业务,并对评估与测试、情报与运营等安全服务进行了品类、技术和模式的创新,全面覆盖网络安全各领域。2020 年 7 月,公司成功在科创板上市,所募集资金将继续投向新兴安全领域。
3.2 产品全面覆盖,新赛道高增长
从产品和服务的角度来看,公司的网络安全产品及服务实现全领域覆盖。2020 年 3月,国内网络安全权威机构安全牛发布了第七版中国网络安全行业全景图,共分为16 类一级安全领域(实际收录 15 类),100 类二级细分领域(实际收录 88 类),共涉及 313 家国产网络安全企业和相关行业机构,完成实际收录 1,143 项。凭借领先的技术优势、服务能力和以及长时间的市场验证,公司共入选全部 15 个一类安全领域、71 个二级细分领域,成为入围本次全景图细分领域最多的企业。与国内竞争对手的重点产品布局相比,公司在终端安全、大数据态势感知、云安全、代码安全、SD-WAN、工业安全、身份安全、物联网安全等新兴领域及“新赛道”重点布局, 与如今信息技术发展中重点的发展领域相互匹配,也是网络安全市场未来发展的“ 主航道”。
公司通过收购逐步丰富资质与产品线布局,扩充了边界安全等领域的相关能力。其中,较为重要的是收购网神信息技术(北京)有限公司,该公司成立于 2006 年,拥有军工、保密及各项信息安全领域的资质和证书。截至 2019 年末,网神股份的总资产共计 30.17 亿元,占公司总资产的 42.17%。2019 年,网神股份实现营业收入 28.21 亿元,占公司总收入的 89.43%,实现净利润 3,441.14 万元,已经成为公司的核心支柱。公司的一系列收购,整合了网络安全领域的各类资源,为日后公司的高速发展铺平了道路。
公司基于多项核心技术实现网络安全产品服务全覆盖。公司目前已经形成了包括基础架构安全产品、新一代 IT 基础设施防护产品以及大数据智能安全检测与管控产品的产品体系,覆盖了咨询与规划、评估与测试、分析与响应、情报与运营在内的安全服务体系,有效满足政企客户的各种安全需求。
公司新赛道产品收入高速增长,打开广阔成长空间。根据赛迪咨询、IDC 等第三方机构的报告,公司在新一代 IT 基础设施防护产品体系中的终端安全领域、大数据智能安全检测与管控产品体系中的安全管理平台和云安全领域、安全服务市场份额第一,公司终端安全技术、第三代安全引擎技术、大数据安全分析技术、漏洞挖掘技术、软件定义安全技术、威胁情报技术等处于行业领先地位。2017-2019 年,网络空间安全态势感知与通报处置平台及政企安全运营管理平台(NGSOC)的营业收入分别为 6,977.21 万元、12,136.98 万元和 29,047.54 万元,年均复合增长率为104.04% ; 新一代威胁态势感知与响应系统及安全服务的营业收入分别为12,958.24 万元、27,658.32 万元和 57,219.33 万元,年均复合增长率为 110.13%;终端安全管理系统及终端准入系统的营业收入分别为 13,245.48 万元、23,750.85 万元和 49,402.68 万元,年均复合增长率为 93.13%。我们认为,边界安全等传统产品稳健增长,为公司贡献稳定的现金流;而终端安全、大数据安全、安全服务等新赛道产品与服务为公司打开广阔市场空间,并提供了强劲的增长动力。
我们认为,新赛道产品作为公司如今的核心产品取得卓越表现,且公司布局与未来网络安全行业发展趋势相契合,未来空间广阔。
3.3 用户规模优势,渠道能力突出
自进军政企市场以来,公司为数万家客户提供了专业安全产品和服务,覆盖大多数中央政府部门、中央直属企业和大型银行等行业和领域,并获得客户一致好评。
公司强大的用户规模优势,为抢占市场奠定了先发优势。公司在长期为政企客户服务的过程中,深入了解客户的需求演变、不同行业的需求差异,积累了大量深厚的产品、服务和交付经验,为客户提供契合度高的网络安全解决方案。广泛而优质的客户群为公司新产品、新服务的推广和既有产品及服务向其他领域的覆盖提供了坚实的基础。
直销与经销模式相结合打造全市场客户覆盖。对于大中型政企客户,如政府、公安、军队、金融、互联网以及能源、电力、运营商、军工等央企和其他大型企业,公司一般采用直销的方式,安排专门的销售及技术团队为其服务。主要原因是该类客户一般有独特的安全需求,公司需要为其提供中长期的安全咨询规划、系统级解决方案和持续的安全运营,采用直销模式能更好地为客户创造价值,从而确保与客户持续、稳定的合作,为公司带来长期收益。
渠道合作模式是网络安全行业公司的常用模式,主要原因是:1)网络安全客户的行业和地域分布较为分散,渠道合作模式可以尽可能实现客户的全面覆盖,扩大市场占有率,并保障客户得到技术支撑服务;2)渠道合作模式可以在一定程度上加快项目资金回笼,规避资金风险。
公司的渠道模式采取了区域与行业相结合的模式,其中:
区域经销体系:基于全国总经销商(目前为上海佳电,2017-2019 年累计销售收入占经销收入约 90%)的多层次区域经销体系。全国总经销商下设商用产品分销商、区域白金/金牌经销商、行业金牌经销商。
行业渠道体系:行业渠道商主要覆盖政府、公检法司等重点行业客户,包括经销和项目合作两种模式。
项目合作伙伴、行业经销商和全国总经销商可向公司进行直接下单采购;商用产品分销商、区域白金/金牌、行业金牌等经销商可以向上海佳电签订订单并提货;特别的,对于进入商用产品分销名录的产品,区域白金/金牌、行业金牌等下级经销商则需通过商用产品分销商下单提货。
优化完善经销体系管理,公司渠道销售能力大幅提升。截至 2019 年末,公司经销商总数达 938 家,其中上海佳电下级经销商 639 家,占比 68.12%。公司精选市场能力强、技术水平高、合作关系良好的经销商,2017-2019 年经销商数量逐渐减少,分别为 1,339 家、1,028 家和 938 家,但平均单个经销商销售额有明显的提升,分别为32.89 万元、56.17 万元和 96.77 万元,CAGR 高达 71.53%。
4. 盈利预测与投资建议(详见报告原文)
公司专注于网络空间安全市场,主营业务为向政府、企业客户提供新一代企业级网络安全产品和服务,凭借持续的研发创新和以实战攻防为核心的安全能力, 公司已发展成为国内领先的基于大数据、人工智能和安全运营技术的网络安全供应商。目前,公司的收入主要由六大部分构成:基础架构安全产品、新一代IT 基础设施防护产品、大数据智能安全检测与管控产品、网络安全服务、硬件及其他、其他业务收入。
1. 基础架构安全产品:公司的基础架构安全体系围绕身份、行为和应用构建防御体系,包括以身份为中心进行动态访问控制的零信任安全产品、针对行为进行审计的日志与审计安全产品以及围绕应用开发的安全产品等。2018-2019 年, 营业收入增速分别为 107.32%、133.44%,目前,零信任产品的市场渗透率不高,且公司发起的零信任首个国家标准已成功立项,公司领先优势较大,预测2020-2022 年收入增速分别为 87.32%、85.47%、80.74%。毛利率方面,过去两年分别为 81.17%、81.30%,预测未来三年保持稳定,维持在 82-83%的区间。
2. 新一代 IT 基础设施防护产品:公司新一代 IT 基础设施防护体系以泛终端、新边界、云计算、大数据为主要防护对象,包括泛终端安全、新边界安全、云安全和大数据安全等。2018-2019 年,营业收入增速分别 64.36%、69.27%,公司天擎终端安全、新一代防火墙以及云计算安全平台等技术先进,同时考虑到该业务的收入体量,预测 2020-2022 年该业务的收入增速分别为 26.48%、28.89%、28.11%。毛利率方面,过去两年分别为 70.16%、73.73%,预测未来三年小幅上升,维持在 74-75%的区间。
3. 大数据智能安全检测与管控产品:公司大数据智能安全检测与管控体系采用大数据技术针对威胁进行检测和响应,包括威胁检测、态势感知和安全管理等。2018-2019 年,营业收入增速分别为 109.79%、84.71%,大数据安全平台(态势感知)是公司核心优势产品,我们认为未来依然会为公司收入增长贡献较大, 预测 2020-2022 年该业务的收入增速分别为 45.77%、49.78%、46.71%。毛利率方面,过去两年分别为 76.68%、69.69%,预测未来三年保持稳定,维持在 70-72%的区间。
4. 网络安全服务:公司网络安全服务覆盖规划阶段(安全咨询与规划)、建设阶段、运行阶段(安全分析与响应),并形成自有特色的安全评估与测试服务和安全情报和运营服务。2018-2019 年,营业收入增速分别为 96.62%、67.15%, 公司拥有规模行业领先的安全服务团队,预测 2020-2022 年该业务将继续保持较快增长,增速分别为 45.18%、49.77%、46.95%。毛利率方面,过去两年分别为 57.06%、63.24%,预测未来三年保持 2019 年的水平,维持在 63-65% 的区间。
5. 硬件及其他:该业务是公司在为客户提供网络安全解决方案,特别是政企客户信息化改造等系统集成类项目中为客户配套外采第三方硬件产品并销售给对方的业务,该类业务是网络安全市场上较为成熟的业务,价格较为透明,竞争较为激烈,因此毛利率较低。2018-2019 年,营业收入增速分别为 1,714.99%、76.32%,我们认为公司未来将更加聚焦高毛利业务,预测 2020-2022 年该业务将保持稳健增长,增速分别为 35.10%、30.11%、19.99%,毛利率仍然较低, 维持在 2-4%的区间。
6. 其他业务收入:该业务收入在公司收入中的占比较小,过去两年收入增速分别为:31.41%、-78.05%,预测未来三年收入增速保持在 5-10%的区间。毛利率维持在 2019 年的水平,维持在 79-81%的区间。
……
(报告观点属于原作者,仅供参考。作者:国元证券,耿军军)
如需完整报告请登录【未来智库】。
(本文仅供参考,不代表我们的任何投资建议。如需使用相关信息,请参阅报告原文。)
- 网络安全2026年趋势研究报告一企业实务篇-安全牛.pdf
- 2026年网络安全趋势研究报告-技术发展篇.pdf
- 网络安全行业:95015网络安全应急响应分析报告(2025).pdf
- 道路车辆网络安全验证和确认研究报告.pdf
- 2026网络安全趋势报告.pdf
- 公司信息安全意识培训.pptx
- 梆梆安全:2025年银行业信息安全分析报告(电诈专刊).pdf
- 2025信创引领:自主安全可靠中间件白皮书.pdf
- 2025年中国联通后量子密码白皮书-中国联通.pdf
- 智御安全-AI时代的数据安全之道.pdf
- 奇安信-95015网络安全应急响应分析报告(2024年中).pdf
- 奇安信(688561)研究报告;网安龙头持续领跑,技术领先持续扩张.pdf
- 奇安信(688561)研究报告:重新洗牌,新军坐稳“头把交椅”.pdf
- 网络安全行业-奇安信(688561)研究报告:数字经济打开空间,平台建设推动盈利.pdf
- 网安行业领导者奇安信研究报告.pdf
- 相关标签
- 相关专题
- 相关文档
- 相关文章
- 全部热门
- 本年热门
- 本季热门
- 1 网络安全行业深度研究:驱动因素、竞争格局、未来趋势.pdf
- 2 网络安全行业深度研究报告:七大核心赛道全面梳理.pdf
- 3 网络安全服务行业研究报告:网络安全行业的制高点
- 4 网络安全深度报告:密码行业专题及PKI系统分析.pdf
- 5 网络安全专题报告:零信任安全,数字时代的主流安全架构.pdf
- 6 网络与信息安全培训.ppt
- 7 网络安全专题报告:态势感知,构建主动安全防御体系的智能大脑.pdf
- 8 网络安全等级保护安全设计技术要求.pdf
- 9 网络安全行业人才实战能力白皮书:攻防实战能力篇.pdf
- 10 信息安全行业专题:信息安全的边界与未来.pdf
- 1 毕马威:2025年网络安全重要趋势报告.pdf
- 2 奇安信:2025年中网络安全漏洞威胁态势研究报告.pdf
- 3 2025年网络安全行业报告:主要威胁、新兴趋势和CISO建议.pdf
- 4 全国网络安全标准化技术委员会:2025人工智能安全治理框架2.0版.pdf
- 5 车联网安全研究报告.pdf
- 6 2025年IPv6网络安全白皮书-中国联通.pdf
- 7 全国网络安全标准化技术委员会:数据安全国家标准体系(2025版).pdf
- 8 中国医院协会:医院网络安全托管服务(MSS)实施指南(2025版).pdf
- 9 2028网络安全前瞻:面向AI时代的人才战略报告.pdf
- 10 全国网络安全标准化技术委员会:个人信息保护国家标准体系(2025版).pdf
- 全部热门
- 本年热门
- 本季热门
- 1 2025年高频因子跟踪:GPT_5.2_Codex发布,长程任务与网络安全能力升级
- 2 2025年亚太地区人工智能网络安全分析:构建新型风险格局下的防御韧性
- 3 2025年电力信息物理系统网络安全防护分析:从乌克兰停电事件到云边协同检测技术突破
- 4 2025年网络安全新范式分析:内生安全理论如何重塑数字防线
- 5 2025年网络安全实验室战略分析:智能化驱动攻防新格局的演进路径
- 6 2025年AI+网络安全分析:智能技术如何重塑千亿级安全市场
- 7 2025年网络安全韧性分析:企业损失下降50%背后的防御革命
- 8 2025年网络安全行业分析:并购狂潮下的平台整合与AI驱动新纪元
- 9 2025年网络安全趋势分析:AI驱动下的10万亿美元威胁格局
- 10 2024年中国网络安全等级保护行业分析:等保2.0驱动百亿合规市场扩容
- 1 2025年高频因子跟踪:GPT_5.2_Codex发布,长程任务与网络安全能力升级
- 2 2025年亚太地区人工智能网络安全分析:构建新型风险格局下的防御韧性
- 3 2025年电力信息物理系统网络安全防护分析:从乌克兰停电事件到云边协同检测技术突破
- 4 2025年网络安全新范式分析:内生安全理论如何重塑数字防线
- 5 2025年网络安全实验室战略分析:智能化驱动攻防新格局的演进路径
- 6 2025年AI+网络安全分析:智能技术如何重塑千亿级安全市场
- 7 2025年网络安全韧性分析:企业损失下降50%背后的防御革命
- 8 2025年网络安全行业分析:并购狂潮下的平台整合与AI驱动新纪元
- 9 2025年网络安全趋势分析:AI驱动下的10万亿美元威胁格局
- 10 2024年中国网络安全等级保护行业分析:等保2.0驱动百亿合规市场扩容
- 最新文档
- 最新精读
- 1 2026年中国医药行业:全球减重药物市场,千亿蓝海与创新迭代
- 2 2026年银行自营投资手册(三):流动性监管指标对银行投资行为的影响(上)
- 3 2026年香港房地产行业跟踪报告:如何看待本轮香港楼市复苏的本质?
- 4 2026年投资银行业与经纪业行业:复盘投融资平衡周期,如何看待本轮“慢牛”的持续性?
- 5 2026年电子设备、仪器和元件行业“智存新纪元”系列之一:CXL,互联筑池化,破局内存墙
- 6 2026年银行业上市银行Q1及全年业绩展望:业绩弹性释放,关注负债成本优化和中收潜力
- 7 2026年区域经济系列专题研究报告:“都”与“城”相融、疏解与协同并举——现代化首都都市圈空间协同规划详解
- 8 2026年历史6轮油价上行周期对当下交易的启示
- 9 2026年国防军工行业:商业航天革命先驱Starlink深度解析
- 10 2026年创新引领,AI赋能:把握科技产业升级下的投资机会
