降解塑料行业全景图:供应与需求高增,机遇和风险并存
- 来源:中国平安
- 发布时间:2021/08/12
- 浏览次数:905
- 举报
1 行业环境:塑料污染加剧催生生物降解塑料产业
塑料污染日益严重,亟待治理
相对于木材和金属悠久的历史,塑料的历史较为短暂,但是由于具有轻便、低成本、耐腐蚀和易成型加工等优点,其应用范围不断 扩大,塑料已成为我们日常生活中的必需品,如快递包装、外卖打包盒、超市购物袋等;近年来塑料的消耗量不断增长,目前全球 塑料的消耗量大约是4亿吨,塑料成为构建现代社会的重要材料之一,并且在很多领域是无可替代的,如化工容器、家电零部件、体 育用品、电线电缆、静脉注射软管等,短时间内上述领域还很难找到塑料的替代品。
但是传统塑料的大规模使用以及后续回收体系的不规范,带来的 环境污染问题日益显现,塑料本身以及加工过程中的添加剂危及 土壤和海洋,对人类的健康和生态环境带来极大的危害。目前一 次性塑料制品占整个塑料消耗量的1/4,大约为1亿吨,只有10% 被回收利用,另外12%被焚烧,超过70%被丢弃到土壤、空气和海 洋中。
塑料污染的治理主要应从源头减量、回收、替代、清理四方面入 手,比如减少一次性塑料袋使用(源头减量)、矿泉水瓶的回收 再生(回收)、木材/棉麻等天然材料替代塑料(替代)、对重 污染区域集中清理(清理),其中用在自然环境中可降解的塑料 替代传统塑料是上述治理工作的重要一环。
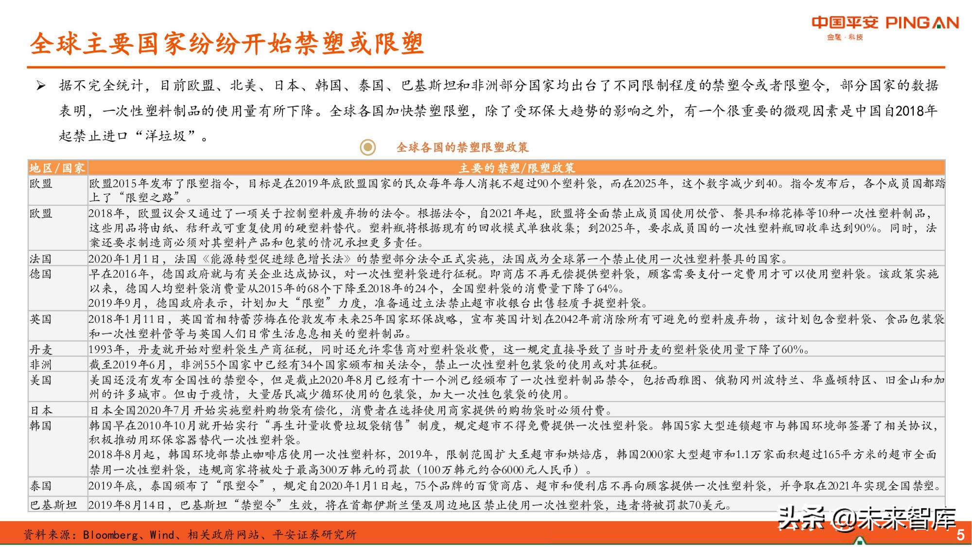
全球主要国家纷纷开始禁塑或限塑
据不完全统计,目前欧盟、北美、日本、韩国、泰国、巴基斯坦和非洲部分国家均出台了不同限制程度的禁塑令或者限塑令,部分国家的数据 表明,一次性塑料制品的使用量有所下降。全球各国加快禁塑限塑,除了受环保大趋势的影响之外,有一个很重要的微观因素是中国自2018年 起禁止进口“洋垃圾”。
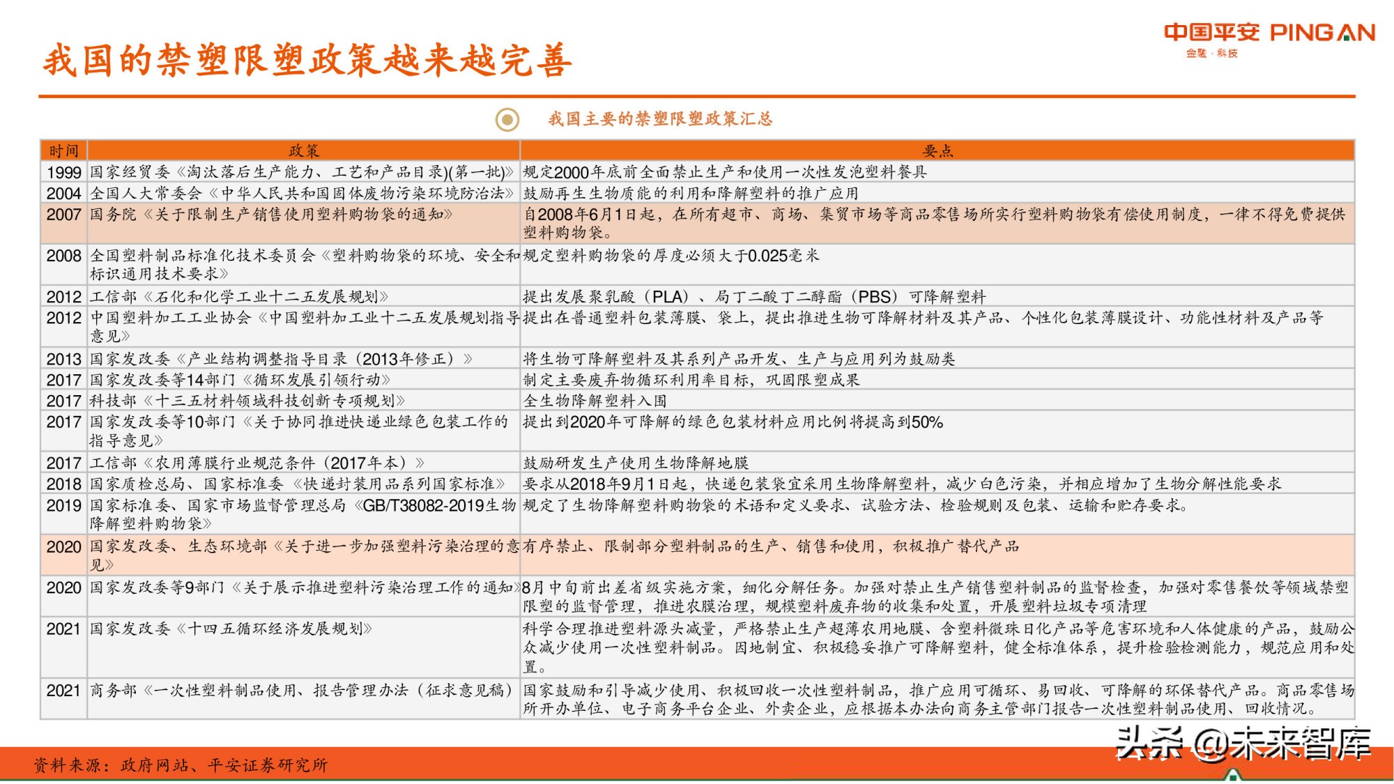
2020年国家发布史上最严“禁塑令”,各省纷纷跟进
2020年国家发展改革委、生态环境部发布的《关于进一步加强塑料污染治理的意见》被称为“史上最强限塑令”。目前30多个省份和 直辖市也出台了各省的禁塑令或限塑令。
2 技术与应用:PLA和PBAT是最合适的生物降解塑料
降解塑料的市场潜力受到性能、改性难度、合成技术和价格影响
降解塑料一般包括:1)合成全生物降解高分子材料(PLA、PBAT、PBS、PPC、PGA等脂肪族聚酯及脂肪-芳香共聚酯);2)由以上降 解塑料或者上述降解塑料和其他可降解物质复合而成的多组分体系:①上述材料之间为了调控性能与功能,而制备的多组分体系,如 PBAT/PLA/淀粉、PBAT/PLA/PCL、PBAT/PGA;②上述材料与天然矿物材料组成的复合体系,如PBAT/PLA/CaCO3,PBAT/PLA/Talc;③上 述材料与环保增塑剂组成的体系,如淀粉/甘油等。
降解塑料的产业化潜力受到性能、改性难度、合成技术和价格等多种因素的影响,如果某种降解塑料的短板不能够被改善,或者改善 的成本过高,其产业化潜力将受到影响,目前来看,PLA和PBAT的产业化程度较高,也是我国目前大力发展的方向。 PLA和PBAT的应用领域虽有重叠之处,但各自特点不同,比如PLA属于硬塑料,而 PBAT属于软塑料,可近似看作石化产品中的聚丙烯 和聚乙烯。而且,吹膜加工性差的PLA做膜袋多与韧性好的PBAT共混,可在提高吹膜加工性的同时又不损害其可生物降解性。
PLA和PBAT占据全球全生物降解塑料的主要份额
目前全球应用的降解塑料中,传统的淀粉基部分降解塑料仍占38%的比例,西欧这种推广降解塑料较早的地区,由于历史原因, 淀粉基仍然是最大的品种。而PLA和PBAT分别占全球市场的25%和24%,两者占据了全生物降解塑料的大部分市场。PBS占到8%的 市场份额,但由于其整体商业吸引力较弱,目前发展PBS的厂家比PLA和PBAT少。
塑料袋和塑料包装是生物降解塑料的主要目标市场
目前缺少降解塑料全球的消费结构数据,按照西欧的消费结构来看,塑料袋和商品包装是最主要的两个下游市场,2019年两者合计 占下游应用的近90%。但中国的情况或许有较大的不同,因为一方面我们的农膜市场有一定的占比,再者中国的快递包装行业远远 比西欧发达,这一点跟西欧有比较大的差异。
PLA和PBAT降解塑料处于产业爆发的初期
降解塑料在中国的发展落后于欧美,但我们也具有后发优势,即一开始就定位于全生物降解而不是淀粉基降解塑料。目前,中 国生物可降解塑料上游原料如乳酸、PTA、AA和BDO,以及下游应用产业均已成熟,但可降解塑料树脂生产处于产业爆发的初 期,主要还是成本方面的原因。分材料来看PLA和PBAT发展相对成熟,目前国内已披露新建拟建产能以PBAT和PLA为主。
3 供应与需求:供应和需求高增,风险和机遇并存
PLA:未来主要的新增产能在中国
目前全球的聚乳酸产能大约为51万吨,其中中国产能为23.4万吨,全球在建和规划的产能共148万吨,其中有131万吨在中国。
PBAT:规划产能较多,谁先投产谁受益
目前全球的PBAT产能大约为50多万吨,其中中国的PBAT产能约为37万吨,产能最大的厂家为蓝山屯河(12万吨),其次为金发科技的 7.1万吨。2020年开始中国大力推广降解塑料的使用,当前的产能并未过剩,产品较为紧俏,当前的PBAT价格大约位于2-2.5万元/吨 区间。对于在建产能来说,目前的市场处于一种“谁先投产谁受益”的状态。 但是需要指出的PBAT未来规划的产能十分巨大,截止2021年7月,我们统计有706万吨的在建和规划新增产能,已经远远超出了当前合 理的市场需求预期。我们认为其中有相当大的一部分项目面临的不确定性很大,建议投资者关注技术能力和经营能力较强,企业信誉 良好,且目前已经在建的项目。
市场空间:目前生物降解塑料占比只有2.36%,提升空间巨大
根据塑料加工工业协会的数据,2018我国一次性塑料制品耗量高达2000万t,占国内塑料制品产量的33%;2019年我国的塑料制 品产量高达8184万吨。因此保守估计2020年我国一次性塑料制品消耗量大约为2200万吨。 根据前瞻产业研究院的数据,2019年我国的生物降解塑料的消耗量为52万吨,即约占一次性塑料制品消耗量的2.36%,显然替代 空间是巨大的。
影响生物降解塑料市场增长的阻力
价格:生物降解塑料袋比原来塑料制品价格高出2-3倍不等,消费者短期内不能完全接受,例如生产一个中型大小的超市用背心 袋(大约尺寸是26X42cm),成本为6-7分钱,同样厚度如果做成合格的可降解塑料袋,大约要2-3毛钱,成本翻了至少3倍。按 照行业惯例,经过生产企业与各级经销商层层加价,最终到消费者手上的市场价格可能要再翻一倍至5-6毛钱。
性能:除了价格之外,生物降解塑料的部分性能跟传统的LDPE、LLDPE、PP、PET和PS相比还有不足,比如拉伸强度、阻水性等等, 生物降解塑料或多或少存在一定的短板,这种短板需要通过改性等手段进行解决。
库存时期的变质:生物降解塑料跟其他商品一样,从生产出来到终端消费者手中,需要一定的周期,也正是其可降解的特性,产品 往往在库存时期就发生变质,据生物降解塑料袋部分厂家反映,在空气中放置较长时间的可降解塑料袋 ,轻轻一撕就能撕成碎条, 相比之下,刚出产的全降解塑料袋则需要相当大的力气。这无疑对企业的销售和库存管理增加了很多的难度。
政策的执行力度:在成本和价格远高于传统塑料的背景下,生物降解塑料要想做大市场,需要比较强的政策执行力度,既要减少传 统塑料袋的供应、增加可降解塑料制品的供应,又要加强消费者的教育,引导消费者逐渐接受生物降解塑料。最根本的是引导企业 降低生物降解塑料的生产成本、减少流通环节的成本,将高成本高价格给降解塑料市场推广带来的阻力降低到最小。处罚只是手段 之一,但光靠处罚无法从根本上解决生物降解塑料的推广阻力。
执行标准:2020年9月,中国轻工业联合会制定了《可降解塑料制品的分类与标识规范指南》,明确要求可降解塑料其生物降解率应 ≥90%,且其重金属及特定元素含量等其他条件必须同时达标才算作可降解塑料。但实际工作中,一些企业会生产一些降解率远远低 于90%甚至只有20%-30%的塑料袋(以淀粉基PE为主),这种伪降解塑料的存在,会增加真正的生物降解塑料的市场推广。
配套措施:生物降解塑料的产业链设计塑料粒子生产、改性、加工、流通、使用和后续的降解处理,每个环节都要打通,产业链形 成闭环,才能做大市场。生物降解塑料需要工业堆肥,堆肥3-6个月达到降解的要求,但目前在中国很少。
4 原材料:长期看国内原材料供应充足
PLA:不会影响粮食安全
PLA的原料是乳酸,而乳酸的原料目前主要来自玉米,市场上曾有人担忧发展降解塑料会对粮食安全造成威胁。假设2025年PLA 的产量达到400万吨,按照3吨的玉米单耗来看,需要消耗1200万吨的玉米,约占目前玉米产量的4.6%(按照消费量估计的话大 约为4.2%)。而且乳酸的来源不止玉米,还有甘薯、甜菜、甘蔗渣、秸秆以及其他生物质的农业副产品,短时间内不会对粮食 安全造成危害。
PBAT:原料整体上供应较为宽松
PBAT由对苯二甲酸(PTA)、己二酸(AA)和丁二醇(BDO)聚合而成,一吨PBAT约需0.36吨己二酸、0.6吨BDO、0.4吨PTA.。
我国是PTA的生产大国,PTA产能约占全球的70%以上,目前国内PTA产能6100万吨,开工负荷大约在80%,未来几年PTA的新增产能大约 在3000万吨以上。按照700万吨已规划的PBAT产能来计算,约需要PTA280万吨,目前的剩余产能已经可以满足需求,遑论新增产能在 持续投产。 中国AA产能目前270多万吨,近三年的开工负荷一直在60%以下,剩余产能约100多万吨,光剩余产能就可以供300万吨的PBAT生产,短 期内也不会存在原料紧张的问题。
中国BDO产能约230万吨,多年来的开工负荷只有50%,今年因为降解塑料以及大宗产品涨价的原因,开工负荷上行至60%,剩余的产能 150万吨左右的PBAT生产,短期内也不存在供应风险,但是如果PBAT大规模投放,BDO是三种原料中唯一存在供应风险的品种,所以目 前公布的多个PBAT项目都规划建设BDO装置,我们认为未来发生BDO供应风险的可能性较低。
5 盈利能力:受原材料影响较大,目前盈利较好
PLA的成本结构和盈利能力
按照年产10万吨聚乳酸塑料粒子计算,假设玉米单耗为3吨/吨PLA,则每吨聚乳酸的成本为13775元,扣除副产品收益后为12563 元。按照每吨聚乳酸粒子28000元的价格计算,则每吨聚乳酸的价格-成本差为15437元,扣除增值税后及三费之后,估计当前价 格下,每吨PLA塑料粒子的净利润在11000元左右。
PBAT的成本结构和盈利能力
按照年产10万吨PBAT塑料粒子计算,扣除副产品收益后的原材料成本为17645元/吨,完全生产成本为19415元/吨(今年BDO价格 的暴涨使得BDO成本在原材料成本中的占比急剧提升)。按照每吨PBAT粒子22000元的价格计算,则每吨PBAT的价格-成本差为 2585元(不含增值税),扣除费用之后,估计当前价格下,每吨PBAT塑料粒子的净利润在2000元左右。
报告节选:
报告链接:降解塑料行业全景图:供应与需求高增,机遇和风险并存
(本文仅供参考,不代表我们的任何投资建议。如需使用相关信息,请参阅报告原文。)
-
标签
- 降解塑料
- 相关文档
- 相关文章
- 全部热门
- 本年热门
- 本季热门
- 全部热门
- 本年热门
- 本季热门
- 1 降解塑料行业研究
- 2 2022年塑料制品行业发展现状及趋势分析 生物可降解塑料进入红利期
- 3 降解塑料行业全景图:供应与需求高增,机遇和风险并存
- 4 可降解塑料行业专题报告:500亿元市场空间可期
- 5 生物降解塑料行业深度研究
- 没有相关内容
- 没有相关内容
- 最新文档
- 最新精读
- 1 2026年中国医药行业:全球减重药物市场,千亿蓝海与创新迭代
- 2 2026年银行自营投资手册(三):流动性监管指标对银行投资行为的影响(上)
- 3 2026年香港房地产行业跟踪报告:如何看待本轮香港楼市复苏的本质?
- 4 2026年投资银行业与经纪业行业:复盘投融资平衡周期,如何看待本轮“慢牛”的持续性?
- 5 2026年电子设备、仪器和元件行业“智存新纪元”系列之一:CXL,互联筑池化,破局内存墙
- 6 2026年银行业上市银行Q1及全年业绩展望:业绩弹性释放,关注负债成本优化和中收潜力
- 7 2026年区域经济系列专题研究报告:“都”与“城”相融、疏解与协同并举——现代化首都都市圈空间协同规划详解
- 8 2026年历史6轮油价上行周期对当下交易的启示
- 9 2026年国防军工行业:商业航天革命先驱Starlink深度解析
- 10 2026年创新引领,AI赋能:把握科技产业升级下的投资机会
