中联重科深度解析:后周期“主场作战”,老牌巨头展现新活力
- 来源:未来智库
- 发布时间:2020/09/10
- 浏览次数:1420
- 举报
1.三十年砥砺前行,看今朝再攀高峰
1.1. 工程机械全球巨头,排名重回全球前十
公司成立于 1992 年,2000 年在深交所上市,2010 年在香港上市。公司先后收购中标实业、 美国宝路捷、意大利 CIFA 公司、华泰重工、奇瑞重工等企业,主要从事工程机械、农业机 械等高新技术装备的研发制造。主导产品覆盖 10 大类别、56 个产品系列,600 多个品种。 目前,公司积极推进战略转型,打造集工程机械、农业机械和金融服务多位一体的高端装备 制造企业。公司已覆盖全球 100 余个国家和地区,产品远销中东、南美、非洲、东南亚、俄 罗斯以及欧美、澳大利亚等高端市场。在 2020 年全球工程机械企业排名中,中联重科强势 回升,排名全球第十。
1.2. 把握机遇进行机制调整,老牌巨头展现新活力
1992 年成立至 2012 年的 20 年里,随着中国经济的快速发展,中国工程机械行业迅速腾飞, 与此同时,中联重科保持着 50%以上的复合增长率,2012 年实现营业收入 480.7 亿元,但 是由于 2012 年之后,国内固定资产投资增速大幅下滑,导致在当时以新增需求为主的工程 机械行业随之大幅下滑,公司营业收入自2012年的480.7亿元,一路下滑至2016年的200.23 亿元。在此期间,由于行业高峰期大量的资本支出以及宽松的信用政策,公司大量的折旧和 坏账对利润造成侵蚀,公司归母净利润从 2011 年的 80.66 亿元下降至 2016 年的亏损 9.34 亿元。
2017 年以来公司出清历史包袱,实现轻装上阵,盈利能力快速修复。2017 年公司以 116 亿 元出售环境产业 80%的股权,进一步聚焦工程机械。借此机会公司解决了应收账款坏账问题, 出清历史包袱。2017、2018 年公司连续两年计提约 90 亿元的资产减值准备,高风险资产已 大部分计提完毕;同时公司积极处理二手机,合计计提存货跌价准备近 29 亿元。本轮行业 复苏以来,公司严控信用销售模式,应收款项占营收的比例不断下降,存货的营收占比也显 著下降,经营质量相比上一轮周期明显改善。根据公司公告,2019 年,公司产品线销售职 能回归事业部,市场竞争优势进一步增强。公司推行超额利润分享制度,授权范围内事业部 灵活便宜决策,实现责权合理匹配,引导事业部提高盈利水平,激发经营活力。2017 至 2019年公司营收年均复合增长率达 36.33%,净利润复合增长率为 81.15%。与此同时,受益于规 模经济和公司经营管理能力的不断提升,公司毛利率和净利率不断回升,2019 年公司毛利 率和净利率分别为 30%和 9.87%,均为 2012 年之后的新高,预计随着规模效应的增强和零 部件国产化程度的提高,公司 2020 年利润仍会保持上升趋势。
2. 后周期产品有望接力挖机,公司传统主场竞争优势明显
2.1. 后周期品种有望接力挖机,维持工程机械行业景气度
2.1.1. 施工周期向后延伸,后周期产品有望接力挖机景气度
公司业务有明显的后周期特征,市场前景方兴未艾。根据施工顺序,工程机械景气周期一般 按挖掘机、起重机、混凝土机械的先后顺序更迭。在工程项目开工前期,挖掘机是重点购买 的设备,挖机销售数据会率先增长,然后是起重机销售数据跟进,最后轮到混凝土机械。一 般而言,挖掘机领先路面机械、汽车起重机 6 个月到 1 年,领先桩工机械大概 3 个月,领先 混凝土机械 3-4 个月。
2.1.2. 自然更新高峰期叠加环保标准升级加速后周期产品存量更新
工程机械存量更新的驱动因素主要包括自然更新和强制更新。自然更新的决定因素在于工程 机械产品的使用年限、工作时间、使用条件等因素,强制更新的主要原因在于环保标准升级。 一般工程机械的寿命周期为 8 到 10 年,重型塔机寿命在 10 年以上。上一轮工程起重机、混 凝土泵车销售高峰期在 2011 年前后,塔机和混凝土搅拌车销售高峰在 2012 年前后。可以判 断,在自然使用条件下,上一轮销售的工程机械,更新周期将会在 2021-2022 年前后。
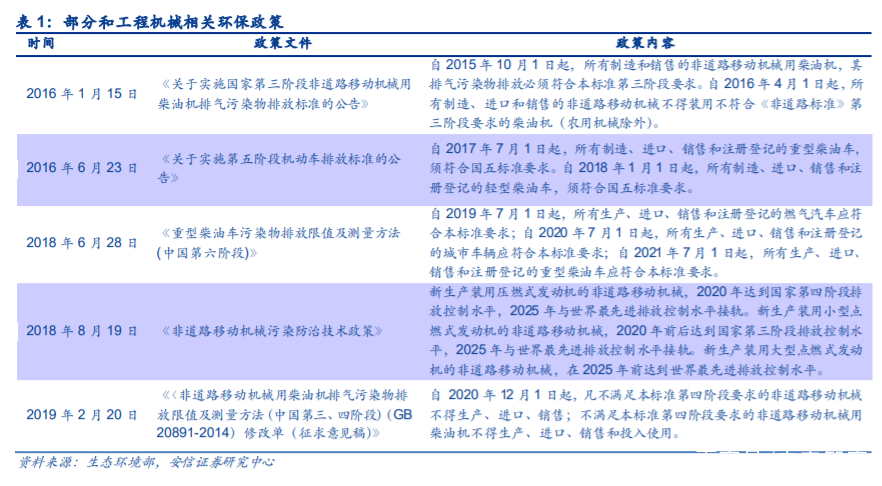
环保要求升级进一步加速工程机械存量的淘汰更新。2019 年 2 月 20 日,《〈非道路移动机械 用柴油机排气污染物排放限值及测量方法(中国第三、四阶段)(GB 20891-2014)修改单 (征求意见稿)》明确:自 2020 年 12 月 1 日起,凡不满足国四标准要求的非道路移动机械 不得生产、进口、销售。非道路移动机械包括挖掘机、装载机、叉车、推土机、压路机、拖 拉机、联合收割机等。
《重型柴油车污染物排放限值及测量方法(中国第六阶段)》明确规定:自 2021 年 7 月 1 日 起,所有生产、进口、销售和注册登记的重型柴油车(包括混凝土泵车、混凝土搅拌车、汽 车起重机等)应符合本标准要求。上一轮工程机械销售高峰中的设备多执行重型柴油车排放 国三标准,国三标准执行期间,混凝土泵车销售约 4.3 万台,混凝土搅拌车销售约 18 万台, 汽车起重机销售约 14 万台,大量国三设备面临加速淘汰的情况。
2.2. 混凝土机械行业步入高景气,公司市占率稳步提升
2.2.1. 混凝土机械行业趋势向好,集中度有所提升
混凝土机械行业趋势向好,有望刷新前期高点。2012 年之前,受益于基建和房地产投资高 速增长,混凝土机械市场快速增长,在 2011 年左右达到了一个历史极值点。2013 年之后, 由于固定资产投资增速放缓,以及此前需求过度透支,混凝土机械行业出现大幅下滑。2017 年之后受基建投资、棚户区改造、新农村建设等利好因素驱动,行业开始进入上行周期。2018 年搅拌车刷新行业新高,但泵车直至 2019 年依然没有达到前期高点,销量不足 2011 年时 70%,根据我们下文的测算,泵车销量有望在 2021 年左右冲击前期高点。
未来随着更新换代周期的到来,设备更新会成为泵车、搅拌车等产品需求的主要驱动,泵车 的使用寿命一般超过 10 年,考虑到环保要求升级加速存量车更新,假设使用期在 8-12 年的 泵车更新比例分别为 10%、20%、40%、20%、10%,测算 2020 至 2022 年更新需求分别 为 8306、9962、9712 台。混凝土搅拌车使用寿命一般为 8-9 年,假设 7-10 年更新比例分别为 20%、30%、30%、20%。据此测算出 2020-2022 年的更新需求分别为 43541、45273、 42982 台。
我们假定泵车的泵送效率不变,2020-2022 年我国水泥产量增速维持在 5%左右,由于出口 数据包含在销量内,且量级较小,暂不考虑出口对于泵车销量的影响。根据上述假设条件理 想化状态下泵车保有量增量需求增速和水泥产量增速持平,根据上述假设更新率推测 2019-2021 年泵车保有量为 58739、60019、63270 台,对应增量需求为 2937、3001、3163 台,对应全年需求为 11243、12963、12875 台,行业增速为 40.5%、15.3%、-0.7%。
考虑到搅拌车治超会带来原有需求的大幅上升,且搅拌车治理超载在未来范围会逐渐增加, 我们假设在 2020-2022 年分别给与 1.4、1.5 和 1.6 的系数,同样方法计算出 2019-2021 年 搅拌车保有量为台 34.4、35.9、38.0 万台,对应新增需求为 17201、17975、18988 台,对 应未调整需求为 60742、63248、61970 台,乘以系数之后对应全年需求为 85039、94872、 99152 台,行业增速为 22.2%、11.6%、4.5%。
2.2.2. 公司混凝土业务市占率有所提升,盈利能力不断增强
公司混凝土机械业务营收稳步增长。2016 年至 2019 年,公司混凝土机械营业收入从 48.13亿元增长至 139.02 亿,年均复合增长率达 42.41%。2020 年第一季度,公司混凝土机械销 量逆势增长。其中,泵车产品销量同比增长 25%,3 月份销售业绩达到近年来销售最高峰, 稳居行业首位。公司两款 4.0A 凌云系列泵车新品 3 月上市,现在已成为行业内热销产品。 凌云系列泵车采用了中联重科首创的镂空臂架设计“黑科技”,是目前行业内轻量化技术的 高端之作,代表了行业领先的技术。随着公司混凝土机械销量提升,规模效应凸显,混凝土 机械业务盈利能力持续向好。2017、2018、2019 年,公司混凝土机械毛利率分别为 18.32%、 23.96%、27.41%,呈稳步上升趋势。
公司混凝土泵车和搅拌车市占率稳步提升。2008 年,中联重工并购意大利 CIFA 公司,一跃 成为当时全球混凝土机械制造企业龙头。2019 年末,公司泵车市占率维持在 30%以上,呈 稳中有升的态势。2020 年上半年,根据我们的调研,公司混凝土泵车和搅拌车市占率均呈 现继续提升的态势。
2.3. 工程起重机市场稳步增长,行业三分趋势明显
2.3.1. 工程起重机市场更新需求旺盛,三分天下趋势明显
2016 年工程起重机市场触底回升,2016 至 2018 年,我国工程起重机市场规模从 129.18 亿 元增长至 380.42 亿元,年均复合增长率达 71.61%。其中,汽车起重机销量从 9455 台增长 至 32072 台,年均复合增长率为 84.18%。2019 年汽车起重机 42558 台,同比增长 31.7%。
工程起重机中销量最大的是汽车起重机。2018 年汽车起重机销量占比在 60%以上,2019 年 上半年占比为 72%。而后依次为随车起重机、履带起重机和全地面起重机等。汽车起重机作 为我国流动式起重机中的一大类,多年来一直是整个行业的主流产品。
汽车起重机市场不断集中,徐工机械、三一重工和中联重科三足鼎立。根据工程机械协会的 数据,目前三家市占率合计 90%以上,公司市占率从 2017 年 20%左右上升至 2019 年 30% 左右,未来预计三家保持相对稳定的竞争态势。
风电抢装潮带动吨位结构提升,汽车起重机下游需求旺盛。由于 2016-2019 年新增装机规模 保持快速增长,带动 300t 以上大吨位汽车起重机需求快速增,根据我们的调研,大吨位汽车起重机的投资回收期一般在 2 年左右。并且,2019 年 5 月发改委发布《关于完善风电上 网电价政策的通知》,通知明确表示 2021 年新核准的陆上风电项目全部平价上网,国家不再 补贴,这意味着 2015 年风电抢装之后。2020 年将会再度出现陆上风电的抢装潮,继续带动 汽车起重机吨位上行。
汽车起重机的使用寿命在 10 年左右,对汽车起重机采用到 9-10 年销量进行测算,更新比例 分别为 40%、60%,2020 至 2022 年的更新需求分别为 35438、30489、20972 台。
我们假定汽车起重机用于下游基建项目的效率不变,2020-2022 年我国基建增速分别为 6%、 8%、8%左右,暂不考虑出口对于汽车起重机销量的影响。根据上述假设条件理想化状态下 汽车起重机保有量增量需求增速和基建投资增速持平,根据上述假设更新率推测 2019-2021 年汽车起重机保有量为台 19.0、20.6、23.2 万台,对应 2020-2022 年增量需求为 1.14、1.65、 1.86 万台,对应 2020-2022 年全年需求为 4.68、4.69、3.95 万台,行业增速为 10%、0.3%、 -15.8%。
2.3.2. 工程起重机业务快速增长,盈利能力有所回升
公司起重机业务竞争力不断增强。公司加大产品研发投入,严格控制销售信用政策,启动事 业部制,核心竞争力不断增强。2016 至 2019 年公司起重机营业收入从 35.40 亿元增长至 221.47 亿元,年均复合增长率 84.26%。近年来,起重机业务毛利率也有所上升,2019 年为 32.76%,同比提高 3.7pct。
2.4. 装配式建筑普扩充塔机行业空间,公司作为龙头将充分受益
2.4.1. 装配式建筑渗透率提升给塔机带来巨大的发展机遇
装配式建筑未来有望大范围普及。装配式建筑是指把传统建造方式中的大量现场作业工作转 移到工厂进行,在工厂加工制作好建筑用构件和配件(如楼板、墙板、楼梯、阳台等),运 输到建筑施工现场,通过可靠的连接方式在现场装配安装而成的建筑。装配式建筑主要包括 预制装配式混凝土结构、钢结构、现代木结构建筑等,因为采用标准化设计、工厂化生产、装配化施工、信息化管理、智能化应用,是现代工业化生产方式的代表,具有绿色环保、高 效率等优点。虽然现阶段装配式建筑的成本会高于传统的现浇式,但未来随着装配式建筑技 艺的不断改进,装配式建筑的成本有望继续下降。自 2015 年以来装配式建筑规划密集出台, 2015 年末发布《工业化建筑评价标准》,决定 2016 年全国全面推广装配式建筑。2017 年住 建部发布的《“十三五”装配式及建筑行动方案》提出到 2020 年全国装配式建筑占新建建筑 比例达到 15%以上。2016 至 2019 年,31 省、自治区、直辖市出台装配式建筑相关政策文 件的数量分别为 33、157、235、261 个,不断完善配套政策和细化落实措施。
2016 至 2019 年,全国新开工装配式建筑面积从 1.14 亿平方米增长至 4.2 亿平方米,年均 复合增长率为 54.45%。2019 年全国新开工装配式建筑面积同比增长 45%,占新建建筑面积 的比例约为 13.4%。其中,上海市 2019 年新开工装配式建筑面积 3444 万 m²,占新建建筑 的比例达 86.4%;北京市 1413 万 m²,占比为 26.9%;湖南省 1856 万 m²,占比为 26%; 浙江省 7895 万 m²,占比为 25.1%。2018 年中国装配式建筑渗透率仅 13.9%,远低于发达 国家水平。
装配式建筑拉动了对大型塔机的需求。传统现浇中塔机主要吊装重量较小的钢筋水泥等,使 用机型一般在 60-100 吨米范围内。装配式建筑中,塔吊主要吊装重量较大的预制件,其适 用的机型范围一般在 200-500 吨米。从公司下游租赁商庞源租赁来看,用于装配式建筑的塔 吊数量和吨米数均呈现上升趋势,体现了装配式建筑渗透率的提升对塔机吨位和需求量的拉 动效果明显。
2.4.2. 公司塔机市占率稳居第一,未来将充分受益于行业的快速发展
中联重科塔机行业市占率稳居第一,未来会最大程度的受益于行业发展。徐工集团和永茂控 股占据第二梯队,浙江省建、川建、沈阳三洋、广西建机、浙江虎霸、江西中天、方圆集团、 江麓公司、恒升建机等占据第三梯队。2018 年中联重科塔机销量超 4000 台,市场份额约 37%,是国内第二徐工的 3 倍,根据公司公告,2019 年中联重科塔机业务全年持续产销两 旺,成为全球首家年销量破百亿的公司,市占率进一步提升至 50%左右。
2020 年 5 月塔机智能工厂二期建设项目开工,预计 2021 年 2 月投产,打开公司未来成长空 间。根据公司公告,2016 年公司于湖南常德开始建设中联重科塔机智能工厂。项目分两期, 占地 740 亩,总投资超 17.7 亿元,项目完工后预计产值 100 亿元。一期项目已于 2019 年 1 月投产,主要生产中大型塔机。二期项目投资 9.5 亿,占地 340 亩,主要生产超大型、小型 塔机。二期项目将建设 16 条生产线,应用 150 台智能机器人,投入 1 万个传感器实时监测 各环节生产进行智能数据采集,并应用 MES、WMS、APS、AI 人工智能排程、QM 和 TMS 等信息化系统,实现工厂智能计划排程、设备互联互通、智能决策,二期项目完工后将大幅 提升公司塔机产能和智能化水平,为公司未来塔机业务放量再增长打下坚实的基础。
3. 挖机、高机、农机“三机”业务势头良好,未来有望成为新的业绩 贡献点
3.1. 公司挖机业务高速增长,快速抢占部分市场
挖掘机行业持续高景气,行业天花板不断提升。根据中国工程机械工业协会行业统计数据, 2020 年 1-6 月纳入统计的 25 家主机制造企业,共计销售各类挖掘机械产品 170425 台,同 比增长 24.2%。国内市场销量 155893 台,同比增长 24.8%。出口销量 14532 台,同比增长 17.8%。2020 年 6 月,共计销售各类挖掘机械产品 24625 台,同比增长 62.9%。国内市场 销量 21724 台,同比增长 75.1%。出口销量 2901 台,同比增长 7.6%。并且受益于基建投 资边际改善,环境保护政策升级,更新换代需求旺盛,挖掘机行业有望继续维持高景气。
公司挖机业务开局高速增长。根据公司公告,公司联合中国和北美研发团队共同打造了新一 代产品——E-10 系列新品。E-10 系列挖掘机从 ZE60E-10 到 ZE485E-10 共计 9 款,涵盖包 括小、中、大 3 个吨位级别,覆盖了 6t-48t 产品线,产品覆盖率达到 93%。其中小挖竞争力 强于国产主流型号,油耗降低 5%,效率提升 10%,工况适应能力提升。目前,公司挖掘机 业务已完成全国各省销售服务网点布局。销售模式方面,采取传统代理商激励和端对端管理 相结合的销售模式,将代理商的灵活机动性和互联网的管理便捷性相结合,风险主要在上市 公司,并且公司对经销商具有比较强的掌控力,有助于公司对于在一线城市的拓展。目前, 中联重科土方机械已在全国建立 30 余家省级销售网点,并进行二、三级市场的广泛布局。 根据中国工程机械协会的数据,2020 年上半年,公司销售挖掘机 3534 台,市占率 2.1%。 未来公司挖掘机业务有望充分受益行业景气度而快速成长,将成为公司重要增长点。
募投项目破除产能限制,未来公司挖机有望切入第一梯队。根据公司公告,公司拟投资 30.8 亿元新建挖掘机智能工厂,建设内容包括备料中心、微小挖结构件车间、中大挖结构件车间、 微小挖装配车间、调试车间、中大挖装配车间等。挖掘机板块是工程机械领域内市场空间最 大、技术难度较高的板块,由于历史原因,目前公司挖机板块的实力和公司行业地位并不匹 配,公司大举扩张挖机板块有利于公司收入规模和盈利能力的提升。目前公司着力加速液压、 智能、结构等关键共性技术研发与运用,2019 年公司已完成智慧产业城土方挖掘机项目(首 开区)的开工,2020 年全面开工建设,预计 2022 年智慧产业城主体建设全面完成,实现开 园目标,未来挖掘机有望切入第一梯队。
3.2. 切入工程机械最后一片蓝海,高空作业平台开局业绩瞩目
3.2.1. 高空作业平台快速增长,未来市场空间广阔
我国高空作业平台行业发展潜力巨大,成长空间广阔。高空作业平台比脚手架更安全,随着 高空作业的安全管理规定愈发严格,高空作业设备逐步代替脚手架将是必然的发展趋势。此 外,与脚手架对比,高空作业平台经济性将随施工高度和人力成本升高凸显。近年来中国高 空作业平台市场规模快速增长,但对比欧美发达国家还有很大差距。2015 至 2019 年,中国 高空作业平台市场规模从 19 亿元增长至 92 亿元,年均复合增长率 48.34%。2019 年全球高 空作业平台保有数量约 150 万台。其中,美国市场设备已经达到了 63 万台左右,中国高空 作业平台保有量约 16 万台,人均保有量 1.14 台/万人,远低于发达国家水平。随着渗透率加 速上升及非住宅建设稳步增长,预计未来高空作业平台行业发展空间巨大。
国内高空作业平台结构优化空间巨大。根据中国高空作业平台联盟的数据,目前国内高空作 业平台租赁市场以剪叉式为主,臂式产品仅占 10%。臂式产品属于高空作业平台中的高端产 品,国内只有极个别的龙头企业具备研发和生产能力。以北美市场为代表的国外臂式产品占 40%左右,相比之下国产高端产品还有很大的提升空间。
3.2.2. 开局良好,进入行业首年公司即进入第一梯队
2019 年公司高空作业机械开局良好,首年即迈入国产品牌第一梯队。2019 年 4 月,公司发 布了智能互联型锂电剪叉式高空作业平台,以差异化策略布局锂电新能源,抢占未来蓝海市 场。2020 年 4 月,公司 ZA20JE 型电动曲臂式高空作业平台获得 2020 年度“中国工程机械 年度产品 TOP50(2020)”。公司产品的产品力强大。虽然 2020 年一季度高空作业平台销售 受到疫情影响,但 3 月下旬以来,订单情况慢慢恢复正常。高空作业机械是公司战略布局的 重点板块,在技术实力、智能制造、品牌渠道、金融服务、售后服务等方面,有明显的竞争 优势,未来有望放量增长。
3.3. 农机行业拐点初现,公司业务企稳回升
未来我国农业机械化进程大概率持续加速,农业机械迎来战略机遇。当前市场竞争日趋激烈, 国际农机跨国公司约翰迪尔、久保田等都已进入中国市场。2015 年-2019 年,我国农机市场 的发展速度减缓,由于拖拉机、插秧机等均出现不同程度的下跌,2018 年-2019 年的市场规 模甚至出现了小幅的下跌。受市场整体下行影响,传统农业机械业务出现了不同程度的冲击, 随着农作物种植的全程机械化和全面机械化趋势不断发展,及国家对“高端装备”、“智慧农 业”等相关产业政策扶持不断加强,农机企业将迎来市场契机。农村劳动力老龄化、城镇化推进进一步加剧农村劳动力减少导致依靠人工劳动力作业成本上升,加快农业全面机械化迫 在眉睫;我国农业成片化、规模化提升,以及农业新型经营主体都对农机集约化、多功能化 都提出了新的需求;智能化技术发展将成为我国农机装备发展的驱动力,国家粮食安全的保 障则是巩固我国农业机械国产化率的源动力。
公司在北美设有高端农机研发中心,在安徽、河南、浙江等地建有研发、生产制造基地,拥 有完善的研发体系和国内外营销网络,是中国农业装备产业实力较强的企业之一。根据公司 公告,公司产品覆盖土地耕整、种植、田间管理、收获、烘干、秸秆综合利用等农业生产全 过程,并积极推动“互联网+智能农机”的智慧农业发展,是国内首家 AI 农业装备制造企业。 公司烘干机产品国内市场份额居行业首位,小麦机、甘蔗机产品国内市场份额居行业第二位。 由于外资品牌进入和市场整体下行,公司近年来业务有所下滑。2018 年公司明确发展中高 端农业机械的战略,聚焦优势业务,加速产品结构调整和技术升级,推进智慧农业落地。2019 年以来抛秧机、甘蔗机等机型成为爆品,营业收入出现企稳回升。
4. 盈利预测和估值建议 (详见报告原文)
……
(报告观点属于原作者,仅供参考。报告来源:安信证券)
(本文仅供参考,不代表我们的任何投资建议。如需使用相关信息,请参阅报告原文。)
- 中联重科公司深度研究:老牌劲旅,再书华章.pdf
- 中联重科深度:后周期复苏趋势确立,矿机、农机、具身智能多线并进.pdf
- 中联重科研究报告:后周期复苏蓄势,“价值+成长”领航.pdf
- 中联重科研究报告:全球布局、品类创新注入长期成长动能,内销企稳有望迎来内外共振.pdf
- 中联重科研究报告:主动谋变拓新局,打造差异化成长之路.pdf
- 机械行业量子计算系列二:技术、产业与政策共振,看好整机和核心硬件.pdf
- 行业景气度跟踪报告(2026年3月):能源品种涨价明显,机械券商高景气.pdf
- 机械设备行业深度报告:金刚石,AI算力革命突破应用边界,行业迎来价值重估.pdf
- 机械设备行业跟踪周报:看好北美电力缺口带来的燃气轮机链出海大机会;看好工程机械内销中大挖超预期.pdf
- 机械设备行业3月投资策略展望:《人形机器人与具身智能标准体系(2026版)》正式发布.pdf
- 工程机械行业深度报告:七十年艰苦奋斗路,两周期寰宇立潮头.pdf
- 徐工机械公司研究报告:中国工程机械龙头,矿机成套打开第二增长曲线.pdf
- 北交所专题报告:工程机械复苏动能稳步释放,建议关注北交所工程机械相关标的.pdf
- 机械行业专题报告:工程机械2025年海关数据更新.pdf
- 工程机械行业广发中证工程机械ETF(560280.SH):板块进入复苏阶段,配置兼具稳健性&弹性,助力业绩高涨.pdf
- 相关标签
- 相关专题
- 相关文档
- 相关文章
- 全部热门
- 本年热门
- 本季热门
- 1 中联重科深度研究:沉睡的工程机械巨头已醒,业绩有望重回巅峰.pdf
- 2 中联重科深度解析:后周期“主场作战”,老牌巨头展现新活力.pdf
- 3 中联重科研究报告:多元化产品及海外差异化布局构筑核心竞争力.pdf
- 4 中联重科营销战略规划报告.pptx
- 5 中联重科营销提升报告.pptx
- 6 中联重科研究报告:工程机械顶尖品牌,全球化布局与新兴业务引领未来.pdf
- 7 中联重科(000157)研究报告:工程机械拐点渐行渐近,行业龙头扬帆起航.pdf
- 8 中联重科研究报告:主动谋变拓新局,打造差异化成长之路.pdf
- 9 中联重科研究报告:新板块高增动能足,核心龙头国际化加速.pdf
- 10 中联重科(000157)研究报告:需求筑底,新品类+国际化布局开启成长新征程.pdf
- 1 中联重科研究报告:全球布局、品类创新注入长期成长动能,内销企稳有望迎来内外共振.pdf
- 2 中联重科研究报告:后周期复苏蓄势,“价值+成长”领航.pdf
- 3 中联重科深度:后周期复苏趋势确立,矿机、农机、具身智能多线并进.pdf
- 4 中联重科公司深度研究:老牌劲旅,再书华章.pdf
- 5 机械行业专题研究:海洋经济风起,关注海洋高端装备制造.pdf
- 6 矿山机械行业分析:大市场、稳定需求、优质商业模式,国内企业加速出海.pdf
- 7 机械行业专题研究报告:可控核聚变专题,“十五五”资本开支加速,“人造太阳”渐行渐近.pdf
- 8 机械设备行业深度报告:固态电池产业加速发展,关注设备投资机遇.pdf
- 9 机械行业深度研究:超导材料供给危机,核聚变需求加速,谁在突破产能瓶颈?.pdf
- 10 机械设备行业冷却塔专题报告:冷却塔行业多场景共振,数据中心场景打开成长空间.pdf
- 1 中联重科深度:后周期复苏趋势确立,矿机、农机、具身智能多线并进.pdf
- 2 中联重科公司深度研究:老牌劲旅,再书华章.pdf
- 3 机械行业:钙钛矿商业化进程加速,开启太空光伏星际算力新纪元.pdf
- 4 机械设备行业:可回收火箭加速验证,中国商业航天迈入规模化与商业化发展新阶段.pdf
- 5 机械行业深度研究报告:卫星组网建设进入加速期,看好火箭链投资机会.pdf
- 6 机械设备行业:商业航天等产业快速发展,3D打印或迎来机遇.pdf
- 7 机械行业AI设备及耗材系列深度报告(一):PCB迎AI升级浪潮,设备与耗材迎黄金机遇.pdf
- 8 机械行业2026年1月投资策略:看好人形机器人、AI基建及商业航天板块的成长性机会.pdf
- 9 机械行业商业航天专题:商业火箭运力如“算力”,看好火箭铲子股及新技术.pdf
- 10 机械行业2026年度投资策略:AI重塑制造业需求,成熟制造走向全球.pdf
- 全部热门
- 本年热门
- 本季热门
- 1 2026年中联重科公司深度研究:老牌劲旅,再书华章
- 2 2026年中联重科深度:后周期复苏趋势确立,矿机、农机、具身智能多线并进
- 3 2025年中联重科研究报告:后周期复苏蓄势,“价值+成长”领航
- 4 2025年中联重科研究报告:全球布局、品类创新注入长期成长动能,内销企稳有望迎来内外共振
- 5 工程机械行业的新征途:中联重科的海外直销模式变革
- 6 2024年中联重科研究报告:主动谋变拓新局,打造差异化成长之路
- 7 2024年中联重科研究报告:工程机械顶尖品牌,全球化布局与新兴业务引领未来
- 8 2024年中联重科研究报告:新业务助力塑造新格局,海外持续发力打造新龙头
- 9 2024年中联重科研究报告:海外+新板块凸显成长性,公司业绩+估值有望双提升
- 10 2024年中联重科研究报告:多元化产品及海外差异化布局构筑核心竞争力
- 1 2026年中联重科公司深度研究:老牌劲旅,再书华章
- 2 2026年中联重科深度:后周期复苏趋势确立,矿机、农机、具身智能多线并进
- 3 2025年中联重科研究报告:后周期复苏蓄势,“价值+成长”领航
- 4 2025年中联重科研究报告:全球布局、品类创新注入长期成长动能,内销企稳有望迎来内外共振
- 5 2026年机械行业量子计算系列二:技术、产业与政策共振,看好整机和核心硬件
- 6 2026年行业景气度跟踪报告(2026年3月):能源品种涨价明显,机械券商高景气
- 7 2026年机械设备行业深度报告:金刚石,AI算力革命突破应用边界,行业迎来价值重估
- 8 2026年机械设备行业3月投资策略展望:《人形机器人与具身智能标准体系(2026版)》正式发布
- 9 2026年机械行业量子科技专题:“十五五”重点发展方向,在不确定性中迈向未来
- 10 2026年科创策略、情绪价量策略收益显著,3月推荐电子机械股——策略化选股月报(202603)
- 1 2026年中联重科公司深度研究:老牌劲旅,再书华章
- 2 2026年中联重科深度:后周期复苏趋势确立,矿机、农机、具身智能多线并进
- 3 2026年机械行业量子计算系列二:技术、产业与政策共振,看好整机和核心硬件
- 4 2026年行业景气度跟踪报告(2026年3月):能源品种涨价明显,机械券商高景气
- 5 2026年机械设备行业深度报告:金刚石,AI算力革命突破应用边界,行业迎来价值重估
- 6 2026年机械设备行业3月投资策略展望:《人形机器人与具身智能标准体系(2026版)》正式发布
- 7 2026年机械行业量子科技专题:“十五五”重点发展方向,在不确定性中迈向未来
- 8 2026年科创策略、情绪价量策略收益显著,3月推荐电子机械股——策略化选股月报(202603)
- 9 2026年机械行业深度分析:商业航天筑宏图,太空光伏耀星海
- 10 2026年第9周机械设备行业周报:关注AI基建、绩优板块及个股
- 最新文档
- 最新精读
- 1 2026年中国医药行业:全球减重药物市场,千亿蓝海与创新迭代
- 2 2026年银行自营投资手册(三):流动性监管指标对银行投资行为的影响(上)
- 3 2026年香港房地产行业跟踪报告:如何看待本轮香港楼市复苏的本质?
- 4 2026年投资银行业与经纪业行业:复盘投融资平衡周期,如何看待本轮“慢牛”的持续性?
- 5 2026年电子设备、仪器和元件行业“智存新纪元”系列之一:CXL,互联筑池化,破局内存墙
- 6 2026年银行业上市银行Q1及全年业绩展望:业绩弹性释放,关注负债成本优化和中收潜力
- 7 2026年区域经济系列专题研究报告:“都”与“城”相融、疏解与协同并举——现代化首都都市圈空间协同规划详解
- 8 2026年历史6轮油价上行周期对当下交易的启示
- 9 2026年国防军工行业:商业航天革命先驱Starlink深度解析
- 10 2026年创新引领,AI赋能:把握科技产业升级下的投资机会
