新冠疫苗行业进展与投资策略:关注里程碑和催化剂
- 来源:未来智库
- 发布时间:2020/08/11
- 浏览次数:811
- 举报
报告摘要:
新冠疫苗ph3试验以有效性为终点,预计很快就会揭盲。
多个新冠候选疫苗已于2020年7月启动ph3临床试验,以疫苗有效性为终点。根据FDA指南提出的统计学要求、ph3临床试验的方案分析,针对海外高感染率进行情景模拟,我们预计最快将在10月中下旬或更早揭盲。我们预计揭盲后将有较大概率达到预设主要终点的 统计学显著性,有望获得全球监管机构的紧急使用授权,但仍将继续随访,以获得长期有效性和长期安全性数据。根据疾病vs疫苗映 射模型,我们预计免疫力正常的大多数人群,接种疫苗后能够获得较好的长期保护力,不需要重复接种。
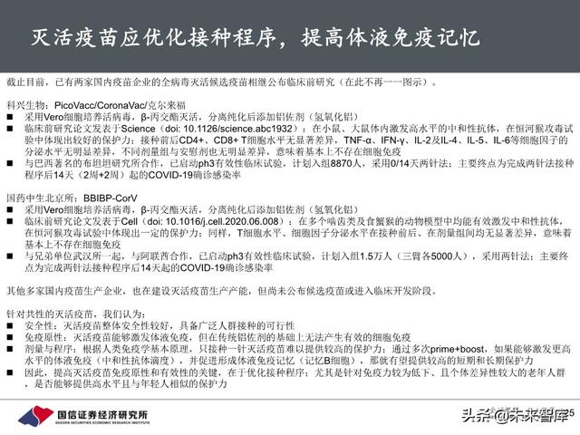
多种技术路线的新冠疫苗饱和式研发,整体看兼具体液免疫、细胞免疫且存在免疫记忆。
国内外多家企业研发了多种类型的新冠疫苗,主要技术路线包括RNA、DNA、腺病毒载体、全病毒灭活、重组蛋白五类,每一类都有 多个候选疫苗平行进行饱和式研发。我们认真分析了目前已公开发表的临床前和临床早期研究论文,初步总结:RNA疫苗大多能提供 较高的体液免疫和较好的细胞免疫,腺病毒载体疫苗能提供细胞免疫、两针法能加强体液免疫,全病毒灭活疫苗较为安全、体液免疫 较好但缺乏细胞免疫,含佐剂蛋白疫苗可同时提供体液免疫和细胞免疫。此外有多个候选疫苗在动物模型中激发了T细胞免疫记忆,这 为新冠疫苗具有长期保护力的判断提供了初步证据。
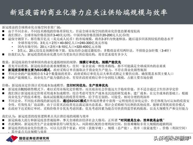
新冠疫苗的商业化价值巨大,重点关注供给端规模与效率。
全球疫情大流行的背景下,普遍接种已成为唯一选择;全球100亿剂总需求量超越了历史上过去和现在任何疫苗的年产量,对所有新冠 疫苗生产企业都提出了巨大挑战。全球主要生产企业迅速扩产、寻找合作伙伴,各国政府也提前锁定订单。新冠疫苗的全球商业化市 场空间非常广阔,预计全球市场价格3-40美元/剂,中国市场价格20-200元人民币/剂。我们认为商业化潜力应当更加关注供给端而非需 求端,在时间、规模、效率、价格四个要素中,重点关注规模与效率。
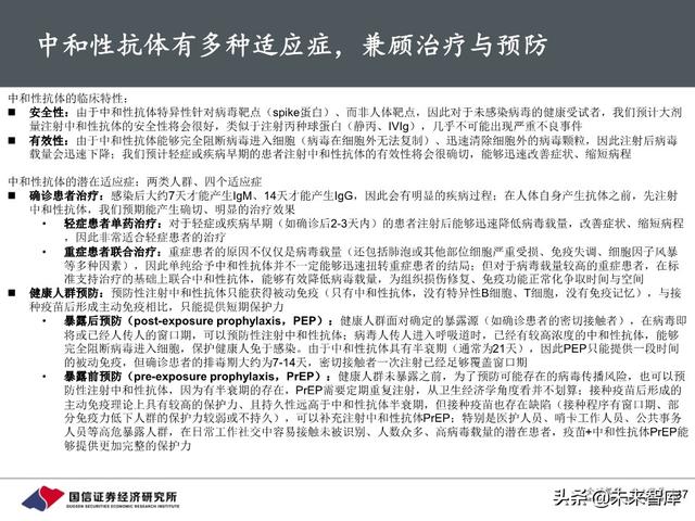
中和性抗体具有多个适应症和较高的商业化价值,重点关注时间与价格。
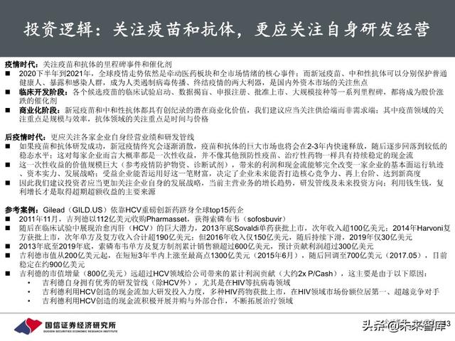
中和性抗体靶向新冠病毒spike蛋白,安全性好、有效性确切;不仅可以用于轻症、重症患者治疗,还可以用于暴露后预防、暴露前预 防。中和性抗体临床开发简单直接、速度快、成功率高,竞争“有限且激烈”,只有跑得最快的少数几家企业才有可能完成ph3并获得 批准。我们预计美国市场定价约3000-5000美元/人份,发达国家存在较高的商业化价值、且竞争厂商更少,商业化潜力的关注重点是 供给端的时间与价格。风险提示:新冠疫苗、中和性抗体研发失败或有效性低于预期;采购销售模式发生重大不利变化;全球政治经济社会风险。
投资建议:关注疫苗和抗体的里程碑事件和催化剂,更应关注各家企业自身经营业绩和研发管线。
报告节选:
(报告观点属于原作者,仅供参考。报告来源:国信证券)
如需完整报告请登录【未来智库官网】。
(本文仅供参考,不代表我们的任何投资建议。如需使用相关信息,请参阅报告原文。)
- UNDP-获得基本健康和药物方面的不平等:新冠疫苗(英).pdf
- 医药行业新冠疫苗更新报告:持续迭代,强化“第一道防线”.pdf
- 疫苗行业专题报告:疫情反复,新冠疫苗仍是重要防疫手段.pdf
- 医药行业专题报告:新冠疫苗产业链投资机会.pdf
- 医药行业专题报告:新冠疫苗未来如何演绎?.pdf
- 2025年中国带状疱疹疫苗行业洞察报告-头豹.pdf
- 欧林生物公司研究报告:破伤风疫苗龙头,金葡菌疫苗全球创新.pdf
- 2025年疫苗行业纵览:产品批签发同比下降,多款重磅产品获批上市.pdf
- 成大生物公司研究报告:狂犬疫苗龙头,粤民投赋能打造第二增长曲线.pdf
- 欧林生物公司研究报告:超级细菌疫苗全球领跑者,金葡菌疫苗商业化在即.pdf
- 医药生物·生物制品行业创新药盘点系列报告(25):IgA肾病药物已进入商业化兑现期.pdf
- 医药生物行业:IBD行业报告(三)——研发路径愈发清晰,中国创新药公司有望深度参与.pdf
- 医药生物行业新兴生物技术专题报告:小核酸药物方兴未艾,海外创新与国内崛起共振.pdf
- 医药生物行业深度报告:融资与出海双轮驱动,CXO迎来景气度修复与全球化新周期.pdf
- 医药生物行业跟踪周报:两会将创新药列为新兴支柱产业,26年BD出海再提速.pdf
- 相关文档
- 相关文章
- 全部热门
- 本年热门
- 本季热门
- 1 医药行业专题报告:新冠疫苗研发情况概览.pdf
- 2 新冠疫苗专题报告:灭活苗进度领跑全球,重组蛋白苗潜力较大.pdf
- 3 疫苗行业深度报告:新冠疫苗谁将拔得头筹.pdf
- 4 新冠疫苗研发技术及进展专题报告.pdf
- 5 疫苗行业专题报告:新冠疫苗和中和抗体是本次疫情防控的主力.pdf
- 6 新冠疫苗专题报告:未来市场空间广阔,多技术路径百家争鸣.pdf
- 7 疫苗行业专题报告:我们离新冠疫苗还有多远?.pdf
- 8 新冠疫苗行业进展与投资策略:关注里程碑和催化剂.pdf
- 9 疫苗产业深度报告:重磅品种量价齐升,新冠疫苗锦上添花.pdf
- 10 疫苗行业专题报告:新冠疫苗,守以待时,未来可期.pdf
- 1 云顶新耀深度系列报告(二):mRNA平台赋能,肿瘤疫苗+In vivo CAR_T打开成长天花板.pdf
- 2 2025Q1疫苗行业纵览:疫苗批签发同比下降,国内肿瘤疫苗研发起步.pdf
- 3 医药行业产业链数据库之疫苗批签发:2025Q1带疱及九价HPV等核心品种批签发承压,期待后续修复.pdf
- 4 摩熵咨询:2025年中国带状疱疹疫苗行业分析报告.pdf
- 5 2025年1-6月疫苗行业纵览:狂犬、HPV疫苗批签发同比增长,多款重磅产品获批上市.pdf
- 6 中慧生物_B公司深度报告,立足疫苗创新赛道,独家产品放量打开增长空间.pdf
- 7 生物股份深度报告:非瘟疫苗有望破局,重塑领先优势与成长动力.pdf
- 8 成大生物公司研究报告:狂犬疫苗龙头,粤民投赋能打造第二增长曲线.pdf
- 9 生物股份公司深度报告:非瘟亚单位疫苗全球首发在即,创新龙头成长动能强劲.pdf
- 10 康华生物公司研究报告:人二倍体狂犬疫苗龙头创新升级,上实系国资入主开启增长新篇章.pdf
- 1 云顶新耀深度系列报告(二):mRNA平台赋能,肿瘤疫苗+In vivo CAR_T打开成长天花板.pdf
- 2 中慧生物_B公司深度报告,立足疫苗创新赛道,独家产品放量打开增长空间.pdf
- 3 生物股份深度报告:非瘟疫苗有望破局,重塑领先优势与成长动力.pdf
- 4 成大生物公司研究报告:狂犬疫苗龙头,粤民投赋能打造第二增长曲线.pdf
- 5 生物股份公司深度报告:非瘟亚单位疫苗全球首发在即,创新龙头成长动能强劲.pdf
- 6 欧林生物公司研究报告:超级细菌疫苗全球领跑者,金葡菌疫苗商业化在即.pdf
- 7 欧林生物公司研究报告:破伤风疫苗龙头,金葡菌疫苗全球创新.pdf
- 8 2025年全球疫苗生产与采购市场格局报告(英文版).pdf
- 9 2025年疫苗行业纵览:产品批签发同比下降,多款重磅产品获批上市.pdf
- 10 2025年中国带状疱疹疫苗行业洞察报告-头豹.pdf
- 全部热门
- 本年热门
- 本季热门
- 1 新冠疫苗行业发展趋势
- 2 2022年云顶新耀商业模式及业务布局分析 云顶新耀持续加大药物研发引进mRNA新冠疫苗产品
- 3 2022年新冠疫情防控体系建设专题报告 全球新冠疫苗覆盖率已达到较高水平
- 4 医药行业专题报告:新冠疫苗产业链投资机会
- 5 医药行业专题报告:新冠疫苗未来如何演绎?
- 6 新冠疫苗产业分析:从应接尽接到理想免疫
- 7 疫苗产业深度报告:重磅品种量价齐升,新冠疫苗锦上添花
- 8 疫苗行业专题报告:新冠疫苗篇,全球疫情反复,国产疫苗正当时
- 9 疫苗行业专题报告:一文读懂新冠疫苗全球竞赛
- 10 新冠疫苗短期接种需求测算:需求和缺口有多少
- 1 2026年欧林生物公司研究报告:破伤风疫苗龙头,金葡菌疫苗全球创新
- 2 2025年疫苗行业纵览:产品批签发同比下降,多款重磅产品获批上市
- 3 2026年成大生物公司研究报告:狂犬疫苗龙头,粤民投赋能打造第二增长曲线
- 4 2026年生物股份深度报告:非瘟疫苗有望破局,重塑领先优势与成长动力
- 5 2026年生物股份公司深度报告:非瘟亚单位疫苗全球首发在即,创新龙头成长动能强劲
- 6 2025年云顶新耀深度系列报告(二):mRNA平台赋能,肿瘤疫苗+In vivo CAR_T打开成长天花板
- 7 2025年全球疫苗市场分析:区域制造与采购格局的重塑与挑战
- 8 2025年康华生物公司研究报告:人二倍体狂犬疫苗龙头创新升级,上实系国资入主开启增长新篇章
- 9 2025年1-6月疫苗行业纵览:狂犬、HPV疫苗批签发同比增长,多款重磅产品获批上市
- 10 2025年Q1疫苗行业纵览:疫苗批签发同比下降,国内肿瘤疫苗研发起步
- 1 2026年欧林生物公司研究报告:破伤风疫苗龙头,金葡菌疫苗全球创新
- 2 2025年疫苗行业纵览:产品批签发同比下降,多款重磅产品获批上市
- 3 2026年成大生物公司研究报告:狂犬疫苗龙头,粤民投赋能打造第二增长曲线
- 4 2026年生物股份深度报告:非瘟疫苗有望破局,重塑领先优势与成长动力
- 5 2026年生物股份公司深度报告:非瘟亚单位疫苗全球首发在即,创新龙头成长动能强劲
- 6 2025年云顶新耀深度系列报告(二):mRNA平台赋能,肿瘤疫苗+In vivo CAR_T打开成长天花板
- 7 2025年全球疫苗市场分析:区域制造与采购格局的重塑与挑战
- 8 2026年医药生物·生物制品行业创新药盘点系列报告(25):IgA肾病药物已进入商业化兑现期
- 9 2026年医药生物行业:IBD行业报告(三)——研发路径愈发清晰,中国创新药公司有望深度参与
- 10 2026年医药生物行业新兴生物技术专题报告:小核酸药物方兴未艾,海外创新与国内崛起共振
- 最新文档
- 最新精读
- 1 2026年中国医药行业:全球减重药物市场,千亿蓝海与创新迭代
- 2 2026年银行自营投资手册(三):流动性监管指标对银行投资行为的影响(上)
- 3 2026年香港房地产行业跟踪报告:如何看待本轮香港楼市复苏的本质?
- 4 2026年投资银行业与经纪业行业:复盘投融资平衡周期,如何看待本轮“慢牛”的持续性?
- 5 2026年电子设备、仪器和元件行业“智存新纪元”系列之一:CXL,互联筑池化,破局内存墙
- 6 2026年银行业上市银行Q1及全年业绩展望:业绩弹性释放,关注负债成本优化和中收潜力
- 7 2026年区域经济系列专题研究报告:“都”与“城”相融、疏解与协同并举——现代化首都都市圈空间协同规划详解
- 8 2026年历史6轮油价上行周期对当下交易的启示
- 9 2026年国防军工行业:商业航天革命先驱Starlink深度解析
- 10 2026年创新引领,AI赋能:把握科技产业升级下的投资机会
