北斗产业研究与投资机会分析:全球组网完成,三大应用市场开启
- 来源:未来智库
- 发布时间:2020/09/08
- 浏览次数:1281
- 举报
报告摘要:
1、2020年我国卫星导航与服务产业总产值达4000亿元
2019年,我国卫星导航与位置服务产业整体产值达到3450亿元,同比增长14.4%:《2020中国卫星导航与位置服务产业发展白皮书》预测,2020年我国卫星导航与位置服务 产业总体产值达4000亿元;2019年,与卫星导航技术研发和应用直接相关的产业核心产值为1166亿元,在总产值中占 比为33.8%。
2025年我国北斗卫星导航产值规模有望达6440亿元,北斗产值产比有望大幅抬升:2016年,北斗产值约400亿元,占卫星导航总产值的比例仅20%;前瞻产业研究院预测,2019-2025年,我国北斗卫星导航产值增长率将保持在15%左右,占卫星导航总产值的比例提升至80%左右。
2、北斗卫星导航定位系统产业链
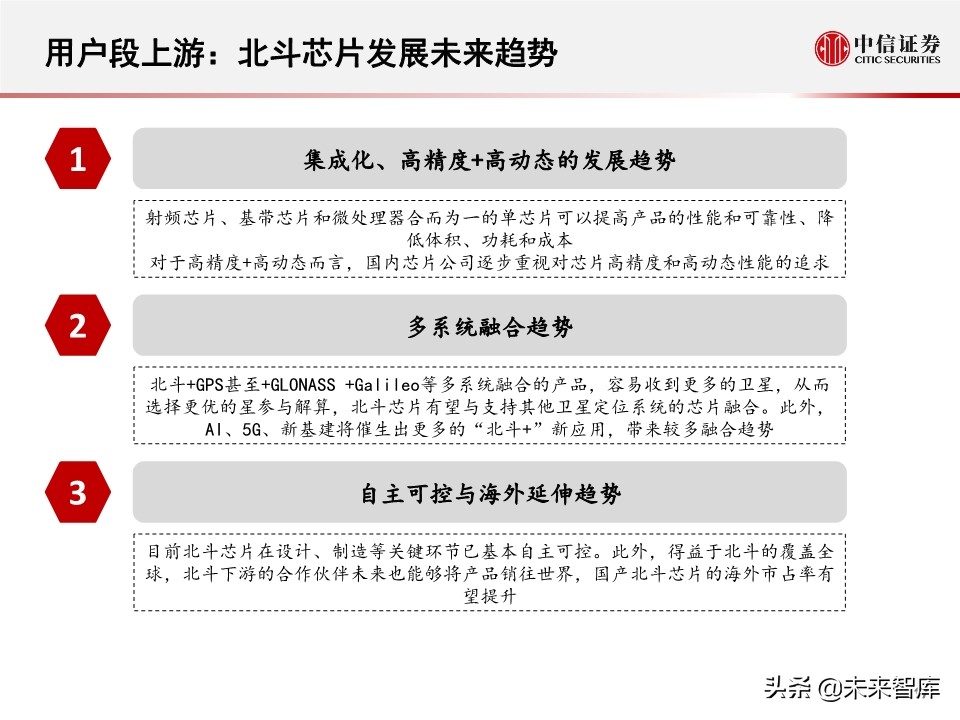
2.1 空间段:国产化率100%,核心技术自主突破
北斗系统空间段主要由35颗卫星构成
-
空间段涵盖卫星设计、研制及发射
-
目前北斗卫星导航系统由5颗地球静止轨道卫星和30颗非静止轨道卫星(27颗中圆轨道(MEO)卫星+3颗倾斜同步轨道 (IGSO)卫星)组成
北斗空间段由航天科技集团下属院所主抓
-
北斗卫星导航系统的卫星与运载火箭,分别由中国航天科技 集团有限公司所属的中国空间技术研究院(五院)和中国运载 火箭技术研究院(一院)抓总研制生产,卫星均采用长征系列 运载火箭发射
北斗系统空间段100%国产化
-
400多家单位、30余万科技人员集智攻关,攻克星间链路、 高精度原子钟等160余项关键核心技术,突破500余种器部 件国产化研制,实现北斗三号卫星核心器部件国产化率100%, 已服务全球137个国家
北斗星基增强系统
-
构成:空间星座部分、地面控制站、运行维护站和用户
-
作用:通过地球静止轨道卫星搭载卫星导航增强信号转发器 ,可以向用户播发星历误差、卫星钟差、电离层延迟等多种 修正信息,实现对于原有卫星导航系统定位精度的改进
2.2 地面段:北斗系统空间段的有力支撑
信息传递过程:卫星→监测站→主控站→注入站→卫星→终端;
网络设备方面,中电科54所、39所、20所和中国卫星等都参与了地面设施的建设;
北斗地基增强系统:建立以北斗为主、兼容其他卫星导航系统的高精度卫星导航服务体系:
-
组成:基准站网络、数据处理系统、运营服务平台、数据播发系统和用户终端五部分组成
-
作用:服务区域内提供1-2米、分米级和厘米级实时高精度导航定位服务
-
背景:由中国兵器工业集团和阿里巴巴集团共同打造的千寻位置网络有限公司,负责国家北斗 地基增强系统“全国一张网”的建设
-
建设:分两期完成。一期为2014-2016年,主要完成框架网基准站、区域加强密度网基准站、 国家数据综合处理系统,以及国土资源、交通运输、中科院、地震、气象、测绘地理信息等6 个行业数据处理中心建设任务;二期为2017-2018年,主要完成区域加强密度网基准站补充建 设,进一步提升系统服务性能和运行连续性、稳定性、可靠性,具备全面服务能力
-
进度:2016年,北斗地基增强系统正式应用。截至2019年年底,北斗地基增强系统已在中国 范围内建设2800余个地基增强站
-
升级:千寻位置计划在2020年上半年完成对全国所有的北斗地基增强站服务器的替换。替换 完成后,国家北斗地基增强系统的建设和更新成本将降低50%以上
2.3 用户段:下游产值增长最快,发展赛道良好
-
中游和上游受到芯片、板卡、核心器件、终端设备价格下降的影响,产值增速较去年进一 步放缓。2019年中游产值占比:46%;上游产值占比:10%
-
下游产值占比增长较快,由于终端产品环节竞争激烈,下游运营服务准入门槛相比较低, 促使终端提供商向运营服务商转变,推动下游产业链快速发展。2019年下游产值占比: 44%
3、北斗概念股业绩周期性明显
快速增长期:2012年北斗二号系统完成,打开亚太地区民用定位导航市场,2012-2014年,六家代表性北斗概念公司收入复合增长率39%,利润复合增长率43%;
热度消退期:2014年民用高精度定位市场开启价格战,中海达等公司业绩于2015年下滑; 2015年军改开启,海格通信、振芯科技等公司16、17 年业绩下滑。2015-2018年,六家公 司收入复合增长率18%,利润复合增长率6%;
利润下滑期:由于计提大额商誉和资产减值损失,2019年,六家公司收入同比略增0.4%, 利润同比下滑249%。
报告节选:
(报告观点属于原作者,仅供参考。报告来源:中信证券)
更多内容请参见报告原文。获取报告请登录未来智库www.vzkoo.com。
(本文仅供参考,不代表我们的任何投资建议。如需使用相关信息,请参阅报告原文。)
-
标签
- 北斗导航
- 相关标签
- 相关专题
- 相关文档
- 相关文章
- 全部热门
- 本年热门
- 本季热门
- 1 北斗导航行业深度研究报告2020.pdf
- 2 卫星产业深度研究:卫星互联网为龙首,北斗、遥感为翅翼.pdf
- 3 北斗导航产业深度报告:北斗产业链迎来重要发展机遇.pdf
- 4 卫星通信行业专题报告:北斗导航、低轨道卫星、高通量卫星与5G.pdf
- 5 卫星导航深度报告:3000亿元北斗产业链即将爆发.pdf
- 6 北斗导航产业深度报告:开启全球服务新纪元.pdf
- 7 北斗导航产业深度报告:北三应用蓄势待发,军用市场将率先落地.pdf
- 8 北斗导航产业链深度报告:百分百自主可控,能否晋升导航头牌.pdf
- 9 北斗导航产业深度报告:天地一体筑精准时空,无边界业态显现.pdf
- 10 北斗导航与高精度系列:高精度定位风口将至,北斗运营群雄逐鹿.pdf
- 没有相关内容
- 没有相关内容
- 全部热门
- 本年热门
- 本季热门
- 1 2024年北斗导航专题报告:产业功能政策齐推进,北斗规模应用开启
- 2 北斗导航引领全球:海外市场增速显著超越国内
- 3 北斗导航产业新纪元:海外市场增长显著
- 4 2024年北斗导航产业研究报告:北斗海外市场增长显著,高精度需求迅速提升
- 5 2024年北斗导航产业链专题报告:中国北斗时空大数据元年;军民同行,与数字经济时代同频共振
- 6 北斗导航在气象、农业、林业、海洋、应急等领域的应用
- 7 2022年航天宏图研究报告 国内领先的遥感与北斗导航卫星应用服务商
- 8 2022年北斗导航行业产业规模及产业链分析 用户段产业链向下游倾斜
- 9 航天宏图研究报告:遥感与北斗导航卫星应用领军
- 10 北斗导航产业专题报告:从Trimble崛起看国内北斗企业发展路径
- 没有相关内容
- 没有相关内容
- 最新文档
- 最新精读
- 1 2026年中国医药行业:全球减重药物市场,千亿蓝海与创新迭代
- 2 2026年银行自营投资手册(三):流动性监管指标对银行投资行为的影响(上)
- 3 2026年香港房地产行业跟踪报告:如何看待本轮香港楼市复苏的本质?
- 4 2026年投资银行业与经纪业行业:复盘投融资平衡周期,如何看待本轮“慢牛”的持续性?
- 5 2026年电子设备、仪器和元件行业“智存新纪元”系列之一:CXL,互联筑池化,破局内存墙
- 6 2026年银行业上市银行Q1及全年业绩展望:业绩弹性释放,关注负债成本优化和中收潜力
- 7 2026年区域经济系列专题研究报告:“都”与“城”相融、疏解与协同并举——现代化首都都市圈空间协同规划详解
- 8 2026年历史6轮油价上行周期对当下交易的启示
- 9 2026年国防军工行业:商业航天革命先驱Starlink深度解析
- 10 2026年创新引领,AI赋能:把握科技产业升级下的投资机会
