非结构化数据中台实践白皮书:释放非结构化数据价值
- 来源:爱分析
- 发布时间:2021/07/18
- 浏览次数:2807
- 举报
01 数字化转型催生数据驱动型组织
数字化转型持续深入
数字化转型催生数据驱动型组织
数字经济时代,催生以数据为代表的新型生产要素。以数据驱动业务,打造数据驱动型组织,已然成为企业数字化转型的主线。
数据驱动型组织的定义
数据驱动型组织是以数据为生产要素的组织,以数据驱动业务,实现持续增长和创新发展,以重塑组织的生产力
实现数据驱动业务,核心在于构建数据能力
从数据生产要素到数字资产,进而以数据驱动业务,落地业务价值,核心在于构建数据能力。
数据中台是数据能力建设的核心支撑
非结构化数据成为增长主力
根据Gartner分析,企业80%的数据将会由非结构化数据构成。在数据爆炸式增长的当下,蕴含可观价值信息的非结构化数据,成为数据 驱动型组织数据的增长主力。
非结构化数据管理需要革新的底层架构
非结构化数据中台兴起
非结构化数据中台对文档、图片等 非结构化数据进行汇集,融合人工 智能技术,基于先进的数据架构底 座,对非结构化数据进行整合、治 理、洞察形成数字资产,进而赋能 各行各业应用。
02 非结构化数据中台助力数据驱动型组织
数据驱动型组织的两大需求
对于数据驱动型组织而言,数据已然具备生产要素的地位,实现数据的资产化、知识化,是打造数据驱动型组织的核心支撑。数据价值挖掘 是数据资产化、知识化的基本路径,在数据价值挖掘的同时,数据驱动型组织必然着眼数据安全问题,数据安全业务合规是数据驱动型组织 实现数据驱动业务的根基。因而,对于数据驱动型组织,数据价值挖掘、数字资产安全管理都是不可忽视的需求。
数据价值挖掘诉求是分阶段的
对于一个企业而言,数据价值挖掘是战略层面的规划,是一项长期工作。对于整个非结构化数据中台的建设,更多的企业选择从顶层设计出 发,逐级分段建设。根据企业自身的业务目标逐级建设,从底层场景领域、从优先场景领域切入,逐步纳入更多的业务模块,以达到企业数 据能力的逐级进化和价值的持续叠加。面对海量非结构化数据,企业对于数据价值挖掘的诉求主要分为三个阶段:数据整合、数据治理、数 据洞察三个阶段。
数字资产安全需要立体安全
企业需要搭建包括数据安全、访问安全、信息安全等在内的立体安全体系。
非结构化数据中台解决方案助力数据驱动型组织
非结构化数据中台对对象数据、元数据、 索引数据进行汇集、管理,融合人工智 能技术,提供先进的数据架构底座,构 建非结构化数据能力。
非结构化数据中台基于双路径建设,实 现数据的资产化、知识化,服务于企业 多业务主题场景,包括文档管理、业务 赋能、知识创新等。
非结构化数据中台基于双路径建设实现数据的资产化、知识化
整合、治理、洞察非结构化数据的中台
数据价值挖掘路径,非结构化数据中台主要基于业务主题落地,实现数据的整合、治理、洞察,进而实现资产化、知识化,非结构化数据 中台涉及的业务主题主要有文档管理、内容赋能、知识创新。
立体安全的非结构化数据中台
基于非结构化数据中台底层架构,集成数据安全、访问安全、信息安全不同层面的数字资产安全方案,从安全维度支撑非结构化数据中台 的资产化、知识化。
数据安全方案:数据备份恢复
面向海量非结构化数据,基于对象存储的备份恢复方式面临巨大挑战,一是备份性能慢,二是恢复性能慢,而数据备份恢复性能低下的根 本原因在于单位时间内磁盘的吞吐率无法提升。
数据安全方案:实时杀毒
病毒无时无刻不威胁着企业数据安全,实时杀毒是数据安全的首要任务。
访问控制及安全方案
非结构化数据的跨网流转大幅提升操作易用性及业务效率,而保证跨网的多文档域安全数据交换,需要建立统一、安全、可控、便捷的跨 网数据交换通道。
AI技术驱动的信息安全方案
传统隐私数据识别、监控及保护主要基于人工管控,但随着非结构化数据积累,基于AI技术进行隐私数据识别、隐私数据定级、隐私数据 监管,成为最有效的信息安全方案。
03 非结构化数据中台的应用场景
非结构化数据中台应用场景
基于非结构化数据中台的业务主题主要有:文档管理、内容赋能、知识创新等,不同业务主题之下包含更为具象的应用场景。在不同应用场 景中,数据驱动型组织需求侧重虽有不同,但都有数据价值挖掘、数字资产安全两个维度的需求考虑,需要基于非结构化数据中台进行数据 价值挖掘、数字资产安全管理,实现不同应用场景下的业务赋能、业务合规。
文档管理:业务挑战
随着数字化转型的持续深入,文档数据种类多样,持续积累,成为数据资产不可忽视的重要组成部分,而传统的文档存储和管理模式已不再 适应当下文档管理需求。文档管理场景业务挑战主要聚焦于文档统一管理、安全合规、数字资产沉淀三个方面。
文档管理:解决方案
文档管理解决方案对所有结果性文档统一管理,并规定管理权责、权限以及规范,以实现文档从创建到使用流转,再到最后归档销毁的全生 命周期管理。在数字资产安全方面,文档管理业务场景主要涉及数据安全、访问安全需求,需要建立内容安全管控、在线杀毒、合规审计、 备份容灾等机制,满足业务合规要求。
文档管理:爱数全生命周期解决方案
文档管理解决方案的核心是文档全生命周期管理。全生命周期管理,是指基于与业务活动一致的流程设计,实现文档从创建到使用流转,再 到最后归档销毁的管理,以爱数全生命周期管理方案为例进行说明。
文档管理:某化工勘察设计企业案例
业务挑战:该企业是国家级化工勘察设计单位,主要业务包含技术研发、工程总承包、实业运营、国际贸易和投融资等。企业现采用传 统文件管理系统进行工程项目文件管理,随着文件持续累积,传统文件管理系统面临挑战。
解决方案:非结构化数据中台AnyShare采集结果型文件、过程型文件以及关键业务系统数据,基于内容数据湖、内容集成开放框架等 实现海量非结构化数据存储、智能内容搜索以及内容安全合规。
内容赋能:业务挑战
内容赋能核心在于智能识别提取业务系统内容,实现业务流程的自动化。内容赋能业务聚焦于聚焦于业务系统整合与治理、业务流程自动化、 业务应用开发三个方面,面临数字化服务能力、IT管理、使用者体验、一致性风险以及业务合规等挑战。
基于非结构化数据中台能力,集成OCR等第三方生态应用,实现内容赋能业务运营。
合同管理场景:某运营商案例
业务挑战:某运营商合同管理系统的用户规模超40万,年新增合同100万份+,合同合规面临巨大挑战:合同拆分逃避审批难察觉,合 同审批比对费时费力(电子合同、合同数据、打印合同),海量合同履约风险,基于合同的关键条款识别与任务匹配难。
解决方案:基于AnyDATA构建合同知识网络,识别合同内容条款知识以及合同关联公司、项目对象,与合同法律法规内容进行匹配, 识别合规风险,主要用于合同及合同方关系分析及风险管理、合同条款内容合规性及风险发现。
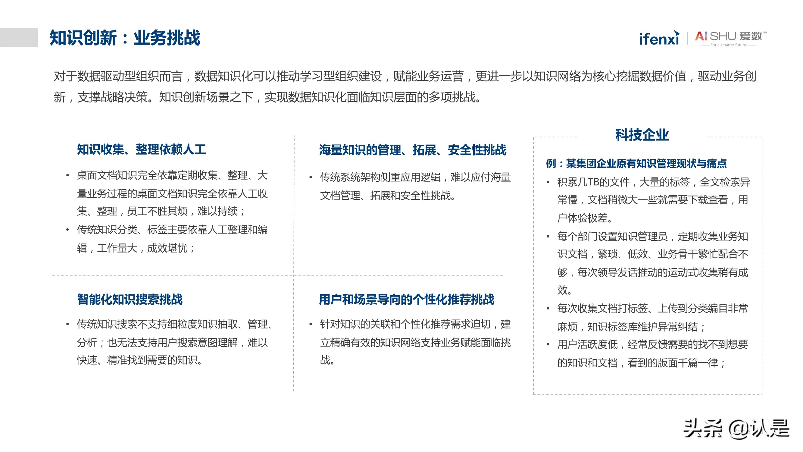
知识创新:业务挑战
对于数据驱动型组织而言,数据知识化可以推动学习型组织建设,赋能业务运营,更进一步以知识网络为核心挖掘数据价值,驱动业务创 新,支撑战略决策。知识创新场景之下,实现数据知识化面临知识层面的多项挑战。
知识创新:解决方案
智能知识运营方案助力知识创新体系建设。以爱数案例为例,通过AnyShare实现海量内容数据的汇聚,并利用自然语言处理和知识图谱等 人工智能技术,由AnyDATA构建企业私域数据知识网络,形成一个千人千面、个性化、智能化的知识中心,并通过智能知识整合场景赋能 业务系统和流程。
构建企业私域数据知识网络,打造企业知识大脑
04 非结构化数据中台的建设指南
非结构化数据中台建设方法论
非结构化数据中台是企业数据创新运营的体系,需要从战略、组织架构、建设内容等方面进行考虑,并需要一套完整的实施交付方法论实现 战略到业务的落地。
中台战略
中台建设是一个战略项目,是一个变革项目,需要从顶层规划开始,自上而下推动。制定中台战略,业务战略、数据战略以及战略落地 保障是三个重要考量维度。
组织运营架构建设
数字化正在重塑人们的工作形态,非结构化数据中台所包含的技术、组织、方法论的革新衍生出全新组织运营架构需求。重塑组织运营架构, 主要需要思考数据中台由谁来建、谁来维护、谁来经营、业务需求如何承接、效果怎样衡量等问题。中台的建设、维护、运营以及业务的承 接、中台服务的推广等,需要建立数据中台团队支撑;同时,业务、后台、管理等团队需要有对应的组织人员与中台团队对接,以适应企业 中台运转模式。
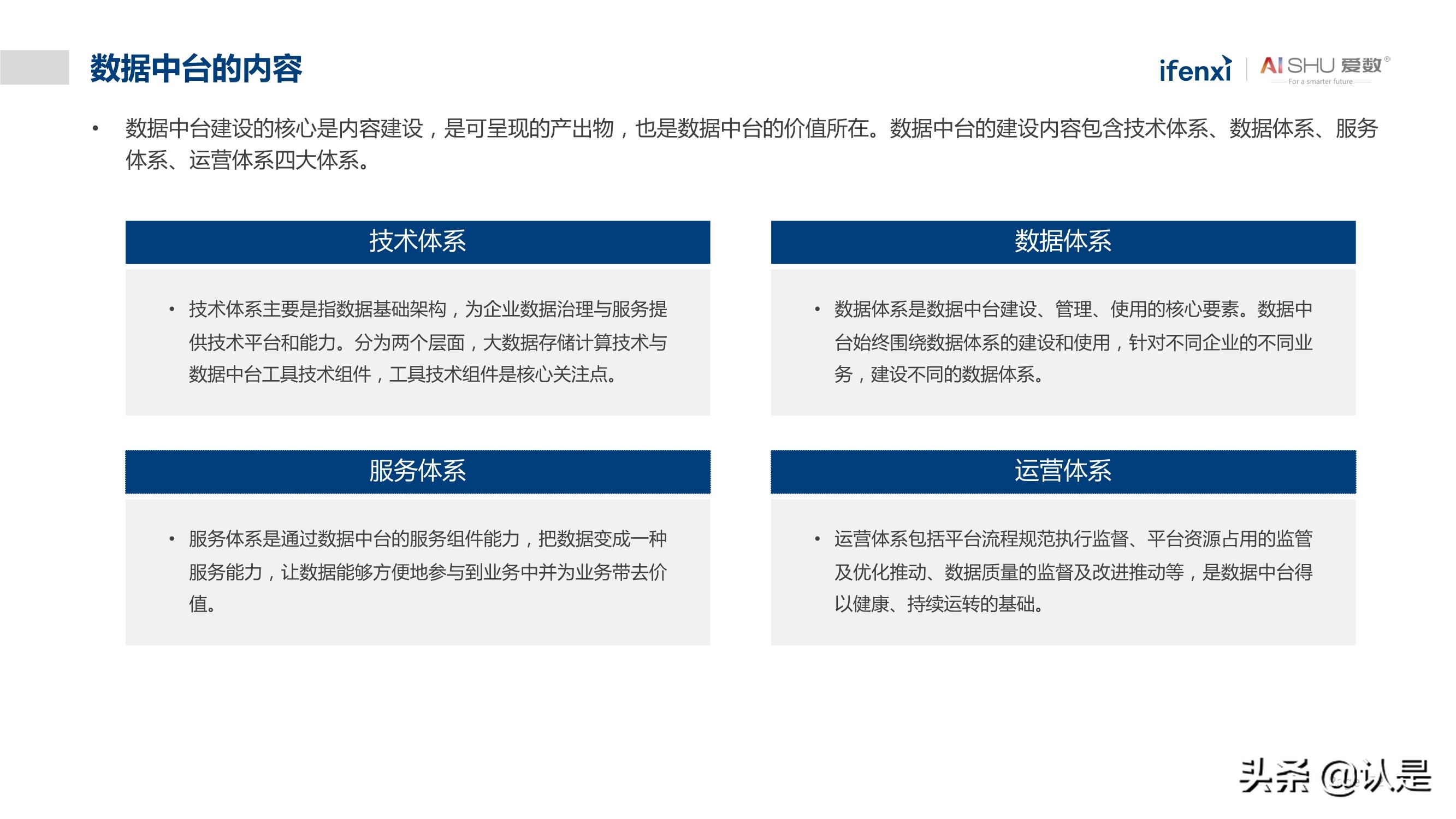
数据中台的内容
数据中台建设的核心是内容建设,是可呈现的产出物,也是数据中台的价值所在。数据中台的建设内容包含技术体系、数据体系、服务 体系、运营体系四大体系。
TPA交付方法论
T(Think)-P(Plan)-A(Action),是从企业的数据驱动战略以及业务模式出发,为企业提供专业的端到端的咨询、开发和交付的服务 方案,并通过大数据基础设施进行有效落地,帮助客户实现数据驱动战略,带来实质性的投资回报。
TPA方法论的敏捷交付理念
本质而言,敏捷交付不仅是一种能力,更是一种理念。基于TPA方法论,在体系规划与蓝图绘制阶段采用分阶段建设思路,配合持续运营模 式,实现持续、高质量地交付非结构化数据中台有效价值。
非结构化数据中台建设路径
非结构化数据中台基于业务主题分阶段建设,整体建设路径主要分为四个阶段,分别是评估与规划、文档管理体系建设、内容赋能体系建 设、知识创新体系建设。
文档管理体系建设
文档管理体系的建设流程主要有:文档管理体系规划及目标,需求调研与蓝图规划,系统建设与初始化,系统上线及运营。
内容赋能体系建设
内容赋能体系的建设流程主要有:内容赋能体系规划,内容赋能场景调研与蓝图,内容赋能应用开发及上线。对于内容赋能体系,除单一 业务场景体系建设之外,同时涉及新增业务场景的持续交付。
知识创新体系建设
知识创新体系的建设流程主要有:建设内容平台、构建知识网络、打造知识中心、创新知识应用。
05 非结构化数据中台的未来趋势
落地更多应用场景,非结构化数据中台趋于行业化
随着数字化转型的持续深入,非结构化数据中台的应用行业边界扩大,同时企业对非结构化数据应用的需求持续增加,更多的业务场景需求 被激发,随着场景经验积累,非结构化数据中台行业化趋势凸显。
力推DevOps能力,敏捷交付成为新常态
数字经济时代,快速响应、以客户为中心、以技术推动进步是企业运营的重要特色。软件作为数字经济发展、创新、效率和生产力的关键 驱动因素,软件的敏捷交付成为新常态。敏捷交付是以价值驱动,范围可变的方法根据变化、风险、相依性和反馈进行调节,快速实现客 户价值,打造客户需要的高质量产品,而DevOps能力是其中关键一环。
应对复杂应用场景,低代码能力重新被关注
数字化转型实践逐步提速,业务在线正成为多数企业转型尝试的第一步,传统IT交付能力以及依赖IT专业人才的模式已然无法匹配新需求。 2018年以来,低代码概念重新被关注,更多参与者涌入低代码赛道。
新兴技术推动非结构化数据价值挖掘
非结构化数据中台作为数字经济形态下的智能化方案,已然融合OCR、NLP、知识图谱等人工智能技术。但目前整体而言,非结构化数据 中台与5G、人工智能、物联网等新兴技术融合度较低,随着数据源、应用场景的多元化发展,非结构化数据中台与新兴技术的深度融合将 是发展趋势。
多模态知识图谱+非结构化数据中台
知识图谱之于中台,融合了从智慧到知识的过程,包括规则、算法、推理等程序性支持,丰富数据中台相关的数据服务能力。同时,知识图 谱需要中台来为其提供完美适配的环境。 多模态知识图谱之于中台,可以让中台更深入地感知、理解真实的数据场景,更能进一步对所感知的知识进行推理,进而提供更准确更完备 的知识服务能力,挖掘更多应用场景。
报告节选:
(本文仅供参考,不代表我们的任何投资建议。如需使用相关信息,请参阅报告原文。)
- 相关标签
- 相关专题
- 相关文档
- 相关文章
- 全部热门
- 本年热门
- 本季热门
- 1 阿里巴巴数据中台实践分享.pdf
- 2 华为数据中台架构设计分享.pptx
- 3 2020年中国乳制品行业数据中台研究报告.pdf
- 4 中国非结构化数据中台实践白皮书.pdf
- 5 2021年中国数据中台行业白皮书.pdf
- 6 阿里云数据中台解决方案:基于Dataphin和Quick BI的中台解决方案介绍.pdf
- 7 2020营销技术新风向:客户数据中台知识详解.pdf
- 8 爱奇艺数据中台服务化建设.pdf
- 9 非结构化数据中台实践白皮书:释放非结构化数据价值,助力数据驱动型组织.pdf
- 10 36氪研究院中国服装行业数据中台研究报告2020.pdf
- 1 工业和信息化研究2025年第1期(总第77期):“十五五”时期因地制宜发展新质生产力的路径研究.pdf
- 2 中国建筑业信息化发展报告(2025)-新质生产力赋能好房子建设应用.pdf
- 3 深海科技专题报告:深海科技六问六答,深海开发始于海洋探测,信息化与工具载体先行.pdf
- 4 麦迪科技研究报告:国内医疗信息化龙头,携手优必选华为共拓康养机器人百亿赛道.pdf
- 5 随州市经信局:2025工业和信息化领域惠企政策汇编.pdf
- 6 中关村实验室&清华大学&国防科大:2025网络空间测绘技术白皮书.pdf
- 7 信息化与软件产业研究2025年第1期(总89期):数字经济时代数字创新生态的典型特征、建设实践及对策建议.pdf
- 8 西门子:2025年流程工业解决方案集锦(第二卷).pdf
- 9 智明达研究报告:信息化浪潮再澎湃,军用嵌入式龙头抢滩增量市场.pdf
- 10 信息化与软件产业研究2025年第3期(总91期):全国制造业数字化转型促进中心建设现状、问题和建议.pdf
- 全部热门
- 本年热门
- 本季热门
- 1 2024年企业数据中台建设分析:数字化转型的核心引擎已覆盖80%头部企业
- 2 2024年中国数据中台行业研究报告:市场规模将保持7%年复合增长率
- 3 2024年高校数据中台建设分析:数字化转型赋能智慧校园新生态
- 4 数据中台行业发展概况、应用领域和核心模式分析
- 5 中国数据中台行业市场现状和未来市场空间分析
- 6 中国数据中台行业市场环境和上下游产业链分析
- 7 中国数据中台行业竞争格局和商业模式分析
- 8 中国数据中台行业竞争格局和市场前景分析
- 9 中国数据中台行业发展现状和未来投资机会分析
- 10 中国数据中台行业市场现状和发展前景分析
- 1 2024年企业数据中台建设分析:数字化转型的核心引擎已覆盖80%头部企业
- 2 2024年中国数据中台行业研究报告:市场规模将保持7%年复合增长率
- 3 2024年高校数据中台建设分析:数字化转型赋能智慧校园新生态
- 4 2025年智明达研究报告:信息化浪潮再澎湃,军用嵌入式龙头抢滩增量市场
- 5 2025年中国信息化发展研究:数字技术赋能新质生产力全面跃升
- 6 2025年索辰科技研究报告:专注CAE核心技术开发,完善业务版图助力军工、工业信息化建设
- 7 2025年盛视科技研究报告:港口信息化景气度回暖,积极发力机器人业务
- 8 2024-2025年中国医疗信息化行业分析:超六成企业完成信创适配,三甲医院成核心战场
- 9 2023年中国医疗信息化行业研究:市场规模将突破500亿,智慧医疗生态加速形成
- 10 2025年通信行业专题报告:国防信息化与智能化建设有望提速,关注板块修复机会
- 没有相关内容
- 最新文档
- 最新精读
- 1 固收+基金2025年Q4季报分析:25Q4绩优固收+基金有什么特征?.pdf
- 2 食品饮料行业扩大内需战略专题研究(一):消费表现与市场定价有哪些潜在预期差?.pdf
- 3 浮息债全景:浮息债的理论定价与现实应用.pdf
- 4 2026年3_5月债券投资策略展望:核心矛盾切换+资产配置平衡延续,降久期防逆风.pdf
- 5 基金经理研究系列报告之九十二:南方基金林乐峰,宏观为锚,质量为核,始于客户需求,打造多元可复制的固收+产品线.pdf
- 6 信用债ETF研究系列一:升贴水率篇,折价幅度越大的信用债ETF更具性价比吗?.pdf
- 7 小核酸行业系列报告(一):小核酸成药之路——Listening to the Sound of Silence,The Road to RNA Therapeutics.pdf
- 8 2026年人形机器人行业投资策略报告:聚焦量产新阶段,把握供应链机遇.pdf
- 9 医药生物行业In vivo CAR疗法:并购与合作持续火热,多条在研管线陆续迎来概念验证数据读出.pdf
- 10 人形机器人行业系列报告五:灵巧手,核心终端,机器人融入物理世界的接口.pdf
- 1 2026年美国主导的科技繁荣本质是债务幻觉
- 2 2026年食品饮料行业深度研究报告:原油大宗上涨的影响及传导机制专题研究
- 3 2026年原油行业分析框架
- 4 2026年永立潮头,东方不败——基于实战检验的A股“抓主线”投资方法论
- 5 2026年电子行业深度:AI引爆供需缺口,光芯片迎黄金机遇
- 6 2026年人形机器人行业系列报告五:灵巧手,核心终端,机器人融入物理世界的接口
- 7 2026年氢能与燃料电池行业:能源安全与双碳目标交汇,氢能开启规模化元年
- 8 2026年固收深度报告:债券“科技板”他山之石,海外科技巨头债券融资路径演变对我国非国有科技企业有何启示?(AI、半导体、新能源)
- 9 2026年餐饮行业:秉承长期主义,格局边际向好
- 10 2026年从资本开支到利润修复:2026年行业景气再判断
