通策医疗深度研究:突破口腔行业连锁困局,扩张提速打开向上空间
- 来源:方正证券
- 发布时间:2021/08/18
- 浏览次数:1283
- 举报
01 通策医疗基本情况
通策医疗:发轫于浙江,全国领先的口腔专科连锁
通策医疗是国内领先的口腔医疗服务企业 ,在规模、盈利能力、关键经营指标、成 长性等方面均处于行业领先地位。据2021 年中报,公司拥有已营业口腔医疗机构50 余家,营业面积17万平米,开设牙椅2101 台,2020年口腔医疗门诊量219.07万人次 ,2021H1口腔医疗门诊量134.37万人次。
浙江省内:公司立足于杭州口腔医院这一 具有69年历史的公立改制而来的核心院区 ,近年来加速扩张,已开业38家口腔医疗 机构,2020年省内医疗服务收入超18亿元 。
浙江省外:1)通过公立改制、自建、收购 等方式控股了昆明市口腔医院、沧州口腔 医院、益阳口腔医院、三叶儿牙等机构。 2)投资建设了武汉存济口腔医院、重庆存 济口腔医院、西安存济医学中心;成都存 济医院即将开业;并计划在广州、上海等 口腔医生资源丰富地区继续新建存济医院
口腔医疗为核心业务,省内省外均保持高增长
公司涉足口腔、辅助生殖、眼科三大医疗服务领域,近年来公司发展战略愈发清晰,聚焦于口腔赛道,致力于 打造集临床、科研、教学三位一体的大型口腔医疗集团,2018-2020年口腔医疗服务收入为14.63亿元、17.89 亿元、19.95亿元,占收入的比例分别为94.7%、94.0%、95.6%。口腔医疗为核心业务,生殖、眼科贡献有限。
公司省内外医疗服务收入均保持较高增速:2018-2020年省内医疗服务收入为13亿元(+28%)、16亿元(+21%)、 18亿元(+10%),21H1收入11.28亿元(+72%),较19H1年均复合增长24.3%;2018-2020年省外医疗服务收入分别为 1.4亿元(+37%)、1.7亿元(+24%)、1.9亿元(+4.5%),21H1收入1.22亿元(+58%),较19H1年均复合增长21.5%。
通策医疗口腔业务分拆
口腔分科比较,公司在儿科、正畸、种植等重点高值业务方面增长较快,消费升级趋势明显,高端项目持续加 速。2021年H1儿科收入2.58亿元、正畸收入2.32亿元、种植收入2.09亿元、大综合科收入5.43亿元,与19H1比 较,儿科、正畸、种植年均复合增速分别为42.3%、23.4%、21.0%,重点业务全部回到了疫情前的高增长水平。
02 口腔医疗服务行业介绍
口腔医疗服务:大市场,高增长
据灼识咨询,2019年中国牙科服务市场规模246亿美元,预计2020至2030年复合年均增速为11.1%。根据卫生统 计年鉴和卫健委全国医疗机构查询数据等资料,我们测算2019年全国口腔患者就诊量约2.78亿人次,市场规模 约1205亿元人民币,与常见的市场规模数据相近。行业增速方面,参考披露数据质量最高,且与二级市场相关 标的关系最密切的口腔专科医院收入增速,据卫生统计年鉴,2017-2019年中国口腔专科医院收入增速分别为 21.4%、22.0%、20.6%,口腔专科医院收入增速在20%以上。
需求端:居民支付能力+就诊意识双改善推动口腔行业继续高增长
对比相同人均GDP水平下美国人均牙科支出,我国居民存在“就诊意识+支付能力”双缺口。随着收入水平提高 ,叠加居民牙科就诊意识的加强,预计我国口腔医疗服务市场将保持高速增长。 口腔医疗的自费率高,医保结算占比小,免疫医保控费的影响。据相关公司招股书和公告,口腔专科医院医保 结算占收入的比在2%-7%左右,对比眼科专科医院医保结算占收入的比在20%-30%左右。
供给端:牙医数量快速增长,牙医缺口仍待填补
据卫生统计年鉴,我国口腔执业(助理)医师人数从2012年的11.6万人增长至2019年的24.5万人,CAGR为11.2% ,高于同期间执业(助理)医师5.7%的复合年均增长率,2018年、2019年每年新增口腔执业(助理)医师保持在 2.7万人以上。牙医数量维持高增长,也从供给面印证了口腔医疗行业的高景气度。
牙医数不足仍是我国口腔医疗行业供给面的主要特征。2019年中国每十万人口牙医数17.5人,远低于韩国的50 人、美国的61人、中国台湾的64人、日本的81人。假设中国潜在的每十万人口牙医数将达到可比国家或地区的 水平,则现阶段我国牙医缺口数为45-90万人。
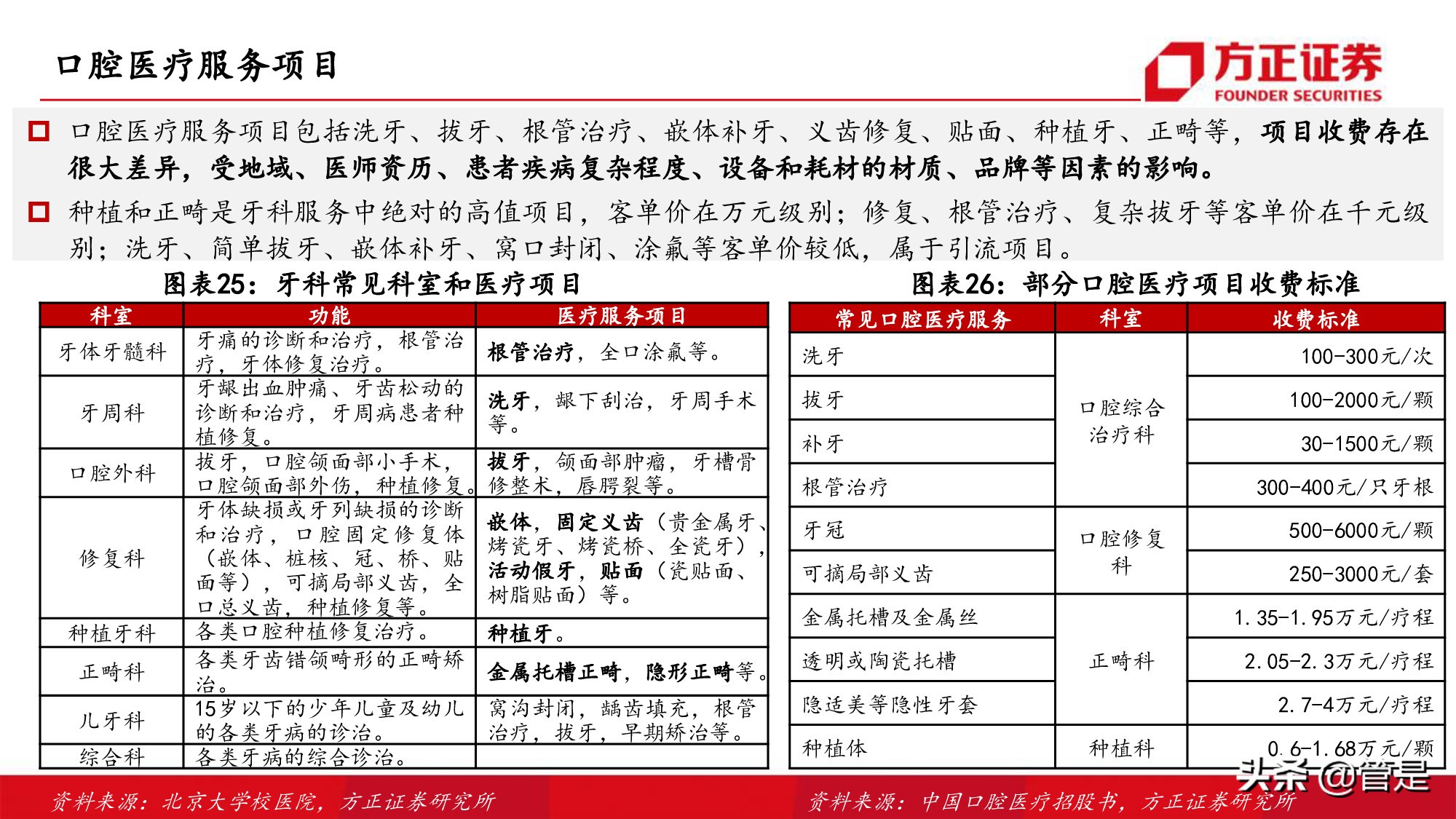
口腔医疗服务项目
口腔医疗服务项目包括洗牙、拔牙、根管治疗、嵌体补牙、义齿修复、贴面、种植牙、正畸等,项目收费存在 很大差异,受地域、医师资历、患者疾病复杂程度、设备和耗材的材质、品牌等因素的影响。
种植和正畸是牙科服务中绝对的高值项目,客单价在万元级别;修复、根管治疗、复杂拔牙等客单价在千元级 别;洗牙、简单拔牙、嵌体补牙、窝口封闭、涂氟等客单价较低,属于引流项目。
口腔医疗服务市场构成
提供牙科服务的医疗卫生机构包括口腔专科医院、口腔门诊部、口腔诊所、综合医院、中西医结合医院、美容 医院、儿童医院、社区卫生服务中心(站)、卫生院、口腔病防治所、妇幼保健院、村卫生室等。
03 公司口腔业务详解:破局连锁扩张难题
总院介绍
杭州口腔医院平海路总院
杭口创始于1952年在杭州市官巷口成立的“上城区牙病防治所”;1987年10月迁址至平海路57号,更名为“杭 州市口腔医院”,是隶属于上城区卫生局的事业单位;2006年改制并注入上市公司,彼时拥有160名医生,医 护人员共计280余名,已经是浙江省内历史最悠久、规模最大、在市民中享有广泛盛誉的口腔专科医院。 2012年规划新总院(同处平海路,距老院500米);2014年9月试运营,2015年6月杭口新总院正式开业,两院区 投入使用的牙椅数总计370张左右。
宁波口腔医院
宁波口腔医院始2007年被通策医疗并购,2012年搬迁至现月湖院区,扩大了营业规模。 2018年竞买新大楼,按三级专科医院标准建设旗舰总院,2020年11月22日宁口旗舰总院营业,是宁波地区唯一 拥有住院病房的口腔医疗机构,建筑面积2.6万㎡,拥有标准化住院床位60张、牙椅超185张。目标在3-5年内 获得三甲专科医院认证,10年内成为研究型医院,比肩北大口腔、华西口腔、武大口腔、上海九院等顶尖医院 ;2020年受新冠疫情和新总院储备医生的影响,宁口公司的收入和利润有所下滑,预计2021年将显著改善。
口腔业务扩张复盘
第一轮扩张(2006-2012年)
公司战略:该时期公司战略较为激进。口腔业务计划“以浙江省为中心,集中精力发展长三角地区、珠三角及 环渤海地区,同时向其他发达地区扩展,并在以上区域外的其他不发达地区设立网点”;其他医疗服务业务计 划“进军其他专科领域和综合性医院”,于2010s初开拓辅助生殖业务,提出“口腔与辅助生殖并重”。
扩张实践:获得杭州口腔医院(2006年)、宁波口腔医院(2007年) 、昆明市口腔医院(2010年)等核心院区,奠 定了日后发展的基石;另一方面,多点扩张效果不显著,省外医院常年亏损或爬坡较慢,省内嘉兴、瑞安、宁 海门店注销或转让。
第二轮扩张(2013-2018年)
公司战略:省内,布局杭州口腔医院分院、宁波口腔医院分院。省外,2016年10月成立通策口腔医疗投资基金 ,酝酿省外存济口腔医院扩张模式。
扩张实践:省内, 2015年杭口新总院正式开业,杭口影响力进一步增强;以诸暨分院、骋东院区、定海分院 、北仑分院等为代表,逐渐发展出“区域总院+分院”成功扩张模式。省外,依托昆明市口腔医院开设2家昆口 分院;开设南京金陵口腔医院和苏州牙科医院,后改为三叶儿童齿科独立院区。
第三轮扩张(2019年至今)
省内:蒲公英分院+中心医院建设
2018年6月,公司提出省内扩张的“蒲公英计划”,即在浙江省内的各县市区由公司联合医生集团和合伙人共同出资建 设分院,杭口集团为新建分院提供品牌、管理、人才、技术、资金等支持;2021年提出分院+中心医院建设并举。
全国:三叶儿牙+体外存济医院
2020年10月公司新并表8家三叶儿童口腔诊所,未来将支持三叶儿牙业务在全国扩张; 2018年武汉存济口腔开业,2019年重庆存济口腔开业,2020年西安存济医学中心开业,成都存济医院预计近期开业,正 在上海和广州筹备存济医院。
04 公司其他业务介绍
辅助生殖业务
公司辅助生殖业务是与英国的波恩生殖中心共同合作设立,从2012年开始筹备,2015年正式运行。2020年实现 收入1356万元,同比增长23%;实现净利润389万元,首次扭亏为盈。辅助生殖业务曾作为公司的重要战略,后 续业务开展成果较为有限,公司目前已经把主要精力集中在口腔医疗业务。
眼科医疗业务
上市公司于2017年开始涉足眼科领域,受让了眼科医院投资公司20%的股权。通过控股股东,与浙江大学、浙 江大学附属第二医院及其眼科中心合作,共同建设位于西湖大道1号5万平方米的浙江大学眼科医院(新院区) 。目前新院区已经建设完毕,预计年内将正式开业。 根据复旦大学医院管理研究所推出的2019年医院专科排行榜,浙二眼科名列第5,浙江省内第一。
回报模式:总院分红+分院建设。上市公司在眼科的收益为投资额1亿元的固定收益10%,建成后收益为眼科医 院的分红。未来有望依托眼科总院在省内扩张盈利性分院。
报告节选:
报告链接:通策医疗深度研究:突破口腔行业连锁困局,扩张提速打开向上空间
(本文仅供参考,不代表我们的任何投资建议。如需使用相关信息,请参阅报告原文。)
- 相关文档
- 相关文章
- 全部热门
- 本年热门
- 本季热门
- 1 2019饮食习惯与口腔健康白皮书.pdf
- 2 登康口腔研究报告:抗敏牙膏龙头,拓品迭代+多元渠道,变革可期.pdf
- 3 中国口腔医疗行业发展趋势研究报告.pdf
- 4 通策医疗(600763)研究报告:民营口腔医疗先行者,深度广度齐发力.pdf
- 5 2024年度口腔行业投放报告.pdf
- 6 2023口腔医疗服务行业洞察报告:供需合力,口腔医疗服务数字化变革加速落地.pdf
- 7 通策医疗深度研究报告:突破口腔行业连锁困局,扩张提速打开向上空间.pdf
- 8 口腔医疗行业专题报告:种植牙集采,口腔CBCT迎来拐点.pdf
- 9 正海生物(300653)研究报告:再生医学材料龙头,口腔+骨科品种放量可期.pdf
- 10 CBNData-2021饮食习惯与口腔微损伤报告.pdf
- 没有相关内容
- 全部热门
- 本年热门
- 本季热门
- 1 2025年登康口腔研究报告:冷酸愈万象,登峰淬新天
- 2 2025年登康口腔研究报告:产品升级创新叠加渠道变革扩张,口腔护理龙头有望领跑行业
- 3 2025年登康口腔研究报告:乘格局松动之机崛起,借单品红利之风起航
- 4 2024年度口腔行业投放报告
- 5 2024年口腔行业市场分析:消费年轻化与数字化转型引领行业未来
- 6 2024年登康口腔研究报告:从狮王战略聚焦看登康“高价值”逻辑
- 7 2024年登康口腔研究报告:产品升级+渠道突围,老牌国货迎来成长新动能
- 8 2024年通策医疗研究报告:逆势扩张的口腔连锁龙头企业,业绩有望逐步复苏
- 9 2024年登康口腔研究报告:抗敏牙膏龙头,拓品迭代+多元渠道,变革可期
- 10 2024年爱迪特研究报告:打造口腔上游产业新生态,扬帆全球市场
- 最新文档
- 最新精读
- 1 2026年中国医药行业:全球减重药物市场,千亿蓝海与创新迭代
- 2 2026年银行自营投资手册(三):流动性监管指标对银行投资行为的影响(上)
- 3 2026年香港房地产行业跟踪报告:如何看待本轮香港楼市复苏的本质?
- 4 2026年投资银行业与经纪业行业:复盘投融资平衡周期,如何看待本轮“慢牛”的持续性?
- 5 2026年电子设备、仪器和元件行业“智存新纪元”系列之一:CXL,互联筑池化,破局内存墙
- 6 2026年银行业上市银行Q1及全年业绩展望:业绩弹性释放,关注负债成本优化和中收潜力
- 7 2026年区域经济系列专题研究报告:“都”与“城”相融、疏解与协同并举——现代化首都都市圈空间协同规划详解
- 8 2026年历史6轮油价上行周期对当下交易的启示
- 9 2026年国防军工行业:商业航天革命先驱Starlink深度解析
- 10 2026年创新引领,AI赋能:把握科技产业升级下的投资机会
