埃森哲-未来增长,体验为先:从触点驱动到价值引领
- 来源:埃森哲
- 发布时间:2021/02/05
- 浏览次数:1332
- 举报
精选报告来源:【未来智库官网】。
(报告出品方/作者:埃森哲)
报告综述
“体验为王”的时代已然来临。
2020年全球新冠疫情完全改变了人们的行为模式:从购物渠道与内容、工作方法与地点,一直延伸至彼此的互动方式。因此,体验也受到了前所未有的重视。
我们正在目睹的这些消费行为转变绝非昙花一现,而是有可能长期、甚至永久存在。其中的某些趋势已延续多年,而新冠疫情又进一步加快了进程。
这种有别于以往的现实环境促使企业深入分析,消费者究竟如何体验它们的品牌。不过截至目 前,鲜有组织能够充分满足客户瞬息万变的期望。 关注客户并非全新举措,但在首席高管的推动下, 体验正从工作流程升级为全新的业务模式。多年来,伴随着数字革命,营销和服务触点 上的客户体验(CX)重要性日益凸显。互联网和 智能手机的普及,使得企业亟需利用技术,在客户 体验旅程中设计新颖多样的交流互动。虽然我们 在完善客户体验方面已取得长足进步,但同时也 令其变得过于同质化、缺乏差异性。事实上,埃森 哲最新调研显示,疫情暴发后,客户体验在CEO 优先事项列表上的排位下滑达33%。其中涌现出 的问题之一,便是企业“难以清楚判断客户体验 的投资回报水平”。
出色的体验:并非由产品与服务所决定,而是企业如何助力客户获得对他们而言最为重要的成果。
今天,体验依然至关重要。但企业不应以自 我为中心,只在流程和系统上打造品牌光环,而 是需要展开更加全面的变革。
埃森哲调研中77%的受访CEO均指出,所在企业将从根本上改变与客户互动的方式。他们认识到,若想具备业务增长、耐久和更新能力,变革必不可少。问题在于,需要采取何种行动?
我们必须突破固有理念,不再将触点视为体 验的起点和终点。每次与品牌互动时,客户都抱有自己的目标、问题、需求或疑问,以及对于快速、 轻松实现成果的期望。
眼下,受消费者和企业决策者转变的双向驱 动,体验正再度崛起。这场复兴促使企业超越“触 点驱动的体验(以下简称CX)”考量范畴,透过更广的体验视角重新构思整体业务,帮助客户达成 预期目标。这看似简单,却影响重大。
因此,无论规模如何,也不论是成熟品牌或 初创机构,企业积极拥抱这一思维模式转变,不 仅能够满足客户需求、成为其生活不可或缺的组 成部分;还可以发现新的市场机遇,同时做好充分 准备,未来面临任何挑战都将持续增长、充满耐 力且与时俱进。
报告摘要
一、客户需求至上⸺ 你的行动指南
具体含义:客户需求始终在不断改变,而新冠疫情的暴发更导致其出现了巨大跨越。即便疫情影响消退后,客户需求势必仍将继续变化, 并且往往难以预测。因此,我们现在就需要想方设法,洞悉客户或 大或小、尚未得到满足的各种需求。
我们应当谨记,这些客户需求既可能存在于功能或互动层面(例如,流媒体服务有助人们更容易找到并消费内容),也可能位于服务或业务层面 (例如,医院的医疗设备提供商重塑公司业务,以 解决居家养老问题),这一点非常重要。
为何如此重要:新冠疫情的爆发,使人们的需求和价值观发生了很大转变(并且还在继续变化),因此,如今企业比以往任何时候都更加迫切需 要以客户为焦点。
挖掘客户未获满足的需求对于企业实现增 长至关重要。这有助企业拓展疆界,进入新的领 域。同时,这也是企业实现可持续增长的唯一途 径。然而传统上,企业通常将客户洞察职能单独 置于营销部门,利用历史数据和市场细分来描 绘某些时点的客户情况。如今,更宽广的视角能够帮助企业迅速了解市场概况,但局限性依然存 在――将人们与影响其生活、选择和需求的背景 环境分离看待。BX领军企业已将客户至上的信念嵌入了组织 基因。
埃森哲调研显示,在全球范围内,表示能够将客户数据转化为实 际行动的领军企业比例(55%)是其他企业(26%)的两倍有余。 而中国企业中的比例则低至21%――其中表示拥有优质数据的中 国企业(24%)和拥有优质洞察的中国企业(15%)均低于全球平均水 平。但是,其中不少领军企业还坦承,由于数据缺乏,所能采取的行动 也十分有限。这正是数据的意义所在:若想真正做到以客户为导向, 就必须采取更有效的办法深入探究和发现此类需。
如何着手:企业应当借助客户理解力来引导转型。这意味着需要利用数据、通过调研来获取某些信号,真正解读人们的所言所行(并谨记两者并非总是一致)。
只有这样,才能更深入地知晓客户,同时分 析他们的信念和实际行为、以及所讲述的需求 (更重要的是,掌握他们未表达的需求)。这对于 所有业务职能部门采取相应举措意义重大。而在 整个组织收集并分享数据或洞察,是准确了解客 户及其所需的必由之路。 为了纳入数据、背景信息来理解人们未获满 足的需求,企业必须采用新的方法和视角。将传 统的客户细分与场景化的思维模式研究相结合, 可以形成一种覆盖广泛、但流程统一的方式,根 据不同情境下的客户需求,掌握和预测客户可能 采取的行动、及其背后的原因。此举对很多企业 来说还很陌生,缺乏相关知识和行动经验。整合 数据并使其普遍可用十分重要。只有对数据进行 综合分析,才能构建切实符合企业需要、稳固而 一致的客户视图。出色的价值引领的体验(BX)意味着高效且持续地向客户学习。
二、使体验创新,成为日常习惯
具体含义:真正的体验创新文化要求企业不仅改变自身所说,更要革新整个企业的行为方式,从而缩小品牌承诺和实际交付体验之间的 差距。
体验创新并非特定时刻突击使用的战术。它 发生在整个企业中的各个层面,并且无法单纯通过优化CX触点来实现。体验创新是指以全新的方式解决问题。这需 要企业重新思考创新的切入点,牢固聚焦人们的 需求。例如,如果创新只集中于某一款应用程序, 可能会带来更可靠的服务,或提供更具个性化的解决方案,但二者均无法形成颠覆性的改变。
为何如此重要:虽然多年来人们对品牌的期望一直在不断变化,但新冠疫情加快了其速率。
近80%的领军企业都信心十足地表示,有能力使CX创新与实际 业务成果挂钩(例如,实现销量增长或合同续约),其他受访企业持 同样观点的只有52%。此外,这些领军企业还更有可能敏捷地转向 为客户带来价值和关联度的新模式,其比例是同行的两倍之多。在 中国企业中,对客户体验创新投资回报持有较强信心的比例出人意 料地高达71%,反映出中国企业已经发现了客户体验与业务成果(例 如产品销量提升、续签服务合同占比等)之间的强关联性,“体验经 济”在中国方兴未艾,但知易行难:只有18%中国企业表示有能力建 立并管理与客户体验直接有关的品牌承诺。
如何着手:目前,为了更好地与客户需求保持一致,助力客户实现所期望的成果,大多数企业仍依赖于改变现有触点的外观与感受来增强体验,并未革新流程或运营。
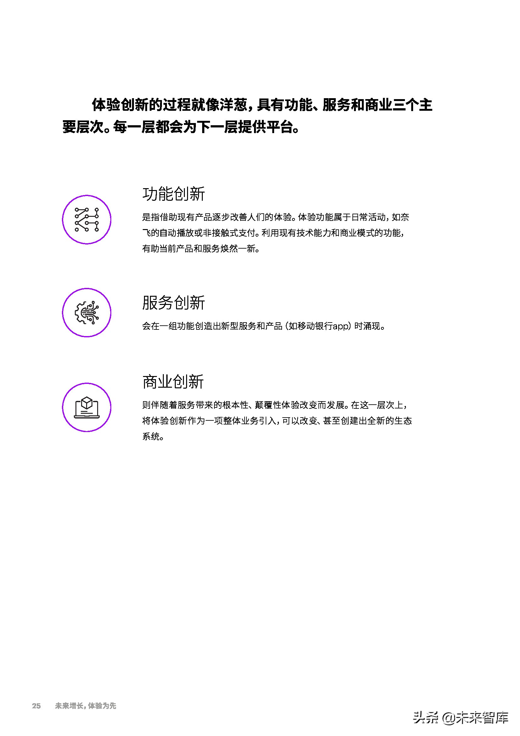
体验创新的过程就像洋葱,具有功能、服务和商业三个主要层次。每一层都会为下一层提供平台。
功能创新:是指借助现有产品逐步改善人们的体验。体验功能属于日常活动,如奈飞的自动播放或非接触式支付。利用现有技术能力和商业模式的功能, 有助当前产品和服务焕然一新。
服务创新 :会在一组功能创造出新型服务和产品(如移动银行app)时涌现。
商业创新:则伴随着服务带来的根本性、颠覆性体验改变而发展。在这一层次上, 将体验创新作为一项整体业务引入,可以改变、甚至创建出全新的生态 系统。
三、在整个组织中推广,体验文化
具体含义:体验不再只是某位首席高管的责任,企业中每个人都必须予 以高度关注。每位员工、企业每个环节,都必须紧密联系、相互协 作,以体验为核心目标,作为具有高度凝聚力、客户至上的整体发 挥作用。
价值引领的体验(BX)的最终目标是打通销 售、营销、服务和产品等前端职能(破除部门孤 岛),并与人力资源、供应链等后端职能无缝衔接 起来。这要求企业全面变革运营模式,将重心从吸 引触点的客户互动,转向在每条客户体验旅程中 建立互动。
埃森哲调研发现,BX领军企业已经采取行动:57%的领军企业表示自身能够在整个组织 中、并与各级伙伴合作实现这一转变,比例达同行 (25%)的两倍以上。在中国受访企业里,只有 18%认为自身具备这种变革能力。
耐克就是体现这种制胜之道的杰出典范。 无论是推出“未来零售”(living retail)创新之 家,还是疫情暴发后推出的新型概念店,耐克品牌体验始终植根于大规模、跨职能的协调运作, 在实体店和数字领域交付差异化的顾客体验。
为何如此重要:时至今日,大多数企业仍然围绕不同的业务部门设计单独的 职能,每个职能都有各自独立的领导层、渠道触点、预算、数据池 等等。
即使在最理想的情况下,这种“各自为政的 孤岛式”管理方法也是效率低下,且浪费资金。而 在最糟糕的情况下,则可能导致企业错失与客户 联系、实现增长的大好商机。这是20世纪“前数 字化时代”商业思维的遗留问题。但是,企业正逐 渐意识到,在数字化内容和数据极大丰富的当今 时代,传统的运营方式已难以为继。我们已经开始数字化,但尚未充分适应。如果CX的某些方面只是为了满足企业或某 一单个职能部门的需求(而非客户需求),或者诱导客户按公司意图行事(而不是帮助客户实现期 望的行为模式),那么这样的体验将毫无吸引力。
如何着手:首先,应将体验作为运营、人力资源、产品开发、战略、技术等 各个职能部门的优先事项。
今天,近60%的领军企业都在实施两项举 措:一是将合作伙伴激励方式与其所提供的CX 紧密挂钩;二是对管理者和员工进行变革管理培 训,满足不断变化的CX需求。同时还应谨记, 员工作为生命个体,是企业提供CX的关键,而员 工体验是整个业务过程中不可或缺的组成部分, 这一点非常重要。就此而言,在绩效评估、职业晋升、公司会议、团队建设训练和培训等方面,CX的衡量指标也发挥着重要作用。近60%的领军企业表示,已 将员工的绩效评估、薪酬和奖金与CX成果相挂钩,而同行企业这样做的比例只有25%。
四、同步升级技术、 数据和人才
具体含义:成功企业正纷纷采取各种规模不等、但切实可行的措施,着 力围绕体验果断重塑业务和运营模式。
事实上,74%的受访企业均表示,计划彻底 反思流程和运营模式,以提高后疫情时代的业务弹性。对一部分企业而言,这一转变或许需要 完善技术基础,提供成本较低、更可靠的服务和更具个性化的解决方案。
对另一部分企业来说,变革的成功需要找到 一种全新商业模式,建立更精准的定价、不同以往的分销渠道或新的收入来源。但无论何种方 式,都离不开变革运营模式,将技术、数据和人才整合为由CX驱动、专注于统一连贯客户旅程的完整系统。这并非意味着加大投资,而是要改变投资方 式。BX领军企业通过重组数据、技术和人才,提高敏捷性,不断释放效能,并将其重新投入新的 绩效和增长机遇当中。这有助企业在不牺牲盈利能力和可持续性的情况下,改善体验并满足客户 需求。已建立领先优势的企业中,61%明确知道需要利用哪些技术平台来保持竞争力和客户相关 性,而仅有27%的同行有此自信而在受访中国企业里,对技术平台如何为客户体验赋能这一 问题看得清楚的比例仅有17%。
为何如此重要:企业面临的现实情况是,服务和满足客户新期望的成本正急剧攀升。
随着需要提供的体验在不断发展和显著进 步,企业面临着前所未遇的紧迫性来打造敏捷、灵活的系统和流程。唯有将技术、工具、数据和流程有效整合在一起,方能更大规模地实现以客 户为中心。此举将帮助企业创建并维护BX,适应未知环境,并提供高度相关的最佳体验。价值引领的体验(BX)领军企业自身已认识 到这一点。
我们的调研发现,58%的领军企业表示能够定义并敏捷地建立新的数字能力(可做到这一点的同行仅有25%)。这是一项非常艰 巨的任务,如果没有合适的平台和所需的技术投资,企业将不可能成 功。而其中的关键在于,释放整个组织的效能,利用这些资源投向最 根本的BX需求。
如何着手:当前经济环境下,所有投资都会受到严格审查。由于企业各自为政以及部门间脱节,因此技术改进的整体结果往往会给客户带 来不一致的痛苦体验。
采取全面视角,寻找协同领域和关联性,将助力企业实现收效最大化。全新的运营模式,以及持 续采取以体验、效能和绩效为核心的方法,则可以支持企业充分利用云技术提高敏捷性、利用数据实 现相关性、并利用BX为客户持续创造价值。首先,应依托云环境打造更加敏捷的技术基础设施。将系统看做一种技术堆栈,而云位于最底层。这不仅有助企业节约成本,还可通过更新、 更快、更有创意的方式将数据和人们联系起来。然后,将使用云架构所节约的成本重新投向数据,借助人工智能提高企业绩效。数据能够支持在云端识别规律,使企业更好地捕捉和理解各种情况。随着数据通过更加相关、更具影响力的体验不断提高绩效,企业可运用这些经验来优化云基础设施,释放更多效能。
报告节选:
(本文仅供参考,不代表我们的任何投资建议。如需使用相关信息,请参阅报告原文。)
- 相关标签
- 相关专题
- 相关文档
- 相关文章
- 全部热门
- 本年热门
- 本季热门
- 1 中国国民健康与营养大数据报告(大健康).pdf
- 2 2020年整合营销战略规划方案.ppt
- 3 哔哩哔哩-B站2020年营销通案.pdf
- 4 华与华方法及案例介绍.pdf
- 5 2021年小红书KOL营销白皮书.pdf
- 6 2020短视频内容营销趋势报告.pdf
- 7 B2B行业营销策略指南2019.pdf
- 8 B站2021品牌营销手册.pdf
- 9 数字营销专题研究报告:内容与渠道变迁,新型营销方式正当时.pdf
- 10 2020中国数字营销趋势报告.pdf
- 1 育见未来,成长相随-2025年母婴行业消费与营销白皮书.pdf
- 2 数据突围:AI时代汽车全域营销实战手册.pdf
- 3 2025抖音电商数码家电行业营销趋势报告.pdf
- 4 2025年中国互联网营销市场研究报告.pdf
- 5 品牌工厂:2025出海联盟营销白皮书.pdf
- 6 谷歌剧查查:2025年全球短剧营销白皮书.pdf
- 7 2025抖音生活服务营销特色人群价值白皮书.pdf
- 8 小红书种草营销方法论.pdf
- 9 2025年社交媒体与KOL营销趋势报告-微播易&CAA.pdf
- 10 2025年汽车行业X视频号互选平台-2025年创作者营销白皮书.pdf
- 1 2026中国数字营销趋势报告.pdf
- 2 蚂蚁阿福营销策略与社媒热度梳理.pdf
- 3 CMO Club:2026中国营销趋势报告.pdf
- 4 艺恩数据:2026年AI营销案例解读报告.pdf
- 5 电商行业:2025年飞瓜抖音电商生态与营销投放报告.pdf
- 6 易观分析:中国AI+营销趋势洞察报告2026.pdf
- 7 万咖壹联公司研究报告:坐拥“安卓+iOS+鸿蒙”全渠道的AI营销龙头,掘金出海与AI手机新蓝海.pdf
- 8 音乐行业:2026抖音旋律营销趋势白皮书.pdf
- 9 人工智能行业:人机共智·创变未来,千梦引擎AI内容营销白皮书.pdf
- 10 2026小红书千帆推广产品营销通案.pdf
- 全部热门
- 本年热门
- 本季热门
- 1 2026年AI营销之GEO行业深度:行业框架、市场分析、产业链及相关公司深度梳理
- 2 2025年合作伙伴营销分析:精细化运营驱动品牌增长新周期
- 3 2028年人工智能驱动的销售与营销革命:70%的AI成熟企业将客户体验作为首要投资标准
- 4 2025年从复杂到清晰:首席营销官如何重新开拓市场以建立竞争优势(英译中)
- 5 2025年全球合作伙伴营销行业分析:高效链接策略撬动品牌增长新引擎
- 6 欧洲营销行业2026年趋势分析:72%企业计划增加预算,AI技术将重塑竞争格局
- 7 2025年圣贝拉研究报告:高效圈层营销,灵活预订控费
- 8 2025年亚太营销增长分析:创意实效成品牌突围核心引擎
- 9 2025年中国营销智能体行业分析:AI驱动下市场规模将突破千亿
- 10 2024年体验式营销新业态分析:从“DRESSCODE大爬梯”看线下社交活动的三大核心驱动力
- 1 2026年AI营销之GEO行业深度:行业框架、市场分析、产业链及相关公司深度梳理
- 2 2025年合作伙伴营销分析:精细化运营驱动品牌增长新周期
- 3 2028年人工智能驱动的销售与营销革命:70%的AI成熟企业将客户体验作为首要投资标准
- 4 2025年从复杂到清晰:首席营销官如何重新开拓市场以建立竞争优势(英译中)
- 5 2025年全球合作伙伴营销行业分析:高效链接策略撬动品牌增长新引擎
- 6 欧洲营销行业2026年趋势分析:72%企业计划增加预算,AI技术将重塑竞争格局
- 7 2025年圣贝拉研究报告:高效圈层营销,灵活预订控费
- 8 2025年亚太营销增长分析:创意实效成品牌突围核心引擎
- 9 2025年中国营销智能体行业分析:AI驱动下市场规模将突破千亿
- 10 2024年体验式营销新业态分析:从“DRESSCODE大爬梯”看线下社交活动的三大核心驱动力
- 最新文档
- 最新精读
- 1 2026年中国医药行业:全球减重药物市场,千亿蓝海与创新迭代
- 2 2026年银行自营投资手册(三):流动性监管指标对银行投资行为的影响(上)
- 3 2026年香港房地产行业跟踪报告:如何看待本轮香港楼市复苏的本质?
- 4 2026年投资银行业与经纪业行业:复盘投融资平衡周期,如何看待本轮“慢牛”的持续性?
- 5 2026年电子设备、仪器和元件行业“智存新纪元”系列之一:CXL,互联筑池化,破局内存墙
- 6 2026年银行业上市银行Q1及全年业绩展望:业绩弹性释放,关注负债成本优化和中收潜力
- 7 2026年区域经济系列专题研究报告:“都”与“城”相融、疏解与协同并举——现代化首都都市圈空间协同规划详解
- 8 2026年历史6轮油价上行周期对当下交易的启示
- 9 2026年国防军工行业:商业航天革命先驱Starlink深度解析
- 10 2026年创新引领,AI赋能:把握科技产业升级下的投资机会
