检测服务行业深度报告:政府+市场双重推动,助力行业迅速壮大
- 来源:未来智库
- 发布时间:2020/08/18
- 浏览次数:990
- 举报
1、政府监管体制改革,我国检测服务进入市场化发展阶段
1.1、检测服务业为高技术服务业
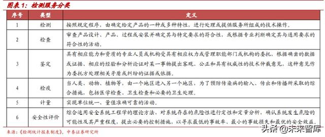
根据认监委、统计局联合发布的《检测统计报表制度》,按照检测业务活 动类型,可将检测服务分为检测、检查、检定、检疫、计量和安全性评价等。
检测服务行业定位:
1)检测服务业为高技术服务业。高技术服务业是采用高技术手段为 社会提供服务活动的集合,包括检测服务、信息服务、电子商务 服务等 9 大类。高技术服务业是现代服务业的重要内容和高端环 节,技术含量和附加值高,创新性强,发展潜力大,辐射带动作 用突出。加快发展高技术服务业,对于扩大内需、吸纳就业、培 育壮大战略性新兴产业、促进产业结构优化升级具有重要意义。
2)检测服务业为生产性服务业。生产性服务业是为生产活动提供各 种支持的服务,包括检测服务、研发设计与其他技术服务、金融 服务等各类服务。生产性服务业涉及农业、工业等产业的多个环 节,具有专业性强、创新活跃、产业融合度高、带动作用显著等 特点,是全球产业竞争的战略制高点。加快发展生产性服务业, 既可以有效激发内需潜力、带动扩大社会就业、持续改善人民生 活,也有利于引领产业向价值链高端提升。
3)检测服务业为科技服务业。科技服务业是指运用现代科技知识、 现代技术和分析研究方法向社会提供智力服务的产业,具有人才 智力密集、科技含量高、产业附加值大、辐射带动作用等特点。 加快科技服务业发展,是推动科技创新和科技成果转化、促进科 技经济深度融合的客观要求,也是调整优化产业结构、培育新经 济增长点的重要举措。
1.2、检测机构分为:监管类、企业内部、第三方检测机构
按照参与主体在监管、交易过程中所处的不同地位,检测机构可分三类:①监管方检测机构、验收检测机构,包括海关、国家检验检疫局等公共 机构和组织;②企业内部检测部门,企业自主进行一部分质量控制和保证检测服务;③外部第三方检测机构,由专业的私营组织提供检测认证 服务。
按照检测机构股本性质,检测机构可分为国有检测机构、民营检测机构、 外资检测机构。
1.3、政府监管体制改革,我国检测行业市场化发展
我国的独立第三方检测市场是在政府逐步放松管制的基础上逐步发展起 来的,随着检测行业市场化发展和政府监管体制的变革,政府逐步放开 强制性检测市场,允许合格社会检测机构进入部分强制性检测市场。
1.4、我国检测行业保持持续快速发展势头
检测服务业一直存在于我国的服务业市场,并随着我国经济的发展而发 展,但检测服务业长期以来并未作为独立的国民经济门类,进行单独核 算。2011 年,国务院办公厅发布政策文件,将“检测服务业”纳入高技 术服务业;同年,国务院办公厅发布《国务院办公厅转发统计局关于加 强和完善服务业统计工作意见的通知》,由原国家质检总局负责“技术检 测服务业”统计。2013 年,国家统计局正式批复原国家质检总局、国家 认监委试行《检测统计报表制度》,试行期一年,检测服务业的统计工作 即从该年正式开始;2014 年、2017 年,国家统计局两次批复原国家质 检总局、国家认监委,批准《检测统计报表制度》继续实施,有效期均 为两年,统计工作得以继续开展。
近年来,我国检测行业保持持续快速发展势头。根据国家市场监管总局 统计,2019 年,我国境内(不含港澳台)检测服务业共对社会出具各类 检测报告 5.27 亿份,同比增长 23.13%;从业人员 128.47 万人,同比 增长 9.40%;共拥有各类仪器设备 710.82 万台套,同比增长 12.16%; 仪器设备资产原值 3,681.17 亿元,同比增长 15.20%。2019 年我国检测 行业整体发展形势良好,保持快速发展势头。
2、行业驱动力:监管+企业+消费升级+贸易全球化,共促检测服 务发展
2.1、内需:政府监管、企业发展、人民消费升级
2.1.1、 政府:监管需求提升,带来检验检测行业发展新机遇
环境监测政策密集出台,环境检测行业迎来发展契机。随着整个社会对 环境问题的关注度提升,国家对环境监测行业的政策倾斜和资金投入加 大。“十三五”期间,环境监测政策扶持力度持续加码,新环保法、水十 条、生态环境监测网络、“互联网+”绿色生态等重磅政策陆续地出台。 十九大报告中将生态文明建设提高至前所未有的高度,环保行业随着环 保税的推进、落地将进入严格监管阶段。目前,以空气环境监测、水质 监测、污染源监测为主体的国家环境监测网络,形成了我国环境监测的 基本框架,环境检测行业迎来新的发展契机。
食品监管政策不断出台,食品安全检测行业稳步发展。随着我国食品制 造业和食品加工行业的迅速发展,食品安全问题成为社会关注的焦点。 人们对“健康食品”、“绿色食品”的需求日益,国家和地方层面纷纷出 台政策、采取行动以推行食品安全放心工程建设。食品检测产业政策明 朗,食品检测行业稳步发展。
2.1.2、 企业:制造业快速发展+产业升级,推动工业品检测需求上升
我国制造业近年来快速发展,制造业采购经理指数(PMI)基本维持在 50%的荣枯分水线以上,工业品使用大幅增长,将催生大量的工业品质 量检验需求。同时,产业升级将推动高新技术检测业务的上升。
2.1.3、 人民:消费升级,推动消费品及生命科学检测需求上升
随着我国居民人均可支配收入及消费支出的不断提升,人们迎来物质生 活层面更深层次的全面升级,全社会对 QHSE(质量、健康、安全、环 境)越来越重视,将催生更多的消费品及生命科学检测需求。
综上,检测报告的使用者是政府、消费者及生产制造商的下游厂商,当 这些使用主体对环境保护、食品安全及产品质量提出更高的要求,将会 带来检测范围扩大、指标增多等需求,从而带动检测报告数量增加、单 价上升,最终促使检测行业市场规模增长快于经济增长。
2.2、外需:贸易全球化下,绿色贸易壁垒及全球供应链管理
背景:经济持续增长与贸易全球化。20 世纪 90 年代以来,以信息技术 革命为中心的高新技术迅猛发展,经济全球化成为世界经济发展的重要 趋势。在全球化的浪潮之下,全球贸易加速发展,商品出口量激增。1990 年,全球商品出口总额为 34,670 亿美元;2019 年,全球商品出口总额 为 190,070 亿美元,是 1990 年的 5.48 倍。
各国不一的贸易标准:世界贸易组织明确提出了生态贸易原则,各国都 可以保护资源环境为名而采取政策限制他国产品进口,即保护环境可以 成为各国限制他国产品入境的正当理由。国际贸易中对环保标准的要求 越来越多,国际贸易壁垒的形式正从传统关税壁垒向绿色贸易壁垒转化。 欧盟、美国、日本等发达国家针对电子产品、工业品、食品等设置了强 制性环保法规,相关产品出口必须出具有效的第三方检测机构报告。
全球供应链管理:全球供应链(Global Supply Chain)是指在全球范围 内组合供应链,全球化的视野,将供应链系统延伸至整个世界范围,根 据企业的需要在世界各地选取最有竞争力的合作伙伴。为保障产品品质, 需要对供应链成员进行管理,由第三方检测机构提供相关的检测服务, 比如整车厂需要远程监管零部件供应商,
在全球经济快速发展、贸易活动持续增长的背景下,各国不一的贸易标 准、对全球供应链的管理,催生了大量的检测需求,推动了全球检测行 业的快速发展。
2.3、检测结果可靠性、经济性要求,第三方检测需求快速提升
检测结果高可靠性要求:公信力是第三方检测服务机构的立身之本。第 三方检测服务的基本商业运作逻辑,是第三方检测服务机构以独立于供 需双方(如供应商与采购商、销售商与消费者)、监管双方(如政府与企 业)的第三方身份进行检测活动,将技术水平、服务质量融入自身品牌, 在供需双方、监管双方之间传递质量可靠的信息。该逻辑中最重要的一 环,即为第三方检测服务机构出具的报告能为需方、监管方所接受,而 这就要求第三方检测服务机构必须具有相当的公信力,其服务质量已为 大众所认可,概言之,公信力为第三方检测服务机构的立身之本。目前, 国内的检测服务业只有少数优质企业才具有一定的品牌效应,延展出较 高公信力,并为社会所普遍认可。
国家政策不断开放,第三方检测快速发展。随着检测行业市场化发展和 政府监管体制的变革,食品、环保、医疗等各行业等检测领域不断开放, 第三方检测机构凭借快速的反应、本土化的策略、人工成本较低等优势 继续提升市场占有率,在检测市场化环境中获得了长足的发展。
产品多样化、全球经济化、学科交叉化趋势下,检测外包具有一定的经 济性。
1)企业方面,检测的产品种类、指标数量越来越多,这对于企业, 尤其是技术迭代快速的企业来说,将造成无法快速跟上供应链情 况与重复投入的问题。
2)政府方面,目前也正将检测工作逐步外包给专业的第三方检测机 构,能够避免大量的重复性实验室建设,打破地域限制,大大减 少检测活动的成本开支。
3、行业规模:全球检测规模超 2000 亿欧元,我国超 3200 亿元
3.1、全球检测服务规模超 2000 亿欧元,消费品、农产品、油气占比高
19 世纪,法国国际检验局(BureauVeritas,BV)、瑞士通用公证行(SGS)、 英国天祥集团(Intertek、ITS)的陆续设立,可视为现代检测服务业兴 起的标志。随着全球经济的不断发展,终端花费和检测意愿度不断提升, 检测服务业也取得了长足发展。
从 2009-2019 年全球检测市场数据来看,全球检测市场基本保持平稳增长的态势,2016 年以来保持较快增长。2019 年,全球的检测市场营业 收入达 2063 亿欧元(对应人民币市场规模超 1.6 万亿元),同比增长 17.89%。
据 IHS 预测,2020 年全球潜在检测服务业市场规模将超过 2,000 亿欧 元,细分领域可以分为三个层次,第一层次:200 亿欧元以上,包括消 费品、农产品、油气;第二层次:100 到 200 亿欧元,包括建筑、化学 品、矿业、制造、交通、汽车、电力;第三层次:100 亿欧元以下,包 括政府、船舶、健康、银行、其他。
3.2、我国检测服务市场规模超 3200 亿元,处于增长扩张期
根据国家市场监管总局统计,截至 2019 年底,我国境内(不含港澳台) 检测服务业共有检测机构 44,007 家,同比增长 11.49%。2019 年,我 国境内(不含港澳台)检测服务业实现营业收入 3,225.09 亿元,同比增 长 14.75%。
从细分领域来看,新兴领域发展比较迅速,传统领域的增速放缓。电子 电器、机械、汽车、材料测试、医学、电力、能源和软件信息化等新兴 检测领域,2019 年实现收入 562.94 亿元,同比增长 23.16%,增速同 比增长 1.2pct;传统的建工建材、环保、食品、机动车、农林牧渔等领 域,虽然营收也在增长,但是收入比重在持续的下降。从机构数量分布来看,2019 年机动车的检测机构数量最多,有 9837 家,环境监测有 7295 家,建筑工程 7029 家,食品及食品接触材料 3299 家。
从地区分布来看,经济越发达,城市化越高的区域,检测机构数量越多, 营收也越高。华东的环渤海地区、长三角地区以及华南的广东地区,检 测机构分布最多,营收也最高;从机构数量分布来看,2019 年最多的是 山东省和广东省,分别以 3384 家、3381 家排列第一、第二,数量相差 较小;从地区收入来看,2019 年最多的是广东省,实现收入 450.54 亿 元,同比增长 9.42%。
在体制优化改革方面,事业单位制检测机构占比持续下降,民营检测机 构继续快速发展。2019 年,我国事业单位制检测机构数量下降至机构总 数的 25.16%,而企业制检测机构数量占比提升到 67.96%,企业化发展 已经成为我国检测体系的主流模式。同时,我国民营检测机构数量已经 占据行业“半壁江山”;截止 2019 年底,全国取得资质认定的民营检测 机构共 22,958 家,同比增长 19.38%,民营检测机构数量占全行业的 52.17%;2019 年,民营检测机构实现营收 1,175.22 亿元,同比增长 26.47%,高于全国检测行业营收增速 14.75%。
在科研创新能力方面,2019 年检测行业获得高新技术企业认定的机构有 2,220 家,同比增长 19.29%;高新技术企业实现收入 938.86 亿元,同 比增长 28.75%。2019 年,全行业投入研究与试验发展(R&D)经费支 出总计 158.45 亿元,基本与去年持平;参与科研项目总计 29,059 项; 拥有有效专利 63,238 件,其中有效发明专利 30,108 件,同比增长 29.44%,有效发明专利中境外授权专利 251 件。
我国检测行业“小散弱”的基本面貌还没有发生根本性改变。从人数规 模来看,就业人数在100 人以下的小微型检测机构数量占比达到 96.49%, 承受风险能力薄弱;从服务半径来看,74.44%的检测机构仅在本省区域 内提供检测服务,“本地化”色彩仍占主流。我们预计,我国检测行业还 将保持快速增长。
4、行业格局:市场较为分散,我国集约化发展略有成效
4.1、客户分散+地域广泛,导致检测市场较为分散
客户分散度高,企业地域布局广泛。检测服务机构提供的检测服务单价 相对较低,因此,营业规模较大的检测服务机构,具有客户数量较多且 分散的特点。而部分检测服务具有时效性要求,即检测样本须在限定时 间内送达检测实验室,这就要求检测服务机构尽可能在全国各地进行多 点布局。从国内第三方检测服务机构现状来看,国内少数大型检测服务机构均有广泛的地域布局,以保障各地客户的检测需求。
客户的需求具有多样性。检测服务作为一门服务业,能提供多样的服务 种类是竞争力之一。检测服务业客户的需求普遍具有多样性,如汽车行 业部分内饰件需要做化学检测以明确是否含有有毒物质,部分电子器件 需要做电磁兼容检测,部分零部件需要做可靠性与环境试验。客户多样 性的需求促使检测服务机构不断拓宽检测服务范围,尽可能为客户提供 一站式综合检测服务。检测服务机构拓宽检测服务范围,一方面能够增 强市场竞争力,向优质客户提供更好的服务,另一方面也能增强抗风险 能力,避免因单一品种检测市场的震荡而导致其收入的大幅波动。目前 国内大型检测服务机构一般能提供综合服务,但也无法满足大型客户的 全部需求,该类客户往往需要数家检测服务供应商。
作为第三方独立机构,检测认证机构公信力较高,一般采用先付款后服 务的结算方式,或者部分大客户采用月结的方式,因此整个行业的现金 流好,收款压力不大。以国内上市公司华测检测、广电计量,海外龙头 英国天祥集团(Intertek)、法国必维国际检验集团(BV)为例:经营性 现金流多年来呈增长趋势,占营业收入的比例较为稳定,公司现金流充 沛。
第三方检测行业毛利率相对较高。国内第三方综合检测机构检测业务毛 利率近年来大多维持在 40%以上的高水平,主要成本来自于人力成本及 少部分折旧摊销和耗材。
4.2、全球检测行业发展成熟,行业 CR4 不到 10%
目前,全球检测行业发展成熟,以瑞士通用公证行(SGS)、法国必维 国际检验集团(BV)、英国天祥集团(Intertek)、德国莱茵集团(TüV) 为代表的国际第三方检测机构已经得到了市场普遍认可,在全球市场中 占据重要地位。2019 年,SGS 集团市占率为 2.95%,BV 集团市占率为 2.47%,天祥集团市占率为 1.70%,TüV 集团市占率为 1.01%,全球检 测行业 CR4 为 8.13%。近年来,随着行业的发展和其他检测机构的崛 起,行业竞争加剧,行业内主要公司市占率和 CR4 都呈下降趋势,市场 呈现分散化的趋势。
通过对 SGS、BV、Interk、TüV 四大检测服务巨头的梳理,我们可以 发现他们的共性:
1)提供的服务多样,覆盖的行业广。目前,检测行业已经覆盖消费 品、农产品、油气、建筑、化工、矿业、交通、汽车、电力等国 民经济领域重要行业。检验服务机构通过提供全产业链覆盖的服 务、一站式的整体解决方案,扩大服务范围,提升竞争力。
2)实验室及分支机构遍布全球,员工数量众多。通过在全球设立实 验室及分支机构,在全球范围内为客户提供全面综合的本地化服 务,保持自身在行业内的领先地位,实现可持续性的增长。
3)控费良好,费用率基本保持稳定。近年来,SGS、BV、Intertek、 TüV 的财务费用、人事费用随着营业收入的增长而增长,财务 费用率、人事费用率一直保持稳定。
4.2.1、 瑞士通用公证行(SGS)(略)
4.2.2、 法国必维国际检验集团(BV)(略)
4.2.3、 英国天祥集团(Intertek)(略)
(略)4.2.4、 德国莱茵集团(TüV)(略)
4.3、中国第三方检测机构集约化发展取得成效,市占率进一步提升
在政府和市场双重推动之下,一大批规模大、水平高、能力强的中国检 测品牌正在快速形成,检测机构集约化发展取得成效。2019 年,全国 规模以上(年收入 1000 万元以上)检测机构数量 5795 家,营业收入达 到 2478.86 亿元,规模以上检测机构数量仅占全行业的 13.17%,但营 业收入占比达到 76.86%,规模效应十分显著。近三年,规模以上检测 机构年均增幅超过 12%,2019 年营业收入平均值达到 4277.6 万元,人 均年产值达到 47.97 万元。
在吸引外资方面,近年来我国检测市场中的外资检测机构数量持续增长。 2019 年,全国共有取得检测机构资质认定的外资机构 415 家,同比增 长 23.51%;从业人员为 4.40 万人,同比增长 19.89%;实现营业收入 238.25 亿元,同比增长 18.71%。
检测行业进入资本市场的速度进一步加快。截止到 2019 年底,全国检 测服务业中上市企业数量 100 家,近两年的增长速度逐渐放缓。目前, 沪深主板上市 13 家,新三板 82 家,还有其他 5 家。其中,华测检测、广电计量、苏试试验、国检集团、钢研纳克、垒知集团是较为综合的第 三方检测公司,2019 年合计市占率为 2.03%,同比增长 0.08pct;安车 检测、中国汽研主要服务汽车领域检测;金域医学、迪安诊断主要服务 医学领域检测;苏交科主要服务轨交领域检测;电科院主要服务电器领 域检测;建科院主要服务建筑领域检测。我国检测服务市场更为分散, 未来随着行业整合,市占率有望进一步提升。
4.3.1、 华测检测:国内民营第三方检测龙头
华测检测是一家集检测、校准、检验、认证及技术服务为一体的综合性 第三方机构,在全球范围内为企业提供一站式解决方案,截至 2019 年 底,公司在全国拥有化学、生物、物理、机械、电磁等领域近 140 个实 验室,集团及各分子公司每年出具超过 200 万份具有公信力的检测认证 报告,服务客户 10 万多家。受益检测需求向好,华测运营效率持续改善,业绩快速提升。2019 年, 华测检测实现营业收入 31.83 亿元,同比增长 18.74%;实现归母净利 润 4.76 亿元,同比增长 76.45%;毛利率为 49.41%,同比增长 4.61pct, 净利率为 15.20%,同比增长 4.66pct。费用方面,2019 年华测检测销 售费用率为 19.00%,同比增长 0.11pct;管理费用率为 16.44%,同比 增长 1.41pct;财务费用率为 0.24%,同比下降 0.56pct;研发费用率为 9.44%,同比增长 1.16pct。2019 年,华测检测员工总数达到 9,357 人, 同比增长 12.05%;应收账款为 7.58 亿元,对应周转率为 5.10%,同比 下降 0.65pct。
华测检测的业务按照行业可分为四大业务板块,包括生命科学、贸易保 障、消费品、工业测试,涵盖食品、环境、医学、消费品、工业品、建 筑工程等诸多细分领域。
1)生命科学检测:包括食品/农产品/保化(食品、药品、日化产品、 农产品、保健品、饲料、食品包装和接触材料检测及认证,工业 化学品、农药等测试评价)、医学/生命安全(分子及基因检测、 诊断,药效、毒理学,生物分析,职业安全卫生,健康体检,医 疗器械代理、注册、咨询)等领域。2019 年,华测检测生命科学 检测实现收入 17.63 亿元,同比增长 23.68%;毛利率为 47.19%, 同比增长 7.55pct。
2)工业品测试:包括工程(建材与工程检测、检验及认证,特种设 备无损检测,风电机组检测及监造)、环境(环境检测与咨询, 环境污染治理设施运行,污染源在线监控设施委托运行等)、电 器/工业品(安规检测,EMC 检测,CCC 认证,CB 测试,国内 国际贸易货物检测鉴定评估,有害生物管理,计量校准、尺寸测 量及仪器维修及相关领域检测分析)、交通运输(汽车整车及其 零部件检测,金属分析,船舶及工程,货物适运鉴定)等领域。 2019 年,华测检测工业品测试实现收入 5.62 亿元,同比增长 12.32%;毛利率为 40.22%,同比增长 2.12pct。
3)消费品测试:包括有害物质检测,可靠性与失效分析,金属材料 检测,非金属材料分析,纺织品、鞋类、箱包检测,玩具、婴童 产品、学习用品、家具、餐厨具等食品接触材料及杂货检测。2019 年,华测检测消费品测试实现收入 4.25 亿元,同比增长 8.84%; 毛利率为 52.08%,同比增长 3.32pct。
4)贸易保障检测:提供体系认证、产品认证、贸易合规解决方案、 验货及审核、司法鉴定、口岸服务、海事服务、电子认证、节能 减排及温室气体等服务。2019 年,华测检测贸易保障检测实现收 入 4.34 亿元,同比增长 18.82%;毛利率为 67.69%,同比下降 2.16pct。
4.3.2、 广电计量:国有第三方计量检测机构
广电计量始建于 1964 年,是原信息产业部电子 602 计量站,经过 50 余年的发展,2019 年成功登录 A 股市场,现已成为一家全国化、综合 性的国有第三方计量检测机构,专注于为客户提供计量、检测、认证以 及技术咨询与培训等专业技术服务,在计量校准、可靠性与环境试验、 电磁兼容检测等多个领域的技术能力及业务规模处于国内领先水平。
2019 年,广电计量实现营业收入 15.88 亿元,同比增长 29.34%;实现 归母净利润 1.69 亿元,同比增长 38.95%;毛利率为 46.38%,同比下 降 2.80pct,净利率为 10.69%,同比增长 0.67pct。费用方面,2019 年 广电计量销售费用率为 14.14%,同比下降 2.80pct;管理费用率为 17.09%,同比下降 0.23pct;财务费用率为 4.12%,同比增长 0.84pct; 研发费用率为 11.42%,同比增长 1.02pct。2019 年,广电计量员工总 数达到 4,171 人,同比增长 6.87%;应收账款为 8.11 亿元,对应周转率 为 2.51%,同比下降 0.58pct。
广电是国内服务市场范围最广、服务资质最齐全的大型第三方计量校准 机构之一。服务范围全面覆盖电磁学、无线电学、时间频率学、光学、 几何量学、力学、热学、化学、声学、电离辐射十大计量校准专业领域, 在无线电学、时间频率学、电磁学领域拥有深厚的技术底蕴。2019 年, 广电计量的计量业务实现收入 4.70 亿元,同比增长 26.35%;毛利率为 45.13%,同比下降 6.85pct。未来,广电将在计量服务领域进一步加大 市场网络布局,有望成为具有行业领导力的计量校准龙头企业。
检测服务:包括可靠性与环境试验、电磁兼容检测、化学分析、食品检 测、环保检测。
1)可靠性与环境试验:国内规模最大的服务机构之一,在元器件筛 选与失效分析、可靠性试验工程、环境试验等专业领域具有国内 领先的一站式服务能力。2019 年,广电计量可靠性与环境试验业 务实现收入 4.67 亿元,同比增长 31.96%;毛利率为 52.53%, 同比下降 2.66pct;主要是因为失效分析及元器件筛选业务增长 较快,特殊机构比测项目取得突破。未来,广电将围绕新兴信息 产业、新能源汽车、高端装备制造等国家战略新兴产业领域,打 造国内领先的可靠性与环境试验服务平台。
2)电磁兼容检测:对检测设备或系统在正常运行过程中干扰和抗干 扰两个方面能力的评价,广泛运用到电子电器、汽车、通信行业、 航空航天、轨道交通等行业。2019 年,广电计量电磁兼容检测业 务实现收入 2.00 亿元,同比增长 16.86%;毛利率为 61.64%, 同比增长 1.66pct;主要是因为特殊机构整车大部件项目获得较 大突破,新增移动试验室、混响室、 300kV 静电等大型实验室 项目。
3)化学分析:对产品全生命周期各个阶段中的有毒、有害物质或元 素进行检测,广电已获得多家家电品牌企业、整车制造企业的认 可。2019 年,广电计量化学分析业务实现收入 1.22 亿元,同比 增长 25.49%;毛利率为 49.66%,同比下降 10.48pct;主要是因 为成功拓展 vivo、OPPO、海康威视等知名大客户;与青岛四方 机车、长春轨道客车、唐山机车等主机厂进行科研项目合作。
4)食品检测:包括营养物质检测、有害物质检测、辅助材料及食品 添加剂检测等。2019 年,广电计量食品检测业务实现收入 1.25 亿元,同比增长 46.21%;毛利率为 23.13%,同比增长 9.69pct; 主要是因为全年中标 184 个政府项目,西安、南宁等新培育区域 市场突破明显,市场影响力较快提升。未来,广电将继续加强农 产品食品安全检测能力建设,完善全国食品实验室布局,争取高 端资质,有望成为一流食品检测服务提供商。
5)环保检测:连续或者间断地测定环境中污染物的性质、浓度,观 察、分析其变化及对环境影响并出具检测数据与结果的过程。 2019 年,广电计量环保检测业务实现收入 1.48 亿元,同比增长 50.08%;毛利率为 34.53%,同比增长 7.22pct;主要是因为全 年中标 135 个项目,在基站电磁辐射检测、场地调查、机动车尾 气检测等领域快速增长。未来,广电将不断提升技术水平,加大 服务网络布局,拓展服务能力范围,打造集环保咨询、环保检测、 环境影响评价等为一体的综合性服务平台。
4.3.3、 安车检测:国内机动车检测提供商
安车检测创建于 2006 年,2016 年成功上市;立足于汽车后市场,面向 智能交通,运用“物联网”、“云计算”等新技术,向机动车检验机构提 供机动车检测业务解决方案、向政府行业管理部门提供行业监管解决方 案、向社会培训机构提供驾驶员考试系统解决方案、向维修行业提供智 能的维修行业服务与管理解决方案、向政府环境管理部门提供环境监测 解决方案。
汽车检测行业持续向好,公司业绩快速增长。受益机动车保有量持续增 长、在用车车龄增长,检测频次增加拉动在用车检测需求;行业标准或 规范升级,带来存量检测设备更新改造的需求;政府“简政放权”、“三 检合一”政策的推行,以及定价权逐步放开,加速民营资本建设机动车 检测站;《遥感检测法》的实施,为机动车检测行业迎来新的发展机遇; 公司业绩持续快速增长。
2019 年,安车检测实现营业收入 9.73 亿元,同比增长 84.30%;实现归 母净利润 1.89 亿元,同比增长 50.60%;毛利率为 42.21%,同比下降 6.83pct,净利率为 18.96%,同比下降 4.70pct。费用方面,2019 年广 电计量销售费用率为 10.63%,同比增长 0.62pct;管理费用率为13.50%, 同比下降 3.78pct;财务费用率为-0.47%,同比增长 0.56pct;研发费用 率为 5.42%,同比下降 0.02pct。2019 年,公司员工总数达到 1,045 人, 同比增长 10.70%;应收账款为 2.03 亿元,对应周转率为 6.69%,同比 增长 0.01pct。
安车检测主要产品包括机动车检测系统、检测行业联网监管系统、机动 车尾气遥感检测系统与智能驾驶员考试与培训系统。
1)机动车检测系统:市场已覆盖全国除香港、澳门、台湾之外的其 余全部 31 个省级行政区划,主要客户包括全国各地的机动车检 验机构、汽车制造厂、科研机构、维修企业以及交通、环保和公 安等行业管理部门。2019 年,安车检测机动车检测系统实现收入 9.14 亿元,同比增长 86.78%;毛利率为 42.31%,同比下降 6.36pct。安车通过拓展新增传统机动车检测设备业务、服务存量 检测站升级改造,传统机动车检测系统销售保持稳定增长,持续 占据市场领先地位。
2)机动车检测服务:通过投资并购,加速向下游运营服务领域延伸。 2018 年,安车收购兴车检测 70%股权切入机动车检测站运营之 后,参与设立德州常盛新动能产业基金,用于机动车检测站收购 与运营,公司业务由传统机动车检测系统供应向机动车检测服务 运营领域延伸。2019 年,安车检测机动车检测系统实现收入 965.92 万元,同比增长 903.20%;毛利率为-7.03%。2020 年, 安车将完成收购临沂市正直机动车检测有限公司、临沂市兰山区 正直机动车检测有限公司、临沂市河东区正直机动车检测有限公 司、山东正直二手车交易市场有限公司、山东正直汽车保险代理 有限公司 70%股权;机动车检测服务业绩有望快速提升。
……
(报告观点属于原作者,仅供参考。报告来源:中泰证券)
如需完整报告请登录【未来智库官网】。
(本文仅供参考,不代表我们的任何投资建议。如需使用相关信息,请参阅报告原文。)
- 检测服务行业2026年度策略:强者恒强的千亿赛道,关注商业航天等新兴产业带来的发展机遇.pdf
- 检测服务行业2024年&2025年一季报总结:板块增速企稳,关注内需复苏与高壁垒高增长的新兴赛道.pdf
- 检测服务行业2025年度策略:强者恒强的千亿赛道,受益内需企稳+新兴产业发展提速.pdf
- 检测服务行业2023年&2024年一季报总结:业绩阶段性承压,静待下游复苏&新兴产业需求释放.pdf
- 2024机械行业年度策略:人形机器人、半导体量检测渗透率有望提升,海风、检测服务逐渐复苏.pdf
- 机械行业深度研究报告:检测环节贯穿半导体产业链始终,专业化分工下第三方检测空间广阔.pdf
- 苏试试验研究报告:平台型第三方检测龙头,实验室网络有望全面步入收获期.pdf
- 华测检测研究报告:精益管理赋能版图扩张,第三方检测龙头初露峥嵘.pdf
- 汽车检测行业研究报告: L3智能化加速,第三方检测赛道受益.pdf
- 军工检测行业专题:结构性高景气成长赛道,受益第三方检测趋势.pdf
- 相关文档
- 相关文章
- 全部热门
- 本年热门
- 本季热门
- 1 食品、环境检测服务行业专题报告:政策驱动,掘金美丽中国.pdf
- 2 检测服务行业专题研究报告:检测龙头深度对比分析.pdf
- 3 华测检测深度研究:精细化管理支撑盈利提升,新经济驱动未来成长.pdf
- 4 检测服务行业深度报告:政府+市场双重推动,助力行业迅速壮大.pdf
- 5 检测服务行业研究报告:改制与整合
- 6 国检集团专题研究报告:从建工建材向综合性检测服务机构迈进.pdf
- 7 检验检测行业研究:检测服务行稳致远,稳中求进穿越牛熊.pdf
- 8 检测行业研究:代理属性本质,铸就高盈利成长赛道.pdf
- 9 润达医疗(603108)研究报告:诊断服务板块的“价值洼地”,被低估的IVD院内服务领军者.pdf
- 10 国检集团专题研究报告:被低估的综合类检测“正规军”.pdf
- 全部热门
- 本年热门
- 本季热门
- 1 2026年检测服务行业策略:强者恒强的千亿赛道,关注商业航天等新兴产业带来的发展机遇
- 2 2025年检测服务行业2024年与2025年一季报总结:板块增速企稳,关注内需复苏与高壁垒高增长的新兴赛道
- 3 2025年检测服务行业分析:千亿赛道的机遇与挑战并存
- 4 2025年检测服务行业策略:强者恒强的千亿赛道,受益内需企稳+新兴产业发展提速
- 5 检测服务需求增长强劲:市场格局分散下的机遇与挑战
- 6 2024年检测服务行业2023年与2024年一季报总结:业绩阶段性承压,静待下游复苏,新兴产业需求释放
- 7 检验检测行业发展现状和未来趋势分析
- 8 检验检测行业竞争格局与产业链分析
- 9 检验检测行业经营现状与商业模式分析
- 10 2023年机械行业年度策略:人形机器人、半导体量检测渗透率有望提升,海风、检测服务逐渐复苏
- 最新文档
- 最新精读
- 1 2026年中国医药行业:全球减重药物市场,千亿蓝海与创新迭代
- 2 2026年银行自营投资手册(三):流动性监管指标对银行投资行为的影响(上)
- 3 2026年香港房地产行业跟踪报告:如何看待本轮香港楼市复苏的本质?
- 4 2026年投资银行业与经纪业行业:复盘投融资平衡周期,如何看待本轮“慢牛”的持续性?
- 5 2026年电子设备、仪器和元件行业“智存新纪元”系列之一:CXL,互联筑池化,破局内存墙
- 6 2026年银行业上市银行Q1及全年业绩展望:业绩弹性释放,关注负债成本优化和中收潜力
- 7 2026年区域经济系列专题研究报告:“都”与“城”相融、疏解与协同并举——现代化首都都市圈空间协同规划详解
- 8 2026年历史6轮油价上行周期对当下交易的启示
- 9 2026年国防军工行业:商业航天革命先驱Starlink深度解析
- 10 2026年创新引领,AI赋能:把握科技产业升级下的投资机会
